36氪研究院 | 2024年中国白酒行业数字化转型研究报告
我国白酒行业正逐渐由量产驱动过渡至由利润驱动,迈入存量竞争阶段。愈发激烈的市场竞争内,白酒企业正积极探索发展新路径、寻找新增长点。数字化和智能化转型恰恰为白酒企业提质增效、迎合不断发展变化消费需求的实现提供可能,已成为各大白酒企业,特别是头部企业战略布局的重点。
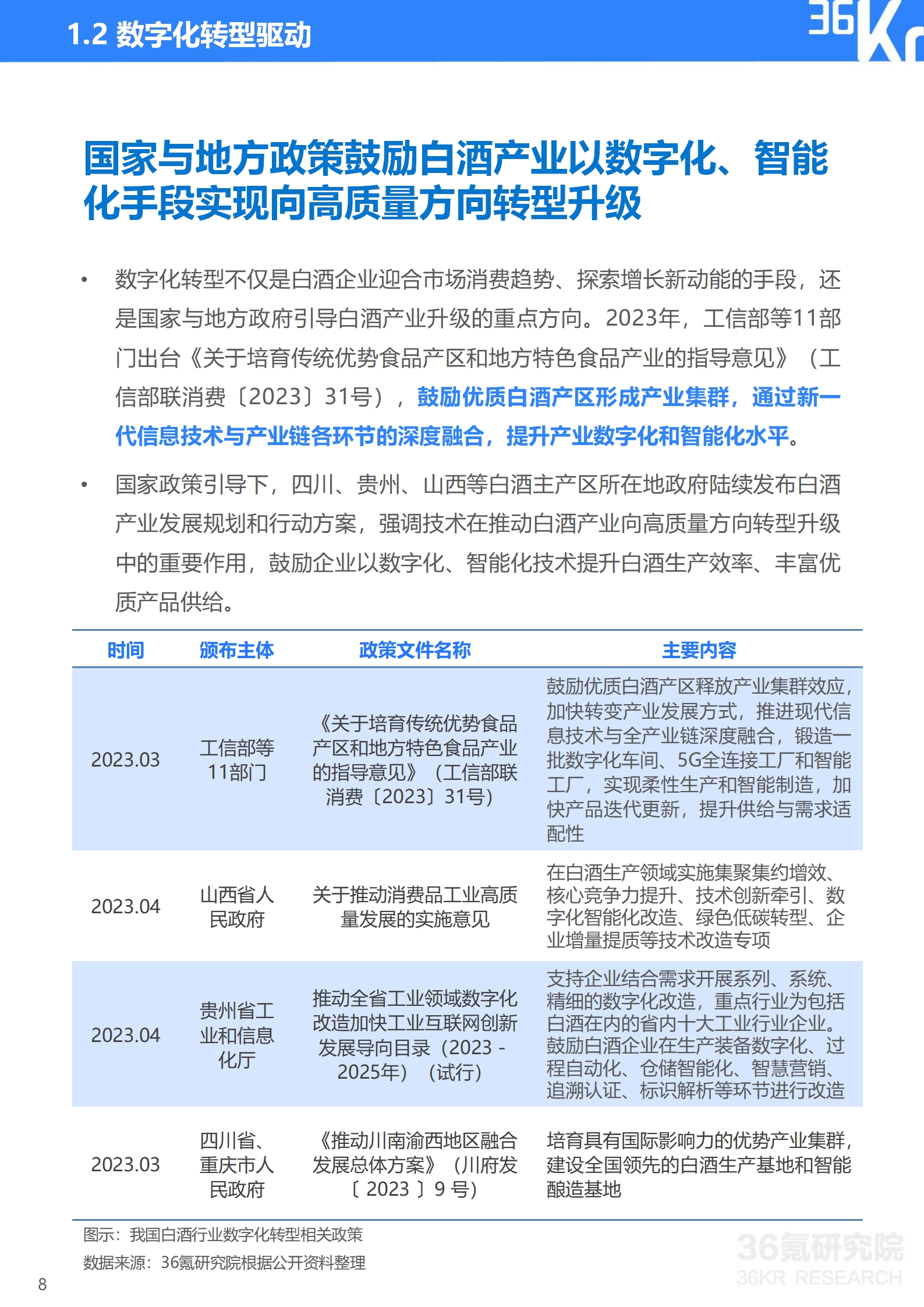
白酒行业的数字化转型,一方面顺应数字经济蓬勃发展的趋势,另一方面也是存量竞争时代企业自我革新、提升外部竞争力的实践与探索。面对消费群体、消费需求、消费场景及消费渠道的新形势与新变化,白酒企业主动拥抱数字化转型,以数据驱动,响应市场新变化和新趋势。这也与国家及地方政策相契合:政策倡导数字化、智能化技术在白酒产业高质量转型升级中发挥重要作用。
现阶段,白酒行业的数字化主要表现在研发生产、供应链管理、营销与消费者互动及企业管理等维度,覆盖企业经营管理多方面。
1)研发生产。数字化技术贯穿产品研发、白酒酿造、灌装及包装环节。得益于数字化技术的应用,特别是人工智能与大数据的深度融合,白酒企业能够在深度洞察消费需求的前提下,提升市场响应敏捷性和研发创新水平,以消费者为核心优化产品供给组合。而生产管理软件和自动化设备的结合,使得白酒企业在酿造生产部分环节以机器替代人力,实现自动生产、数字集成与智能分析,在降低人力成本的前提下,提升生产能效并进行标准化质量管理。
2)供应链管理。库存管理、物流配送及产品溯源等领域的数据与信息实现了部分共享,助力白酒企业进行更为针对性与高效的供应链多流程管理,提升库存管理能效、降低物流配送成本的同时,通过不可篡改的信息进行产品质量溯源,优化白酒产品质量安全管理效率。
3)营销与消费者互动。随着人工智能、大数据、VR/AR等底层技术能力和应用能力的提升,白酒营销由过去单向推送给消费者的广告,升级为具有互动性和个性化的创意性内容。而人工智能,特别是大模型和生成式人工智能的应用突破,使得更为精准和具有情感关怀的24*7的虚拟客户服务成为可能,提升客服响应速度的同时,拓宽消费者互动入口,在品牌与消费者之间建立更为紧密的链接。此外,营销数据的量化归因还为后续营销策略的优化提供坚实的数据基础,助力企业实现营销内容的精准投放,提升营销表现。
4)企业管理。目前,白酒企业主要通过数字化工具的引入,如财税、人力资源、协同办公等SaaS软件,实现管理流程优化、业务流程重构、组织效率提升等价值。
本报告重点研究问题如下:
我国白酒行业发展现状如何?
白酒企业数字化转型驱动力有哪些?
白酒行业数字化转型现状如何?
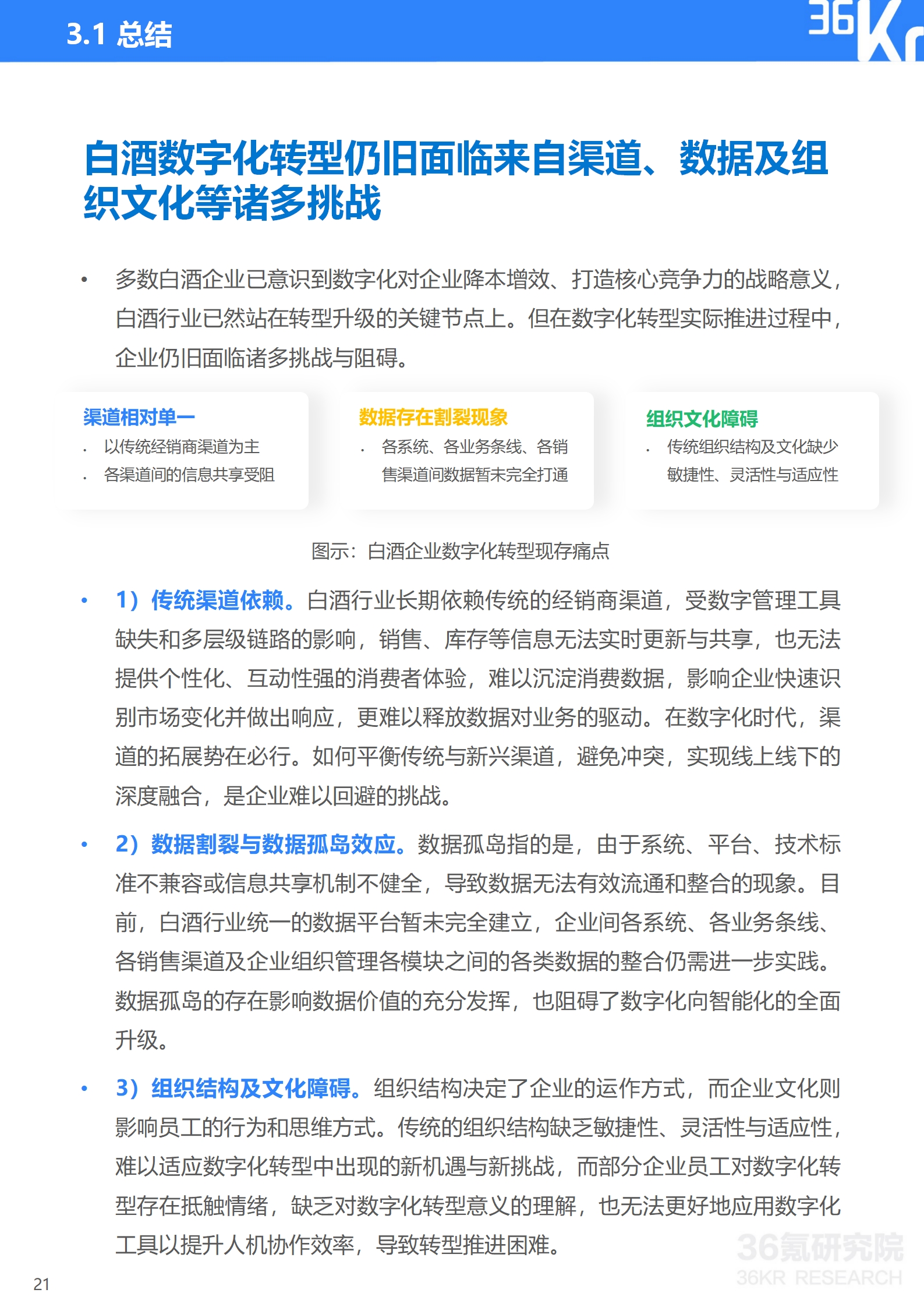
白酒企业面临哪些数字化转型痛点?
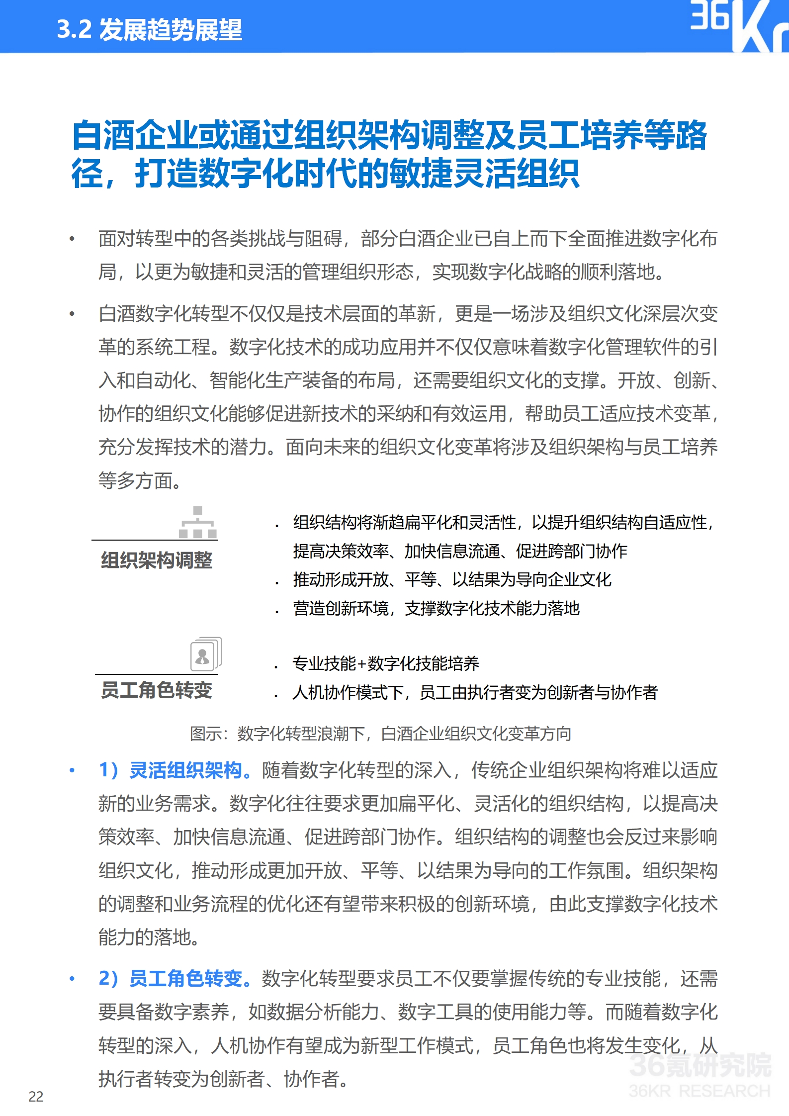
我国白酒行业数字化转型有望呈现怎样的趋势?
更多精彩内容,详见36氪研究院《2024年中国白酒行业数字化转型研究报告》,点击原文链接,提取码:bjmb,或在36氪研究院微信公众号上回复“白酒数字化”获取下载链接。















