7月VC/PE报告:募投市场环比持平,投资均值同比下降35.51%
“用数据延伸你的阅读”,本期超越J曲线带来2024年7月VC/PE市场报告。新设基金数量小幅增长,VC阶段交易占比近八成,北京市交易均值最高。更多详情见下文:
核心发现
- 新设基金数量小幅增长,参与机构环比增加
- 深圳新设基金数量位居榜首,大规模基金资本来源多为国资
- 投资市场趋势向稳,投资均值同比下滑
- 近年体育运动融资交易分析
第一部分 VC/PE市场募资分析
· 新设基金数量小幅增长,参与机构环比增加
2024年7月,中国VC/PE市场新成立基金数量共计394支,同比下降42%,环比上升3%。截止到7月份,今年新设基金数量相比去年同期呈现整体回落态势,市场情绪持续偏弱。
2024年7月,共有355家机构参与设立基金,环比机构数量有所增加,91.8%的机构成立1支基金,6.2%的机构完成2支基金新设,2%的机构完成3支及以上基金新设。本期活跃机构有中金资本、中财融商和谢诺辰途等。
· 深圳新设基金数量位居榜首
2024年7月,从地区分布来看,浙江、广东、江苏新成立基金数量为全国Top3,对应数量依次为64支、61支、51支。
本期市级地区新设基金数量Top15,深圳以27支新设基金跃居第一位,嘉兴以三支之差退居第二位,苏州紧随其后。深圳不仅有深创投、达晨财智、东方富海等扎根本土的创投机构,更是相继出台“20+8”产业政策和QFLP试点新办法等政策,加之前海深港基金小镇也在持续发力,多元打造蓬勃的股权投资环境。
· 大规模基金资本来源多为国资
2024年7月26日,上海三大先导产业母基金正式发布并注册成立,总规模达1000亿元,为本期规模三甲。国内首支S母基金-厦门自贸领航S母基金也在本期正式成立。市场情况来看,大规模基金资本来源主要为国资。
· 今年新质生产力基金概览
新质生产力是由技术革命性突破、生产要素创新性配置、产业深度转型升级而催生的当代先进生产力,它以劳动者、劳动资料、劳动对象及其优化组合的质变为基本内涵,以全要素生产率提升为核心标志。
去年7月新质生产力概念被提出后,出现的频率居高不下。在私募基金也有所反映,今年3月,鄂尔多斯市发布了新质生产力基金政策,计划打造千亿级基金群;6月,绵阳科技城管理委员会发布公告为绵阳科技城新质生产力母基金遴选管理机构;宁波前湾新区新质生产力基金和厦门火炬高新区新质生产力基金也于7月先后正式注册成立。
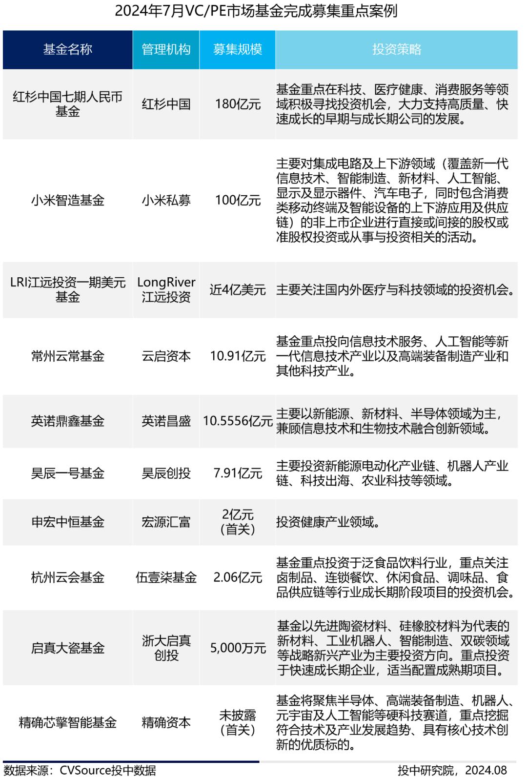
· 重点完成募集案例
第二部分 VC/PE市场投资分析
· 投资市场趋势向稳,投资均值同比下滑
2024年7月,投资案例数量570起,环比几近持平,同比上涨37.68%;投资规模109.44亿美元,环比上升19.06%,同比下降11.22%。近三个月案例数量平稳波动,规模呈逐步上涨趋势。
从市场投资均值角度看,本期投资均值同比下降35.51%,除3月有600亿元大额融资案例带动的情况,投资均值表现整体不如去年同期,投资市场维持不振现状。
· 半导体领域持续火热
本月投资热门赛道依旧由电子信息蝉联榜首,医疗健康、先进制造行业跟随其后,分别以189起、89起、80起占据前三位且与其他赛道拉开较大差距。其中电子信息行业投资规模达到49.19亿美元。从细分领域看,半导体备受关注,投资规模超22亿美元,为本期细分领域下获投规模最高。
· 近年体育运动融资交易分析
近期最受关注的事件非巴黎奥运会莫属,自巴黎奥运会开幕以来,相关体育赛事的讨论频频占据热搜爆位,火热情绪持续蔓延。把目光转移到体育运动领域在投资市场中的表现,近两年与过往相比,体育健身领域的融资事件数出现了明显下滑,体育赛事的火热尚未蔓延到投资市场中。截止7月,今年在体育健身领域共发生交易事件19起,投资总规模达6,900万美元,古德菲力获近两亿元C轮融资为近期获投规模最大的案例。
· VC阶段交易占比近八成
2024年7月,中国VC/PE市场中A轮融资数量持续领先,涉及交易234起,市场占比突破四成,VC阶段交易数量占比近八成,投资机构扎堆投早、投小。
细分融资事件的交易规模区间来看,本期500万美元以下小规模交易数量及其占比达42.4%,亿美元级交易市场占比3.5%,较以往有所增加。
· 活跃地区交易规模区间及行业分布
2024年7月,广东、江苏、浙江等地区交易表现活跃,广东案例数量破百起;北京、江苏、上海等地区交易规模领先,北京交易规模达22.16亿美元,单笔规模均值达到30.78百万美元,不仅为本期交易规模最大,同时是交易均值最高的城市。
本期热门行业涉及的交易活跃地区细分下,电子信息项目在北京、广东等地获投比重较大,医疗健康项目更活跃于一线城市,安徽先进制造占比更为突出。热门地区来看,江苏在传统制造和汽车交通领域拔得头筹。
· 重点融资案例Top10
数据说明
为方便读者使用,现将报告中数据来源、统计口径及汇率 换算进行说明
数据来源
本报告图表数据来源均为CVSource投中数据
统计口径
新成立基金:于统计期限内,新注册成立的基金
完成募集基金:于统计期限内,宣布募集完成的基金
融资规模:统计市场公开披露的实际金额,对未公开具体数值的金额进行估计并纳入统计
汇率换算
报告中所有涉及募资规模和投资规模均按募资或投资当日汇率,统一换算为美元进行统计
本文来自微信公众号“超越 J Curve”,作者:超越J曲线,36氪经授权发布。















