百亿小赛道撬动千亿大产业,酶技术引领绿色制药
近年来,药物生产朝着缩短开发时间、降低成本的方向前进,因而行业都在探索更加高效的生产方法,产业升级向着精细化化工发展。同时,药企与CXO也在向更绿色环保的生产模式转型,这其中生物催化技术在制药工程中的优异表现正受到越来越多的关注。
当前,合成生物学与传统化工的融合,使得合成工艺出现革命性变化。生物催化技术是化合物合成的一个重要创新。通过生物催化技术,可以利用自然界演化出来的酶以及人工开发出来的创新酶作为催化剂,实现更高效、环保的化学反应。其应用范围已经从传统的食品、农业和纺织领域扩展到更广泛的化学品和药物生产领域。
如果说没有酶参与的化学反应像是驾驶汽车翻越高山,需要加大油门(高能耗)才能通过,而有酶参与的生物催化则像是走了一条穿山隧道,平稳而快速。这类反应由于在常温、常压下进行,能耗低且产生污染少,因而能够显著削减生产过程的碳排放,被视为解决资源、能源及环境危机的有效手段。
在医药领域,酶催化技术已经被应用在药物合成中,特别是在合成复杂的天然产物和药物分子时,酶的高选择性和特异性展现出独特的优势。可如今在国内市场,相比酶在食品及农业领域的大规模应用,在医药领域尚处于初始阶段。
据中研普华产业院的数据,2023年全球酶制剂市场规模为128亿美元,而2022年国内仅化学制药市场规模就达8839亿。这条小赛道正在成为助推产业升级的支点。
助力绿色制药,
酶价值初步展现
早在15年前,包括阿斯利康、礼来、GSK、强生、默克、辉瑞等MNC已经着手在制药工业实施绿色化学研究。
以默克为例,它与Codexis公司共同合作开发转氨酶,将其应用于生产西他列汀的关键中间体。相比于化学制备,生物催化合成路线产品总收率提高13%,废物减少19%,且避免了重金属催化剂的使用。
之后在2019年,默克再次与Codexis合作开发依斯拉韦(islatravir)的生物催化合成路径。该项目通过5个定向进化的人工酶催化非天然底物的不对称反应,再通过4个天然酶的辅助,实现了总产率达51%的水相三步一锅法不对称合成,而之前的合成路线都在12~18步之间。
有酶参与的生物催化依靠其高效的优点,并且在越来越多手信药物合成中发挥作用。
例如醇脱氢酶 (ADHs)和酮还原酶 (KREDs)可以将潜手性酮不对称还原为手性醇。这些酶需要搭配NAD+或NAD(P)+作为辅酶,并利用异丙醇或葡萄糖作为还原剂。
罗氏和Genentech利用酮还原酶(KRED)开发了Akt抑制剂帕他色替ipatasertib的不对称合成工艺,还合作开发了那伏莫德Navoximod的酮还原酶催化工艺,从500多种酶中筛到了可以选择性得到trans-环己醇的酮还原酶。
诺华利用酮还原酶开发了FXI抑制剂中间体的不对称合成工艺,默克的ROMK抑制剂MK-7145与诺华的FXI抑制剂中间体的结构类似,通过酶催化反应底物卤代苯乙酮在碳酸钾的作用下关环成手性环氧,在与哌嗪开环后得到MK-7145。
辉瑞利用醇脱氢酶(ADH)开发了手性α-羟基丁酸酯的酶法工艺,该化合物可以用于γ分泌酶抑制剂新药的合成。
目前应用较为广泛的还有用来将前手性酮转化为手性胺的转氨酶。
比如前面提到的辉瑞γ-分泌酶抑制剂新药,就是将底物四氢萘酮通过转氨酶转化成为手性四氢萘胺。而默克的的CGRP受体拮抗剂,由于产物中含有两个手性中心,所以催化过程使用到了动态动力学拆分+转氨化的串联反应,默克用于治疗偏头痛的ubrogepant,同样是通过类似的反应而制备的。
此外,酶催化在他汀类药物中间体、非甾体抗炎类药物中间体、洛尔类药物中间体以及西汀类药物中间体的绿色合成中,都能发挥重要作用。
酶的潜力还远未被发掘
相对传统化工生产,生物催化可以降低能耗15%~80%,生产成本可以降低9%~90%,生物催化已然成为传统化工产业跨越式发展的重要路径。
酶作为生物催化中重要的催化剂,在主流的氧化、水解、还原等10多个类型反应中都能发挥作用,因而被大量应用于医药中间体、化妆品等领域。国内企业也在各自领域开始发力。
如乐普药业通过与浙江工业大学、清华大学和华东理工大学等高校的合作,成功开发了多种酶工程技术,在生物不对称催化技术、微通道连续流反应技术和结晶控制技术实现了突破,尤其是“阿托伐他汀钙化学-酶法组合催化合成项目”方面取得了显著成果,该项目获得了浙江省科技进步奖一等奖。
宏元药业的“他汀类药物系列绿色合成关键技术及产业化”项目也荣获了2021年度浙江省科学技术进步奖三等奖,该项目在他汀类原料药全新工艺路线设计、新型二羰基还原酶高立体选择性酶催化等方面取得了实质性创新和重大突破。这些技术实现了他汀关键手性侧链、他汀母核及系列原料药的产业化。
京新药业通过十余年的持续研究和开发,突破了他汀类药物的关键性技术难题,将酶催化构筑手性中心引入到瑞舒伐他汀钙高光学纯度手性侧链合成中,优化酶法工艺条件,缩短手性侧链合成步骤,提高反应收率,减少三废排放,实现绿色制药。该“瑞舒伐他汀中间体的酶法制备方法”专利也获得了国家知识产权局“中国专利金奖”。
不难发现,目前国内企业还是以单点突围的方式将酶应用于某个细分的医药赛道。
目前,酶的小剂量发酵生产虽已成为生物科技企业的基本配置,但在酶种类开发、酶来源以及规模化量产方面仍有大量进步空间。此外,在酶的规模化生产过程中,酶的高活力以及酶活力稳定性表达方面生产经验与相关理论也尚欠火候。
因此,国内高品质酶制剂被诺维信、Codexis、AB Enzyme、天野、NEB等国际大公司所把持。
酶的大规模生产尚需经验积累
酶的应用场景非常广泛,涉及到生物相关的应用产品与技术基本都能找到对应的酶技术,但酶的生产具有易入门难精通的特点。
对于酶制剂而言,其结构设计仅是开始,也就是说即使通过逆向工程测序将国外优秀的酶产品定位序列也不意味着一定能生产出高品质的酶。
酶的品质受很多因素影响,如质粒、底盘细胞、发酵工艺细节等,而酶的高活力表达以及高稳定发酵生产需要通过长期、大量的实践积累,才能量变产生质变。这方面国外企业无疑具有先发优势。
从流程而言,酶的开发、生产是与具体项目同步进行的。首先通过筛选改造获得想要的酶, 然后小量测试、表达该酶,并做小量的产品转化。随着产品转化量的增大,酶发酵的规模也会越来越大,发酵细节参数也会越来越多,然后重复步骤直到实现酶的规模化生产。
当然,还有另外一种模式即细胞工厂,它将酶工业化的两个环节进行合并,使得菌株的规模化发酵应用成为其攻克的目标。酶工业化发酵生产物是酶,而细胞工厂的产品是代谢物(如麻黄碱)。由于细胞内代谢物生物合成往往涉及到一系列酶基因的表达、调控以及催化,因此细胞工厂的规模化发酵工艺会更复杂。
细胞工厂在制药领域的应用主要在原料药 (如抗生素、阿片类药物吗啡、大麻素等)、医药中间体(如抗疟疾药物青蒿素前体青蒿酸、紫杉醇合成前体紫衫二烯等)、重组蛋白和多肽类药物以及重组疫苗的生产等。
目前,国内的企业如凯赛生物生产二元酸,华恒生物开发β-丙氨酸以及蓝晶微生物的PHA都是走的这条路径。由于细胞工厂的研发周期长,且优势更多体现在规模化效应上,一般主要应用于大宗商品的生产。
尽管细胞工厂一步到位的概念很超前,但酶催化的两步模式也有自身的优势。例如在酶的规模化发酵可控性上分步模式相对更好,此外在酶的工业催化应用形式上更加灵活多样。
酶催化应用的另外一个优势是与传统化工业的兼容性更好。像药明康德旗下的合全药业,凯莱英医药、博腾制药以及诚达药业等都相继成立了相关部门,在酶催化技术上加大了投入,这也从侧面说明了酶催化与传统化学工业的兼容与互补。
如今,国内酶规模化发酵系统知识还在建立阶段,酶发酵的底盘细胞还很有限,生物界大量种类的酶还未能实现有效发酵生产。同时,酶的工业催化应用方式也处于早期阶段,与材料结合应用的固定化酶则处于更初级阶段,模仿细胞工厂的体外多酶联级催化应用同样处于起步阶段。
当然,酶的规模化生产离不开对于酶的认知理解以及酶库的建立,而这一切都离不开酶工程的进步。
人工智能助力酶开发
天然酶在活性、选择性以及热稳定性方面已经不能满足使用需求,探索更高效的酶分子改造技术改善酶的某些特性是酶工程的主要任务。
大多数酶的化学本质是蛋白质,故也称酶蛋白。根据技术路径的不同,现有酶分子改造技术可简单分为基于蛋白质工程技术的传统酶分子改造与人工智能辅助的数据驱动酶分子改造两种。
其中,传统酶分子改造方法包括定向进化和理性设计,这是一种由实验驱动的酶分子改造策略,已经大量应用于酶工程,可由于蛋白质序列空间的尺寸巨大以及实验数据少,酶分子的改造需要进行大量的计算或开展实验筛选工作。想要实现高效的酶分子改造,提高酶分子进化高度,还需引入更为先进的技术来指导改造过程。
随着测序、高通量筛选方法、蛋白质数据库和人工智能的发展,数据驱动的酶工程有望应对这些挑战。
人工智能辅助酶工程有两大目标即酶功能预测和酶分子改造。目前,基于机器学习并采用公开数据集,已成功解决蛋白质的溶解度预测、功能预测、稳定性预测和结构预测等预测类问题。
基于机器学习的酶分子改造过程,图源10.13345/j.cjb.230748
如今,公开的蛋白质数据库中已经收集了数百万条蛋白质序列、数十万个蛋白质结构、数千万个生物物理值以及数百个带注释的催化机制,并且数据还在持续丰富,为人工智能指导的酶工程中机器学习算法奠定了坚实的数据基础。
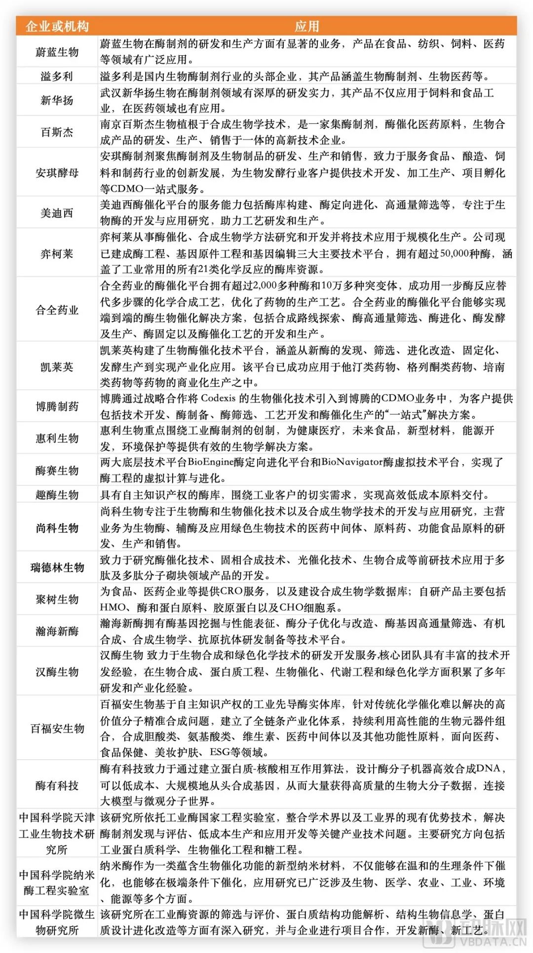
国内部分参与企业和机构,数据源自公开信息整理
目前,已有不少国内企业躬身入局酶工程。
由君联资本、博远资本联合领投的惠利生物致力于合成生物反应核心酶元件的计算设计,是少数具有核心技术、规模量产、商业化闭环综合能力的生物制造企业,已在医药中间体、动保、食品等多领域落地解决方案。
惠利生物的核心技术平台——酶计算设计平台,是一个标准化、自动化、通用性的人工智能工业酶计算设计平台,用计算技术及数据推动生物制造的高效能、高强度、柔性化发展,通过计算设计技术,大幅优化筛选效率,高效实现酶功能改造,变革性地推动绿色生物制造的发展。惠利生物重点围绕工业酶制剂的创制,为健康医疗,未来食品,新型材料,能源开发,环境保护等提供有效的生物学解决方案。
还有致力于酶的挖掘、工程化改造,以及以生物催化技术的酶赛生物,提供了从概念构思到产品落地的“端到端”的整体生物催化解决方案。其两大底层技术平台BioEngine酶定向进化平台和BioNavigator酶虚拟技术平台,实现了酶工程的虚拟计算与进化,并结合湿实验和干实验的方法,不断帮助酶赛丰富不同的酶库以及积累高质量数据,加速商业化进程。
南京趣酶生物是一家合成生物学创新型企业,基于自主研发的AI平台和多年产业化积累,趣酶生物正在打造自身高效的研发能力和快速的产品持续迭代能力。趣酶生物建立了从基因设计、克隆到蛋白表达的高效研发、生产体系,可以为医药、临床诊断、精细化工以及其他行业提供种类齐全的具有自主知识产权的酶库,围绕工业客户的切实需求,高效低成本实现原料的交付。
可以看到,尽管有不少企业和科研院校入局,但和全球头部企业尚有不小的差距,在人工智能的帮助下,虽能快速拉近距离,但酶的工程化改造和相关制造工艺的优化并非独立进行,而是一套系统工程,它们之间相互影响、相互促进,不能一蹴而就。
像本文首节的那些MNC制药工程中,有一多半项目的背后都站着一家名为Codexis的公司。这些反应中用到的酶有的是从Codexis直接购买,有的是通过Codexis公司定制。如诺华的心衰药物LCZ696用到的转氨酶,就是找Codexis定制,从野生型的酶出发经历了10轮的定向进化,将酶活性提高了500,000倍。我国合成生物学要发展,要建立可靠的产业链,类似的企业必不可少。
虽然酶制剂行业自身仅有百亿美元的市场规模,但其投射到产业下游会呈指数级放大,如不能掌控,在未来产业迭代中难免会被“卡脖子”。目前,国内酶制剂的市场份额主要还是被国外品牌所把持,要想完成国产替代,还需要更多企业投身其中。
参考资料:
1.The Evolving Nature of Biocatalysis in Pharmaceutical Research and Development Scott P. France,Russell D. Lewis,Carlos A. Martinez doi/10.1021/jacsau.2c00712
2.Microbial Enzyme Engineering: cornerstone of biological manufacturing JIN Cheng doi/10.13344/j.microbiol.china.207007
3.Progress in the application of artificial intelligence-assisted molecular modification of enzymes XU Pei,WANG Weihua,NING Hongwei,CAO Ruifen,LIU Sheng,FAN Peifeng,SONG Xiaoping doi/10.13345/j.cjb.230748
4.《合成生物学》 刘建忠
*封面图片来源:123rf
声明:动脉网所刊载内容之知识产权为动脉网及相关权利人专属所有或持有。未经许可,禁止进行转载、摘编、复制及建立镜像等任何使用。
本文来自微信公众号“动脉网”(ID:vcbeat),作者:姚敬,36氪经授权发布。















