今年国资LP最热情的赛道
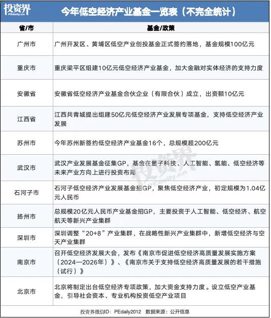
投资界-解码LP获悉,近日,广州举办低空经济高质量发展大会,会上发起设立规模100亿元的广州市低空经济产业基金,这是广州市第一只以低空经济为主要投资方向的产业投资基金。
几乎在同一时间,北京市商业航天和低空经济产业投资基金正式落地,首期规模100亿。目之所及,最近一大批低空经济产业基金陆续落地,身后几乎都出现了地方引导基金的身影。
这似乎成了今年国资LP最热情的赛道。
从广州到北京,排队落地100亿产业基金
资料显示,广州市低空经济产业基金由广州产投集团旗下产投资本与广州开发区交投集团共同发起设立,是广州市第一只以低空经济为主要投资方向的产业投资基金,为广州竞逐低空经济产业赛道“添翼”。目前已完成基金注册,规模100亿。
借助“母基金+子基金+直投”策略,广州产投集团将加强与头部投资机构、产业龙头等合作,瞄准广州低空经济上下游产业链,重点投资布局低空飞行集成制造、核心零部件及关键材料、低空物流应用、卫星导航通信等细分领域。
同时,广州还推出《广州市推动低空经济高质量发展若干措施》(简称《若干措施》),其中提出20条措施,就培育低空经济主体、建设低空基础设施、加大低空科技创新力度、拓展低空经济应用场景、加强相关要素保障等方面列明量化指标,说明奖补金额或比例,并启动百亿金融授信。
比如,在支持总部企业方面,《若干措施》提出,对于研发制造类企业,上一年度营业收入有1亿元(人民币,下同)以上等相应条件可认定为总部企业,每家企业每年奖励最高不超过100万元,并给予总部企业人才户籍、人才绿卡、人才公寓、子女入园入学、办税绿色通道、政务服务等各方面保障。
在鼓励项目建设方面,《若干措施》提出,对在广州建设飞行器研发、制造项目,固定资产投资额5亿元至100亿元(不含),市财政按固定资产投资额的2%予以扶持;固定资产投资额100亿元及以上的重大项目,广州市财政按固定资产投资额的5%予以扶持。
广州为争夺低空经济产业使出浑身解数,这是低空经济火热的一道缩影。
同样备受瞩目的还有北京市商业航天和低空经济产业投资基金。早在上个月,北京市就发布《北京市促进低空经济产业高质量发展行动方案(2024-2027年)》公开征求意见,其中提到将制定出台专项政策,加大资金支持力度。设立低空产业基金,引导社会资本、专业机构投资低空产业项目。力争通过三年时间,低空经济相关企业数量突破5000家。
如今,规模100亿的北京市商业航天和低空经济产业投资基金便正式落地。企查查显示该基金由北京市政府投资引导基金、北京达晨鲲鹏管理咨询合伙企业、北京京国管置业管理有限公司共同持股。
据投资界不完全统计,今年以来,已经有十余个省/市成立低空经济产业基金,基金规模从10亿到200亿不等,低空经济已然成为各省市逐鹿的“黄金赛道”。
投资人组团看低空项目
“几乎所有的VC/PE都加入了低空经济观摩团。”今年初,就有投资人如此描述。
国资LP出资无疑是风向标。一些硬科技投资人向投资界反馈,今年组团看低空经济项目的投资人越来越多了,其中有不少之前看消费、医药、半导体的投资人不约而同地转行看起了低空经济。
为何大家都看上了低空经济?
所谓低空经济,是指在3000米以下空域内,以有人驾驶和无人驾驶航空器的低空飞行活动为牵引,辐射多领域的综合性经济形态。
背后涉及的产业链条极广,从上游飞行器原材料,到中游飞行器制造,再到下游的保障及产业融合,都蕴藏着大量机遇。
中国民航局发布的数据显示,到2025年,低空经济市场规模将达1.5万亿元,到2035年有望达3.5万亿元。换言之,低空经济背后蕴藏的是万亿级的产业集群。
放眼望去,上半年低空经济企业融资事件数量明显提高。据不完全统计,今年前6月,国内低空经济领域已发生融资事件26起,其中亿元级别的9起。其中最活跃的领域莫过于eVTOL(电动垂直起降飞行器)。
7月5日,沃兰特航空宣布完成1亿元A+++轮融资,由君联资本独家投资。值得一提的是,这是沃兰特在过去4个月内宣布的第四轮融资。上月底,沃飞长空宣布完成B轮数亿元融资,由策源资本主投,华控基金、中科创星、翱翔天行、泉州海睿等追投。据公司透露,该笔融资创下近两年国内eVTOL行业已公开单笔规模最大的融资纪录,这也是沃飞长空过去一年内的第三轮融资。
此外,亿航智能、时的科技、零重力、峰飞航空、小鹏汇天、御风未来等国内eVTOL企业背后均站着满满的投资机构。
这一笔笔的融资背后,是低空经济展现出来的未来产业的潜力。“这是历史上中国航空产业通过新能源换道超车最好的机会”。一位行业从业者如此形容。
但这也是一场长跑。此前中科创星米磊提醒道:“对于投资机构而言,当行业尚处于早期阶段,考验投资人的眼光、定力和耐心,以及赋能被投企业的能力的时候到了。”
无论如何,这场竞赛已然打响。
本文来自微信公众号“解码LP”(ID:LPdaily1945),作者:陈晓,36氪经授权发布。















