移植猪肾猴子成功存活两年,Nature发布跨物种器官移植最新成果
跨物种器官移植,又有新进展了!
最新一期的Nature刊载了一项关于基因编辑猪肾移植的研究。
植入这种改造肾脏的猴子,最长存活时间达到了两年。
这项研究由美国一家名为eGenesis的生物技术公司牵头,多所高校和研究机构共同参与。
研究团队敲除了会引起人类人类排异反应的基因,并引入了人类的免疫调节蛋白,得到了“人类化”的肾脏供体。
这些肾脏被植入15只食蟹猕猴(Macaca fascicularis)体内,其中有9只生存时间超过一年,最长寿的一只活了两年。
Nature介绍,在跨物种器官移植案例中,两年的存活时间十分罕见。
那么,研究团队是如何做到的呢?
01 让猪肾更适合人类
技术层面,解决跨物种器官移植的中心思想就是让供体器官尽可能和受体相匹配。
我们将通过回答下面这三个问题来具体介绍这项研究:
为什么选择猪和食蟹猕猴进行实验
被编辑的基因有哪些
编辑和移植是如何操作的
为什么选择猪和食蟹猕猴
之所以选用猪肾,当然是因为相比其他供体,猪在各方面的特征都与人类最为接近。
首先是体重和器官大小,成年猪的体重约100-200公斤,肾脏大小约10-13厘米,最符合成人肾移植的需求。
然后是免疫学特征,猪以内没有Neu5Gc等会引起人体排斥反应的糖基化抗原,猪器官的血管内皮细胞可以表达人源免疫调控蛋白。
事实上,猪是目前跨物种器官移植研究的首选供体动物。
而在受体的选择上,和人最接近的灵长类动物自然是当仁不让。
而具体选择食蟹猕猴,也和体型及免疫特征有关,当然也考虑了饲养成本和伦理等因素。
被编辑的基因有哪些
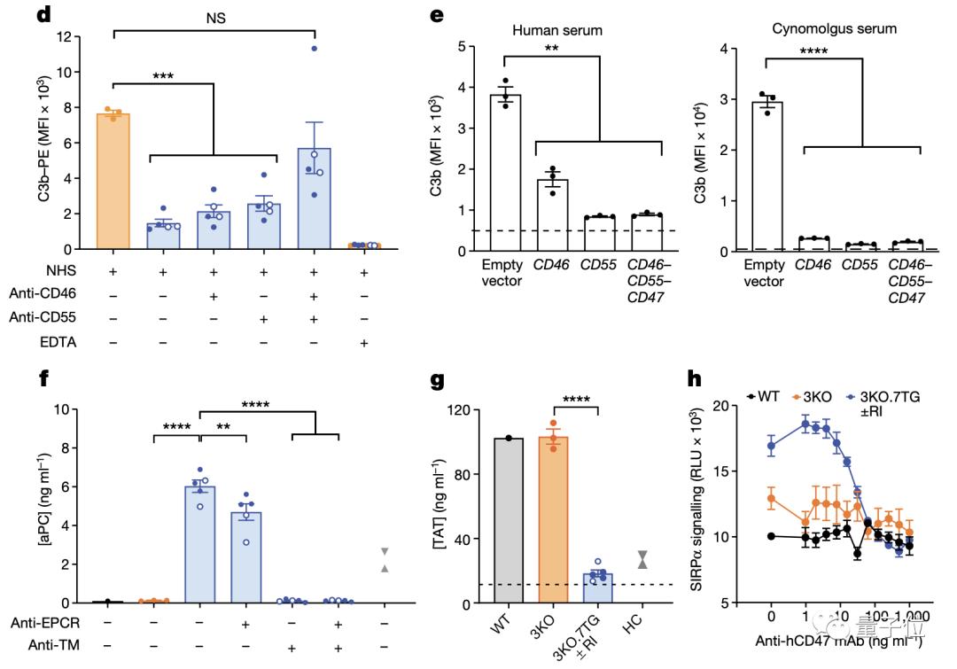
在整个实验过程中,研究人员先后编辑了猪肾中的69处基因。
首先是删除了α-Gal、Neu5Gc和Sd(a)3种会引起人类免疫反应的抗原的相关基因。
血清抗原-抗体反应实验结果表明,对于人类和其他灵长类动物,敲除猪的这三个基因后IgG和IgM抗体水平都明显下降,说明排斥反应大大降低。
然后是插入了7个与免疫调节相关的人源基因,使猪肾获得类似人体肾脏的免疫调节能力。
具体来看,这些基因涉及了细胞毒性、凝血、信号调节、炎症和细胞凋亡等功能。
实验中存活两年的食蟹猕猴正是加入了这7个基因,而在对比实验中,没插入这种基因的食蟹猕猴只活了50天。
其余的59处编辑则是灭活了内源性猪逆转录病毒(PERV)的功能,减少病毒对人体的潜在感染风险。
经过PCR和基因测序,研究人员确认了有关基因均发生了敲除突变,且在接受移植的猴体内没有发现感染的情况。
△
不过抗原水平的大幅降低并不意味着完全消失,因此实际过程中还是需要使用免疫抑制药物来防止排异反应的发生。
编辑和移植分别如何操作
具体的编辑过程,使用了CRISPR/Cas9技术。
这项技术主要涉及Cas9酶和gRNA,前者可以切断双链DNA,后者则提供目标序列指导。
操作中,研究人员会设计与目标基因序列互补的特异性gRNA并与Cas9酶混合,形成能识别目标序列并切割的RNP复合物。
切割完成后,细胞会试图通过非同源末端接合修复双链断裂,利用这一特点就可以实现基因敲除。
如果想加入新的基因片段,可以在 RNP 复合物中同时提供供体DNA,通过同源重组的方式敲入目的基因。
移植的过程通过手术来完成,在开始之前会使用免疫抑制药物,移植完毕后会通过穿刺活检来监测其状态。
那么,在猴子身上的实验结果,是否意味着人类有希望用上这种肾脏呢?
02 要解决的不只是排异问题
对于这一问题,学界还没有给出确切的结论。
马里兰大学医学院的异种移植外科医生Muhammad Mohiuddin对此就持有乐观态度,他表示:
对相关基因的操作是针对人类而非其他灵长类动物设计的,因此在人类身上的表现可能比在猴子身上更好。
不同的观点则认为,排异反应并非是跨物种器官移植需要解决的唯一问题。
阿拉巴马大学伯明翰分校的移植外科医生Jayme Locke表示,基因匹配只是一个方面,具体存活概率还要看猪肾能否承受人体的重量、血压等环境。
而目前研究的进展是,FDA正在评估是否批准进行相关的人类活体实验,这次发表的成果将为其提供重要的数据支持。
此前曾经有研究人员将经基因编辑的猪心脏移植给需要靠ECMO维持生命的心脏疾病患者的案例,该患者在接受移植的前49天没有任何异常,然后突然出现异常,在第60天因移植器官衰竭去世。
△
那么对于猪肾移植的新进展,你怎么看?
论文地址:https://www.nature.com/articles/s41586-023-06594-4
参考链接:
[1]https://www.nature.com/articles/d41586-023-03176-2[2]https://www.nejm.org/doi/10.1056/NEJMoa2201422
本文来自微信公众号“量子位”(ID:QbitAI),作者:关注前沿科技,36氪经授权发布。















