被疫情加速下的行业新业态:远程办公、生鲜电商、特殊商品
编者按:本文来自微信公众号“中外行业研究”(ID:englishreport),作者:行业分析师,36氪经授权发布。
商务部消费促进司负责人王斌:据国家统计局统计,疫情发生后,生活必需品消费稳中有增,1至2月份食品的销售同比增长了9.7%。
无接触配送、无人零售、直播零售等消费新模式、新方式快速发展,人工智能、远程办公、互联网+医疗+药店等逆势发展,信息消费等显著增长。
远程办公:疫情中近两亿人远程办公,使用习惯初步培养
常讨论的远程办公分为广义和狭义两种。
美国远程办公渗透率高,中国2018 年渗透率仍不到 1%。
国泰君安证券分析师根据前瞻产业研究院统计数据显示,2012-2017 年,我国远程办公平台市场规模呈现较快的增长,2017 年远程办公规模达到 60 亿元,同比增长68.07%,2012-2017 年市场年均复合增速达到 95.52%。
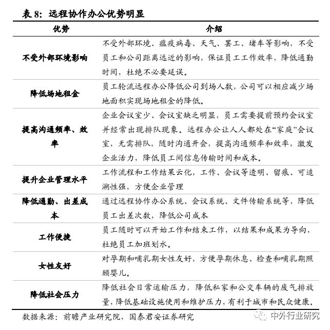
相比于传统的实地办公,远程协作办公具备诸多优势;
结合国内现状,国泰君安证券分析师认为远程协作办公的优势会进一步凸显。
国泰君安证券分析师认为,企业半数员工选择远程办公可以将沟通效率提升2 倍。
2003 年非典爆发,政府部门和各部委要求在家办公,不得出差,成为上一代传统视频会议行业爆发的转折点。
国泰君安证券分析师认为,此次新型肺炎疫情相比03 年非典影响范围更大,对中国企业和员工未来的办公方式造成深远影响,持续催化和加速整个远程办公市场。
从行业角度来看,以教育、房地产、文化传媒为代表的8 个行业中,超过 90%以上的企业实施全员在家办公,其他行业实施部分在家办公,部分在家待命复工状态。
其中私企全员在家办公占比更多,国企指定某些部门在家办公占比更高。
从新用户转化率来看,此次疫情中超过60%的远程办公用户为新用户,没有长期使用经验。
从产品使用频率来看,在家办公期间使用频次最高的SaaS 应用为远程会议系统,占比高达 35%,不论是北京、广东还是江苏,远程会议系统的使用热力值都位列第一。
生鲜电商:疫情期间订单量激增,预计相当比例用户留存
网购生鲜消费习惯已经形成,生鲜电商市场仍呈高增长趋势,品类逐步从配送难度小的水果、蔬菜向配送难度高的水产和畜禽冰鲜延伸。
从服务类型来看,生鲜电商大致可划分为三种模式,不同模式各有优劣。
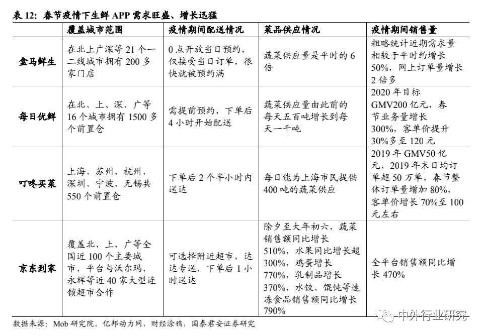
生鲜电商发展前景广阔,吸引了众多玩家加入,既有美团、饿了么、京东到家等综合外卖平台模式的商家,也有每日优鲜、叮咚买菜等前置仓模式的垂直生鲜电商模式,还有盒马鲜生、高鑫零售淘鲜达、永辉生活等基于线下门店的生鲜电商模式。
疫情期间,生鲜电商订单量激增,主要APP 流量和客单价大幅增长。
特殊商品:房地产、汽车等线上化销售成为新趋势
国泰君安证券分析师认为,过去很难在网上售卖的商品(例如房地产、汽车),因为疫情影响居民外出,消费场景“被迫”线上化,反倒推动了消费者教育和接受程度提升。
房地产销售受疫情冲击严重,各大房企迅速上线“线上售楼处”。
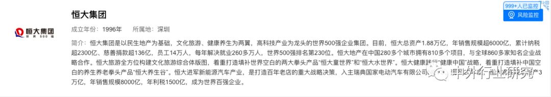
以恒大集团为例,短短三天时间认购房屋4.75 万套,证明“房地产线上销售”并没有想象中那么难。
天眼查数据显示,恒大集团是以民生地产为基础,文化旅游、健康养生为两翼,高科技产业为龙头的世界500强企业集团。
恒大地产在中国280多个城市拥有810多个项目,与全球860多家知名企业战略合作。
与房地产类似,各大车企纷纷加码线上销售,减缓疫情冲击。
3月16日,观点地产机构主办的2020观点年度论坛全网直播,会议主题为“抗疫时期与更新时代”。
谈及疫情时期的变化,北京大学汇丰金融研究院执行院长、中国银行业协会首席经济学家巴曙松认为,在疫情的冲击下,会加速原有行业的转型和新业态的演变。
巴曙松表示,疫情中暴露出的城市化的短板,进行定向的宽松支持,来保障交易市场的稳定、技术的平稳运行和持续的发展,全面迎接线上化的趋势,鼓励行业新业态的发展,这本来是一个大趋势,疫情的到来加速了这个趋势的转变。















