碧桂园大规模调整:29个区域合并,38名高管纵向换防
2月24日晚间,碧桂园公布了一份集团总裁莫斌签署的《关于部分中心和区域调整的通知》,正式宣告进行至少16项组织架构调整,对超过29个区域进行合并,以及38个总部与区域高管的任免。
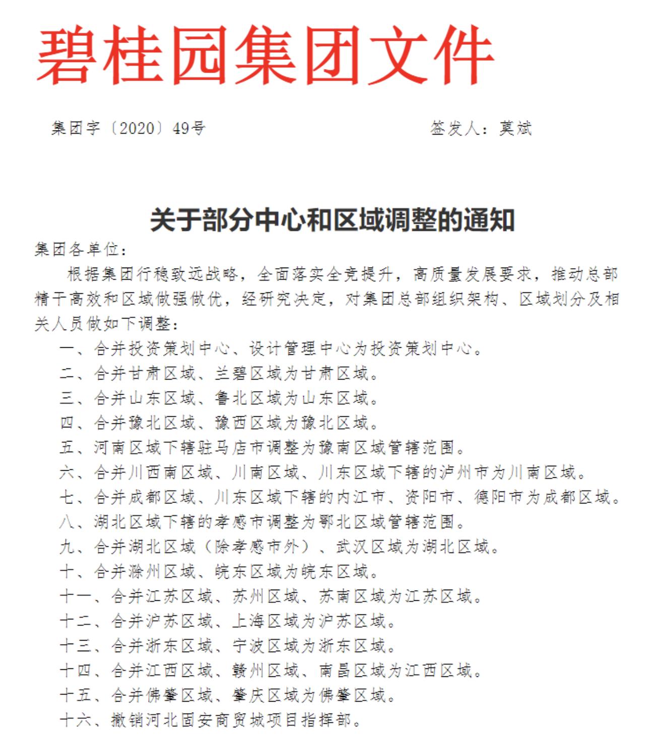
此次调整涉及总部组织架构和区域划分两个层面。总部层面将投策策划、设计管理两个核心中心合并,成立投资策划中心;区域层面,将部分业务规模偏小的、地域邻近的区域进行整合。
具体包括:
进行区域调整的同时,碧桂园还宣布了38项高管任命及34项免职,共涉及集团5个职能部门以及20个区域。
其中,原集团常务副总裁、品牌营销中心总经理程光煜任新合并的投资策划中心总经理,原设计管理中心总经理杨翠珑改任成本管理中心总经理。
更多的调整集中在集团职能部门与区域负责人的人事换防。一方面,碧桂园将集团职能部门负责人下放至区域:原人力资源管理中心总经理彭志斌将任甘肃区域总裁;原成本管理中心总经理黄宇奘任职安徽区域总裁;原博智林机器人公司执行总裁张志远任湖南区域总裁等。
另一方面,则将原区域负责人调回总部职能部门:原湖南区域总裁黎晓林改任人力资源管理中心总经理;江苏区域总裁陈斌担任国际及特区事业部总经理,原集团副总裁职责不变。
去年10月碧桂园管理会议上,莫斌就曾表示,“要全面落实集团和区域间的纵向轮岗,关键岗位可以采用公开竞争制。”而在此次调整中,天津和内蒙区域两个总裁岗位也采取了全集团内部公开竞聘的方式。
实际上,自去年开始碧桂园就已经在开展了一场声势浩大的组织变革。先是在2019年初,对功能交叠类似的部门进行了整合,使集团在投策、财务、营销、成本、行政等重要业务板块效率更高,流程更精简;同年11月11日,又签发了2020年营销架构及职能的重大调整和变革,从区域营销管理部层面,将“前策产品板块”、“市场策略板块”、“营销事务板块”三大板块,合并调整为 “营销支持板块”。
有接近碧桂园的消息人士表示,此次调整延续了碧桂园去年以来集团及区域组织结构调整的延续,总体目标依然是“实现总部精干高效、区域做强做优,通过推进集团权责下放、业务流程精简、内部人才培养, 提升全周期综合竞争力。”















