柳传志和任正非:殊途不同归
编者按:本文来自微信公众号“Tech星球”(ID:tech618),作者 贾宁宇,36氪经授权转载。
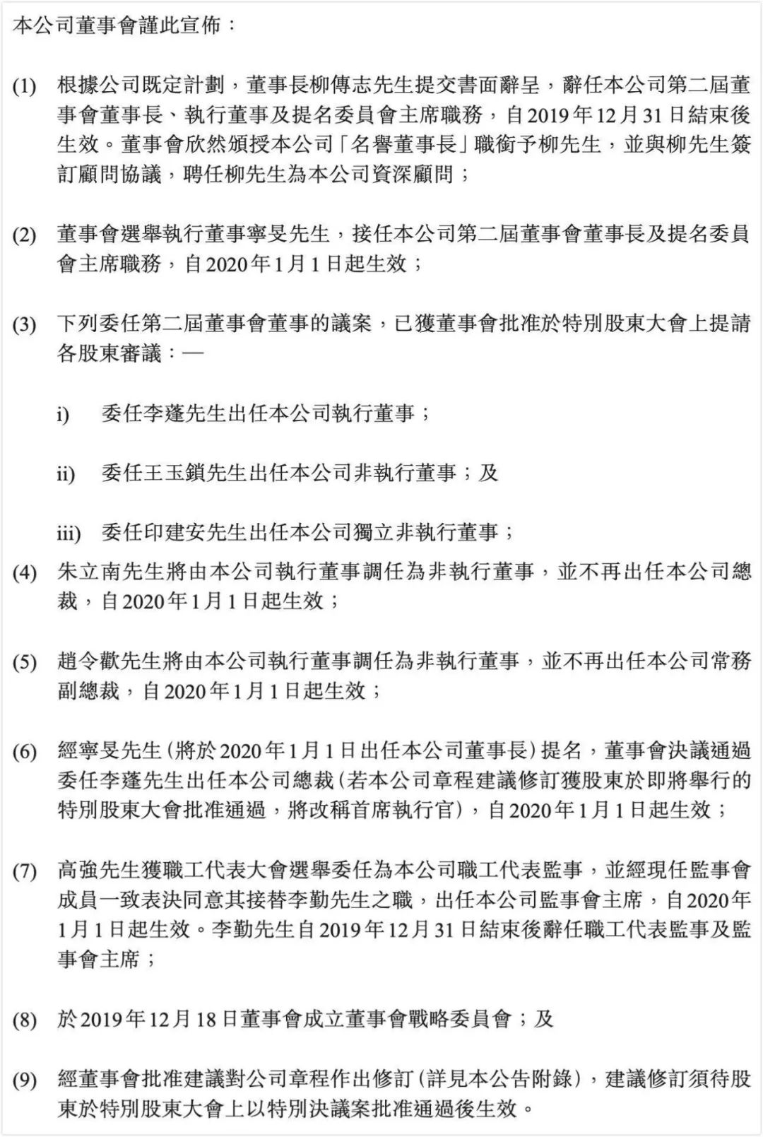
2019年12月18日,联想控股发布公告,柳传志将正式卸任联想控股第二届董事会董事长、执行董事及提名委员会主席职务,自2019年12月31日结束后生效。他的退休,意味着中国第一代商业大佬开始逐渐退出历史舞台。
时间拉回至上个世纪80年代,伴随着改革开放的东风,联想和华为先后于1984年和1987年成立。一个诞生于科教资源极为丰富的北京,一家诞生于浪立市场化经济潮头的深圳,在二十多年后均成长为全球500强企业。
30多年里,联想和华为的竞争,从程控电话交换机开始,一直蔓延到智能手机、个人电脑等领域。1994年,鏖战交换机,联想主攻,华为主守;2012年,再战智能手机,华为主攻,联想主守。
攻守转换的背后,是两位同样出生于1944年的商业大佬对战略路线的一次次思考。联想重销售,做大是第一目标,华为重技术,做大更要做强。
2019年,通信领域的战火则到了5G领域。早些时候,联想因为5G标准投票事件陷入舆论旋涡,而华为因为国际形势紧逼成为最受关注品牌,两位古稀之年的老人都不得不亲自出面缓解危机。
不同的是,在此之前,外界已经很少在公开场合见到柳传志的身影,而任正非依然活跃在一线,并且在11日接受采访时表示,本来都准备退休了,美国的打压让他选择继续留在一线。
一个不可忽视的事实是,虽然从财富上来看,柳传志和任正非比不上马云、马化腾,但他们都是商业领域的传奇人物,是一代人的精神领袖。
二人年岁既同,选择不同。外人很难说明白这种选择的对错或高下,或许对于当事人来说,留下或者离开都是此刻的最佳选择。而对于更多的人来说,此刻正是透视两位企业家最好的时机。
01.「不惑」启程
上世纪80年代,改革开放的春风席卷了中国。随后,一批又一批的民营企业家开始登上历史舞台,其中两个典型便是均出生于1944年的柳传志和任正非。
在中国古代对年龄的描述中,四十是不惑之年,到了这个年纪为人处世相对通达,对待事情是无可,无不可。可柳传志和任正非的40岁则全然不同。
1983年,39岁的柳传志在中科院计算所工作了13年后,被调到了中科院人事局当干部。彼时,柳传志已经在中科院做了13年磁记录电路的研究,连续得过好几个奖,但做完以后,柳传志发现自己所做的东西和国外差得太远,没什么实际作用。
怎样把科学技术转化为生产力,是柳传志当时考虑的问题。带着这个念头,1984年,北京中科院计算所的一间传达室里,联想带着计算机所给的20万元启动资金诞生了。
即便背靠中科院,但联想的起步依然艰辛。第一次做生意,仅有的20万被骗走了14万。只剩下6万的柳传志,带着员工摆起来了地摊,后来揽下了中科院研究所的电脑的验收、培训和维修业务,赚了70万,才算缓过来。
有了现金储备,联想开始搞研发。1985年,联想推出自研的汉卡,这款产品较好地解决了汉字输入的问题,在同类产品中脱颖而出。自此联想才走上了高科技公司之路。
1987年,44岁的任正非迎来了人生最难熬的时刻。时任深圳南海石油后勤服务基地经理的任正非,由于经验不足,导致公司一次性亏损了200万,任正非就此被公司除名,他反复请求留任却被拒绝,妻子也因为种种原因和他离婚,穷困潦倒的他只能带着父母和弟弟、妹妹睡在棚屋里。
走投无路的任正非东拼西凑了2万元,在深圳南油新村的一所破旧民房创建了华为。起初,华为只是二道贩子,靠着从香港进口产品到内地以赚取差价,赚取了第一桶金。
看到交换机巨大的市场后,任正非决定自研,华为从零起步,生产车间即是库房也是厨房和卧室,1992年凭借BH03交换机和HJD48交换机两款机器,华为销售收入突破1亿元。而这一年,联想凭借汉卡和微机等产品,收入已经达到了17.67亿,足足是华为的17倍。
02.首次交锋
联想和华为的第一次交锋起源于1992年,一南一北两家企业共同争夺国内局用程控电话交换机市场的话语权。
起初,双方都鼓足了干劲儿。1992年,由于对技术路线的判断失误,华为刚刚上线的JK1000 只卖出了200多套,就被淘汰了。
即便,JK1000耗光了华为的家底,看到市场空白和巨大利润的任正非并没有打算放弃。任正非四处凑钱,组建了一支300多人的研发团队重新开始。
北京的联想全然是另外一幅景象。因为背靠中科院且拥有强大现金流,同时联想可以充分依托在PC机上的技术积累,让联想少走了不少弯路。
1994年元旦,联想的第一台交换机LEX 5000也在河北廊坊顺利开局,容纳用户数量是华为C&C08 2000的2.5倍。联想显然具备更强的先发优势,但后来,事情却全然走向了完全不同的方向。
JK1000失败后,华为便做了两手准备,一部分人负责C&C08 2000门交换机的研发,李一男则开始对C&C08 10000门交换机(一台机器能容纳10000名用户,俗称“万门机”)进行预研和热身。
起初,华为的C&C08 2000依然故障频出,但任正非依然坚持向万机门冲刺,即便李一男已经因为技术失误给公司造成20多万损失。彼时,联想则陷入了内部的路线之争。柳传志坚持“贸工技”路线,倪光南坚持“技工贸”路线。
交换机回款周期长,需要大量资金投入研发中,但柳传志不予批准。负责交换机项目的倪光南建议把相关部门独立成子公司,独立运作自己去争取贷款,不再依靠联想,本来支持的柳传志在关键时刻反悔了。
这场路线之争的结果,除了倪光南的出局,交换机研发的程控部在联想内部也日渐式微。
就在联想陷入内部之争时,华为抓紧研发。1994年8月,万门机经过两个月的调试终于大获成功。随后,由华为研发的C&C08 2000门和C&C08 10000门一起横扫中国电信市场。1995年,其销售达到15亿元,此后每年翻倍增长,成为全球历史上销量最大的交换机。
但华为在收入规模上并没有一举超过联想,直到2008年,华为才彻底在营收上压倒联想,并将优势保持至今。
03.决战移动
从PC到移动端,两家的争夺战,最终回归到智能手机领域,成为移动领域的第一批玩家。
在很早期的时候,华为无线产品部多次申请研发GSM手机,任正非以专注通信设备为由坚决反对,甚至曾怒拍桌子说:华为公司不做手机这个事,已早有定论,谁又在胡说八道!谁再胡说,谁下岗!
2002年2月,联想集团以9000万元买下厦华手机业务60%的股份,正式进入手机市场。年底,互联网泡沫破碎,使得互联网基础设施通信设备市场萎缩,任正非开始反思自己不做手机这个事,提出拿出10亿元来做手机。
在运营商称霸的手机时代,从底端交换机发展而来的华为,选择运营商合作。为了推广3G网络,华为和运营商合作做了10年定制机,运营商提供要求,华为生产,不贴商标,不用推广。
联想此时则已经与运营商开展深度合作,在2009年与中国移动合作推出“Ophone”手机,价格近5000元,高端机的档位直指iPhone。2010年4月乘胜追击发布“乐phone“再度对标iPhone,在当天的发布会上,柳传志表示“乐Phone要努力和iPhone保持同等水准或者超过它,与之背水一战。”
就这样柳传志和任正非的战火燃烧到手机领域,一个激进,一个保守。
在经历金融海啸之后,任正非也将手机列为三大业务之一,并力挺余承东开展手机业务。
至2012年“中华酷联”(中兴、华为、酷派、联想)达到了顶峰。随后重新复出后的柳传志,以29亿美元收购了手机巨头Moto,信心满满要超过苹果。
刚收购Moto的联想,得到了有史以来第一次位列全球手机出货量前三的成绩。然而在2014年“华米OV”(华为、小米、OPPO、VIVO)皆转战互联网渠道时,联想重兵还在获利颇丰的运营商渠道打转,错失转型良机。
即便联想曾拥有乐Phone、Lenovo、乐檬、Vibe、Zuk、Moto等的多个品牌,至少发布上百款新品。但“机海战术”下,销量依旧惨淡。在2016年第三季国内手机销量排行中,华为位于第三,联想未上榜。
从确立“贸工技”的路线开始,柳传志赢得了PC时代却错失移动时代。他曾说,联想比苹果更懂中国市场,但事实证明柳传志明没有掌握精髓。而坚持走技术路线的任正非,后发超越,实现了华为公司不断的跨越发展。
04.殊途不同归
在如今的企业家中,柳传志和任正非几乎是两个范本。
二人身上有许多共同之处。比如都生于1944年,属相一样,都是那个年代少有的大学生,都有军旅生涯,又同是各自行业的翘楚。《华为基本法》起草人之一的吴春波教授评价二人称,柳传志是威严可亲,任正非是不拘小节,两人身上都有强大的人格魅力和气场。
二人身上也有很多不同,这种不同更大程度体现在魄力上。柳传志曾公开表示,“任正非走的就是一个直接往上爬坡的路。上珠穆朗玛峰的时候,我走一百米要大家停下来喘喘气,任正非捡一条更险的路直接就上去,这点魄力我不如他”。
也是因为这样的魄力,如今联想和华为的营收已发生了巨大变化。1997年,联想如日中天,营收达125亿,那时候的华为一年销售额才不过41亿;2019年上半年,华为营收4013亿人民币,联想营收1793亿元。
当下,联想的业务依然高度依赖PC,而华为从交换机起步已然涉猎通信、消费电子领域,被外界认为是中国唯一一家,真正在国际舞台上突破技术壁垒的500强企业。
抛开商业不谈,作为同一个时代的商业大佬,任正非和柳传志二人算得上惺惺相惜。2013年9月,柳传志挤开了别的事情,花了一个半小时的车程赶到华为的一个会议现场。二人见面后,紧紧地握手不愿松开。
2018年,当联想因为5G标准陷入舆论旋涡时,柳传志也特意打电话给任正非寻求支持,任正非也是公开表态声援,两人交情可见一斑。
这两位商业传奇人物,在公司的发展走出了两条完全不一样的路径。不仅如此,近年来,二人在公司事务的角色上也逐渐发生了转变。
2011年之后,柳传志在联想集团只担任名誉董事长,扮演顾问的角色,不过依然担任联想集团母公司联想控股的董事长,很少在公开场合露面。而任正非依然战斗在一线,外界广泛流传着,他一个人在机场排队等摆渡车,一个人半夜落地上海,大年初二看望值班员工的照片。2019年,一向不接受采访的任正非则频繁接受采访。
12月18日下午6时左右,联想控股发布公告,柳传志将正式卸任联想控股董事长、执行董事及提名委员会主席职务,继任者为联想控股CFO宁旻。
公告称其用远见卓识和坚韧不拔,带领联想控股树立“产业报国”的愿景,不断开疆拓土,持续锻造人才,形成了今天横跨战略投资与财务投资、中国与海外的战略布局。
风风雨雨30多年,今天,通信领域的战争已经延续到5G领域,这是一个新的战场。古稀之年的柳传志选择不再置身战场中心,而任正非则依然在战斗。
在某种程度上,柳传志转身离开,意味着一个商业时代的落幕。但是,商业世界从来如此,没有人是永恒的英雄。重要的是,这些人都曾经精彩过,奋斗过,给无数后来者留下了宝贵的精神财富。
参考资料:
《联想与华为:1994年的命运抉择》
《任正非:柳传志太值得我尊重了!柳传志:我不如任正非!》















