陆奇的benchmark:技术趋势与商业变革
编者按:本文来自微信公众号“ 崇岭计划”,10月26日,在崇岭计划第二期的管理实践课上,奇绩创坛、YC中国创始人兼CEO陆奇为同学们带来了一场精彩的分享。
今天我讲的主题是技术趋势对商业带来的机会,特别是企业在不同的阶段有怎样的创新机会?以及用哪些系统性的方法去抓住这些机会?
简介之后,我会主要从以下三方面展开:
技术对经济、商业发展的影响,核心规则是什么?
过去60多年信息技术发展的内在结构与趋向
企业在不同阶创新的机会和方法
简介:我是如何思考的?
我是一个特别幸运人,在合适的时间点一线参与了多个技术平台和商业生态的开发。另外,我个人比较喜欢思考,我认为实践和思考相辅相成,两者迭代循环才能提升人的思考深度和认知水平,这里我着重推荐Richard Feynman(加州理工的物理学家)的思考方法——“what I cannot create, I do not understand.”这里他强调了“create”,就是对任何一个问题,如果不能知道如何去建立,就不能真正理解。这里的create是指把问题拆解成很多子问题,对每一个子问题的思考足够成熟之后,去给加州理工的本科生讲,如果这些本科生如果能够接受,他认为这个子问题可以成立。然后把子问题的答案组合 (create) 成为原问题的解答。
这个方法让我受益很多,具体而言,能从各个角度来能够思考一些结构化的趋势,不断地加深自己观察。
技术的趋势和对经济发展的影响
技术的核心定义到底是什么?
历史上有很多研究很多书,我自己看了不少,可以有一些总结:
1)任何一个技术永远基于一个自然现象,这个自然现象持续在发生,不管人是否存在;2)有相应的科学理论可以解释;3)有足够的工程化的能力,可以把这个现象“编程”,让它可执行。最终服务于人类的需求。
今天互联网世界的很多部分得益于电磁场理论,电气化和电子工业,大部分物理现象基本都商业化了,唯一没有商业化的物理现象可能就是量子。
技术本质上有核心的结构:
可以组合 (combinatorial),有自相似 (recursive)。人类所有的技术,都是以前技术的组合或自相似的组合。
技术永远都是在进化,这类似于进化论:
不断地找到新的组合;不断地应用新的科学;不断地满足人类需求。人类需求多的技术会发展得更多,这是和达尔文进化论不太一样的地方。
技术与科学的关系:
当今人类处在一个非常振奋人心、值得兴奋的时代,任何一个科学领域基本都在突飞猛进。技术和科学两者相辅相成,没有科学就没有技术,技术会加速科学的发展。
因此,千万不能忽视基础科学的重要性,大家有时候觉得基础科学离技术应用很远,其实不是。比如没有狭义相对论,今天的卫星定位就不成立,所以如果世界割裂的话,一个区域没有很好的基础科学研究,就会直接影响到技术应用。
技术和经济的关系:
经济提供技术进化的方向,在我个人看来,技术是推进整个人类社会进步的核心,经济和商业是技术的外延。
人类经济发展是由通用技术所驱动,这张图纵轴是人均GDP,横轴是通用技术的发展,从最早期开始,通用技术的发展十分缓慢,种植植物、驯化动物、使用金属等等,对经济的影响也很小,只有从工业革命开始,技术的通用性更强,才有了比较显著的提升,到了最近几十年,特别是过去60多年,经济曲线开始大幅度上升,因为有信息技术,特别是最近几年开始大规模发展的人工智能技术。我建议创业者们要关注什么样的通用技术在不断推进,这其中有哪些被商业化的可能。
财富创造体系:
技术推进经济发展是在一个经济体系内发生,我非常认同Alvin Toffler(阿尔文·托夫勒)的理论,他最后一本书叫《Revolutionary Wealth》(中文译名:《财富的革命》),基本上预测了今天所有的一切,包括中美关系。
书中提到,人类历史至今出现了三种财富创造体系:一种是农业,基于光合作用,核心产能是土地,农业时代的经济规模增长曲线十分扁平;第二种是有300多年历史的工业,要素由人的技能和设备组成,我们目前还是基本处在工业时代的末期;第三种是信息时代,这是最精彩的时代,如果大家不是在这条曲线创业,那我建议就别创业了(全场笑)。很简单,你就去看过去十年市值最高的公司,他们是在哪条曲线上。
这条曲线的核心是信息,信息是知识的载体,你有了知识之后就可以重组社会资源来创造财富。这里的财富是广义的:它是一种通用的能力,能够满足人的所需和欲望,不一定是金钱,比方说健康就是一种财富。
财富创造最核心的本质是三个维度,时间、空间和知识。我们所谓的数字化连接,就是解决了一些空间的问题,当然时间也特别重要。
工业社会本身是有瓶颈的,任何一个工业企业,到了一定规模没法再增长,因为工业是无限细分,一件衣服有做纽扣的,有踩缝纫机的,有做设计的,需要很多人协同,但人一天只有24小时,协同的代价非常大,到了一定规模必然遇到瓶颈,而创造价值也在这里。Netflix本质是一家时间创造公司,因为本来你要坐在电视机和影院前看,并且只能在特定时间看,现在任何时间都可以看。
个人建议,大家任何一家企业,如果没有放大空间的能力,没有放大时间的能力,知识上没有累积的能力,你就得认真考虑你是不是属于这条知识的曲线,这也决定了企业未来的市值。
谁最能创造财富?
我个人很喜欢这张图,它的核心是说,在不同的历史阶段,在不同的技术能力情况下,人类哪一个行业是财富创造最多的。
在早期是打猎,后来是能耕种。农业社会有了剩余之后,大概有几百年的历史,武士是最赚钱的,就是保护或抢夺别人的财富,罗马帝国那个时候就花很多钱请武士,所以那个时候你如果想赚钱的话就去练武术(全场笑)。
上个世纪在华尔街买卖公司的人可能最赚钱,像我这种人(corporate executive企业高管),有一段时间还有点自以为是,现在看看其实很落后了(全场笑)。要是从创造财富角度来讲,现在应该是做startup founder,大家在座的每一个人都走对了,因为这是可以完全用数字理性来验证的,把风险去除之后risk adjust。
但20年之后,什么行业创造财富的机会最大?我个人认为毫无疑问是做科学研究和技术开发。道理很简单,创业公司除了需要很多创业者,还需要技术,如果创业者越来越多,但可商业化的技术越来越少,自然会有一个供需不平衡。这是一个很明显的趋向。
今天的创业生态,核心是靠创业者用产品来探索市场。这本身没问题,但是有个很重要的但是,很多人类财富、社会需求,比方说治疗老年痴呆症、忧郁症、癌症……,对于这些产品不重要,科学更重要。风险是在技术上,但是我们整个社会在这方面的投入实在太少。
我自己在YC、在美国也做过一些有关如何商业化做科研的研究和探索。今天全世界现有的科研体系有其核心价值,但还远不够解决我们人类社会面临的挑战,它是发论文的体系,科学家选课题往往不以项目对人类社会的意义决定,而是看发表文章的概率高不高。因为不发文章的话,就拿不到科研基金,拿不到诺贝尔奖,没有机会在科研职业生涯上进步。
所以有机会改革科研体系,让大规模的资本进入。其实现在已经能看到一些头部的科技公司都有自己的研究院,因为做市场的人越来越多,教育会普及,人的能力会提升,市场对于可以商业化的基础科研需求就会越来越强。建议在座的创业者思考这个问题,不然可能将来跟不上。
信息技术发展的结构与趋向
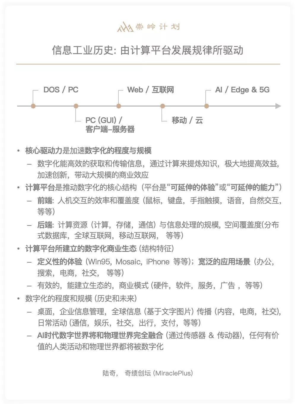
这张图是过去60多年的信息工业体系,我有幸参与了一些。基本上过去60多年,平均大概12年左右就会有新一代的平台起来。
为什么信息工业会朝这个方向发展?为什么会有这样的结构?本质上有更深层的因素驱动它,这个规则会持续不会变。
第一,信息工业的核心驱动力是数字化的程度和规模。数字化是用数字的形式来表达信息,通过计算的方法、很低价的方法把知识抽取出来,而且可以链接,让空间变大,时间缩小,知识积累,财富创造能力就会很强。这条路会越走越远,越走越深。
今天的数字化,本质上只是把基于文字和图像为主的信息数字化,其他大部分东西都没有数字化。有一部分比如支付、出行的局部数字化了,整体数字化程度非常浅,基本把纸张取代掉了。就像下了场雨,水只是打湿地面,但如果深入渗透下去,人类的财富创造空间将非常大。
第二,数字化的进展都是由计算平台驱动。先理清“(计算)平台”的概念。大家日常所说的平台是一个在线的marketplace,有流量进出,这本质上不是平台。
平台是platform,从计算角度讲,它是一个完整的,但是可延伸的体验,或者是具有完整的、可延伸的能力。这里要强调一点,它必须是完整的,如果不完整,那其实是工具,赚平台的钱跟赚工具的钱,商业模式完全不一样。Windows就是第一个平台,它能带来完整体验,哪怕不写任何应用,它就是一个桌面,有纸头,有菜单,有文件,本身就可以用了。
平台有前端和后端,前端是体验,后端是能力。前端基本由人机交互的效率和覆盖率驱动,过去很多年信息工业历史基本上由交互驱动,微软本质上是一个鼠标键盘公司,苹果本质上是一个手指公司,哪里有交互的突破哪里就有大规模的商业价值;后端基本由计算资源(计算,存储,通信)与信息处理的规模, 空间覆盖度驱动。
第三,计算平台建立数字化商业生态。历史上启动一个新的平台的往往是一款产品,我把它叫做定义性的体验或定义性的能力。定义性的体验,比较典型的例子是Windows95,还有iPhone,手指真正可以工作了,那个时候你会知道这是一个开启新时代的东西。现在的人工智能时代,目前还没有看到定义性体验。
平台必须有很宽的应用场景来支撑,比如办公、搜索、电商、社交这类场景,同时平台还必须有一个健康的、可持续的商业模式。
简单讲一下,为什么人智能时代很不一样工?因为人工智能技术的核心,是基于向量重叠的方法来计算:通过传感器很快地把信息表达成重叠的向量,这些向量可以很快地解决多种任务,这是它的计算模型。它可以第一次真正把数字世界和物理世界融合在一起,今天的数字化世界是单独的世界,所有的信息是人先用文字和图像表达之后,再变成数字。所以人工智能的商业化空间和宽度与以前是不一样的。
人工智能技术的核心是基于向量重叠的方法来计算:通过传感器把信息表达成重叠的向量,进而很快解决多种任务,这是第一次真正把数字世界和物理世界融合在一起。
接下来,我用上面的框架仔细分析一下每个时代。
个人电脑/客户端-服务器时代
这个时代有哪些我们值得借鉴的经验?以及有哪些值得回顾的重要事件?
1)微软开启了以软件开发为主的信息工业的早期,就是上面讲到的第三条曲线,早期的核心产能就是写软件,盖茨认准了为通用微处理器写软件就是微软的将来,只要写好的软件,微软就是一个了不起的公司。
这很对,这由当时的核心产能决定。所以大家要看深,找到驱动产能的结构性因素,历史就会把你的公司推上去。
有一个重要的但是,我认为Google改进了它。今天这条曲线的核心产能是需要写软件,但是写的软件主要是从数据当中来的,数据是新的核心产能,软件重要,但是相对来讲数据比软件还要重要。
2)图形化显示 (GUI) 以及鼠标加键盘交互的影响力。今天我们所有设备上的人机交互,是Doug Engelbart 和Alan Kay 1968年的经典之作。它是基于纸页,文字,图像定义的思想空间,然后才用菜单、点击、上下滑动来建立基础的交互模式。
3)建立平台方法论。平台在上面提到过,是可延伸的体验或能力,必需要有强大的应用来奠定基础。历史上微软建立Windows平台,office成为强大的应用,当时微软先在MAC上开发了office,然后再将其重要功能抽象到Windows操作系统内。
4)生态建立的重要性。历史上微软做得非常重要的一件事,跟技术产品都没有关系,而是捆绑销售和集成,因为它的办公体系都是第二名,没有一个第一名,它把三个第二名绑在一起变成了第一,别的人只有一个或者两个,它是唯一一个三个都有的。
这也包括Win-Tel:微软+英特尔+硬件制造商+软件开发商,打造了一个巨大的商业生态。
5)IBM的战略误判。IBM有硬件传统,这也就是它的肌肉记忆,认为真正好的模式就是卖硬件,导致它把PC时代的核心——操作系统,供手让给微软。企业家一定要用开放心态来看新的商业时代,惯性思维非常危险。
6)要看到关系式数据库的重要性,企业软件的核心组成部分 (Systems of Records) 和通用数据管理能力。
互联网时代
互联网时代我参与更多一点。在前端,输入输出跟PC时代一样,就是PC互联网;主要用户体验是浏览器;主要核心生态是搜索;主要商业模式是广告;主要生态基于搜索为主。
后端对历史的影响很大,谷歌代表了第三条曲线的新的核心产能,机器学习。它的核心是获得越来越多的数据,建立越来越多的模型。
我认为今天中国的互联网走在美国前面,字节跳动是移动时代的Google,他们会驱动新一代一系列的核心技术能力,快手也有机会。
下面是互联网时代几个需要重点关注和回顾的地方:
1)信息数字化,链接信息的全球性长期影响。PC互联网让世界扁平化、商业全球化,通过信息的链接,把空间放大,把时间缩小,把知识聚焦,对经济发展的产生了长期作用,链接人 (社交,社区)对社会产生了长期和深远的影响。今天,整个世界都面临数字化链接人的挑战。
任何时代的经济体都是技术的外延,包括社会结构也是技术的外延,技术的演进像达尔文进化论一样无法阻挡。这里大家要关注,信息一旦开始被链接后,所有事情都会发生变化。
2)从软件到服务的商业模式转型。历史上的教训是Netscape,它们都是因为自己的固化思维丢掉了整个互联网时代——以为卖软件是个好生意,没想到服务是新的主流。在今天,广告, 电商, 以及游戏, 成为互联网的核心商业模式。
这里简单讲一下固化思维,也可以说是肌肉记忆。在一种规则里,肌肉记忆是好事情,一流的艺术家、运动员都是靠肌肉记忆成就事业,但如果世界变了,肌肉记忆就成了坏事情,大部分公司死掉或者赶不上新一代的创新,个人认为都是惯性思维所致。
3)搜索引擎成为互联网的核心控制平台。因为所有数字化的体系都在浏览器里,长尾信息太多了,只能通过搜索引擎提高效率。当时的搜索引擎很多,Google是唯一一家做对的,因为它把互联网的结构做在了里面,让人能找最需要的信息,另外一点就是它们找对了竞价排名的商业模式。
Google当时拒绝了竞价排名发明者Overture的天价合同,做了自己的竞价排名,还把伯克利的经济学家叫去作首席经济学家,我认为这是人类历史上第一次计算机科学和经济学的挂钩的广告体系。
还有几个点需要关注到:
4)机器学习逐步成为主流,大数据系统的长期重要性。
5)互联网规模计算系统的开启,开源软件的长期重要性。
6)中国互联网的崛起,开始诞生能进入世界第一梯队的公司。
移动/云时代
云和移动的时代值得回顾和展望的重要事件:
1)移动平台拥有了长期可拓广的、数字化日常生活的能力。大家千万不要小看手机,可以再过10年、20年回过头来看看抖音快手改变了什么。手机24小时都在我们身上,未来还会有更多的传感器上去,可以数字化的东西还很多。
2)软硬件结合与商业模式的演变。苹果、谷歌成功了 (硬件和服务为主的商业模式),这背后是另一些公司的战略失误,它们还是想靠软件赚钱,所有的一切都基于开发一个移动操作系统,这已经行不通了。
3)移动生态的建立与演变。这个可能有争议,苹果的生态,iOS/App Store,好处是生态控制得很严,质量很高,但我认为长期来看这个生态不健康,比如你用kindle APP不可以买书,因为亚马逊不愿意让App Store赚30%的钱,生态过分强势,当遇到更强势的生态时,可能会失灵。
谷歌的Android生态也不健康,是失控的。在我看来,从操作系统里创造价值就应该从操作系统里赚钱,而不是通过搜索引擎来赚钱。
我个人看好微信等Super-App以及小程序的机会,用完就走的模式是对的,但我担心的一点,生态上如果没法去充分商业化,让企业可以在生态上养活自己,那这就不是一个健康的生态。
另外几个重要的回顾,不再赘述:
4)线上服务从PC互联网到移动互联网的转型,以及中国互联网创新领先(脸书,阿里,腾讯,美团,拼多多,信息流,微视频)
5)云计算的崛起及其长期影响,XaaS(X及服务)商业模式推广,创新门槛的降低;4G及全球移动网络的影响。
6)人工智能及新移动的机会,新的感知和交互能力带来新的应用场景。
人工智能时代
人工智能时代不是复盘,而是早期预测。从交互的角度来讲,人类所有的交互——视觉、听觉、触觉、嗅觉都可以实现。再往下一代就是脑机接口,这个跟今天的技术相比有点超前,需要解决的问题是细胞如何承载植入的设备。这个问题解决后,世界就会变得非常漂亮,因为生物体内的数据都能捕捉了。
AI时代,定义性的能力是深度学习,其核心是高效地获得信息的表达方法,一旦信息可以被表达,就能变成知识,因为它可以解决多重任务,可以走到很远,只要是自然界能观察到的现象,深度学习一定非常高效。
大家如果在做用户体验有关的创业,一定要让用户的预期可以管理。Siri和今天所有的智能音箱的通病就是她一会儿很聪明,一会儿很笨,在体验上还没有完全及格。个人认为人工智能时代的主流的商业模式还没找到。
关于生态,目前看来亚马逊、谷歌、BAT、小米都有机会,我个人认为多半成就一番事业的是后起之秀。
在后端,芯片工业会是垂直领域的天下,通用芯片市场机会有限。
人工智能创造商业价值离不开这张图。人工智能技术的核心以深度学习,从数据中获取知识,然后运用知识达到目标,进而创造商业价值,产生更多的数据,用硬件+软件+算法来实现。
我看到的大部分的问题是场景没有做全。做这方面应用的人,第一个要问的问题就应该是我能用数据获得什么样的知识?因为刚才讲到,创造财富没有别的东西,就是时间、空间、知识,这是它本质的本质,就这三个维度。
第二要问的是:我想知道什么知识?比方说用人工智能做餐饮,你想知道什么?客户吃的习惯,菜的味道,然后这些知识可以帮我达成什么样的商业目标?为了获得这些知识我需要什么样的数据?然后是我要布置什么样的传感器?我后台要做什么样的运算?
有了这个框架之后,接下来宏观格局很自然就是一个逻辑的推演:
展望未来技术驱动创新前沿:
从创造商业价值角度,这里提出一个概念叫第一梯队公司,PC时代是微软、IBM;互联网时代是亚马逊、谷歌、脸书、BAT等等;移动/云时代是苹果、微软、亚马逊、谷歌、脸书、阿里、腾讯等等,它们有一个共同的特点就高毛利,拉开第二梯队很大的距离,任何企业我认为毛利最重要,这是工业结构和生态链的问题。
人工智能时代的可能机会在智能移动和智能场所,我觉得第一梯队这里面至少有五、六家现在的巨头,加起来可能十几家,基本上能做第一梯队的公司只有中国和美国公司。
企业在不同阶段如何把握创新机会
要把技术趋势变成商业价值,至少要做两点,第一要定战略,第二要执行。
制定战略有几个核心点:
第一,你必须有能力来判断方向,判断方向永远是看产品、市场、技术这三个圆圈的交集,只有这三者聚焦,才可以成为未来可行的商业。
技术发展方向相对来说是最容易的,因为它有规可循;要懂人的需求特别的难,人有时候连自己都不懂,更别提懂用户,业界里推荐大家看看张小龙的微信哲学;关注市场时要注意自己的惯性思维,市场会变,用户永远都是不满足的,一个成熟的市场会有新的生机。
第二是判断时机,第一个做的不一定最好,在适当的时候做很重要,判断方向相对来讲简单些,判断时机最关键。
这里有张图,任何技术驱动的产品,它都有这样一个规律——“Technology adoption curve”,这基于人的年龄和心态分布,一般人年轻时候会更激进,年纪大之后会保守一些,所以任何技术类产品早期再怎么烂,只要是新的,永远有一拨人尝鲜,这些人是technology enthusiasts ,再下一群人是visionary他们基本上是年轻一代的管理者和创业者,他们想找到一切对自己创造未来有用的新的产品和技术;再下来就是 “early adopters”,这些人愿意采用技术,也愿意看向未来,但是他们很务实,他们的判断标准是我身边的人用不用这个产品,这就造成一个鸿沟,要么大家都用,要么都没人用,大部分的早期产品都掉进了这个鸿沟;再后期是主流的“early majority”,标准、支撑体系和平台都出来了,大规模地被接受;后面是年纪大的人,越来越保守,大部分都是老年人;最后是反技术的一些人。
我们要进入的时机就是鸿沟之后的部分,什么是真正的产品与市场匹配,就是产品开始供不应求、竞争开始的时候,苹果在这方面把握得很准。
第三要判断的是进和出地方。一些稍微年纪大一点的公司,大部分问题出在该出来的地方没有出来,卡在那里,或者该进的地方没进、进错了。
要不要进一个业务,五个层面很重要:第一是看Category赛道,参照上面的图,看这个赛道是不是在主流爆发前夜;第二要看公司实力,公司属不属于这个赛道,举个例子,姚明如果去打乒乓球,没有人会害怕他;如果他去打排球,大家会尊重他。第三是市场实力,要找到能做第一名的市场,“fish to pond ratio”,找到一个鱼塘,你是里面最大的鱼,早期千万要注意这一点;第四才是产品实力,历史上的商业成功,产品力没有其他重要;第五才是执行能力,我看到的大部分错误是把执行能力放在了第一位,冲进一个混战中的市场,最后结局很惨。
在战略里有进攻和防守的问题,进攻是拉开差距,集中力量非对称打击,尽可能用独有资源,最大化拉开距离;防守的核心是时间效益,以最快、最便宜的速度追上,足够好即可,这是第一要务,要注意的是,不能在此之外再追寻其他差异化,所有的产品经理都想做他喜欢的东西,但如果你在防守,差异化一点都不加分,核心就是要追赶。
一张图可以清晰地表达,市场的领先者画出了一个圈,决定了赛道的标准,有特定的功能和体验,你才属于这个圆圈,进攻就是把这个圆圈越拉越大,防守就要用最快最便宜的方法追进圆圈。
企业在不同的阶段该用什么方法来驱动创新?
企业的业务发展分为种子期、早期、成长期、成熟期、衰退期。如果要长期健康发展,要有多条S曲线,这其中也有一定的方法论,后面将提到Core & context 四象限方法论。
先介绍几个人的几本书:
Paul Graham
-Hackers and Painters 核心是讲创造
Geoffery Moore 重点他的推荐第一本和第三本
-Crossing Chasm (跨越鸿沟)
-Inside Tornado
-Dealing with Darwin
-Escape Velocity
-Zone to win
Reid Hoffman
-Blitzscaling (闪电式扩张) 这是Hoffman在斯坦福商学院讲授的方法论
种子期:加速Product Market Fit(产品市场匹配),快速迭代很关键。这由结构化因素决定,由于教育的普及,技术发明越来越多,产品越来越多,但是每个人每天只有24小时,所以不断迭代找到匹配的市场很重要。另一个核心是尽可能久地活下去。
对于B端,早期要跨越鸿沟实现高速增长,公司里所有的资源都要集中起来,抢占属于自己的沙滩,接下来要“打保龄球”,因为早期产品需求还不稳定,需要一个球过去打到好几个球(垂类),获得足够的参考。
然后是“Inside Tornado”,要考虑用规模化的方法,规模效应开始,但主要还是产品和解决方案。
C端的核心方法是“四个齿轮”——Enlist(用户黏性、留存)、Acquire(获客能力)、Monetize(变现)、Engage(裂变)。创始人要做的是观察四个齿轮哪个转得最慢,跨越早期鸿沟的速度由最慢的齿轮决定。
成长期:保持高速增长,集中所有的力量往上跳。这里推荐大家读Reid Hoffman的《Blitzscaling》(闪电式扩张),里面有一系列的方法讲述战略、渠道、推广、产品和管理。
成熟期:通过运营加强客户关系保持价值,通过技术提高运营效益降低成本,保持收入和利润。这个阶段的重心在运营而非产品,要注意避免浪费精力。
衰退期:再生(renewal)或退出,有的时候可以换个赛道重新激活,存在这种可能。
如何长期健康地高速成长?
任何企业要长期保持健康的发展,有三个视野:Horizon-1是一个财政年度内,已经有产品和规模化的业务,要做的是收入和回报是满足投资者和自己的管理预期;Horizon-2是在可突破的新赛道,完结“毕业”第二条S曲线,ROI在1-3年,这在管理上也是最难的;Horizon-3是找到未来可能的赛道,孵化新的东西,ROI在3-6年。
如何去做这件事情?我推荐CORE/CONTEXT四象限方法论。
左边具有长期性,是新的S曲线,正在高速成长的业务;右边是已经成熟的、低速成长的业务。上面是重要的收入,决定企业估值,下面是非重要收入。
这张图可以对应前述三个视野来看,右上、左上、左下的象限分别对应1、2、3视野,大部分的企业对左上的象限不够重视,但这是投资者最看重的地方,是支撑估值和股价的地方,也是公司的核心和使命关键。
对于核心业务,一定要做差异化,衡量业绩的标准就是你与第二名的距离,不是任何其他东西。
右上象限的业务,不达到预期会被惩罚,这里要做的就是按照及时完成目标,产出利润,但超出预期不加分,在这里多做营收没有意义,不要在这里花太多精力。
这些在《Dealing with Darwin》这本书里讲得非常具体,基本对任何企业都适用,推荐大家阅读。
最后讲一点,希望在座的每一位同学都能像盖茨一样,我认为他书写了人类历史上十分罕见的个人史,第一篇章是他创造了微软,第二篇章是盖茨基金会,去解决人类面临的最大挑战——教育、医疗、环境,希望大家有机会将你们的第一篇章做得和微软一样漂亮,第二篇章做得比他更漂亮。
谢谢!
这是【崇岭讲义】的第一期。
定位“新经济顶级企业家学习型组织”,崇岭计划以“大时代视角,高段位社群”为特色,只邀请最了解国家政策和经济脉搏的老师,和最具深度思考的知名企业家,带领学员构建未来五至十年的企业顶层设计,打造背靠背的企业家精神家园。学而时习,美美与共,我们将部分精彩而稀缺的课程内容整理形成【崇岭讲义】再次回顾,也希望极具价值的知识和见解赋能更多人。
崇岭计划由清华大学五道口金融学院和泰合资本于2018年发起。GGV纪源资本作为二期合作伙伴加入。















