为何他们如此坚决抵制《少年的你》
编者按:本文来自微信公众号“麻辣娱投”(ID:malayutou001),作者 wendy,36氪经授权发布。
吵了很久,《少年的你,如此美丽》原著作者玖月晞终于在微博回应“抄袭”“融梗”事件,明确表示,自己从未抄袭,也未融梗,并向大家公布了当时创作《少年的你,如此美丽》的过程。
但玖月晞的回应并未说服抵制者们,相反,她的态度反而让抵制者们更加愤慨。
其实,“抄袭”“融梗”早已是很多网络文学作者惯用,甚至是必备的创作手法,而原创作者苦于被“抄袭”的无奈久已。
大众所了解的《甄嬛传》《锦绣未央》抄袭事件,只不过是网络文学抄袭世界的冰山一角。并且,若非影视剧热播,这样的案例恐怕也难以引起了社会关注。同样,若非《少年的你》热映,原著作者涉嫌“抄袭”“融梗”的行为,可能永远只能是“被害者”的覆盆之冤,只在小众圈层内被讨论和关注。
在此次事件中,电影《少年的你》有点无辜。但这背后却是网络文学野蛮生长后的必然结果。
网络文学发展20年,野蛮生长的后遗症正在显现。
为何他们对于《少年的你》抵制如此坚决
豆瓣评分8.4,易中天、李银河、陆川、梁振华等一众知识分子和行业内人士集体称赞,上映13天,票房近13亿,平均单日票房几乎过亿,如果没有原著小说融梗风波,《少年的你》应该是一部完美的作品。
尽管电影《少年的你》足够真诚,足够感人,获得众多盛誉,但因原著涉嫌“抄袭”“融梗”,被一些支持原创的网友无情抵制了。这些网友完全拒绝观看影片,并且表示“再好看也不会去看”“坚决抵制”。
听起来对于电影《少年的你》似乎有些不公平。但没有得到过公平的原创作者们已经顾不上别人的公平了,他们要先为自己争取公平。
电影《少年的你》出品人之一侯小强曾在微博中质疑,指责原著小说抄袭的账号背后并非是人。其内涵意思就是有水军在黑原著。
可能会有吧。
不过,微博、豆瓣以及各个论坛上,也有一些网友是洋洋洒洒写了几千字长文来表达对于原著小说、作者及电影《少年的你》的抵制,他们的愤怒几乎要穿透屏幕。如果将这些人也都定义为水军,那么这应该是一场不便宜的“集体黑”。
很多网友甚至是义愤填膺的。他们当中大多数人没有看过电影版《少年的你》,并且在没有观影的情况下,认定电影是原著的衍生物,原著抄袭,就是电影抄袭,讨伐理应株连到电影。
不得不说,在没有观影的情况下,发表这样的观点,很偏激。同时,对比 《身历六帝宠不衰》原著作者沈文文起诉《锦绣未央》时,协助原著作者起诉的粉丝及编剧们拿出了2000万字的证据来看,如今,在网上流传的关于《少年的你,如此美丽》抄袭东野圭吾作品的调色盘确实难具说服力。
但这些人的偏激或许正是因为他们是“被抄袭”的受害者,委屈让他们无法理智。他们几乎要气炸了,完全不能理解为何一部抄袭小说改编的电影能获得如此的盛誉,如此票房,并且电影的成绩越好,这些人越愤慨。在这些人看来,导演改编一部涉嫌抄袭的作品,演员出演一部涉嫌抄袭的作品,是杀死自己原创作品的帮凶。
可能,这些人并非冲着电影《少年的你》而来,甚至不是冲着《少年的你,如此美丽》这本小说而来,而是冲着玖月晞本人。
有网友晒出玖月晞过往作品与其他作品的调色盘,信息量很大。
这些原创作者们等待一个“被关注”的机会很久了,如果不是《少年的你》热映,如果不将枪口瞄准这部热映的作品,他们的冤屈根本无人问津。
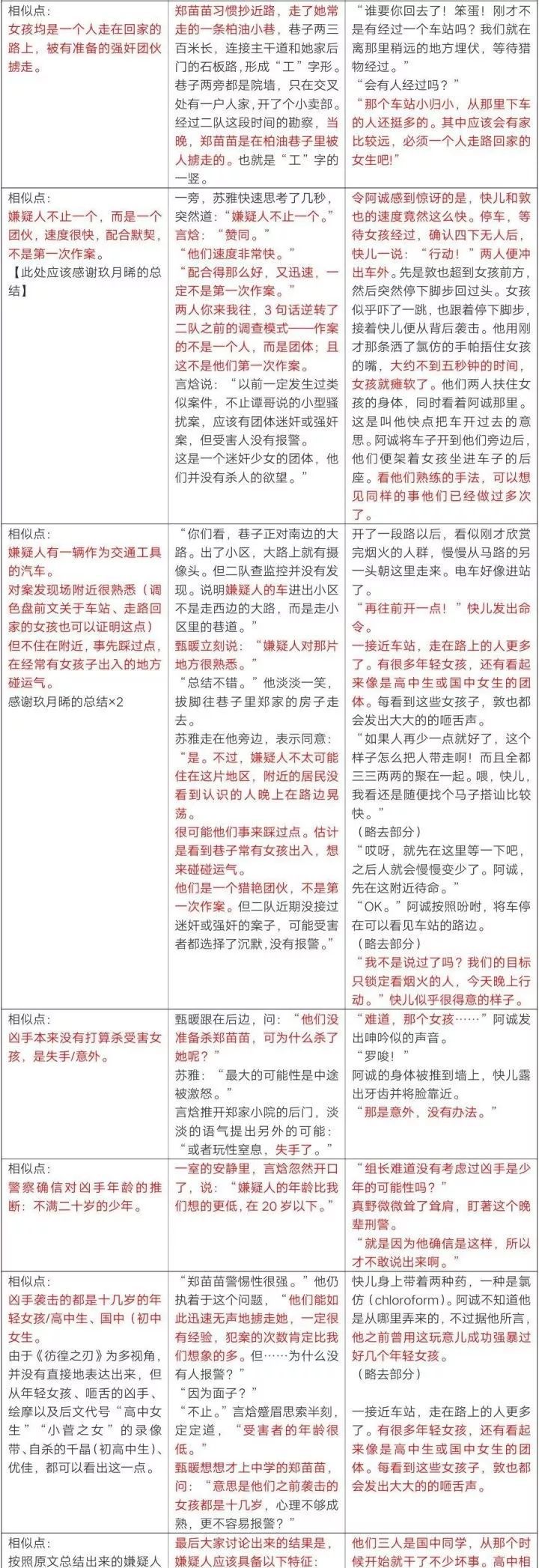
玖月晞《亲爱的苏格拉底》涉嫌抄袭东野圭吾作品《彷徨之刃》调色盘
正如一些大V所说,《少年的你,如此美丽》原著作者玖月晞是否抄袭,是否融梗,可能需要专业机构来判断,需要司法来审断。如果仅从电影《少年的你》与东野圭吾《白夜行》及《杀死嫌疑人X》的比较来说,着实难以看出抄袭痕迹,甚至这是两部完全不一样的作品。
但对比《少年的你,如此美丽》是否真的存在“抄袭”“融梗”的行为,我们更关心的是整个网络文学市场的“抄袭”“融梗”行为之普遍。
到底是谁助纣为虐
《红楼梦》70多万字,曹雪芹写了10年,删改5年,平均每天写120多个字。
《西游记》字数最少的版本7万字,吴承恩写了16年,平均每天写十几个字。
《水浒传》90多万字,施耐庵写了15年,平均每天160多个字。
这些数据或许与原著作者原版的创作时长和字数有出入,但可以肯定的是,如今被视为经典的四大名著,绝对不是作者日更千字下的作品。
而现在,网文作者在与网站签约之时,网站就会与作者约定日更字数。起点文学要求日更2000字起,断更属于违约。
网文作者和现在的直播网红一样,每日要连续工作,不敢生病,也不能请假。但人非机器,创作亦是需要灵感的,写不出来的时候怎么办?
于是,“抄袭”“融梗”就成为了一些网络文学作者无奈时的捷径,成为了“写不出”和“来不及原创”时的救命稻草。《奇葩说》辩手陈铭曾经这样总结走捷径人的心态:只要人生有捷径,很快捷径就会成为唯一的路。
在微博、豆瓣及各大论坛上,抵制《少年的你,如此美丽》原著小说的人很多,但同时也有很多网络文学作者在传授一些新手技巧时,会直言不讳地说,按照套路创作,不愁没读者。
网站对于抄袭行为更是睁一只眼闭一只眼。
早在2016年,就有网友向玖月晞签约网站举报其抄袭,恰逢晋江修改抄袭判定规则,加之各种市场因素作用下,对于玖月晞的抄袭举报,最终未成立。
一般来说,按照爆款套路创作的作品是符合当下用户喜好的,能轻松给网站带来流量,甚至能够轻松地成为爆款第二。网站不仅无形中纵容了“融梗”行为,甚至是鼓励了这种行为。
当然,作者写不出来也没关系,现在的人工智能很发达。
早在几年前,就已经有公司在研发机器人写稿,写剧本的技术。在一些科技创新论坛上,当AI科技工作者向我们讲述智能机器人的创作原理时,你就会发现,这是一场以“抄袭为荣”的科学技术。智能机器人的创作原理就是“融梗”。
可以说,“抄袭”“融梗”早已是很多网络文学作者惯用,甚至是必备的创作手法。
网络文学世界的贫富差距有多惊人
都说文人是有风骨的,作为文字工作者,本应该以“抄袭”为耻。很多网文作者也是抱着要实现自我价值,立志靠笔触及微小的力量影响社会的信念进入网文圈的,但很快现实就狠狠地给了他们一记耳光。。
在网文世界,能够最终靠写文发家致富,成立公司的作者只是极小的一部分,大部分作者面临着现实的生存问题。有的作者要靠日更字数来冲榜,然而,即使在日更万字的情况下,也只能勉强维持生计。
2016年,国内最大的网络文学巨头阅文集团曾对外宣布当年发放稿酬共计10亿,但同年,阅文集团旗下作者人数已达500多万。也就是说,平均到每个作者的稿酬不到200块。
这其中确实存在网络文学准入门槛低,作者们创作水平差次不齐的问题,但也不排除一些认真原创的作品,被埋没在“算法”和“套路”之下的可能。
“200块”的平均稿酬,谁还有动力原创呢?网络文学世界的贫富差距,让“原创”举步维艰。
此外,“被抄袭”也是很多作者失去原创动力的另一大重要因素。
因为收入低,让辛苦原创的作者们对于抄袭行为深恶痛绝,也因为收入低,让一些原创作者最终走上了“同流合污”之路。
作者们收入低,抄袭成风,套路作品出爆款,作品主题、立意不够深刻……网络文学野蛮生长下的问题很多。
如今,“抄袭”之于网络文学,就好比癌细胞之于人体一样。随着网络文学的快速发展,也将“抄袭”这颗毒瘤愈养愈大,他们不断地,贪婪地吮吸着原创作者们的新鲜血液,并且其成长速度已经超过了原创作者。
2019年,起点、晋江等网路文学网站先后关停整顿,但这样的整顿更多是浮于内容层面,并未触及到网站商业模式层面。在资本巨头对于网络文学市场的垄断下,“抄袭”和“被抄袭”者都是可怜人。
既然论文可以查重,为什么网络文学不呢?
此外,网络文学是否也应适当提高准入门槛。尽管过往的很多文学大家并非出自正规系统教育中,但在教育如此快速普及的当下,对于作者的要求,是否也应有所提升。
结语
电影版《少年的你》在原著的基础上做了很多调整,曾国祥在采访中被问及原著小说“融梗”“抄袭”事件时,曾表示,小说只看了一遍。
电影片方,或许正是出于对于知识产权的尊重,对于原创的尊重,采买了原著版权。结果,最终却因原著小说涉嫌“融梗”“抄袭”被原创支持者围攻。
此次,电影《少年的你》无辜被牵连,也是给众多采购IP的影视公司敲响了警钟,未来影视公司及演员势必会对于IP改编项目的选择更谨慎。原著作者玖月晞的其他作品,恐怕在此次事件后,也将成为“烫手山芋”。
这次风波,或将成为网络文学野蛮生长下,“抄袭”反噬的开始。从这个角度想,电影版《少年的你》虽然很冤,但也是为推动社会、行业对于原创的保护,对于知识产权的保护作出了贡献。















