2018是印度创业公司走向世界的一年,2019年这种趋势会持续
编者按:本文作者 Ananya Bhattacharya,原文标题 2018 was the year India’s startups decided to go global。
在繁荣了近十年后,印度创业公司于2018年走向世界。
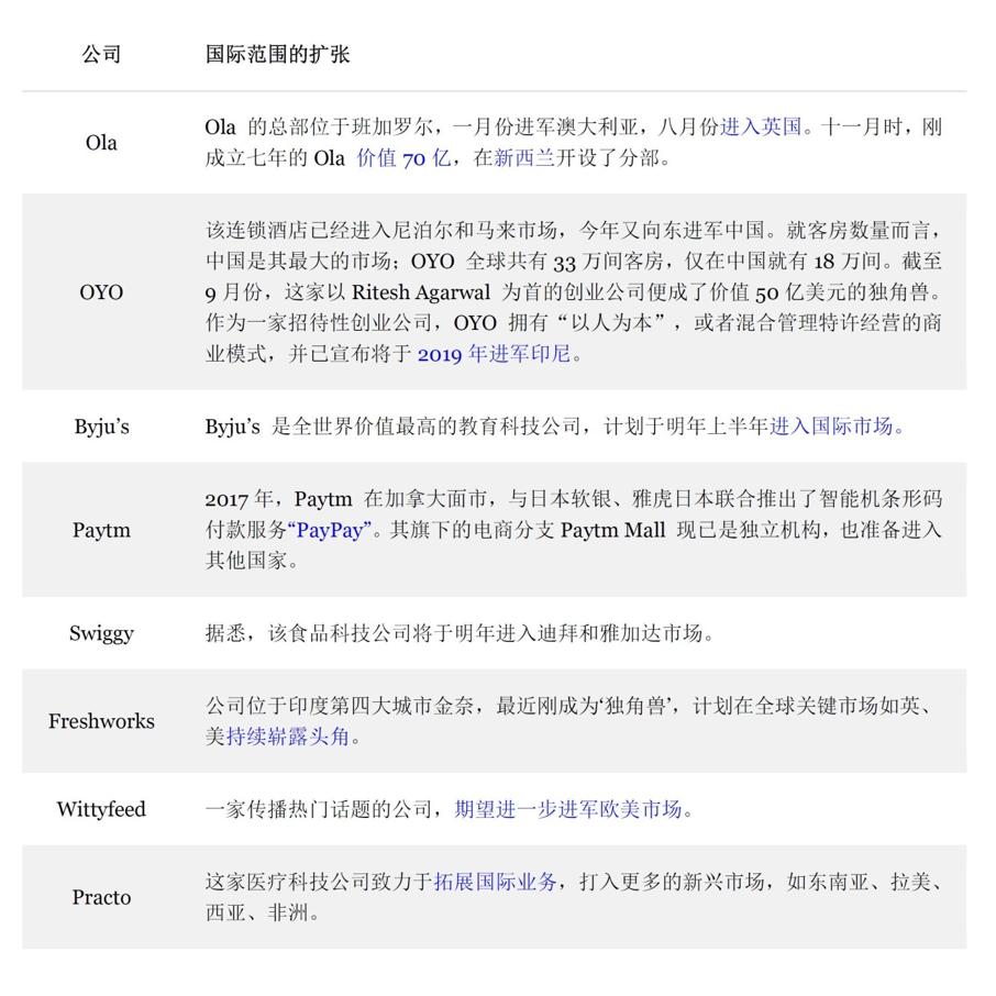
印度本土最大的网约车公司 Ola 首先拉开了这一序幕,于2018年1月进军澳大利亚第四大城市珀斯。连锁酒店 OYO 紧随其后,大举跟进国际市场。印度的独角兽新秀教育科技公司 Byju's 也宣布将于2019年初走向国际。
OYO 的首席战略官Maninder Gulati 向外媒 Quartz 透露:“OYO 在印度发展壮大,我们深信它不会轻易受挫,因为我们专注于物美价廉的房价,以及不同城市间的细微差别。只要肯下本钱提升业务能力,很容易进入新市场”。
也许是出于同样的想法,印度其他几家成立不久的科技公司也决定在世界范围内拓展业务:
注:本文为回顾2018印度公司发展,表格内的“明年”均指2019年
为何走出印度?
作为13亿人口大国,印度具有巨大潜力。
印度的互联网及智能机用户增势迅猛,人们的购买力也急剧攀升。对于在印度谋求发展空间的外国互联网公司而言,这是很大的诱惑。这类公司有电商巨头 Amazon、网约车公司 Uber,以及Tinder 和 Bumble 等约会软件。
这样一来给印度本土公司带来了激烈的竞争,比如Ola 和 Uber、Flipkart 和 Amazon 等等,迫使本土公司将眼光投向国外市场。
印度一些成立不久的互联网公司占领国内大多数网络发达的大都市之后,都面临着市场饱和的窘境。某些公司意欲进入购买力更强的市场,从而谋求更高的收益。
Harish HV 是一位研究印度创业公司的咨询师,他曾说,商业理念的生命周期越短,占领市场的窗口期就越短。我们无法在一个市场内起步、壮大,直到市场饱和后再另谋出路。
此外,投资者期望收到回报,这也增加了创业公司的压力。宾夕法尼亚大学沃顿商学院科技与数字商务教授Kartik Hosanagar 说:“这些公司以极高的估值筹集了大量资金,他们必须迅速发展,才能证明他们的估值合情合理”。
可是,盲目追求海外扩张未必会盈利。专家认为,对于新成立的公司选对市场才是重中之重。
毕马威的前合伙人Ankur Nigam 说:“就单位经济效益而言,全球市场能带来更多的订单,更大的绝对利润幅度……如果只是追求庞大的消费群体,可以遵循‘巴基斯坦-孟加拉-埃塞俄比亚-尼日利亚等’这个顺序。人人都在寻求成熟的市场,凭服务质量和客户体验可以做出判断的参考”。
分析师说,只要创业公司找对了市场,印度团队完全可以站稳脚跟。
这样可行吗?
印度是个多样化的国家,常被认为集多个国家于一体。有专家说,这也意味着如果一家公司能够在印度推出大卖的产品,那它就能更好地应对多样化的市场。
Artha Venture Fund 管理合伙人Anirudh Damani 说:“我深信任何一个能够成功拓展至印度全国各省市的创业公司,都具备可以运用到大多数国家的理念和商业模式”。
比如,Ola 就扩张到了印度110个大小城市。为了便于不同地区的司机使用,Ola 以至少12种语言开发了面向司机的应用软件。由此可见,该公司处理外国语言也不是难事。
此外,海外扩张也让创始人能够与新型人才协同合作,推出真正意义上的国际产品。
Byju's 也走上了这条道路。最近,Byju's从南非Naspers、加拿大养老金计划投资局筹集了5.4亿美元。这家公司面向国际市场推出了K-12学习软件。
Byju's 首席运营官Mrinal Mohit 说:“我们请来了最受欢迎的 YouTube 教师,他们都是各自领域的佼佼者,这次来,将向我们传授产品研发方面的知识。我们的目标市场是英语国家及英联邦国家”。
吸取教训
全球扩张也存在巨大的风险。
沃顿商学院的 Hosanagar 教授说:“在印度适用的战略和产品到了国际市场不一定灵验”。
食品配送平台Zomato 就是扩张过大、过快的例子。该公司于2012年在迪拜上市。随后几年,迅速扩张,进行了一系列的收购。然而不久后,公司财务就面临着扩张引起的压力。
德克萨斯州咨询公司Everest 集团的副总裁Yugal Joshi 说:“互联网是这些公司业务的根基,与其他业务一样,也是线下的。不得不与司机、地方卖家、教育机构、餐馆等进行联盟。即便能将技术平台移植到其他市场,也没有办法在一夜间找到盟友。不像奈飞公司(Netflix),只需要在主流媒体传播现有内容,在新市场也能轻松操作,这些公司需要强有力的线下运营模式,才能奏效”。
援手
印度创业公司具备的一大优势就是,投资人通常都是外国机构,可以指导他们的国际扩张。
例如,OYO 在中国的迅速发展就离不开汉庭连锁酒店集团的帮助。Ola 和 OYO 都得到了日本投资大鳄软银远景基金的资助。除了其他投资人之外,Byju's 的发展还有赖于陈-扎克伯格基金会(CZI),以及世界银行附属机构国际金融公司。
Greyhound Research 的首席分析师Sanchit Vir Gogia 说:“国际投资人(参与其中)意味着在外国市场中,印度公司能够更好地遵守规则、应对管理条例。从策略层面来看,他们可以为这些公司提供渠道,获取办公用地、人才以及运行机制所需的其他支持”。
除了投资人以外,当地人才也是成功的关键因素——毕竟公司团队需要了解市场的细微差别。
毕马威咨询公司的 Nigam 说:“默认的做法就是选择一个出类拔萃的本土业务,然后输出到新市场。但这绝不是一蹴而就的,需要大量当地经验、文化认同、与股东(顾客、供货商、银行、员工等等)的融洽相处。所以,领导及管理模式会决定发展的成败”。
-------------------------------
36氪国际站KrASIA出品
“36氪出海”微信公众号现已问世!扫描下方二维码,或者微信搜索“36氪出海”(ID: wow36krchuhai),关注起来吧!将为大家集中地提供出海的好内容。多谢关注,请多多推荐!
“出海频道”也在36氪app上开出来了!这里有数百篇出海主题的好文章,有一大批是在微信上没有的喔!来,跟着小动画,三步置顶出海频道,一键直达关键动态。















