比外卖更赚钱的机会:B2B餐饮大掘金
编者按:本文来自微信公众号“深响”(ID:deep-echo),作者 | 夏舟,编辑 | 亚澜,36氪经授权发布。
“民以食为天”,朝着4万亿元冲刺的巨大餐饮行业市场规模再次佐证了这句话。
但当外卖市场被美团和饿了么两大巨头牢牢守住,To C的餐饮再没有系统性机会。这时,产业目光集体向上游走,环节众多、过程极不规范的To B农产品供应成为了一个闪闪发光的大机会。
在美国,一家名为西斯科(Sysco)的食品供应公司在今年的营收高达4000亿。而在中国,95年就成立的食材B2B平台望家欢营收规模是位于十亿级别。各种“势力”在已有的食品供应链条中交错盘桓,“产业互联网派”则想通过技术的杠杆来快速给这个老市场革次命。
在这场掘金浪潮中,我们会看到各种各样模式的差异、供应链的不断优化以及一个困境与利益同时扑面而来的机遇图景。
两大模式
在传统餐饮行业中,多数企业每天都要去农贸市场定类定量采购蔬菜水果、肉类、水产品等主要食材,而这仅仅是食材供应链中的一部分。
一般来说,农产品都需要经历从产地到销地再到餐厅后厨的全流程,因此传统的农产品供应链多分为生产加工、物流流通、采购消费三部分。
农贸市场
环节只有三个,参与者的数量却远超于这个数。
在最上游的生产环节,个体农民、农产品种植公司、生产合作社、产地批发市场等多个供应方,生产源头极其分散并缺乏标准。
而在从产地到销地的流通过程中,一级、二级批发市场的多流程不仅降低了效率和食材新鲜程度,还因为渠道加价而增加了成本。
至于采购端,中国餐饮行业中多为中小企业,通常都是私人化采购,过程不规范。
这就导致了传统农产品供应链中的种种问题:
· 食材生产加工端极其分散,标准化程度差,缺乏安全检验、品控难且难溯源;
· 中间流通环节多,但冷链等物流技术不足,配送范围和时间都大大受限制,运输过程中食材的损耗严重;
· 采购端通常是基于经验来决定食材的采购与数量,缺乏精细化管理;
· 信息不对称导致价格不透明,渠道端加价率高,价格不稳定。
对于处于下游的餐厅来说,他们对农产品的需求是新鲜与低价。但实际情况却是他们化了几乎两倍于采购价格的钱,农产品的质量也因为经过多次运输而受到一定程度的损伤。这些问题本质上都是因为中国农产业受小农经济的影响而非常分散。
然而,即使传统的食材供应链已被诟病许久,目前餐饮企业采购农产品的主要渠道依然是农贸市场,这一渠道仍拥有高达78%的销售占比。
根据国家统计局的最新数据,我国的农产品批发市场已超过4400多家,其中年交易额亿元以上的市场1671家,全国有各类农贸市场2.7万个。以交易规模最大的北京新发地农产品批发市场为例,其2017年的交易量为1618吨,交易额高达816亿元人民币。
这让大家看到了农产品供应链中蕴含的巨大金矿。
北京新发地
随着C端的餐饮消费需求升级和城市规划的调整,低效的传统供应链也不得不求变。与此同时,不少拥有互联网基因的玩家开始入局,纷纷希望能借由技术和运营来重塑餐饮行业的农产品供应链。
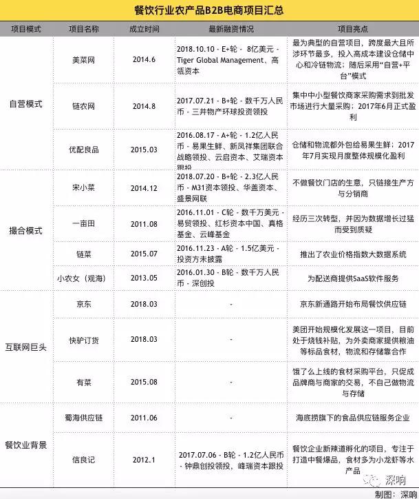
在这些玩家中,有花大力气做自营模式的美菜、链农等,也有做“轻”撮合模式的宋小菜、一亩田等。
前者是自身承包了采购、存储、物流等多个流程,盈利来源主要是食材费用的差价;而后者是通过互联网产品或服务来链接供应商与B端客户,促成双方交易,收取分销佣金或服务费用。
- 自营模式 -
“供应链是核心”,这句话被无数电商人奉为真理。他们也从京东的身上看到了成功的影子:在痛下血本自建物流体系后,京东的服务质量和用户口碑迎来了双双增长,“自营+平台”模式甚至成了京东的一大标签。
餐饮食材B2B电商也很注重自营模式。这是因为它们希望通过自营服务来提供一站式服务,减少过多环节带来的损耗并提高利润空间。
由窝窝团联合创始人刘传军再次创业的美菜网是自营模式的代表之一。通过重资产的自营模式,美菜网试图跳过农产品供应链中的若干级环节,将食材直接从农户或者供应商处运到美菜的分拣仓库,再由美菜向B端的餐饮企业进行运输分发。
从产地到B端餐厅,美菜网希望一步到达。
自2014年成立以来,美菜网便一直重金投入物流:不仅自建了物流配送体系,自购自配几千辆冷链车、搭建了4000多人的物流配送团队,还在全国建立了近30个仓储中心。这些中心是集包装加工、分拣集散、存储配送、检验检疫、信息处理功能于一体的“综合型冷链物流仓储基地”。
比如在食材的包装加工过程,美菜的仓储中心推行蔬果类产品的包装前置预加工计划。这个计划会根据B端用户和物流的需要,让供货商在产地时就对商品进行预加工和分拣包装。这样的预加工过程能减少蔬果在物流中转和二次分拣加工中造成的损耗。
再比如食材的存储过程。仓储中心会通过自主研发系统,从商品入库开始记录生产日期、保存天数等参数信息。系统会根据这些信息提醒操作人员,按日期的先后排序进行作业,避免了操作不专业引发的商品超期损耗问题。而且,美菜还会在入库后根据商品性质和外部温度,分类存入常温库、恒温保鲜库和冻库等三个温区库,进行有效保存。
美菜网在冷链物流上的投入也是它的特色之一。
根据招商证券的生鲜供应链深度报告,中国的冷链物流基础设施不足。在美国、日本等发达国家,生鲜冷链运输的平均比例几乎都接近100%,而中国果蔬、肉类、水产品的冷链流通率仅为22%、34%、41%,差距巨大。
据美菜网CEO刘传军介绍,蔬菜品类在运输过程中的损耗高达30%,每年损耗的蔬菜量接近1亿亩土地种植的总产量。而美菜网的冷链物流体系正是出于降低食材在流通过程中的损耗的目的而搭建的。
不过,现实中依旧困难重重。
首先是冷链物流上的巨大建设和运营成本。根据浪潮资本的数据,5-20万平方米的冷库建设投入要高出普通仓库0.45-1.8亿元人民币,店里消耗为每小时每吨0.6-0.9kw,而且冷藏车的油耗高于普通车30%-40%。
因此,对于这个烧钱的环节,很多农产品B2B电商根本不敢碰。
其次是规模的局限性。作为一个高成本投入建设物流和仓库的项目,美菜只有更大规模才能更好地展现其优势。
餐饮公司新辣道的采购总监何鑫就曾对媒体表示过,餐饮供应链平台如果搭建得好,量大了成本自然能降下去,肯定要比零星采购要省钱。
然而,由于所涉环节太多、产地太过分散,大规模的供应链运营不是一件容易的事。有观点认为,美菜到产地直采的模式所占比例并不高,仍只是一个“一级批发市场”,并没有实现其从田间到餐桌的愿景。
面对着自营B2B的重模式,美菜在去年推出了“供应商入驻平台”功能,采用平台+自营的“京东模式”。对于入驻美菜商城的食材供应商,美菜不仅为其开放平台,也提供仓储物流系统。也许,借由全国各地的食材供应商,美菜能进一步扩大规模,发挥其供应链优势。
美菜创始人刘传军
同一时期的链农虽然采用的也是自营模式,但是并没有像美菜一样大力投入仓储中心的建设。正如其名,链农的特点是集中中小型餐饮商家采购需求,到新发地这种一级销售地进行大批量食材采购。据称,链农配送的农产品能比中小餐厅单独采购便宜20%。
在这一流程中,链农的角色就像是一个代理商,借由大规模的订单在批发市场处拥有更强的议价能力,涉及的只是销地到B端商家的过程。这一模式的成本压力明显要小得多。
2017年7月,链农宣布获得日本三井物产的数千万元B+轮融资,并表示已在6月份正式实现盈利。链农创始人刘源曾表示,他在链农盈利的道路上花了1亿多的学费,应该是中国餐饮供应链领域交过最多学费、踩过最多坑的人之一。
几天过后,优配良品也宣布了月度整体规模化盈利。在2015年刚成立的时候,优配良品也同美菜一样,砸钱建设产地转运中心和区域的冷链转运中心,将自己定位为一家为餐饮、酒店等商家提供一站式食材供货服务的电商平台。
但另一方面,这一高成本模式让优配良品看到了困境。正如渠道运营总监李斌所表示的,像他们这种互联网人在入行做餐饮供应链时的想法太过简单了,以为只要把从需求端到上游的中间链条砍掉就能产生高毛利,抛去配送成本就可以盈利。现实却展现了自己真实且残酷的一面。
在挣扎了一年多后,优配良品在2016年8月获得了由易果生鲜和新凤祥集团战略领投的1.2亿元人民币,并将物流和仓储业务转为与易果生鲜合作。后者曾获得阿里的四次投资,旗下的冷链物流安鲜达在全国10地拥有11个仓库,为易果官网和天猫超市的生鲜业务提供冷链存储与运输。停止对物流和仓储的自身投入,这成了之后优配良品盈利的最重要契机。
- 撮合模式 -
相比自营,另一种更轻松的模式是撮合。
在食材供应链中,渠道方的加价率往往最高,自营模式的项目正是希望能通过自己成为某环节的渠道而掌握议价能力。而采用撮合模式的项目多是扮演着交易平台的角色,以分销佣金和服务费用为主要收入来源,利润空间较低。
而且,自营模式的项目多以中小餐企为服务对象,通过聚合下游商家的大规模采购需求来赢取更大的利润空间。但是撮合模式却不适合以分散的中小餐企为主要客户。这是因为中小企业的订单量小,而且位置分散,平台不仅单个交易的营收少,还要承担很高的物流成本。
再加上中小企业的菜系各有不同,要求平台上能提供多种数量的食材品类,这又决定了平台要通过不断扩充SKU才能满足众多中小企业的需求。总而言之,如果撮合业务是面向中小餐企的话,这将是一件吃力不讨好的事。
前几个月刚宣布完成1.8亿元B2轮融资的宋小菜便是如此考虑的。
在2015年创立之初,宋小菜的创始人余玲兵就果断放弃了把餐饮企业作为客户。因为,在这个曾担任淘宝特色中国项目创始人的判断里,需求多、客单价低的中小餐饮企业就好比是“大C端”,也具有个性化需求难满足、配送履约成本高的问题
通过数据链接生产方和分销商,宋小菜采用了以销量定产量的反向供应链模式。先收集农贸市场“菜贩子”的采购需求,然后对市场进行较准确的预估,再指导菜农按需生产,从而解决蔬菜供应链两段信息不对称的问题。
在这种模式中,上游端的食材生产方可以以数据为导向,尽量避免供需不平衡而导致的滞销问题;下游端的分销商则可以通过宋小菜的APP预定下单,在第二天早上去最近的冷链仓提货就好。
专注于一些核心SKU品类,把供应链做深做透,从而去影响上游的生产,获取更大的议价权。这是宋小菜的另一大特点,也是其竞争壁垒。目前,宋小菜已经拥有80多个品类、共计3700多个SKU。同时,轻模式也让宋小菜的能够进行大规模的扩张。截至2017年年底,宋小菜已经覆盖了45个城市,年交易量达20万吨。
这种只走线上的撮合交易也存在较多的弊端。
一是农村地区互联网普及率仅有35.4%,互联网化进程慢,农户们不习惯线上交易,尤其会因为害怕滞销而不信任预定交易;
二是在传统的供应链体系中,农户与批发商之间的合作频次稳定,信任值高,线上的交易平台很难介入;
三是宋小菜这种抛弃B端餐企的模式在规模上会比较受限制。
不过撮合模式也有不少好处。
不砸钱自建仓储和运输,这使得采用撮合模式的项目成本较低,能更快地发展更多的用户。并且,在用户的规模基础之上,撮合平台的后端能通过收集大量的采购习惯数据,来进行更精准的资源匹配和一些衍生业务。
以宋小菜为例,它凭借着几年累积下来的后台数据和订单信息,开始尝试提供农业供应链金融服务。因此,宋小菜不仅能在信息流,还能在资金流上发挥自己的价值。
同样认可撮合模式的还有几经波折的一亩田。
这个经历了多次转型的B2B平台成立于2001年,在接下来的两年里主要是提供农产品的信息服务。而到了2014年6月,一亩田开始做线上+线下的交易撮合模式。在一年的时间里,一亩田投入了大量资金,通过招聘产业链上的农业经纪人来促成交易。
4年2000%的增长速度、月交易额100亿、单日突破3亿、3个月员工增加1500人,这些数据都是一亩田在这一时期创下的记录。然而,那时的一亩田就像一口吃出的大胖子,因为只看增长数据而控制不住运营规模。
2015年8月,一亩田传出突然裁员1500人和新一轮融资泡汤。也正是从此之后,一亩田重新回归到只在线上的轻模式,这次的定位是一家农业B2B交易撮合的互联网公司。
目前,一亩田推出的APP能实现供销发布、行情查询、交易撮合、精准对接、线上支付、诚信档案、实力认证、物流匹配、农资服务、生意关系等一系列服务。
对于介入线下交易的重模式,一亩田总裁顾铭认为这是一种资源效率偏低的方式,并没有充分调动互联网在信息上的杠杆作用。
从线下交易转为平台服务商的还有链菜。
这个项目最开始走的是自营路线,随后转向成为了一个免费入驻的大宗食材配送平台。今年,链菜再一次转型升级,上线了涵盖125座城市、178个重要批发市场、183个蔬菜品种的实时产品价格的农业价格指数大数据系统,并且在此基础上推出了销售小宗食材的电商平台“链菜优采”,为食材厂商快速对接城市渠道商、批发商以及大型餐饮食堂客户提供食材批发服务。
小农女也是如此,这个先是在2013年年底针对C端用户销售半成品生鲜净菜的O2O平台也转型了很多次。最近,它从类似美菜的线下配送业务又转向了为配送商提供SaaS软件服务。
- 多元玩家 -
美菜、链农、优配良品、宋小菜、一亩田…这些项目都是在2014年的O2O浪潮中成立的。四年过去了,不少农产品B2B电商在前两年拿了几轮融资后就没了声音,如饭店联盟、天平派、后厨鲜生、锦绣鲜生等。
而今年才开始布局餐饮食材B2B供应链的只有两大巨头,京东与美团。
3月20日,京东新通路正式宣布进军餐饮B2B,称将为全国中小餐饮门店构建一条高效透明的供应链,并推出一套集食材供应、食材认证、菜品研发和门店服务于一体的综合性餐饮解决方案。
2016年就已上线的商家进货平台美团快驴则也是在3月份开始大规模发展。
美团的快驴进货主要是为外卖平台上的商家提供食材采购服务,目前主要会为商家们上门提供包括米、面、粮油、餐具、酒水饮料等标品类产品,蔬果类、肉禽类等非标品的生鲜产品也在扩张当中。
根据最新数据,快驴订货通过与仓储物流服务商合作,已迅速覆盖了21个省,38个城市,在项目刚开始的两个月时间里交易额就破2亿元。
对标美菜,美团快驴少不了的是生猛的地推团队。毕竟,在美菜成立初期,刘传军正是靠着之前窝窝团的战友疯狂开拓市场。美团和窝窝团作为百团大战中的佼佼者,对这种地推抢占市场的手段是再熟悉不过了。
在4、5月里,美团快驴从上海开始,对粮油标品等大肆减价,烧钱补贴。两个月时间,美团快驴的交易额就超过2亿元。
目前,美团快驴平台上卖得最好的是米面粮油。以这些利润空间较为固定的品类作为切入口,美团要想吸引顾客就注定要付出烧钱补贴的代价,但是补贴并不是长久之计。一旦低价销售的策略停止后,美团快驴又将如何获取客户?
而且,米面粮油等食材是相对标准化且时效性不强的品类,并不会像生鲜产品一样需要高频次、即时购买。通过标品吸引来的客户对平台的黏性与活跃度也会相对较低,那么,当美团快驴失去价格优势后,又将如何留住已有客户?
在流通环节上,美团快驴则是通过与大型仓储物流服务商合作来进行货物配送。
快驴进货App
饿了么在2015年推出的有菜也是相似的发展路线。
在刚上线时,有菜只是作为一个连接食材供应商和餐饮商户的平台,物流配送都是与第三方合作进行。
现在,有菜已转型为“平台+自营”模式,在主要城市建立仓储和物流系统来自营米面调料等标准品,而其他要求较高的生鲜品依然是与专业第三方合作。通过这种混合模式,有菜能更好地控制成本。
除了互联网玩家外,一些餐饮企业因为身处行业中而更明白食材供应链上的痛点。因此,本身拥有餐饮企业背景的供应链B2B公司也会更具有一些优势,比如海底捞旗下的蜀海、新辣道餐饮集团孵化的信良记。这些公司因为拥有丰富的餐饮供应链经验,能在为其它餐饮企业服务的时候踩更少的坑。
美菜等白手起家的互联网公司大多是冲着餐饮食材市场的规模潜力而来的。一旦规模化,万亿的餐饮市场等着它们挖掘,这也是资本看好的重要原因之一。与这些互联网公司不同,蜀海和信良记都是比较大型的连锁品牌,为了节约成本和控制质量都拥有自己的供应链。
高成本建设供应部门后,为什么不高效使用资源,做对外服务的开放平台呢?这是边际成本的典型思维方式:反正已经走了采购、加工、仓储、配送前四步,只要再在配送对象中加入其它餐企便能提高收入,降低边际成本。
出于这一考虑,这些供应链公司都会在已有产品线上进行扩张,服务的对象一般会选择大型连锁餐饮企业。这是因为连锁餐饮企业的需求量大、SKU种类较固定且订单固定,能更好地控制风险。
以信良记为例,这是一家以专门打造餐饮爆款产品为定位的食材供应公司。因为母公司新辣道是靠鱼这一品类起家的,信良记对水产品的供应链比较熟悉,提供产品种类逐渐便逐渐扩充到了小龙虾、大闸蟹等爆款食物。
同时,比起互联网公司,这类玩家也更愿意在食材加工环节下功夫。信良记的最大特色产品便是加热即食的小龙虾,蜀海泽也在研究如何将酸汤肥牛、酸菜鱼等做成冷冻食品。既可以长期保存又能不用考虑新鲜食材的损耗问题,这种半加工产品在存储运输过程具有极大的优势,
目前,中国的餐饮食材B2B市场正处于高速发展的中期。经历了一次洗牌后,牌桌上剩下的还有拿到了投资的初创公司、互联网大公司和传统餐饮企业。虽然已初显格局,但还没有到狂奔拉开差距的时候。
品类分类
对于食材供应B2B电商,选择垂直品类还是全品类是一个非常重要的问题。蔬菜、水果、猪肉、水产品,这些是餐企最常采购的食材,但它们也因为品类的不同而具有不同的特性。
- 蔬菜B2B -
种类SKU多、种植地分散、水分容易在运输过程中损耗,这些特性使得蔬菜采购通常以本地为主。在整合蔬菜供应链这件事上,面对着大大小小的菜农和蔬菜种植公司,规模化就好比是将一片海滩上的散沙聚合成堆,难度系数极高。
因此,在目前所有的食材B2B电商中,从产地直采运输到B端客户的比例极少。
但是蔬菜产业链中较高的加价率和损耗率又的确是个需要改变的部分。根据招商证券的数据,蔬菜在从田间到B端商家的过程中,加价率高达70%,损耗率高达37%。
要解决这个问题,必须先从最上游的蔬菜生产地开始改革。
当上游能形成全国化的种植基地时,之后的供应链便能更顺畅地进行下一步疏通工作。许多中大型餐饮连锁企业便是如此操作的:通过与集合化且专业化的蔬菜种植公司合作,这些企业能使得供应链高效化,也能更好地控制成本。
根据其它国家的发展经验,农业势必会向规模化种植的方向发展,政府和企业都在往这一方向推动。
京东在通州便建设了一个总面积达1万多平方米的植物工厂,利用技术来实现水培蔬菜的量产。据京东集团高级副总裁、京东商城大快消事业群总裁王笑松介绍,这些蔬菜的价格将远远低于目前市场上的有机蔬菜价格。
- 水果B2B -
水果的标准化程度相对较高,生产受地域的影响较大。
全国正在形成分散化的种植基地,比如芒果、木瓜、火龙果等多产于海南,而苹果、樱桃、冬枣等的主产区是在山东。由于气候、土壤的影响,不同地区生产不同种类的水果,这就决定了水果最主要的问题在于物流流通。
同时,国内水果中的很大一部分是进口而来的,以货柜为单位进行采购。如果数量在单位货柜以上,采购成本则会相对较低;如果数量在单位货柜以下,成本便会升高。面临着水果不易储存的问题,采购成本也会因为数量的变化而不确定。
比起C端用户,餐饮企业对水果的需求相对较低且稳定,经常与蔬菜一同采购。
因此,市面上多是为零售门店和商超等提供水果B2B服务的电商,比如易果生鲜等,却很少有专门服务餐饮企业的水果B2B电商。
- 猪肉B2B -
相比于果蔬种植,国内养殖的标准化以及规模化程度都要高。
以猪肉为例,猪肉规模化养殖比例能达10%以上。而且目前牧原和温氏两个集团正在南北方形成不同的猪肉养殖基地。
因此,在猪肉B2B中,已经有两家巨头占据了赛道。再加上高成本的技术设施和规模化的采购,猪肉领域拥有较高的进入门槛,想要再打入供应链上游的初创公司并没有多少机会。
- 水产品B2B -
水产品的养殖基地没有种植果树类的分散,但也面临着“散户为主”的问题。这使得水产品最大的问题就出在上游供应上。
一是养殖风险高带来的数量不稳定。水产品的养殖过程涉及的技术繁多,而且生产商经常变换,这就使得供应难以有稳定持续的状态;
二是从业者并不够专业,不注重养殖环境和用药情况,使得水产品的安全事故频发。
而且,水产品对冷链运输和存储的要求极其高,这决定了许多餐饮企业会根据区域情况来采购水产品。如果要想全国规模化地分发水产品,必须先完善冷链物流和仓储的基础设施。
根据不同的资源背景,不同的餐饮食材B2B电商也会选择不同的垂直品类。
如果是餐企背景如蜀海供应链和众美联供应链,他们一般都会根据自己的已有批发资源来提供整体的综合服务,食材多能涵盖这四大品类或者是只顾及垂直品类,比如多提供水产品的信良记。
而对于互联网跨界背景的宋小菜、美菜等,它们多是覆盖最容易获取的果蔬品类。如果要再增加猪肉和水产品品类,这些创业公司得再建立渠道关系、设定不同的存储和物流规则等。对于它们来说,扩充品类能更好地服务B端商家,但也会给公司的管理运营带来极大的负担。而且,广而不精,一昧的扩大SKU品类带来的可能并不会是竞争壁垒,而是失去在核心SKU供应链的议价权。
供应链金融
除了围绕食材本身来改进供应链,位于底层的金融服务也因为数字化而产生了很大变化。
当供应链上的任一玩家想要扩大生产规模时,它都会面临着资金的问题。然而,在传统的借贷过程中,这些中小微企业都不占优势。
数据显示,全国有70%的个体户和55%的中小企业主无法从银行得到贷款。在飞速发展的餐饮行业中,中小企业融资难的问题也急需解决。
在传统的银行贷款中,只有信用、担保和抵押三种贷款方式。当企业向银行进行贷款时,商业银行会根据企业情况来决定其贷款方式。不过,不同规模的企业贷款结构具有明显的差异。对于信用水平较低的中小企业,银行贷款更倾向于向它们发放抵押贷款,而中小企业往往因为缺乏房、车等固定资产做抵押而无法完成贷款过程。
银行方也面临着同样的困扰。即使他们想扶持三农,但根据规定,这些中小微企业既没有信用记录,也没有不动产抵押。而且,银行在库存融资业务中要重人力去监控仓库货物,面临很大的管理问题。对于为三农提供金融服务,许多商业银行是有心无力。
对于这一情况,理想的供应链金融应该是介入到中小企业的业务中,了解它们有什么回款稳定风险低的好业务。然后依托于这些真实具体的信息,银行再提供针对性的解决方案。然而,在目前的市场上,银行有钱却不能基于供应链信息对中小企业进行综合授信风险定价,供应链上的核心企业如电商平台能把握这些信息却缺乏资金。
资金与能力上的不匹配,这使得供应链金融产品的供给大大受限制。而通过银行与核心企业的合作,这一问题将能在很大程度上得以解决。
宋小菜便是一个很好的例子。这个以数据技术为核心的交易平台能集合后台的交易信息,并基于此来引入金融服务。
宋小菜的后台拥有有订单数据,能解决对农产品抵押价值的评估问题。而且宋小菜作为供应链的参与者,更适合管理冷库,监管农产品存储。这能在很大程度上解决银行单个管理冷库多而散的问题。此外,宋小菜也掌握着交易实际场景,能对贷后环节进行管理。一旦出现问题,宋小菜拥有对货有直接有效的处置能力。
贷前进行风险评估、贷中监管运营情况、贷后直接处置,像宋小菜这样的农业B2B电商平台能在每个环节来帮助银行进行借贷。这类电商平台也是银行求之不得的合作对象。
基于农业B2B平台提供的采购商采购周期和采购量等信息,银行给采购商贷款,将资金压力转接给农业B2B平台。然而,这一模式仍处于初始阶段。风险测定与承担的方案,以及银行与电商平台之间的信任机制还需要磨合探索。
不过,这一模式的潜力巨大。等这种金融服务成熟发展后,银行和平台能对整条供应链进行更针对性的资金赋能,进一步提升供应链的高效发展。
困境与未来
当下,食材B2B电商多是抱着互联网改变餐饮企业的初心迈入了这一赛道。虽然目前它们面临着种种难题,但是一个产业的全方位升级是受政策、技术和社会环境的综合影响,并不能由企业来决定。
在政策上,国家在推动餐饮业向数字化发展已做了不少努力。先是针对源头的分散化产地,商务部在2015年8月推出的《全国农产品市场体系发展规划》中提到,到2020年,要初步建立起以产地集配中心和田头市场为源头,以农产品批发市场为中心,以农产品零售市场为基础,以高效规范的电子商务等新型市场为重要补充的中国特色农产品市场体系。
而且,政府非常看好大数据对农业的助力。
2016年,农业部印发《关于推进农业农村大数据发展的实施意见》;2017年8月22日,商务部发布《商务部 农业部关于深化农商协作大力发展农产品电子商务的通知》,提出推动农产品产销衔接、强化农产品电子商务大数据发展应用等十项重点任务。
2017年和2018年,农业农村部连续2年推进“数字农业建设试点项目”。通知指出,农业部重点开展大田种植、设施园艺、畜禽养殖、水产养殖4类数字农业建设试点项目,结合产业类型,支持精准作业、精准控制设施设备、管理服务平台等内容建设。
这些法规都在一定程度上推动了产地集约化运营、安全标准、现代化水平、冷链物流的发展。然而,事物的发展都是分阶段的。要想创新能贯穿整条产业链,还需要一定的时间和更多更彻底的法律法规,比如在推动农业规模化种植上。
在技术上,冷链物流的技术并没有发展完善,基础设施并不够;种植和养殖技术也有提升的空间,降低食材在需求与供给端出现的区域不对称。同时,大数据、中央厨房等能使得供应链更高效的技术也仍处于发展初期。
同时,在社会环境上,农户们对互联网的接受度相对较低,线下交易转到线上交流还需要一段时间的数字化教育进程。而且,从事农业B2B电商的人才缺口也较大。
即使被囿于这些困境中,但餐饮食材供应市场的发展方向仍是向上的。更何况,西斯科的运营情况在很大程度上激励了国内的食材B2B电商,投资人们也正是看到了这样的愿景才热衷于这一赛道。
美菜的投资方蓝湖资本就曾表示他们在投资之前曾对一个关键问题进行过探讨:大型自营电商的“规模优势”是否能够PK掉“小配菜公司加批发商”的组合的“小规模优势”呢?在当时,西斯科就是他们的参考对象,这个答案的回答是能。
奔着规模效应的巨大红利,每个餐饮食材B2B电商都希望自己能先做好准备,等社会环境和基础设施的发展彻底推开这一行业的大门时,大家都希望自己是那个用互联网技术的支点将传统农业撬起的幸运儿。















