影视从业者要高额补税?地方税务局:已上门辅导企业自查,但无一刀切补税比例
编者按:本文来自微信公众号“毒眸”(ID:youhaoxifilm),作者 江宇琦。36氪经授权转载。
“我朋友现在懵了,刚和家里借钱交了首付,现在完全不知道应该去哪筹钱补税。”
从今天早上起,伴随着“全国范围内的明星、导演、编剧补税工作已经展开,相关方需要补缴过去三年内税款”的消息不断扩散,恐慌和焦虑的情绪开始在影视行业里蔓延,许多影视相关的工作群内,都开始讨论起该如何应对。
不久之后,包括导演高群书在内的知名从业者,纷纷开始在微博上呐喊,呼吁不要“一刀切”;有编剧从业者在朋友圈里大发雷霆,人大代表、编剧赵冬苓甚至表示希望此事形成议案,明年三月将其带上人大;还有文娱从业者悲观地向毒眸感慨,估计很快就会轮到自己头上:“如果真按照这个方法缴纳,很多明星都吃不消。”
高群书导演微博,以及人大代表、编剧赵冬苓的朋友圈
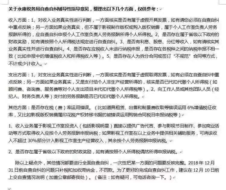
而所有这一切恐慌的根源,都来自于今早起在网络上广泛流传的三张截图:一份“税务总局下达浙江总局”的文件显示,当地改核定征收为查账征收,从业者需要按照过去三年收入的70%(最少),按个人劳务来补缴税款;某上海从业者亦在微信群里表示,上海地区要按照70%的税基和30%的税率来征税;东阳永康方面传出的消息则为按照35%的税率补缴,做辅助服务的可以免30%计入营业成本。
疯传的截图
以其中一张截图里附带的“浙江方案”为例,有网友计算,如果一家工作室2016至2018年三年总收入总收入为100万,其实际所得按80%计算,其中的70%需要按照40%(最高劳务税率)的税率缴纳税款,减去已经缴纳的部分后,该工作室需要补缴19.2万元的税款,占其过去三年总收入的20%。
然而虽然类似的消息在网络上闹得沸沸扬扬,但到目前为止流传的多为各类传言,并没有任何官方文件表明这一系列消息属实。有业内人士透露,此类行政指令即便为真,很可能也不会以书面文件的形式下达。
有多位上海、浙江等地的影视从业者告诉毒眸,自查自纠工作早在今天之前就已经开始,其中部分从业者收到过有关部门关于追缴税款的电话通知,且补缴部分涉及此前的一些优惠;另有法律工作者向毒眸表示,自两周前起,就陆续有从业者向其咨询关于补缴税款的有关事宜,近两日咨询人数明显增多;但也有北京的从业者表示,没有接到类似的消息,同时上述从业者均表示暂时没有具体文件。
部分从业者收到过有关部门关于追缴税款的电话通知
为了进一步验证这些网 传文件的真实性,毒眸联系了北京、上海、江苏、浙江等地区的税务部门,北京税务部门影视专线表示,确实存在自纠自查,但没有明确规定70%、30%等比例;江苏省税务局方面表示目前暂无具体文件通知其补税的具体额度和操作;浙江省税务部门影视专线表示对流传的补缴比例不知情;上海静安区税务部门影视专线则向毒眸表示,并没有一刀切的补税标准,而是一户一方案,从10月起已对部分企业进行了上门辅导,“没有对外发布具体的计算公式,也没有相关强制措施”。
若如北京、江浙地区的税务部门所言,仅仅只是开展自纠自查工作,并没对补缴的比例、税率等下达明确文件的话,那此次在网上引发热议的税收政策并非是所谓“税收新政”,而是10月初国家税务总局下达的《关于进一步规范影视行业税收秩序有关工作的通知》(以下简称“通知”)的具体落实。
《通知》规定,从2018年10月开始,到2019年7月底前结束,各影视制作公司、经纪公司、演艺公司、明星工作室等企业及影视行业高收入从业人员,需要“按照自查自纠、督促纠正、重点检查、总结完善等步骤,逐步推进规范影视行业税收秩序工作。相关公司需对2016年以来,过去三年间的申报纳税情况进行自查自纠,凡在2018年12月底前认真自查自纠、主动补缴税款的公司及相关人员,将免予行政处罚,不予罚款。随后税务部门还将于明年1月至2月底、3月至6月底,分别对相关公司及个人展开督促纠正与重点检查,并依照情节严重程度进行处罚。”不过,当时的政策主要针对偷漏税的企业与工作室,且未具体提及补税比例。
《通知》中的几个时间节点
毒眸注意到,除没有规定明确的补缴比例和税率外,《通知》中所规定的自查自纠时间点、督促纠正与重点检查时间点等内容,基本都与网络传言相符合。另外有税务专家向毒眸指出,如果真的是改核定征收为查账征收,因为明星收入普遍较高,40%的最高劳务税率是没问题的,可按照税法应该是以全部收入作为税基,但70%的征税额度并无确切的法律依据。
既然自查自纠早在一个多月前就已经开始,为何焦虑情绪还会很快在业内蔓延开来?
最主要的原因,可能在于原本《通知》里的自查自纠主要针对偷税漏税等行为,很多企业和公司可能没有对此报以足够的重视。而当下除了继续打击偷税漏税,部分地区也涉及到了优惠政策的调整。有业内人士坦言:“很多工作室之所以会兴起都是和当地的一些扶持政策有关,如果采取一刀切的补税模式把之前的优惠也收回去,有的企业觉得难以接受。”
事实上,从年初开始,包括霍尔果斯在内的税收优惠地区,都陆续调整、收紧过税收政策,开展过各类调查活动。正因如此,从下半年开始包括冯小刚、徐静蕾、王中军等所担任法人的公司都开始从霍尔果斯撤离,短短四个月内在当地注销的公司就超过了百家。而今年8月,一些省市的影视园区也曾经传出过影视工作室在补税工作完成前,禁止注销的消息。
申请注销的公司太多,报纸版面都不够用了
其次,在一位影视行业分析人士看来,此次传出的税率、涉及范围等,也出乎很多人的意料。在10月的《通知》里,并未明确提出编剧也要补税,而此次网上盛传的补税方案里,编剧则被涉及,故而率先引发了编剧从业者的抗议。
而对于更多从业者来说,恐慌一方面是来自于自查自纠的期限将至,近期的确收到了尽快完成申报工作的通知;另一方面,确实是因为没有具体文件来对补税方式、税率等进行明确规定,加之不断有各类消息传出,进而加剧了一些从业者的焦虑。
“每个工作室的收入情况和构成完全不一样,所以自查自纠到最后,补缴的金额可能也会有所差距。如果一家交得多了,可能会引发不必要的误会;但如果比同行交得都少,有可能让税务部门对其是否存在偷税漏税产生怀疑。”有从业者告诉毒眸,现在很多人最大的焦虑其实是“心里没底”。
据悉,出于对具体政策不确定等考量,目前国内一些影视园区已经暂时停止开发票,相关的项目推进、合同签署也陷入停滞。某从业者告诉毒眸:“完全不知道应该怎么做,只能观望。”
不过就在下午,著名编剧刘和平发布朋友圈称,在与国家税务总局领导沟通后确认,“国家对影视行业的扶持政策不变”,其中针对编剧行业的补税方案已经有了明确答复:“按2002年国税字52号文件缴纳16%税款,未足16%补足即可。”若此消息属实,至少编剧们可以松一口气了。
编剧刘和平的朋友圈
但自查自纠截止日期不断临近,其他娱乐圈相关从业者究竟如何补税?
针对这一情况,毒眸咨询了相关的律师,有相关税法专家告诉毒眸,一般情况下会首先要求委托人梳理申报的公司、工作室近三年的财务状况、公司运营状况,先判断是否存在漏税现象,进而评估相关财务风险。同时还会要求委托人去盘点自己名下的公司,看是否还在其他公司担任了职务或者是否为公司法人。
对此江苏税务部门还提醒,有关方可以参考税总发部的“[2017]101号文件”;而上海方面则表示可以参考“财税2016年36号文案附件2”;同时上海静安区税务部门影视专线提出,部分地区已开始实行‘一户一方案’方式,针对不同企业进行上门辅导,并为其制定了相关的自查自纠方案。
“如果企业偷漏税,那补税是应该的。可如果是要收回此前的优惠,无论按照什么样的方式来补税,对于很多影视公司来说都是一份不小的压力。现在很多公司都在负债运营了,自审自查之后,肯定是雪上加霜。”一位北京的影视行业从业者向毒眸感慨。
(实习生高瑶光、张智敏、张誉锦对此文亦有帮助。)















