央行2018年金融稳定报告:加密资产领域清理整顿工作需持续着力
编者按:本文来自36氪战略合作区块链媒体“Odaily星球日报”(公众号ID:o-daily,APP下载)
11 月 2 日,中国人民银行发布《中国金融稳定报告(2018)》(以下简称,在报告的第二部分金融业稳定性评估中,就“加密资产相关领域风险及防范”开设专题。
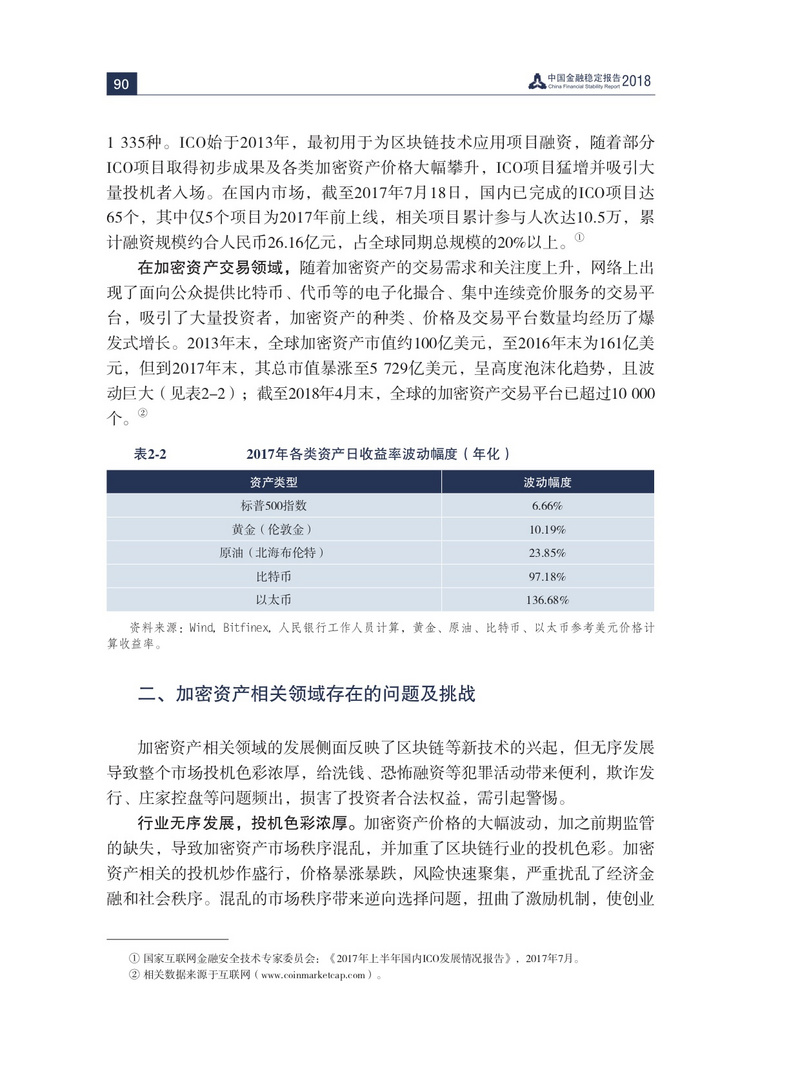
《报告》首先将加密资产定义为一种民间金融资产,其价值主要基于密码学及分布式记账等技 术。加密资产不由货币当局发行,不具有法偿性与强制性等货币属性,不具有与货币等同的法律地位。据央行统计,以比特币、以太币为例,日收益率波动幅度(年化) 分别达到了 97.18%、136.68% ,远超标普 500 指数、黄金及原油。
《报告》认为,加密资产相关领域的发展侧面反映了区块链等新技术的兴起,但无序发展导致整个市场投机色彩浓厚,给洗钱、恐怖融资等犯罪活动带来便利,欺诈发行、庄家控盘等问题频出,损害了投资者合法权益,需引起警惕。
《报告》表示,虽加密资产相关领域的清理整治工作取得进展,但各类非法金融活动形态多变、转移迅速,仍存在违规业务 “出海” 运营,利用代投、代充手段进行诈骗等问题。变相 ICO 不断出现,例如不 直接发币募资,而是先免费“赠币”,发行人自留一部分币,后续设法炒高币 价牟利等新变种。
对此,央行表示清理整顿工作需持续着力:首先,继续保持高压态势,加大清理整治力度; 其次,加强国内监管协调,发挥部门合力,按照实质重于形式的原则落实功能监管要求; 再次,持续做好投资者保护与宣传教育,采取多种形式明确揭示风险,强调风险自担; 最后,积极推进国际合作与监管协调,形成监管合力,共同应对监管挑战。
以下为《中国金融稳定报告(2018)》「加密资产相关领域风险及防范」专题:















