最前线 | 今日头条火速起诉腾讯,两起案件均立案,要求道歉并赔偿9000万元
不只于口水战,腾讯与头条都在通过法律手段解决问题。
今日,字节跳动向36氪表示,此前针对腾讯的两则起诉都已经立案。
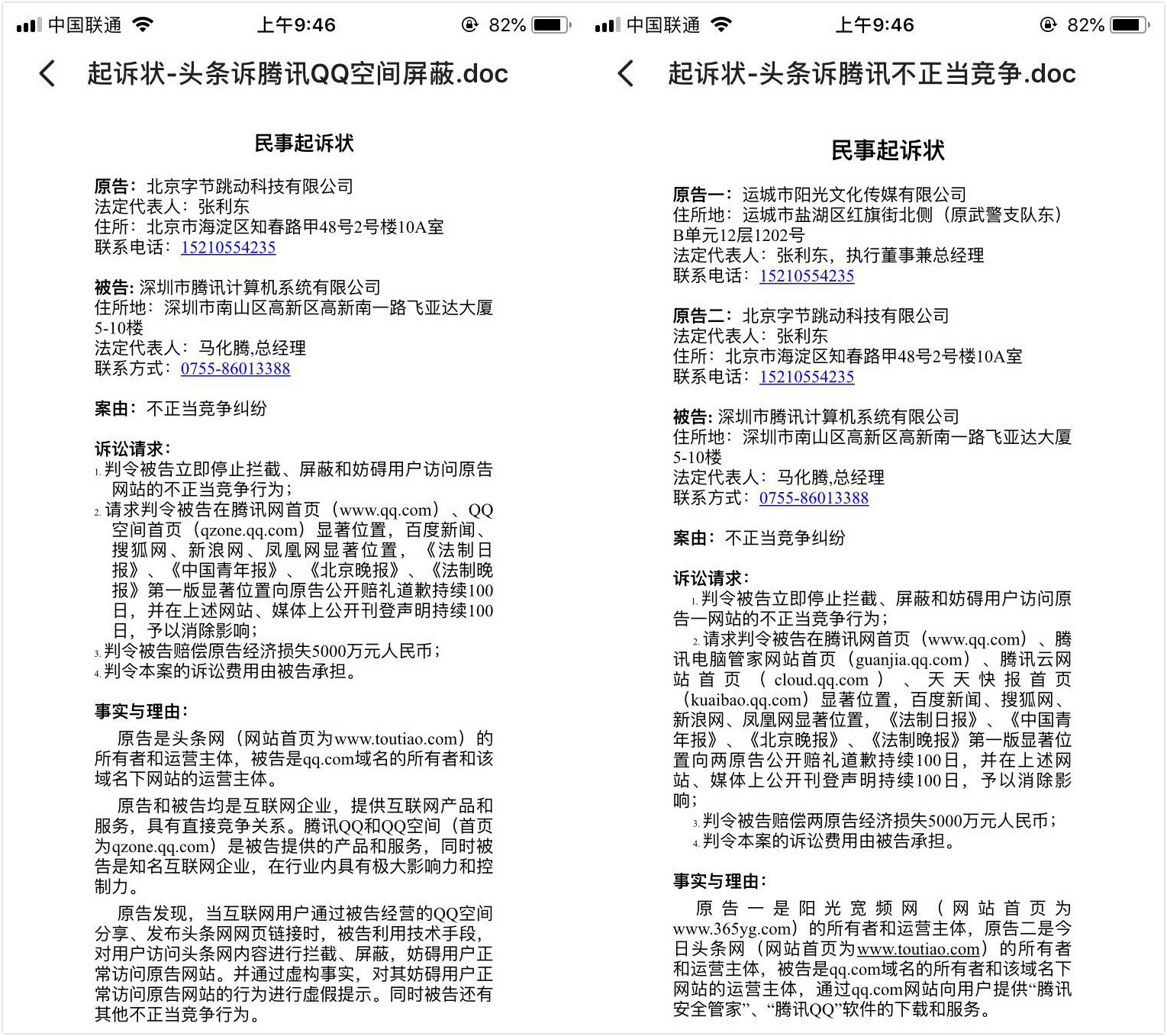
对方称,腾讯利用垄断地位以各种理由、多次进行不正当竞争的行为。对于其中的“腾讯QQ空间拦截、屏蔽头条网页链接” “腾讯安全管家作为安全软件拦截、屏蔽头条网页链接”,今日头条已经起诉腾讯,目前两案都已于6月1日获得海淀区人民法院立案。
对此,今日头条要求腾讯公司立即停止一切不正当竞争的行为,公开赔礼道歉同时赔偿今日头条公司共计9000万元人民币的经济损失。
头条所说的“腾讯QQ空间拦截、屏蔽头条网页链接” 发生在5月底,当时QQ空间弹窗显示屏蔽是因为正在互联网短视频整治期间,平台将统一暂停直接播放。但头条认为,正文实际并非短视频,而是文章内容。彼时,腾讯对此回应称:“经排查,该体验现一切正常。”
针对昨日腾讯对今日头条和抖音发起的诉讼,字节跳动(今日头条母公司)今日回复36氪称:“对于腾讯公司不正当竞争行为,我司提出诉讼。”
腾讯公司将诉讼作为竞争工具,这次诉讼实际目的不是为了1元钱,而是为封杀头条找借口。此前,腾讯已经找了很多各类借口,如产品BUG,阈值等等,甚至还借“视频整治”的名义对产品进行封杀。
字节跳动称,腾讯公司目前的诉讼行为,与此前多次的封杀头条系产品,其本质是一样的,就是以利用垄断地位进行不正当竞争。
在昨日的公告中,腾讯指出,今日头条和抖音通过其自有新闻媒体平台等渠道大量发布、传播贬损诋毁腾讯公司的言论、文章或视频,包括《要多少文件腾讯才肯收手》等。这些都构成了不正当竞争,而字节跳动也打算以此名义起诉腾讯。
还有媒体提到,抖音上诱导、鼓励并纵容“微信封杀抖音”为主题的视频挑战活动并主动推荐、传播马化腾形象的恶搞视频。
对此,字节跳动也颇有火药味地回复36氪称:具体哪个视频,请发过来看看。微信封杀抖音,致使每天都有千万级用户无法正常分享,已经引发大量用户的反馈,“微信封杀抖音”是事实,只要不违反法律法规,符合民情民意,我们无权进行处理。
在今日头条假借新华社名义推送《要多少文件腾讯才肯收手》的文章后,腾讯在昨日下午发了一则起诉头条的公告。
公告称,腾讯公司即日起于北京市海淀区人民法院正式起诉上述两家公司,索赔人民币1元,并要求两家公司在自有新闻媒体平台全量推送公开道歉。
另外,腾讯也将暂停与今日头条和抖音的相关合作。对此,腾讯回复36氪称,腾讯暂停与今日头条系的相关合作还包括商业采购、投放资源以及其他商业服务性质的合作等。
36氪将持续关注两家诉讼的后续进展。















