“1:9000万”的烟幕弹:腾讯发起进攻号角,头条做好全力一搏的准备吗?
6月1日,仿佛一夜之间,新一轮“头腾大战”拉开阵势。
腾讯宣布起诉头条系,要求赔偿1元。1日深夜,今日头条同一天宣布起诉腾讯,合计索赔9000万元。
风暴眼步步惊心。确实,张一鸣和马化腾都焦虑不已。在1:9000万的烟幕弹背后,这一战如何开演?又如何落幕?
今日头条和抖音能否坚守现有的流量高地,建立类似腾讯的产品生态圈才是关键。而腾讯能否在短视频这个吃流量的产品上,利用既有资源再次拿下一局?
在用户和流量的核心问题上,腾讯决然不会让步。这一次,一直未做回应的腾讯主动发起进攻,头条做好全力一搏的准备吗?
腾讯出击:“起诉+封杀”
腾讯在6月1日的公告中指出,今日头条和抖音通过其自有新闻媒体平台等渠道大量发布、传播贬损诋毁腾讯公司的言论、文章或视频,包括《要多少文件腾讯才肯收手》等,这些都构成了不正当竞争。
在百度新闻、今日头条App先后以新华社名义推送新华网发出的《要多少文件腾讯才肯收手》文章后,腾讯1日下午在官方账号发布《腾讯起诉今日头条系,索赔1元并要求道歉》的公告。
公告中,腾讯公司表示即日起于北京市海淀区人民法院正式起诉今日头条和抖音两家公司,索赔人民币1元,并要求两家公司在自有新闻媒体平台全量推送公开道歉,并且暂停与两家公司的合作。
腾讯发布的诉讼公告
腾讯公关总监张军在“山寨发布会”社群中表示,将暂停在今日头条系App中投放腾讯公司的广告,“至少广告是不会再投放了”。他还表示:“据说我们在头条上投放的广告还不少。”
腾讯回复36氪称,腾讯暂停与今日头条系的相关合作还包括商业采购、投放资源以及其他商业服务性质的合作等。
对于腾讯在公告中所说的暂停相关合作,今日头条相关负责人表示,对今日头条和抖音的影响,目前还无法统计。
1日下午,张军表示:“最近一系列的诋毁,攻击,对腾讯来说,已经是一个非常大的困扰。我们无意于任何口水之争,但再佛系,也有忍耐的限度,法律是我们最好的解决途径。希望一切竞争,回归良性!”
头条深夜回应:索赔9000万元
针对腾讯1日对今日头条和抖音发起诉讼,1日深夜23点时分,今日头条官方回应称:“我们已经对腾讯的不正当竞争行为提出诉讼”。
6月2日早晨,字节跳动(今日头条母公司)回复36氪称:“对于腾讯公司不正当竞争行为,我司提出诉讼。”
上述回复还指出,腾讯将诉讼作为竞争工具,这次诉讼实际目的不是为了1元钱,而是为封杀头条找借口。此前,腾讯已经找了很多各类借口,如产品BUG,阈值等等,甚至还借“视频整治”的名义对产品进行封杀。
字节跳动称,腾讯公司目前的诉讼行为,与此前多次的封杀头条系产品,其本质是一样的,就是以利用垄断地位进行不正当竞争。
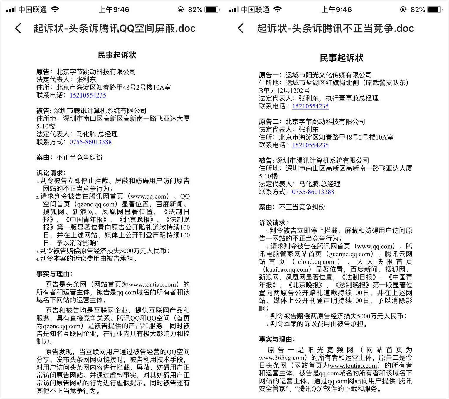
针对其中的“腾讯QQ空间拦截、屏蔽头条网页链接” “腾讯安全管家作为安全软件拦截、屏蔽头条网页链接”,今日头条已经起诉腾讯,目前两案都已于6月1日获得海淀区人民法院立案。
今日头条要求腾讯公司立即停止一切不正当竞争的行为,公开赔礼道歉同时赔偿今日头条共计9000万元人民币的经济损失。
有关媒体提到,抖音上诱导、鼓励并纵容“微信封杀抖音”为主题的视频挑战活动,并主动推荐、传播马化腾形象的恶搞视频。
对此,字节跳动也颇有火药味地回复36氪称:具体哪个视频,请发过来看看。微信封杀抖音,致使每天都有千万级用户无法正常分享,已经引发大量用户反馈,“微信封杀抖音”是事实,只要不违反法律法规,符合民情民意,我们无权进行处理。
“头腾开战”,都不想放过用户?
进入2018年以来,今日头条一改之前的低调,先后与微博、快手、百度、腾讯等多家公司争锋相对。
这些话题,时时将其置于风口浪尖之中。很多人认为,这是因为360团队加入后所带来的变化。
此前周鸿祎曾提到,与大公司捆绑在一起,对小公司来说是最好的免费营销。而从头条上半年的公关路径来看,似乎印证了这一点。
值得思考的是,除了这些外在的东西,两家真正竞争的就是产品,这里蕴藏着大量的用户、流量以及其他可能。
2016年杀出来的抖音,过去增长非常迅猛。各种报告显示,通讯、视频的流量都跑到了短视频上。对此,腾讯非常着急。两会期间,马化腾说我们要注意一下短视频。后来,微视复活了,并且给予大笔资金和流量扶持。
很早之前,张一鸣就说短视频是下一个风口。无论西瓜、火山怎么发展,似乎都在力保抖音发展。但是马化腾也发话要重点发展短视频,而且不只是微视,还有快手与下饭等等。虽然抖音用户飙升,但张一鸣此时会怎么想呢?
显然,他是不服输的少年。即便是全面整改,几亿用户的内涵段子关停,也并未让他彻底服气,甚至去抱大腿。
商业大战已经上演很多,诽谤、诋毁、封杀大抵都是其中的花拳绣腿。但商业大战后,谁能生存下去、赢得用户才是关键。
腾讯的用户思维、产品哲学、生态体系都是有力武器,能不能在这场战役中,尤其是短视频中扳回一局,非常有看头。
而头条与抖音的崛起,并非偶然。很大程度上,头条是走了腾讯没有走的路。周鸿祎曾说,小公司要拿一个好产品进行单点突破,大公司的一个部门有时候干不过一个小公司。
佛系的腾讯与激进的头条正式开战了,这可能比3Q大战还要精彩。
张一鸣:“静候更大风暴”
最近,腾讯与头条的口水战不断升级。而今日头条假借新华社的推文将事件推向高潮。
5月30日,张军喊话今日头条:“改标题,改来源,全网推送,你还有什么做不到?!”
腾讯的诉讼公告发布后,今日头条高级公关总监杨继斌在朋友圈回应称,腾讯整个起诉就是为了最后一句话吧。在“技术BUG、视频许可证、视频整顿”等理由之后,终于有了最雄辩的封杀理由。
就推文一事,今日头条多位高管都出面做了回应,但丝毫没有歉意。
今日头条总编辑徐一龙在微头条发文解释“弹窗新华网批评腾讯游戏”事件:要闻组值班同事应该能更认真地核实同行推送和原文出处的差别。
但他还强调,推送价值判断仍是主要原因——在六一之前,重要央媒对游戏和一个大互联网公司的批评,是重要的事情。
对于此条消息,张一鸣进行了转发。他还表示:昨天一天种种奇怪,甚至半点荒诞。事情经过如下(指徐一龙的说明),静候更多风暴。
正如当初在《腾讯没有梦想》一文下的评论,张一鸣起初称赞腾讯是一家伟大的公司,但随后庆祝抖音迅猛的发展势头时,毫不掩饰对腾讯的抨击——微信封杀、微视搬运。而从张一鸣这一次的回复来看,他似乎已经做好一场大战的准备。
有意思的是,昨天腾讯的公告出来后,阿里巴巴王帅也赶来应援。他表示,这场起诉就是要让人闭嘴。依据法则就是微信法则。我挺今日头条。
而上一次马化腾与张一鸣在朋友圈互怼时,俞永福也现身力挺张一鸣。
此前传言称,今日头条要投入阿里怀抱。目前36氪并没有获得确切消息,但从阿里的回答来看,其依旧看好今日头条的长期价值。而最终的选择,还在张一鸣手里。
值得玩味的是,张一鸣喊出的“静候更大风暴”究竟意味着什么?















