线上男性服装定制研究报告 | 中关村直男也懂穿衣搭配?
中关村直男都要出来教人穿衣服了
服装定制一直以来是富人的游戏,英国的Savile Row定制一套西装不仅要花几万人民币还要不断地试衣,以确保服装合身。而我们今天讨论的服装定制是通过一系列新的生产方式+技术实现的面向大众的服装定制。尽管其不能对标高端定制,但与同等价位的成衣相比有很大优势。
在这份报告中我们会说明一下几点:
男装市场的价值点。
大众服装定制的市场规模。
大众服装定制的发展驱动力。
大众服装定制品牌未来发展可能性。
关于36氪研究院
36 氪研究院是 36 氪研究子品牌,专注于一级市场的行业研究,通过定性定量结合的方式研究新兴行业与企业,欢迎大家积极与我们交流讨论。
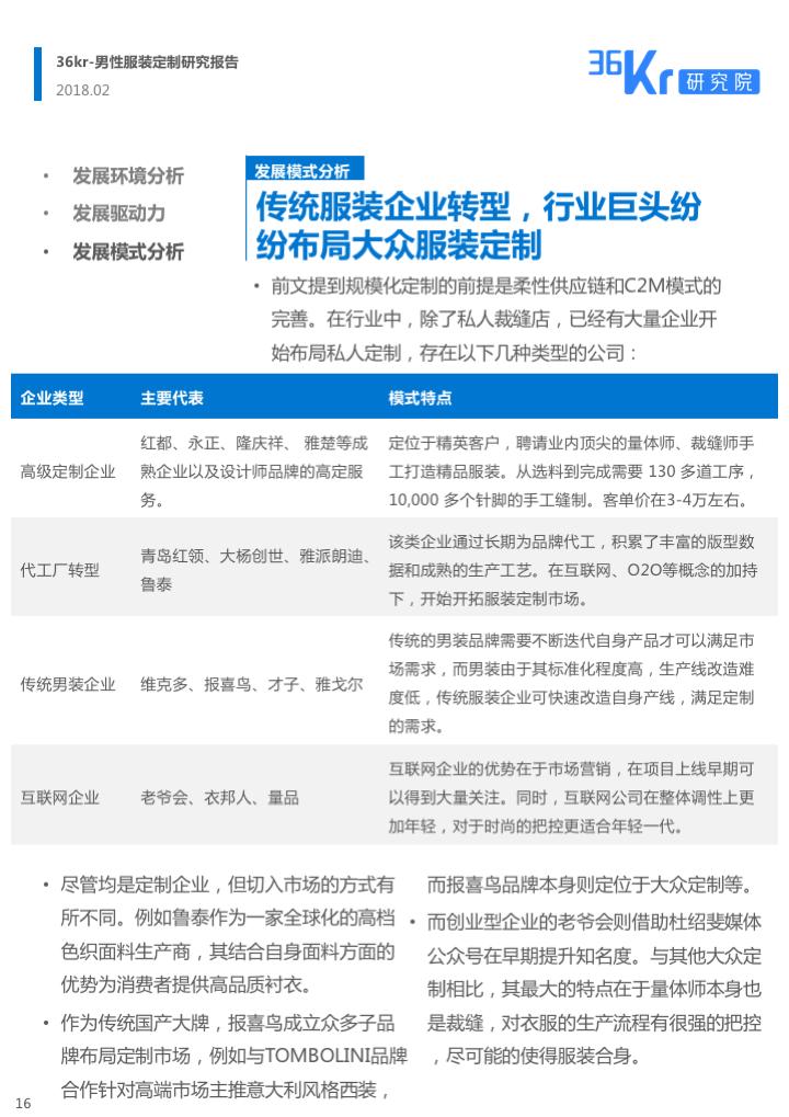
分析师:唐泽俊 tangzejun@36kr.com















