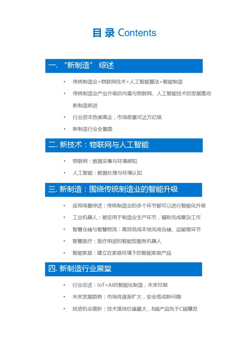
智能化升级,未来可期——“新制造” 研究报告
来自工信部的数据显示,2016年我国稳居世界第一制造大国的地位,在500余种主要工业产品中有220多种产量位居世界第一。尽管如此,我国制造业仍然存在能耗高、效率低、产品同质化严重、附加值低等问题,缺乏自己的核心竞争力。特别是随着近几年原材料、人力、土地等成本上涨,传统制造业的转型升级已经不是一个全新的话题了。2015年国务院提出《中国制造2025》,其中明确指出“基于信息物理系统的智能装备、智能工厂等智能制造正在引领制造方式变革”。
与之相对应的是,去年的云栖大会上,马云提出的“新制造”同样成为了热门话题之一。马云表示,新制造不同于传统的规模化、标准化制造,它讲究的是智慧化、个性化和定制化,“未来的机器吃的不是电,未来的机器用的是数据”。
那么,到底什么是“新制造”?带着这个问题,我们研究了国内外与这个领域相关的企业,写出了这份新制造行业的研究报告。
在这份报告中,我们将主要探讨这几个问题:
什么是“新制造”?
它和传统制造业有什么区别?
它可以有哪些应用场景?
它的产业链上下游与市场规模又是怎样的?
行业标杆的商业模式是怎样的?
对于一级市场的创业公司来说,目前还有哪些领域存在机会?
关于 36 氪研究院
36 氪研究院是 36 氪研究子品牌,专注于一级市场的行业研究,通过定性定量结合的方式研究新兴行业与企业,欢迎大家积极与我们交流讨论。
分析师:刘姝一 liushuyi@36kr.com,关注企业服务与新制造领域















