空间智能的极致表达 探索美好生活的新灵感
“
随着生活质量的提高
大家对居住的考量也越来越深入
家庭空间的思考逐渐得到认知
越来越多家庭
对空间的需要度更大
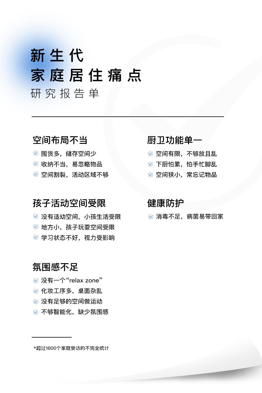
对孩子的健康,安全要求更高
他们迫切追求居住空间的幸福感
......
为此
我们提取出了改造家居的“新”想法
-
「空间智能」
全屋设计灵感方案
SPACE
SMART
2022/Easy Life
现代家居科技进步的使命之一
就是让生活变得简单
睿住智能,致力于将生活灵感与智能科技
融入到每一个细节
探索,关于生活的更多可能
/ 超能玄关 /
超能空间,满足入户收纳与消杀安全的需求
非常时期,玄关作为入户后第一个空间,如何兼容物品的智能消毒与规整收纳,是我们执着发挥的地方。
回家先来一场自动消毒:隐藏感应喷雾,消毒衣柜、鞋柜,还有外面回来的行李箱,手推车,快递等,也可以直接放进玄关库,等离子发射器会对库内物品进行人机共存的消杀。
/ 家政百宝箱 /
智能家政间,高集成设计、高效工作模式
客厅设置的开放式家政间,更好地拉近家人之间的距离,妈妈做家务的同时,也可以和家人充分交流。
一键联动的智能衣物烘干护理一体机,衣架自动下降,衣服洗完随手烘干、熨烫,日常家务变得高效且舒心。
/ 智慧厨房 /
高度集约,满足“精致懒”下厨需求
厨房引入集成灶、集成水槽等,实现空间的高度集约,让妈妈更好地实现囤货自由。
智能厨电联动,让做饭不再费时费力。将蔬果放入智能水槽,提前去农残与消杀;夏天的时候提前开凉霸,保持凉爽;集成灶、蒸烤箱、炒菜机,一键开启烹饪;饭后,就交给洗碗机,扫地机器人也同时开启清洁......
/ 开放式西厨 /
一厨一岛设计,打开智能生活维度
除了厨房,还应包容不同的美食习惯。开放式岛台设计与西厨墙相互融合,将智能冰箱、烤箱、解冻抽屉、直饮水机嵌入墙内,高处的位置还设置了电动升降拉篮。烘焙、轻食的快乐,随时都能和家人分享。
/ 沉浸式观影 /
语音唤醒观影模式,丰富生活质感
一句“我想看电影”,光亮度调至10%,色温调至3000k,电动巴士门打开,五恒微气候同步开启,足不出户即可享受电影院的氛围质感。
/ C位智能魔镜 /
是全屋智能控制中心,也是你的运动私教
智能魔镜放在家里的C位,不仅是全屋智能设备的控制中心,出门随时查看天气、资讯;也是你的运动私教,播放健身视频,和家人一起化身畊宏女孩。
/ 沉浸式美妆宝库/
悦己者容,爱家人,也更爱自己
宠爱自己的新方向,是更专注自己的美。超大容量镜柜,搭配智能软水机,还有智能美妆灯,会 根据卸妆、上妆、对妆不同的需求,切换不同冷光暖光模式,全方位守护你的美。
/ 超舒适睡眠/
“晚安”场景,拥有极致的睡眠体验
睡前,说一句“晚安”,窗帘关闭,灯光调暗,自动调节至适宜的温湿度,自在享受舒适的睡眠。平时起夜下床,脚下小夜灯自动亮起,绝对是浅眠患者行动的福音。
/ 西厨补给柜 /
精致生活方式,满足全家人的需求
不少妈妈都期望有这么一个relax zone
当生活陷入瓶颈漩涡
随时随地调制一杯咖啡、酒水
偶尔提神,偶尔微醺助眠
/ 灵活的百变空间 /
自动开合空间,满足小孩爱玩爱跑的天性
活动区的推拉窗,可以自动折叠
这样,阳台就能与房间联通
让孩子有更多空间自在奔跑,让灵感小宇宙得以释放
/ 健康光配方 /
智能灯光呵护儿童视力,打造绿色成长空间
孩子的用眼健康,是妈妈一直希望房间改进的地方。 配合学习、活动,自由切换呵护视力的智慧灯光氛围。让孩子学习更专注,玩乐更开怀,睡眠更舒适。
/ 适幼空间 /
贴心照顾,让孩子学会自己整理仪容
对于多孩家庭来说,适幼空间设计是极大的需求
比如洗手台设置低位镜台,或是增加小台阶
让孩子无需大人帮助也能独立洗漱
更有满足感
睿住智能一直从用户需求出发
关注居家体验,应对生活痛点
深谙空间的尺度感和舒适感
“空间智能”全屋设计灵感方案
兼具美感、智能、收纳于一体
实现颜值与智能共进
为客户打造新时代的智慧家















