36氪研究院 | 2022年技术赋能DTC营销研究报告
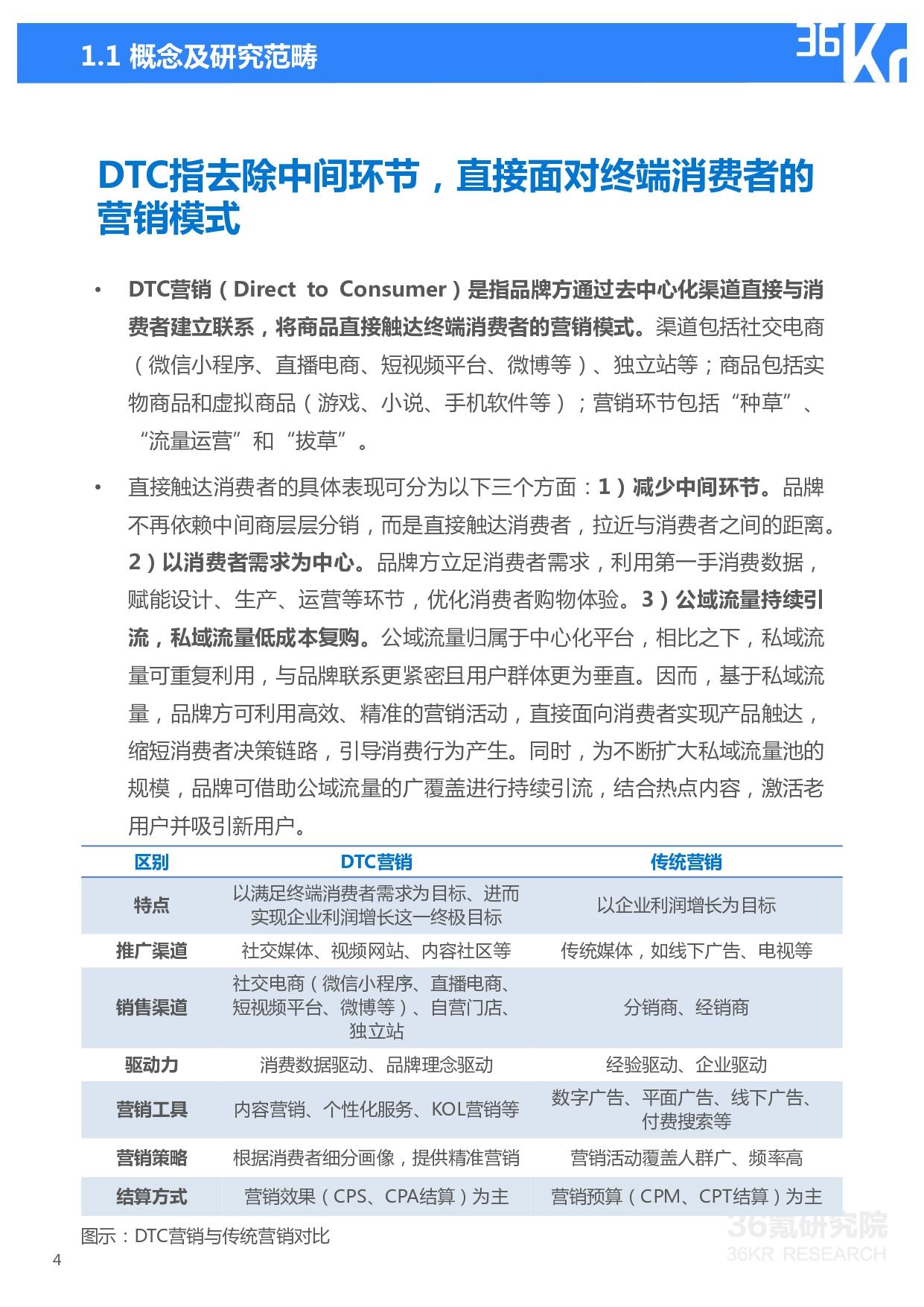
DTC营销(Direct to Consumer)是指品牌方与消费者建立联系,将营销内容与商品直接触达终端消费者的营销模式。DTC营销以数据为核心,推动人、货与营销内容的有机匹配,从而提升营销精准度与营销转化。大数据、人工智能等技术的发展,将持续释放DTC营销价值,其渗透率也有望进一步上升。
DTC去中心化营销模式优化营销效率,受到更多商家青睐
新消费时代,消费触点多元化、消费需求多样化,加之传统中心化平台营销成本持续升高,驱动商家探索更为直接而有效的营销模式,DTC营销应运而生。而各类技术的成熟与物流、支付等基础设施的不断完善,为DTC营销模式的落地应用夯实基础。此外,我国出海商家在竞争日趋激烈的市场环境下,同样开启了去中心化高效营销模式的探索,越来越多的商家拥抱DTC营销,推动行业迎来高速发展。预计2021年到2024年期间,我国DTC营销行业年复合增长率有望达到21%。2024年,行业营收或突破11,000亿元。
2019-2024中国DTC营销市场规模及预测(亿元)
技术赋能DTC营销各环节,带来营销效果的不断提升
在各技术赋能下,营销前、中、后端各环节均实现优化:前端营销内容、用户行为及产品等各类数据得以整合,为中后期营销投放选择及营销效果管理提供海量数据基础,进而助力商家顺应市场需求并及时进行营销及经营策略的调整,从而持续放大DTC营销效果。
营销环节数据化趋势初现,“商品+内容+数据技术”或成商家DTC营销关键
在技术不断发展的背景下,DTC营销各环节均有望实现数据化,赋能商家经营决策的同时,推动商品向个性化及定制化方向发展。随着DTC营销模式渗透率的不断提升,商家需从商品、营销内容及数据技术三方面发力,实现低成本及高效率的获客及流量转化,打造DTC营销时代的核心竞争力。
本报告研究重点如下:
DTC营销与传统营销的区别?
DTC营销存在哪些发展驱动力?
我国DTC营销市场规模如何?
技术如何赋能DTC营销各环节?
DTC营销有望呈现怎样的发展态势?
更多精彩内容,请关注“36氪研究”微信公众号。如想获取《2022年技术赋能DTC营销研究报告》,点击下载链接,提取码:x87e,或在36氪研究院微信公众号上回复“DTC营销”获取下载链接。
附:36氪研究院微信公众号















