自然灾害与战争阴影下的应急食品,如何推动消费品类创新
核心内容
1、日本防灾食图鉴:为何日本政府建议存储一周左右的食物?
2、防灾食与户外场景完美兼容,保鲜技术如何突破?
3、“非常食”从“非常时”走向日常生活,如何实现品牌创新?
4、西方从军用衍生至民用的食品创新。
近日,由疫情引发的供应链危机致使囤菜成为热潮,随着封控时间不断延长,上海居民的食物短缺进一步助长全国消费者的物资焦虑,多地消费热情从“囤食物”晋升至“囤冰柜”。根据第一财经数据,2022年以来,苏宁易购价格超五千元的高端冰箱、冰柜销量同比增长超70%。
方便面,火腿肠,薯片,可乐等被“新消费”时代忘却的“垃圾食品”重新进入消费者的视野。在灾难面前,功能性优先,饱腹比健康或美味更重要。
△ 左图:4月15日冰柜微信搜索量较4月11日增长5.6倍;右图:4月17日方便面微信搜索量较4月15日增长8.3倍;来源:微信
瘟疫作为一种“文明病”,是人类大规模群居的结果。在旧石器时代,生存方式以采集和狩猎为主,人类的群居规模限于30-70人的小型群落。这意味着,即是微生物和寄生虫扩张极度凶猛,它们也会随着宿主的消亡而迅速消亡。从捕猎到驯化动物的转变使得人类与动物的接触更为密集,从游牧向定居的转变加上人口数量剧增催生出大规模城市,这给了微生物族群发展壮大的机遇,大规模瘟疫由此诞生。
人口密集的优势在于高效,无论是教育之于学校还是生产效率之于企业。然而,这种结构面对病毒时尤其脆弱——瘟疫往往止步于人口极度离散的乡野。避免接触作为抗疫的有效方式之一,决定了特殊时期供应链韧性对食物供应的重要性。
面对供应链不确定性,农业,畜牧业以及物流科技领域的颠覆性创新需要时间,储备应急食品才是当务之急。比起“多灾多难”的日本,中国自然环境的“友好”使得“防灾食”无迹可寻。出于灾难意识,日本超市通常设有“防灾用品”在专区,因此,其防灾食的多样性和普适性或许对中国市场具有一定借鉴意义。此外,各国军队对便捷和营养的需求使得不少军用食品创新得到商业化并沿用至今。从气候灾害到战争,适用于极端环境的“非常食”或能为中国传统“垃圾食品”品牌打开更大的成长空间。
1 自然灾害风险催生应急食物赛道,滚动式库存推动“非常食”场景拓展
1923年9月1日,关东大地震致使超14万人死亡,由于道路受损,支援物资难以分发至灾民手中。从1960年开始,9月1日被日本政府指定为“防灾日”(Bōsai no hi),以铭记海啸、台风等重大自然灾害并进行演习和普及防灾知识。时至今日,政府仍然建议日本家庭长期存有足够吃上3-7天的储备食物和水。
最近一起致死人数较高的地震是发生在2011年3月11日的东日本大地震,近2万人死亡,紧急救灾总部自行采购和运输必需品,但是灾区范围巨大,道路损坏,地方政府的供应能力受损。
频频来访的天灾使得防灾意识深入人心。旨在了解灾害意识变化的民意调查常年持续进行,根据Weather News于今年2月22日至27日对9000人进行的减灾调查,在过去三年中,居民平均储存天数显著增加,鉴于最近一次居民防灾食储备天数急剧攀升在2010至2012年间,这或许意味着,新冠病毒危机是继东日本大地震后对日本人民防灾意识影响最大的因素,疫情时代的防灾食储备天数已经远远超出东日本大地震后的平均储备天数。
△ “非常食”平均储备日数增加的原因在于“1天”库存减少,“1周”库存增加(来源:Weather News)
防灾意识与“个人经历”以及“灾难风险”密切相关,数据地域分布不均及其呈现出的代际差异表明,地震受灾地区居民防灾意识显著更强,60岁以上的年长居民在“疏散地点意识”和“库存意识”方面都保持领先地位。
在地域方面,太平洋一侧地区居民的“非常食”平均储备日数显著高于日本海一侧。与避难场所意识调查类似,东日本大地震发生地区和南海海沟地震预计受灾地区的储备日数较高。
△ “非常食”平均储备日数地域差异(来源:Weather News)
在代际方面,居民年龄越大,家庭/公司/学校附近的避难所越“熟悉”,这一数字在60多岁的人群中占比77%,在20多岁的人群中仅占61%。
△ 疏散地点意识代际差异(来源:Weather News)
此外,相较于二三十岁年轻一代的“淡定”态度,60多岁居民在“非常食”平均储备日数上也遥遥领先。不过,虽然新馆病毒危机使得食物储备意识普遍提升,但是50岁以上居民的消费行为变迁显然滞后于40岁以下居民。这或与灾害信息获取能力有关。
△ “非常食”平均储备日数代际差异(来源:Weather News)
虽然超过60%人口使用“智能手机”作为灾害信息获取渠道,“防灾收音机”、“电脑”、“收音机”的使用率逐年下降,但是年龄越大,智能手机使用占比越低,这或许正是50岁以上居民面对疫情作出反应明显滞后的原因。
△ 灾害信息获取来源代际差异(来源:Weather News)
面对环境变化,中国老人的信息获取能力及敏感度并不优于日本老人,因而值得关注。此外,虽然没有明确数据表明中国消费者在食物储备方面的代际差异,但是中国民众祖母以及曾祖母一代丰富的生活阅历为他们提供了应对供应链不确定性的卓越技能,过去年轻一代“不屑一顾”的生存技巧如今显得尤其明智。事实上,日本政府提倡的Rolling Stock,即“滚动式库存法”,便与中国老人的“智谋”如出一辙。
根据农林水产部的灾害食品储备指南,鉴于灾害持续时间可能长达一周以上,日本政府建议日本家庭储备全家3天至1周的食物。灾害期间,前文提及的道路损毁为配送物资造成了极大挑战,日本居民意识到依赖政府食物供应风险巨大,家中常备防灾食至关重要。
然而,应急食物的全员普及意味着由食物过期造成的大量浪费,滚动式库存法由此诞生。滚动式库存法提倡储备食物,并持续食用最接近保质期的商品,同时进行相应补充。
滚动式库存法推动了灾害用紧急粮食在使用场景方面的拓展——当“非常食”不仅限于“非常时”,当“非常食”需要深度融入消费者的日常生活,消费者对应急食物的需求已经远远超出了“功能性”,而口味与健康需求进一步推动了日本防灾食品企业在食品本身以及食品包装上的创新。
△ Rolling Stock(来源:Muji)
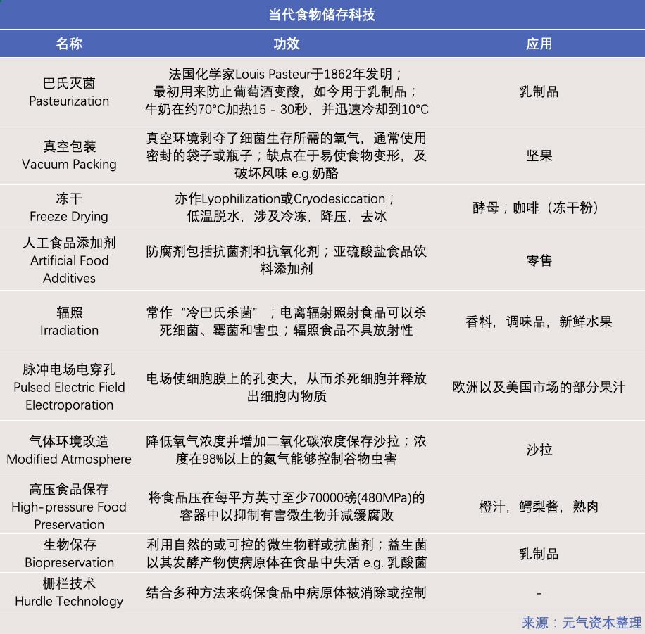
2 包装科技延长保质期限,多元化「非常食」兼顾健康美味
防灾需求决定了“非常食”在包装上的便携属性,存储需求决定了“非常食”不同寻常的保质期限,日常消费需求不仅决定了“非常食”兼具美味与健康均衡,还使得人造食品添加剂成为公众健康潜在的巨大威胁。
因此,“绵绵无期”的赏味期限更依赖于食品包装科技的应用,这为食品储存科技创新提供了生长的土壤。
根据日本Huffington Post数据,应急食品可以常温保存,保质期较长,能够储存3年至5年的应急食品已经成为主流。此外,食品的保质期限分为两类,“保质期”(日文:消費期限)意指“安全食用期限”,而最佳保质期(日文:賞味期限)则是“美味食用期限”。
灾难期间,水电常常难以获取,居民极有必要常备饮用水和热源。通常情况下,一人单日饮用水储备量为3L,因此,3L x 3 天 x 家庭成员人数的储备方式较为常见。除了台式炉和燃气瓶,无需使用明火或者电气设备的户外兼容多功能加热袋也不失为有效的烹饪工具。HOT PLUS Multi-Warm Bag通过放热剂与水接触产生的反应加热食物和饮用水。
由于露营与生存主义息息相关,具有生存性能的户外装备符合防灾需求,产品使用场景能够自然地从户外延伸至“灾区”,同时,“非常食”的使用场景也能在灾害场景和户外场景中自由穿梭。
△ HOT PLUS Multi-Warm Bag,来源:Rakuten
在饮用水和热源能够得到保障的情况下,Alpha米(アルファ米)可谓是标准的应急食品,这种“脱水熟米”常在即食粥、即食米饭以及即食饭团中被看到,只需加水便可食用。Satake的魔法米,Onishi的即食饭团保质期均为5年,Ninben的速食粥保质期长达6年。 除了脱水熟米,类似的碳水类“非常食”还包括脱水意大利面,SIO的意大利螺旋面加水即食,能够存储5年。
△ 左图:マジックライス ミニ五目ご飯;右图:尾西おにぎり(来源:Rakuten)
△ 左图:おかゆにんべんだしがゆ;右图:その場deパスタ トマト(来源:SIO)
自人类存储食物之初起,脱水便是最古老的方法之一,Curing(腌制)通过加盐使肉类脱水,Sugaring通过加糖使水果脱水,从火腿到蜜饯,脱水在食品加工过程中都扮演着重要角色。
人类在科技方面的巨大突破使其“食物脱水技能”得到极大的提升,冻干技术在食品工业中的广泛使用使得食物在不丧失风味的前提下被长久保存。截至目前,由于冻干技术价格仍然昂贵,其应用大多受限于高附加值产品,常见的冻干食品包括咖啡,时令水果,蔬菜,以及零食。
由于冻干产品在极大程度上压缩了食物重量,这为军队、航天员以及徒步露营人群提供了巨大便利,因此在航天、战争、户外场景下广为使用。
尽管中国精品速溶咖啡仍然处于发展早期,门店制作咖啡在通常情况下符合咖啡消费者的消费习惯,但是一旦供应链不确定性加剧,咖啡冻干粉作为特殊时期的应急方案,销量或许会大幅攀升。
延长食物食用期限的包装技术不限一种。神田五月堂的那须高原牛奶面包不使用任何防腐剂,通过在包装袋中加入适量酒精,该产品保质期达50天;佐藤之雪的超级美味豆腐不含防腐剂,通过无菌灌装技术和豆浆灭菌技术,该产品保质期达120天;棒年轮蛋糕则通过UAA 技术将保质期延长至5年。
△ 左图:ずっとおいしい豆腐;右图:スティックバウムクーヘン(来源:Rakuten,Hoshino)
灾害的持续时间,以及“非常食”在日常生活场景中的渗透,决定了应急食物突破饱腹、便携、保质期限长等基本功能的必要性——营养与美味需要被纳入考虑范围。一些鱼肉肠通过加入钙以维持骨骼和牙齿健康,从“不健康食品”之列晋升为功能性食品。应急食品供应在营养均衡方面的努力还体现在品类的多样性上。东京都政府在《东京备灾手册》(Tokyo Bousai)中建议,除了水和碳水化合物,居民应当常备肉类以及蔬果类“非常食”。
△ Tokyo Bousai(来源:The Tokyo Metropolitan Government)
脱水米饭通常需要水和热源。虽然Alpha米的烹饪方式不限于热水冲泡,但是冷水浸泡的效率显然低于热水。Kagome的罐装一日蔬菜由30种蔬菜制成,能够直接饮用。尽管最佳保质期长达5.5年,该产品没有添加任何糖、甜味剂、盐、香料或防腐剂。能够应对缺水状况的“非常食”还包括农协的饮用米饭,三徳屋的Somomanma OK咖喱,以及Hakubaku的糯米小麦玉米即食浓粥。其中,饮用米饭选用大米、薏仁和红豆制成谷物饮料,保质期为5年。
△ 野菜一日これ一本;右图:農協の飲めるごはん;来源:Kagome,Misure
罐装在“非常食”的包装中相当普遍。日本渔业及水产食品巨头Maruha Nichiro推出的咖喱煮鲭鱼罐头,国民跨国快餐连锁企业 Yoshinoya(吉野家)推出的牛肉饭罐头。事实上,中国市场鲜为人知的米饭罐头、拉面罐头和面包罐头也跻身应急食品主流。
△ 左图:さばのカレー煮;右图:缶飯牛丼(来源:Maruha Nichiro,吉野家)
由光工业株式会社和广岛大学医院联合研制的鲷鱼罐头饭加水即食(热水15分钟,冷水60分钟)。秋元的面包罐头Pancan保质期长达3年。
△ 左图:鯛CAN飯;右图:アキモトパンの缶詰;来源:Hikari,Rakuten
除了便携、易存储、健康、美味,由于应急食品面向大众,灾民在特殊情况下没有其他商品选择,因此,包容性显得尤其重要。目前,不少产品能够为过敏人群所用,不含28种特定过敏原食物在过敏人群友好“非常食”中较为常见。此外,地域文化也被纳入考虑范围,防灾食品逐渐开始为外国人设计防灾标记,并着手推出清真食品。
为了鼓励防灾食领域的商业创新,自2016年至今,日本防灾安全协会每年举办“灾害食大赏”颁奖活动,在4月13日至4月15日的灾害食大赏中,80个项目被授予“灾难食品奖©2022”。此外,日本灾害食学会制定了“日本灾害食品”认证标准,证书有效期限仅为5年,规范和鼓励同等重要。
△ 左图灾害食大赏2022;右图:日本灾难食品标志(来源:防灾安全协会,日本灾害食学会)
“非常食”常以组合形式进行销售,组合形式或是与生俱来——食品在出厂之初便被捆绑销售,或是后天改造——电商平台商家根据家庭人数和存储时长进行销售,消费者不用花费精力进行自行搭配。委托美国冻干食品供应商Katadyn加工的3人3天“非常食”套餐Alpine Aire不含合成着色剂、化学调味料或合成防腐剂,保质期长达10 年。该产品在美国军方和美国宇航局得到应用。
△ 左图:Alpine Aire非常食セット;右图:非常食セット 7日分;来源:Hikari,Rakuten
3 罐装食品与速溶咖啡:“军用”食品满足“民用”需求
事实上,防灾食与军用食品的联系远不止于此。在应急食物中极为普及的罐装技术本身便源于军用发明。拿破仑战争之初,法国政府悬赏一万两千法郎以奖励便宜有效的食物存储解决方案。此时 ,有限的粮食供应是制约夏秋两季军事行动的因素之一。1809年,法国糖果商兼酿酒师Nicolas Appert发明了玻璃罐密封技术。在此基础上,Philippe de Girard以锡罐替代玻璃罐,将这一专利传至英国并几经售卖。由于彼时罐装过程依靠人力,制作时间极长,高昂的成本使得该工艺在民间难以普及,其主要市场在于英国陆军和皇家海军。
对罐头食品的需求在第一次世界大战期间飙升,军队寻求大量廉价、高热量的食品来喂养士兵。从Bully Beef(恶霸牛肉,即廉价咸牛肉),Pork and Beans, 到Canned Sausages, Maconochies Irish Stew,英国士兵依靠低质量的罐头食品维持生活。1916年,士兵对劣质罐头食品的普遍不满促使军队寻求质量更好的食品以提高士气,“Meals-in-a-Can”罐装食品由此诞生。1917年,法国陆军开始供应罐装法国菜,Coq au Vin, Beef Bourguignon, French Onion Soup和Vichyssoise,意大利陆军则供应罐装Ravioli, Spaghetti Bolognese, Minestrone和Pasta e Fagioli.。
在19世纪中期,作为一种新鲜事物,罐装食品成为欧洲中产阶级家庭地位的象征,罐装技术从军用场景步入民用场景。罐头加工机械化程度的提升加上欧洲城市人口的猛增使得罐头食品需求不断上升,这进一步推动了罐头加工技术发展,到19世纪60年代,体积更小、机械制造的钢罐取代了锡罐,食物烹饪灭菌的时间也从大约6小时减少到30分钟。
罐装食品进入欧洲市场的同时,美国对罐头食品的需求在战争期间急剧上升。1812年,Robert Ayars在纽约建立了第一家美国罐头工厂,并使用改进的镀锡铸铁罐来保存牡蛎、肉类、水果和蔬菜。19世纪包括克里米亚战争、美国内战和普法战争在内的大规模战争使得罐头公司不断扩大业务,以满足日益增长的军事需求,同时,这也使得越来越多的工人阶级接触到罐头食品。这提升了制造企业的批量生产能力,也为战后罐头食品走向大众市场奠定了基础。
随着城市人口对食品“廉价”、“便捷”的需求增加,Underwood,Nestlé(雀巢),Heinz(亨氏)等公司开始为城市居民中的工薪阶层提供罐装食品。
其中,Nestlé在第一次世界大战期间和第二次世界大战期间得以迅猛生长,这家由Anglo-Swiss Milk Company和Farine Lactée Henri Nestlé于1905年合并而成的瑞士跨国食品和饮料加工集团不仅为军队提供罐头食品,还作为速溶咖啡商业化领域的先驱而闻名于世。1938年4月1日,可溶性咖啡产品Nescafé在瑞士面市,Nestlé在其位于瑞士小镇Orbe的工厂建立了大规模咖啡萃取和“喷雾干燥”(Spray Drying)咖啡豆生产线。1965年,公司推出了另一款创新产品——冻干速溶咖啡Nescafé Gold Blend。
△ 1938年4月1日,雀巢可溶性咖啡产品Nescafé在瑞士面市;来源:Nestlé
在第二次世界大战期间,全球四分之三以上的Nescafé产品由瑞士、英国和美国市场消费,大量生产由美军食品供应驱动。为了应对这一需求,1943年,公司在美国建立了两家生产工厂。
值得注意的是,根据Mintel数据,直到2014年,速溶咖啡在英国市场的渗透率仍然高达77%,这一数字在意大利仅为1%,在法国为4%,在美国为7%。多数英国人将此归咎于美国人,“这源自二战期间美国军队的军粮包,这在咖啡文化中是不受欢迎的”,BBC在一篇文章中如此评价。关于速溶咖啡地域差异的原因,元气资本在本篇文章中暂不作深度讨论。
从军用衍生至民用的食品创新还包括保质期长于法式面包的切片面包,采用气体环境改造(Modified Atmosphere)技术包装的袋装沙拉(Packaged Salad),以及体积极小、热量极高的能量棒。
战争环境决定了军用食物便携、易存储等特性,在工业社会初期,省时省力的廉价食品符合工人阶级快节奏生活下的消费需求。随着公民对自身健康以及工作生活平衡(Work Life Balance)的重视程度不断提升,消费者对“有机”生活的热情迅速膨胀,不少仅限于基础功能性的“零食”或“快餐”被冠以垃圾食物的名号。
自然灾害风险推动日本企业将基础功能性应急食品进一步“精致化”,使“非常食”进入日常消费场景。相较于战争,自然灾害带来的不确定性延续时间显然更长,应急成为常态。
目前,中国的“非常食”市场空间取决于国内公共安全与国际政治环境。在新冠疫情相对可控、国际关系较为稳定的前提下,依赖进口的“非常食”供应能够暂时满足消费者的食物储备需求。
参考资料:
ウェザーニュース. 2022. コロナ禍で災害への意識が向上 避難場所の認知度や備蓄意識が高まる #東日本大震災から11年. [online] Available at: <https://weathernews.jp/s/topics/202203/070125/> [Accessed 20 April 2022].
Bousai-anzen.com. 2022. 災害食大賞. [online] Available at: <https://bousai-anzen.com/disasterfood.html> [Accessed 19 April 2022].
ハフポスト. 2021. 【実食レビューあり】非常食のおすすめ人気33選。おいしくて長期保存できる備蓄食品は?(2021年完全版). [online] Available at: <https://www.huffingtonpost.jp/entry/huffcolle-420_jp_612c5e1fe4b0f562f3dfc920> [Accessed 19 April 2022].
BBC News. 2014. Why do Britons drink so much instant coffee?. [online] Available at: <https://www.bbc.com/news/blogs-magazine-monitor-26869244> [Accessed 21 April 2022].
本文来自微信公众号“元气资本”(ID:yuanqicapital),作者:Valerie Lin,36氪经授权发布。















