36氪研究院 | 2022年杭州独角兽及准独角兽企业研究报告
独角兽/准独角兽企业凭借创新的技术、高效的产品和独特的商业模式等引领数字经济的发展,赋能传统产业的同时,拓展生产生活的边界,增强经济发展韧性,折射出经济发展的强劲新动能。
目前,杭州已稳居新一线城市前列,具有“创新活力之城”的特色优势,并致力于打造“数字经济第一城”。随着杭州数字产业化和产业数字化水平的不断提升,数字经济成为杭州独角兽及准独角兽企业重点发力方向。同时,杭州创新环境也在不断改善与优化,为独角兽及准独角兽企业厚植了适宜的发展土壤。根据上海市经济信息中心发布的《全球科技创新中心评估报告2021》,杭州科技创新实力位于全球第51名,较去年提高13名。
36氪研究院试图描摹出2022年杭州独角兽/准独角兽企业发展全景图,从行业、区域、融资三大维度探索其发展环境、特征及趋势。
发展现状
政策、资本、技术及营商环境等利好要素,为杭州独角兽/准独角兽企业的孕育提供优质土壤。根据36氪研究院数据,截至2021年12月31号,杭州已有28家独角兽企业和152家准独角兽企业,呈多行业的分布特征。
- 行业分布
杭州独角兽企业分布于电子商务、汽车交通、企业服务、本地生活、金融科技、医疗健康、先进制造和教育行业,其中电子商务、汽车交通和企业服务领域独角兽企业数量位列前三,分别为6家、6家和4家,合计占比达57.1%。杭州准独角兽企业分布在医疗健康、企业服务、电子商务、本地生活、人工智能、汽车交通、大数据、金融科技、先进制造、教育、文娱体育、房产服务和旅游等13个行业中。其中,医疗健康、企业服务和电子商务行业准独角兽企业数量位列前三,分别为35家、32家和18家,合计占比高达55.9%。
图示:截至2021年底杭州独角兽企业行业分布 图示:截至2021年底杭州准独角兽企业行业分布
- 区域分布
从区域分布来看,杭州独角兽及准独角兽企业数量排名前三的地区为余杭区、西湖区及滨江区,分别为57家、39家及32家。余杭区独角兽及准独角兽企业数量最多为企业服务行业;西湖区独角兽及准独角兽企业多集中于电子商务行业;滨江区为企业服务和医疗健康居多;钱塘新区及萧山区则以医疗健康为主。
图示:截至2021年底杭州独角兽企业地域分布
(根据省政府办公厅发布的《浙江省人民政府关于调整杭州市部分行政区划的通知》(浙政发〔2021〕7号),杭州部分行政区划优化调整。为方便统计,本报告根据企业注册地进行区域独角兽及准独角兽企业数量统计。基于此,杭州部分区域独角兽及准独角兽企业数量会有所出入。)
- 融资情况
杭州独角兽企业总估值超过3千亿美元,平均估值超百亿美元。整体估值分布不均:72%独角兽企业估值低于30亿美元,仅占总估值的7%。
图示:截至2021年底杭州独角兽企业估值分布
杭州独角兽及准独角兽企业融资轮次多处于中早期。其中,完成天使轮、A轮、B轮的早期融资公司数占独角兽及准独角兽企业总数52.7%。
图示:截至2021年底杭州独角兽/准独角兽企业融资轮次
发展趋势与建议
未来,受政府政策、市场需求、人才资源等因素的影响,杭州医疗健康产业将持续增长,独角兽及准独角兽企业数量和估值有望进一步提升。另外,基于旺盛的市场需求和政府的大力扶持等,杭州数字技术优势将日益突出,同时对独角兽及准独角兽企业的发展也将起到重要推动作用。
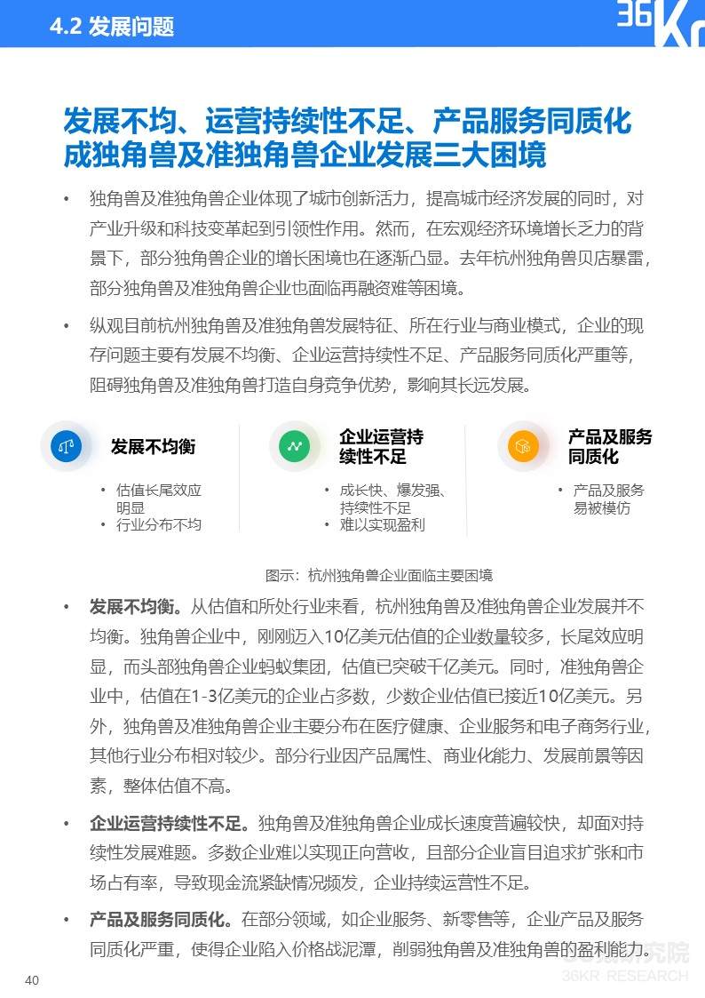
作为创新型主体,独角兽/准独角兽企业在发展过程中难免也会遇到困境。现阶段,企业间发展不均衡、运营持续性不足、产品及服务同质化是杭州独角兽及准独角兽企业所面临的主要挑战。从准独角兽发展至独角兽甚至超级独角兽企业,企业可从产业资源利用、组织文化建设和企业创新路径三方面发力,在竞争激烈的市场上开辟出一条适合自身发展道路的同时,持续巩固竞争优势。
本报告重点研究问题如下:
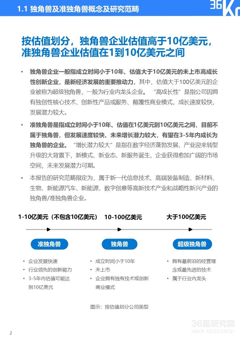
- 什么是独角兽/准独角兽企业?
- 哪些因素驱动着杭州独角兽/准独角兽企业发展?
- 杭州独角兽/准独角兽企业行业分布如何?
- 杭州独角兽/准独角兽企业地域分布呈怎样的特征?
- 杭州独角兽/准独角兽企业融资情况如何?
- 杭州独角兽/准独角兽企业呈现怎样的发展趋势?
- 杭州独角兽/准独角兽企业目前存在哪些发展问题?
- 杭州独角兽/准独角兽企业如何开辟出适合自身发展的道路?
更多精彩内容,请关注“36氪研究”微信公众号。如想获取《2022年杭州独角兽及准独角兽企业研究报告》,点击下载链接,提取码:itws,或在36氪研究院微信公众号上回复“杭州独角兽”获取下载链接。
附:36氪研究院微信公众号















