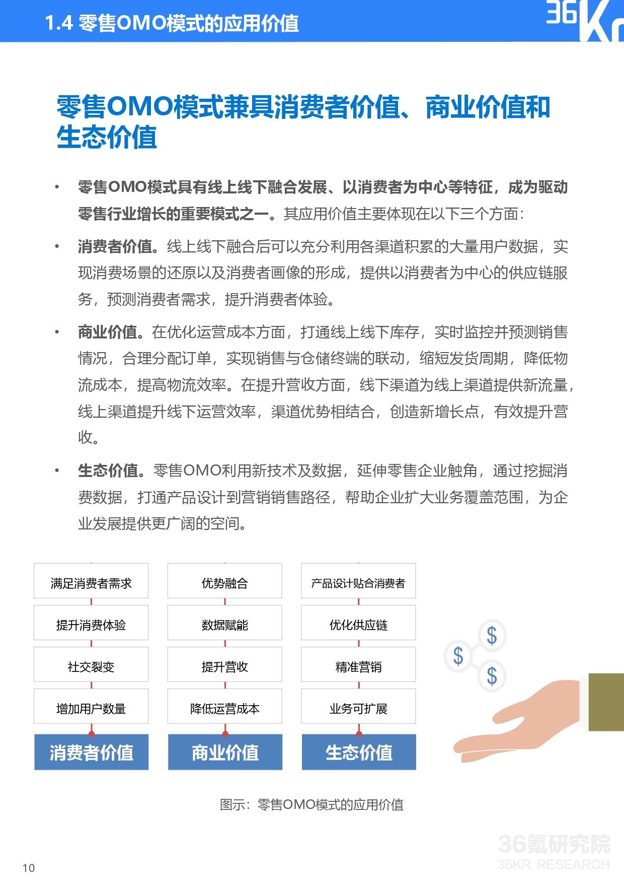
36氪研究院 | 2021年中国零售OMO研究报告
近年来,我国零售行业整体增长放缓:一方面,线上渠道获客成本上升,零售商家对于流量的争夺日趋白热化;另一方面,线下门店存在坪效“天花板”,运营效率有待提升。面对线上获客难、线下提效难,零售商家开始探索融合式发展路径,打造线上线下双渠道的经营闭环,实现线上线下的优势互补,以应对多元与丰富的消费需求,零售OMO模式逐渐得以落地。
与此同时,各类技术的协同发展与支付、系统、物流等配套基础设施的完善,更是为OMO模式的应用提供了必要条件,驱动越来越多的零售商家主动拥抱OMO这一更为高效的商业模式。
什么是零售OMO模式?
零售OMO(Online Merge Offline)模式是指在数据与科技赋能下,线上线下融合发展的新型零售商业模式。零售OMO模式以消费者为核心,通过大数据、人工智能等新技术打通零售各渠道,实现线上和线下消费场景深度融合,从而全面洞察消费需求,提升零售商家运营效率。
寻找低成本流量、提升线下效率和满足消费者多触点消费诉求驱动零售OMO发展
供给端线上流量获取成本上升、线下管理效率有待提升和消费端触点多元化等新形势,驱动零售商家实现线上线下全渠道的整合,为消费者提供更为个性化的体验:线上渠道激活流量存量、提高流量转化效率、增强用户粘性,为线下引流;线下渠道为客户提供优质购物体验,并为向线上布局做好客流储备,突破门店坪效限制,优化运营效率。
多方赋能,零售业低成本、高效率服务模式成大势所趋
未来,越来越多的零售商家将面临销售渠道、消费触点和消费者注意力“三分散”的新挑战,强化消费心智、建立零售商家与消费者之间的强链接,将成为未来商家打造行业竞争力的核心,这意味着商家需要从商品及服务、营销、供应链等各环节进行提效,用以应对消费端不断变化的各类需求。同时,人工智能、5G等技术和第三方基础设施服务商将全面赋能零售环节升级转型,真正实现零售OMO模式以消费者为中心的核心理念。
本报告重点研究问题如下:
- 什么是零售OMO模式,其与传统零售的区别有哪些?
- 零售OMO模式有哪些发展驱动力?
- 零售OMO模式有哪些配套工具和落地场景?
- 零售OMO模式的行业应用现状如何?
- 我国零售OMO模式拥有哪些参与者?
- 零售OMO模式未来发展势头如何,存在怎样的发展趋势?
更多精彩内容,详见《2021年中国零售OMO研究报告》,点击下载链接,提取码:yv4m















