同为IP主题店,LINE FRIENDS和泡泡玛特为何命运相反?丨品类研究

赢商云智库·2021年07月27日 10:49
核心仍在于IP持续“造神”

品类,零售商业世界的微小组成单元,是人们消费需求的具化载体。本系列,展示传统品类的应时之变,发现消费洪流中裂变而出的“新”品类。

此篇为,IP主题店

封面来源丨LINE FRIENDS官方微博

撰写丨谭颖彤

编辑丨陈巧明 付庆荣 熊舒苗

视觉设计丨徐娜

沉寂多时的LINE FRIENDS,今夏在中国上演了一出反转剧。

5月,北京、上海等多地的线下门店陆续关闭之后,LINE FRIENDS被传出“即将退出中国市场”的消息。

一个月后,LINE FRIENDS发声明澄清:对于中国市场,LINE FRIENDS仍要挖掘,不过不再采取过往开线下主题店的模式,而是改为快闪店、空间授权等“轻量”模式。

失意之下,LINE FRIENDS不得不另谋新路。而另一边,以潮玩为锚点,同为IP主题店的泡泡玛特却在持续拓张,话题度日益上升。

在赢商大数据的监测范围内,2020年1月17日至2021年1月29日,泡泡玛特的购物中心门店开关店比为3.47,呈大幅度扩张的趋势。

同为IP主题店,却命途反差极大。潮流快速迭代的当下,IP主题店还是一门好生意吗?

统计范围:上海、北京、深圳、广州、成都、重庆、杭州、南京、天津、西安、武汉、厦门、长沙、青岛、昆明、合肥、福州、郑州、苏州、贵阳、泉州21个城市,商业面积5万㎡及以上1080个已开业购物中心(下同)

“品牌门店开关店比”=开店数/关店数:比值>1,表示品牌门店发展呈现扩张状态;(开店数>关店数)比值=1,表示品牌门店发展持平(开店数=关店数);比值<1,表示品牌门店发展呈现收缩状态(开店数<关店数)

统计时间:2020年1月17日-2021年1月29日

01

从LINE FRIENDS的爆红到陨落

看IP主题店的发展变迁

作为曾经最火爆的IP主题店,LINE FRIENDS遭遇的滑铁卢,不禁让人反思:IP主题店的形式还行得通吗?

IP主题店在中国内地的发展大致经历了两个时期:

起步期(2015年-2018年):LINE FRIENDS进入中国,“餐饮+零售”复合业态IP主题店蓬勃发展;

发展期(2018年至今):“餐饮+零售”复合业态IP主题店声浪渐弱,以售卖潮玩衍生品为主的IP主题店,以及IP主题快闪店备受追捧。

目前,市场主要以“零售+餐饮”复合业态IP主题店、主打潮玩的IP主题店、IP主题快闪店三种业态为主。

LINE FRIENDS,作为行业的“老前辈”,见证了IP主题店的两个时期。

它走红的故事,要从2012年说起。这年,社交软件LINE在日本发展火爆,在创立不到一年的时间里用户数达5000万,其付费表情包随之兴起,并陆续拓张至韩国、新加坡、中国台湾等地。

2年后,韩剧《来自星星的你》在中国国内掀起热潮,植入剧中的LINE表情包同样俘获了年轻人的心。

瞅准商机,LINE FRIENDS表情包通过IP授权、app内收费下载等形式,短短两年内就实现了2.68亿美元的收益,占LINE公司全年总收益近四分之一。

线上火爆,LINE FRIENDS开始试水线下,彼时中国国内的IP表情包生意大多局限于线上发展,尚未实现线下变现。

◎图片来源:LINE FRIENDS官方微博 

长草颜团子、制冷少女所属的十二栋工作室曾表示:“2018年以前,行业里聊的还是流量、内容、资本,到了2018年,大家只聊一件事,就是如何变现。”

而先于国内玩家一步的LINE FRIENDS,于2016年在广州、南京、深圳、成都、北京等城市开出了6家门店。

靠着巨大的可妮兔玩偶吃下午茶,坐在布朗熊玩偶怀里拍照,跟布朗熊进行拳击比赛……很快,年轻人蜂拥而至。

线上线下的先发优势、适当的时机、LINE背后雄厚的资本——LIINE的母公司韩国NAVER集团是目前韩国最大的互联网服务公司,把LINE FRIENDS推上了神坛。

但如此梦幻,重复四年,便成套路。潮流过境,LINE FRIENDS风头不再,业绩颓势渐显。LINE公司年报显示,2019年,LINE FRIENDS收益开始小规模收缩,同比下降2%。

而截至2020年9月30日,LINE FRIENDS零售店三季度的收入为8000亿日元,同比减少43.5%,“跳水式”下降;而该收益仅占LINE三季度总收益的4.44%——与高峰期2018年的9.5%相比,缩水近半。

经营业绩之惨淡,某种程度上是LINE FRIENDS规模闭店之必然。LINE FRIENDS,这个曾把握着时代脉搏的IP品牌,在越发激烈的搏动中摸不准节奏了。

02

IP主题店的三大经营模式,

活得怎么样?

据赢商大数据监测,波动的2020年,国内IP主题店总体的开关店比为1,发展持平。从业态上看,复合业态IP主题店声浪渐弱,IP+潮玩、IP主题快闪店势头颇劲。

复合业态IP主题店:创新乏力,明显下行

2016年前后,迎着LINE FRIENDS引领的热潮,emoji表情包、B.Duck小黄鸭、查理布朗、Hello Kitty等知名IP以及全家的原创IP“Biang!Biang!喵”、ACG文化品牌“超急番”陆续布局复合业态IP主题店。

◎图片来源:Hello Kitty Café BONBONS官网微博 

但风口过后,复合业态IP主题店很快退潮。

曾经的先导者LINE FRIENDS大规模闭店。而其余玩家——

“Biang!Biang!喵”曾于上海、成都开出两家IP体验店,现已全数闭店。

查理布朗曾于东南、西北、东北、香港等地区拥有一批咖啡店,现仅余佛山顺德店与香港尖沙咀店;

Hello Kitty主题咖啡馆Bonbons Hello Kitty Cafe曾于佛山、深圳、宁波、上海、广州拥有门店,现仅存佛山顺德店与福州店……

近年来开业的《火影忍者》一乐拉面则出现“叫座不叫好”之尴尬局面。

◎图片来源:《火影忍者》一乐拉面大众点评页面 

复合业态IP主题店落寞的原因,可大致归为以下两点:

▶ 复合业态IP主题店受IP限制,创新空间不大

IP主题店的产业链分为IP源头、IP授权与IP衍生运营。

国内不少复合业态IP主题店,如《火影忍者》一乐拉面、Bonbons Hello Kitty Café、emoji表情包体验店“摩选2176”,均是授权形式。在后续创新方面——受IP版权方、IP授权方的限制,IP衍生运营方在运营、生产方面创新需要一定的协调流程。

某复合业态IP主题店接受媒体采访时表示,运营方有意进行本土化的改进,但与版权方的沟通流程过长,更新速度都难以跟上市场的变化。

▶ IP衍生周边产品竞争力较弱

不少消费者都反映,部分IP衍生产品,无论是文具,还是餐饮,性价比都差强人意, “设计/质量/口味不佳,价格过高”因此成了这类IP主题店的“标签”,使得价格低廉的盗版产品乘空而入。

原因之一,是IP版权方对衍生品的定位存在局限。不少IP版权方仍把衍生产品视为IP宣传链的一环,对衍生产品的商业价值没有重视起来。以LINE FRIENDS为例,其母公司LINE是一家通讯公司,广告收入占过半,对IP衍生品的投入力度不大。

◎LINE的广告收入为LINE FRIENDS的12倍有余,占总收益的55.7%  图片来源:LINE2020年三季度财报 

原因之二,是IP衍生品缺乏优质的供应链。渠道分散,产品标准体系缺位,设计人才、原材料、设备、生产渠道、仓储、物流等资源的缺乏,是IP版权方和运营方的一大痛点。

以同道大叔为例,同道大叔作为星座媒体,并不擅长餐饮、周边开发,其定制的周边以玩偶、印刷上星座形象的餐具、铅笔盒、签字笔为主,技术含量较低。

◎图片来源:同道大叔官方微博 

主打潮玩的IP主题店:成大热赛道,好奇心经济大盛

泡泡玛特率先押宝潮玩盲盒赛道,根据IP研发出制作精美的潮流玩偶,上新快、款式多,并设置隐藏款,而消费者在购买之前并不知道是买到的是哪个款,好奇心大盛。

◎图片来源:泡泡玛特官方微博 

泡泡玛特主打潮玩盲盒,在IP、供应链、渠道、品牌上建立了护城河,其2020年的财报显示,期内营收超25亿人民币,同比增长49.3%,净利润占比高达23.5%。

泡泡玛特引发的盲盒狂潮,为盲盒赛道引入了各式新玩家,生活杂货品牌酷乐潮玩、可米生活,文具品牌晨光(九木杂物社)——一众没有IP运营经验的玩家均跑步入场。据艾媒数据,2020年中国潮玩市场规模达294.8亿元,同比增长44%。

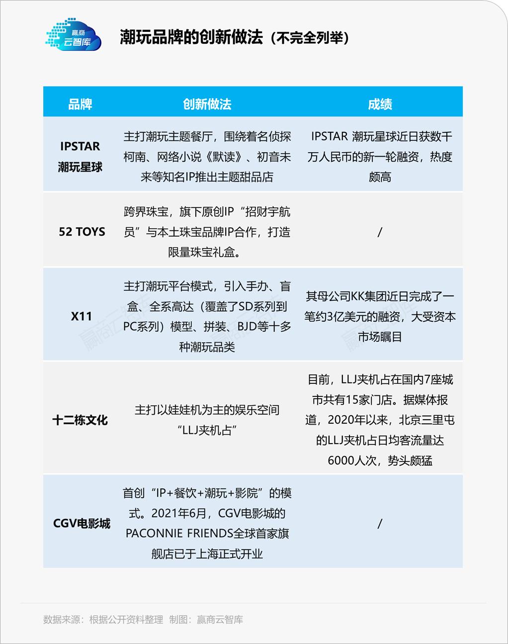
为了突围市场,玩家推出了不少创新的打法。

好奇心经济如此旺盛,与市场环境、潮玩本身的特征脱离不了关系。

▶ 潮玩IP生命周期长

LINE FRIENDS、哆啦A梦等表情包、动漫IP在设计之初就十分完整,难以进行后续的迭代更新。

而潮玩赛道的IP大多只有1-3个特征。比如,Molly的特征是蓝色的大眼、泪痣、撅着的嘴巴,设计师设计新产品之时,仅需保留这些特征,在玩偶的其余部位能够自由发挥——每一个盲盒系列,设计师都会出12款设计。

◎泡泡玛特MOLLY我的小时候系列手办  图片来源:泡泡玛特官方微博 

因此,玩偶迭代的空间非常大,潮玩IP的生命周期也得以延长。

▶ Z世代消费力上升,市场风向改变

逐渐成长的Z世代逐渐成为社会的消费主力,据战略顾问公司OC&C发布的《无国界的一代》,中国的Z世代开支达4万亿人民币,其开销占全国家庭总开支约13%。

而苏宁金融研究院研究发现,Z世代关注二次元文化、愿意为兴趣消费、社交需求旺盛、崇尚高颜值。

潮玩的高颜值,限量版的艺术收藏价值,拆盲盒带来的话题度,都与Z世代的消费偏好相契合。据泡泡玛特2020年发布的招股书,其32%的用户为出生于1995年至2010年间的年轻人(Z世代),会员整体复购率更高达58%,黏性颇高。

▶ 资本涌入潮玩赛道,驱动玩家提升产能

Z世代的崛起,掀起了潮玩消费狂潮。据公开资料,仅仅是发生在2020年的潮玩融资事件就超过9起。

资本的入局,使得潮玩玩家有足够的实力投放在IP衍生品的开发、运营。

潮玩“大拿”泡泡玛特手握超过80个IP,接受三声采访时其负责人表示,为了应对不同的市场风向,“一个头部IP一年会推出3到4个系列,IP团队会按照倍数去准备系列数与产品设计图”,同时开发不同层级、价位的产品以维持IP生命力。

在线下端,泡泡玛特则布局了零售门店、机器人商店、经销商、展会,运营效率颇高。

IP主题快闪店:“轻装上阵”,传播效力高易于变现

自2019年以来,哆啦A梦快闪店、魔道祖师快闪咖啡店、HELLO KITTY上海滩主题店、大白兔快闪店陆续出现各地的购物中心。

这类快闪店通常持续1-3个月,围绕着IP打造出体验空间,提供餐饮、周边等衍生产品,并陆续布局多个城市、多个场景。

IP主题快闪店频频出现在购物中心,是因为IP方、购物中心都能从中“掘金”。

▶ 通过快闪店,IP方能以低成本达成高效传播

对于IP方,IP主题快闪店限时出现,租金成本较低,而且新鲜感强——与复合业态IP主题店相比,IP主题快闪店同样重视体验,但运作上相对灵活,能够在不同的时段变换主题和场景设计,有效避免常规店新鲜感随开店时长下降的问题。

在传播强度上,新奇的体验,搭上限时的设置更能营造出紧张感,加强消费者的参与、消费欲望。在传播广度上,多城市多场景的玩法则可以广泛触达消费者。成本更低、传播效率更强,IP主题快闪店能够有效为品牌打响知名度,并在短时间内实现变现。

以大白兔为例,2019年5月-8月,大白兔携手快乐柠檬在上海LuOne凯德晶萃广场开出奶茶快闪店,首次推出6种口味的奶茶。快闪店以大白兔经典的蓝白条纹为设计元素,十分夺目。

除此之外,大白兔还在现场设置了奶糖形状的零售快闪店,提供唇膏、抱枕、帆布袋、冰箱贴等大白兔IP衍生品,玩法多样。

◎图片来源:快乐柠檬官方微博 

凭着跨界合作产品、童年情怀、沉浸式体验、创新的店铺造型等优势,“排队5小时”“排不到的大白兔奶茶”等内容传遍社交媒体,大白兔收割大量关注。

▶ 商场借力IP主题快闪店吸纳客流,连结目标客群

IP主题快闪店玩法新颖,不失为商场营销的利器。IP主题快闪店定时定点进驻某些商场,在一个城市中往往是“只此一家,别无分店”。IP主题快闪店凭借其独特性,能够有效增强商场与核心消费者的紧密度。

在大白兔快闪店开业期间,LuOne凯德晶萃广场客流提升20%,并成功吸纳年轻消费者,成“最潮商业综合体”。

在LINE FRIENDS的声明中,LINE FRIENDS亦将往这种轻量开发模式靠拢。

03

未来,IP主题店还有什么想象空间?

IP端的持续造神,仍是核心

IP主题店业态更迭,线下玩法众多,但其核心仍在于IP。

LINE FRIENDS的例子已经告诉我们:单一的爆款IP难以长时间地留住消费者。

品牌需要的不是“永远的神”,而是“持续造神”。因此在大热的Molly之外,泡泡玛特陆续推出新IP,如2018年的Pucky,2019年的Dimoo、The Monsters,2020年的Skullpanda。

◎泡泡玛特Dimoo水族馆系列手办  图片来源:泡泡玛特官方微博 

从泡泡玛特发布的2020年财报可以看出,Dimoo在2020年的收入达3.15亿元,同比增长两倍有余,收入占比为12.5%,与Molly之间的差距较2019年有较大缩短。

The Monsters的营收规模与增速同样十分可观。从总体态势来看,泡泡玛特希望再造多几个“Molly”,笼络更多年轻人和增加新的业绩增长点。

产业链整合,打破运营方和版权方的壁垒

受单线的产业链限制,IP主题店的运营方与版权方沟通壁垒过高。针对此一行业痛点,可借力资源巨头,打造一站式平台。电商的领域已出现这样的一站式平台,连结上游的IP版权方与下游的IP衍生运营方,以阿里鱼、腾讯互娱、品源文华为典型代表。

以阿里巴巴集团旗下的阿里鱼为例,其“提供一站式互联网授权方案,以大数据匹配为核心,包含授权交易、授权管理、联合营销、在线销售、自动分账等服务”。

◎图片来源:阿里鱼官网 

通过阿里鱼,阿里商家能够高效地与IP版权方合作,降低沟通成本,紧跟市场动态。此前,阿里鱼就成功将游戏IP“旅行青蛙”以衍生品、空间授权等模式变现,创造出超2亿的合作规模。

本文来自微信公众号“赢商云智库”(ID:sydcxy2014),作者:谭颖彤,36氪经授权发布。

+1
1

好文章,需要你的鼓励

参与评论
评论千万条,友善第一条
后参与讨论
提交评论0/1000

下一篇

重新思考停车的功能、地点和目的。

2021-07-27

36氪APP让一部分人先看到未来
36氪
鲸准
氪空间

推送和解读前沿、有料的科技创投资讯

一级市场金融信息和系统服务提供商

聚焦全球优秀创业者,项目融资率接近97%,领跑行业