天府新时氪|新浪关联公司入股成都一游戏公司
政府新闻
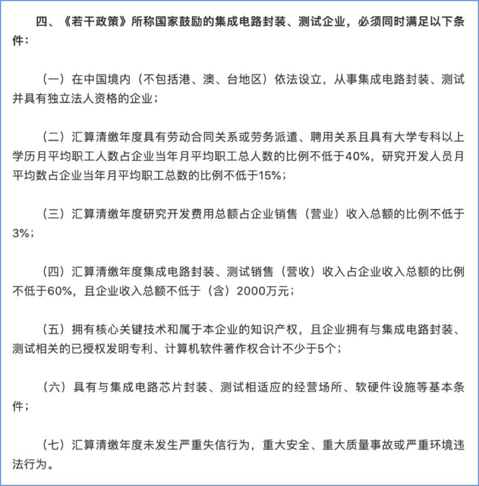
四部门明确国家鼓励的集成电路设计、装备、材料、封装、测试企业条件
工业和信息化部、国家发展改革委、财政部、国家税务总局近日联合发布公告,明确了《国务院关于印发新时期促进集成电路产业和软件产业高质量发展若干政策的通知》(国发〔2020〕8号)第二条中所称国家鼓励的集成电路设计、装备、材料、封装、测试企业条件。
集成电路设计企业条件
集成电路装备企业条件
集成电路材料企业条件
集成电路封装、测试企业条件
科创通发布“成都科技创业导师”名单
为汇集多方智慧,更好地实施“创业导师计划”,为成都市创新创业孵化服务体系构建和初创团队创业指导注入优质导师资源,成都科技企业孵化器协会开展了“2020年第一批“成都科技创业导师”考核续聘及2021年第一批导师征集工作。经中国火炬创业导师、成都市十佳“菁蓉创业导师”等组成的专家组评审,现新聘数名“成都科技创业导师”,聘期至2022年4月30日;续聘数名“成都科技创业导师”,聘期至2024年4月30日。
名单一
名单二
市场动作
2021成都区块链+数字文创产业发展大会在成都郫都举行
4月28日,“2021成都区块链+数字文创产业发展大会”将在成都市郫都区举行。届时,将有多位全球区块链专家将共话区块链赋能数字文创相关议题,为郫都区影视文创产业聚集发展提供有力支持。
本次大会由中共成都市郫都区委、成都市郫都区人民政府主办,成都市郫都区影视城管委会、成都市郫都区投促局、成都市郫都区新经济科技局、成都法雅数字科技有限公司、四川传媒学院等单位承办,国家知识产权局运用促进司、中国科协新技术开发中心、中国信息通信研究院、北京大学区块链研究中心、西南财经大学中国区块链研究中心支持。
企业动向
新浪关联公司入股成都繁星互娱,后者经营范围含动漫游戏开发
天眼查App显示,近日,成都繁星互娱科技有限公司发生工商变更,新增上海假面信息科技有限公司为股东。
成都繁星互娱科技有限公司成立于2020年9月,注册资本20万人民币,法定代表人为万晓枫,经营范围包括软件开发;软件销售;数字文化创意软件开发;电子产品销售;动漫游戏开发等。股权穿透图显示,该公司由上海假面信息科技有限公司16.5%持股,后者为新浪集团旗下子公司,最大股东为北京微梦创科创业投资管理有限公司。
国内首个EDA硬件工具云赋能平台在成都建立
4月27日,英诺达(成都)电子科技有限公司开业仪式在成都高新区举行,企业正式入驻成都高新区新川创新科技园IC设计中心,这也意味着国内首个EDA硬件工具云赋能平台在成都高新区成立。公司将依托平台为集成电路设计企业提供便利,同时也将开发具有自主知识产权的国产EDA工具,助力实现集成电路设计工具的自主可控。
EDA是电子设计自动化(Electronics Design Automation)的缩写,是利用计算机来实现电子设计的一种工具,也是芯片研发生产的重要环节。EDA技术的出现,极大提高了电路设计的效率和可操作性。芯片设计过程中的EDA验证越充分,芯片的成功率就越高,因此EDA软件也被业内人士称为“芯片之母”。
极米发布新品4K智能投影RS Pro 2
4月27日消息,极米科技宣布推出全新4K智能投影RS Pro 2。
作为极米的4K级高性能产品,RS Pro 2搭载极米自研光机,亮度达到2200ANSI流明,较上一代产品提升47%。基于最新的DLP 4K UHD解决方案,RS Pro 2可实现3840 x 2160的标准分辨率,并投射出拥有829万像素的超高清画面。除了提供4K物理显示,极米对内置的画质引擎X-VUE 2.0也进行了全面升级,包括更智能的环境光自适应、针对4K片源的AI画质增强以及支持侧投的120Hz MEMC运动补偿,从硬件到软件全方位保障了绚丽流畅的画质体验。此外,RS Pro 2还将游戏模式下的HDMI低延迟优化低至12ms,并且能够实现最高240Hz的画面刷新率。















