夸克AI创作助手实测:概念不错,但距离实用还有很长的路要走
AI 正在改变我们这个时代的“生产力”。从DALL-E、Midjouney、Stable Diffusion、ChatGPT到国内Kimi、豆包、可灵AI......各种文本生成、图像生成、视频生成的生成式AI涌现。
近日,阿里旗下的创新业务夸克又发布了基于夸克大模型研发的全新智能对话助手CueMe。据官方介绍,其最大优势是突出的AI写作能力,支持不同体裁、不同篇幅的内容生成,最长可生成2万字的内容。
图源:CueMe
官方表示CueMe针对不同细分体裁进行了充分的语料预训练,可支持上千种不同体裁的写作需求,包括研究报告、日常写作、课程论文、新媒体文案等等,并且还在持续扩展中。
此外,CueMe还支持文风定制,用户可选择根据平台风格、语言风格或个人文章风格生成符合其个性化需求的内容。
作为小编,雷科技时常会遇到灵感枯竭的情况,假如CueMe真能根据个人文章风格生成内容,理论上完全可以帮我减轻一部分压力。唯一的问题是:它真的像官方宣传的那样强大吗?看体验吧(本文无任何恰饭内容,可放心食用)。
割裂感明显,CueMe无法创造“赛博小雷”
带着疑问,雷科技先给CueMe进行了一次“模仿张雪峰口播风格”的小考,要求口播稿语言生动幽默,还要包含菜品制作要点和特色。
怎么样?这是你想象中的张雪峰吗?在雷科技看来,谈不上很像,也不能说不像,字里行间还是有那么一丝味道。或许是存在心理预期,我在看这段口播稿的时候还是会不自觉地联想起印象中张雪峰的神态和说话风格。
图源:CueMe
但不管怎么说,作为一篇介绍菜品的口播稿,CueMe完成度还是有的。既然如此,我们进入下个环节,让CueMe按照雷科技此前一篇文章的提纲生成内容,看看能否打造一个“赛博小雷”。
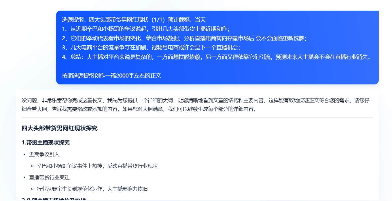
首先,雷科技向CueMe投喂了文章提纲,并要求其按照选题提纲创作2000字左右的正文。CueMe准确识别出了要求,但没有直接生成内容,反而提供了一个扩展版的详细大纲,支持“进一步细化当前大纲内容”、“重新生成大纲”、“满意,继续创作正文”三个选项。
图源:CueMe
雷科技大致看了一遍,大纲的整体思路没有出现偏离,基本按照原有提纲进行不同方向的拓展,不过第二部分的具体思路和我本人还是存在一定差异,这也让我更好奇文章的最终效果。
点击“继续创作正文”,一篇完整的文章很快出现在我眼前。先来看看2000字的硬性标准,CueMe生成文章的字符数是2200+,顺利通过。接着是文章内容,文字表述没有问题,引用的事件也足够准确,但也暴露出AI创作文章的通病:纯议论,缺乏支撑。
仅节选部分/图源:CueMe
相比于生成式AI早期被诟病的“满篇车轱辘话(废话)”,如今的AI助手们已有明显改善,起码看起来更像是真人写的。但也仅限于讨论,没有搜索互联网上的最新信息源运用到文章中的能力,更没有鲜明的个人观点或者文风,而原提纲中结合市场数据的要求也被直接跳过,这导致文章略显空洞,经不起推敲。
市面上主流的AI助手基本摆脱了原来只能“搜”的定位,而是升级到了“问”的阶段,具体来说,“问”可分为搜、创、聊三部分,也就是AI搜索、AI创作和AI交互。但就目前体验而言,不仅是CueMe,绝大多数AI助手这三个部分其实是割裂的。因此才会出现前面无法在AI创作中实时调用AI搜索的问题,这也是当前AI创作与真人的最大差别,我们在创作过程中需要收集与选题相关的素材和资料,令自己的内容更有说服力。如果AI搜索、AI创作和AI交互三者能真正做到无缝衔接,我想这或许才能创造出一个真正的“赛博小雷”。
AI之于办公:不是帮人干活,而是变革交互
雷科技经常体验各种AI生成工具,输入想写的内容或主题,AI就会自动生成相应的内容和样式,比如活动方案、产品需求评议会、工作日报等,小雷再根据自身的实际情况进行更改和调整即可。当然,AI也可以基于主题和背景写一份提纲,或是写一篇新闻稿和文章。
很多情况下,AI生成的内容都很难“一次通过”,普遍需要小雷进行手动调整,不管是针对生产内容的直接改动还是对提示词的修改。但相对而言,AI能以极高的效率完成人类的一部分工作,也极大地提高了使用者的生产力。
图源:Kimi
另一方面,AI的引入,更大的意义在于人机交互方式的变革。我们一般通过各种软件与机器沟通,而软件的进步由交互方式的进步所牵引,从早期的字符界面,到后来的图形用户界面(GUI),现在我们可以直接通过自然语言(以及语音、视觉)与机器进行对话以及操作,软件交互一直在进化。
当人机交互从图形用户界面向自然语言迁移,过去以图形用户界面为基础开发的应用也获得了一次新生的机会。尤其是在办公应用上,过去的做法是“做加法”不断叠加各种菜单、按钮、功能,虽然满足了用户在功能上日益增长的需求,但长此以往也造成应用的繁重和复杂,表现到实际体验上就是用户要面对大量的选项、功能以及学习成本,比如Office这样的软件用户真要“精通”,往往需要看许多书、上许多课。
而AI的引入以及新的交互方式可能改变这一切:功能可以很强很复杂,但交互却可以保持简单。用户不需要再去跟着教程学习复杂的使用方法,在一个又一个选项层次中寻找可能需要的功能,AI不仅能通过自然语言理解用户需求,还能直接满足需求,这应该没有多少人能够拒绝。
写在最后
AI大模型和落地应用还处在快速变化的早期阶段,各家都在探索新的技术和应用。未来AI相关应用绝对不会局限于写作这一单一场景,势必会扩展到知识管理的各个环节,从信息的收集,到理解分析和组织连接。
在2024百度联盟大会上,百度集团资深副总裁何俊杰在分享百度对人工智能生态的相关看法时,就指出:未来每个企业甚至每个人都可能拥有个人专属AI助手的可能,而智能体,正是唯一能把人工智能做成大生态的路径。
图源:雷科技现场摄制
不过,AI技术依然在高速发展的早期,真正的创新往往来自于民间,是在市场土壤上长出来的,而不是被预判或者设计出来的。因此,AI技术会走向哪个路线?AI应用又应该是什么形态?现在即使抛给人工智能方面的专家,大概也会出现很多截然不同的观点,AI 的进化太快、太大,一日千里。
就算是AI大模型本身,也划分出了通用/垂类、开源/闭源、大/小、云/端等等类别。这场由生成式AI引领的变革不过才刚刚开始。在不久的将来,AI将更广泛和深入地影响我们这个时代的生产力。
本文来自微信公众号“雷科技”,作者:雷科技,36氪经授权发布。















