直面残酷现实,生成式AI能帮企业管理者做什么?
理想很丰满,现实很骨感,也很残酷。
大西洋与太平洋茶叶公司(简称A&P)是美国20世纪50年代最大、最为知名的零售商,其收入一度仅次于通用汽车。进入1960年以后,富裕起来的美国人的消费观发生了很大的变化,他们想要更好、更大和有更多选择余地的商店。但是这家公司对此未能做出妥当的反应,变革屡受挫折。于是到了20世纪末,公司市场份额严重下滑,一蹶不振。
此案例源自《从优秀到卓越》这部风靡一时的经典商业著作。作者柯林斯以此论证企业领导人“直面残酷现实”的重要性。当旧的成功商业模式与现实世界日益脱节,很多优秀的公司对此反应迟钝,从而失去成为卓越公司的机遇。
但这一说法并不公平。
因为对于“现实是什么?”这个涉及本体论的问题,答案往往并非一目了然。很多时候,我们都是站在上帝的视角来看待过去发生的事情,认为当时的企业领导人应该知道事情的变化,应该为此作好准备——但这仅仅是一种马后炮的判断。
以“1960年代以后美国人的消费观发生了很大变化”这一所谓的“现实”为例,就是一个典型的事后总结。首先,人们的消费观时刻都在发生变化,既不是1960年代以后才发生,也不是于某个特定时间点突然有了重大的变化,而更多是一种大致的、模糊的趋势判断。同样,它也不可能是所有美国人的消费观同时发生变化,而可能是从纽约、芝加哥这样有影响力的大都市先行改变,再逐渐向其他地方蔓延。
更为重要的是,在此变化发生的过程中,即便身处其中的公司不断地扫描环境,发现了零星的数据支持,但最终是否应当作出变革,仍然有赖于身处高位的企业领导层对其的解释,确认这种变化确实是在发生,以及它对公司业务将产生重大影响。正是这种由领导层认知所建构的现实在A&P失败案例中起了更大的作用。
人们认识客观现实有赖于工具和方法,特别是交通和媒介工具的发展。古代的人们了解现实,往往只是所居住的村镇或城市几平方公里的情况。出了这个范围,人们不关心也无从得知。而随着交通工具的便利,人们活动范围的扩大;以及各种媒介的出现,人们对于现实的图景逐渐清晰。例如改革开放之后,封闭已久的中国人奔赴世界,了解到各地的情况,才知道现实显然不同于在国内所了解到的那样。
由此可见,现实可以有客观现实和建构现实之分。从盲人摸象的故事我们可以知道,客观现实就是那头大象,由于它非常巨大,每个人都只能摸到一部分,不知道全部。每个人摸到一部分之后,他们所认为的大象像一条绳子、一堵墙、一根柱子或一把扇子,就是建构的现实。
客观现实与建构现实有何关系?一般认为,人们只有能够先接触客观现实的信息,才能建构起更加真实的现实,尽量还原其本来面目,并据此采取相应的行动。
近代以来,由于电报、广播到电视的发明,大众媒体日益丰富。而互联网的出现更是让人类直接进入信息爆炸年代,人们的注意力、信息处理能力远远跟不上现实信息的生产。
当人们接触到越来越多的信息,对世界的认识是不是就更加准确一些?答案是未必。人们把大象当扇子固然不对,但是如果把大象看成上述几个简单物品的加总,也未必就接近真相。更何况有关大象是什么这一问题,远远不仅这几种答案,不同信息源中更是充满着矛盾的见解。
各类新型信息技术的出现,比如搜索引擎、大数据技术、智能推荐等,都在帮助人类更高效地处理各类信息。而生成式AI的出现,无疑是信息加工和知识生产的一场新的革命。就认识现实而言,生成式AI至少可以起到三个方面的作用:
首先,生成式AI可综合地反映现实。
这适合于已经发生的事实层面的情况,对于新手尤其有用。以往通过搜索引擎,我们只能一篇篇文章查看,形成判断,但是由于信息源有限,得出的判断往往准确度较低。生成式AI所引用的资料源于互联网上各主要媒体,具有聚合和提炼观点的功能,可以很快让人们对所处行业的现实有一个总体印象。例如我们想了解中国电动车行业的发展:
可以看出,这里基本都是相关数据的列举,且有一定的事实依据和引用链接。尽管更加内行的人可以对这些数据产生质疑,但是作为一般了解,这些数据还是相当有帮助的。
其次,生成式AI帮助建构现实。
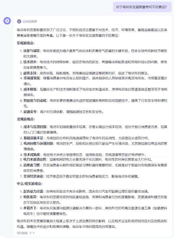
生成式AI很少就某个议题得出一个明确的结论,更适合列举和比较不同方面的意见和观点。最为重要的是它提供了一个思考的框架。比如对于电动车发展前景的不同意见:
基于不同的乃至完全对立的观点的列举,生成式AI帮助人们建构一个更加完整的现实,对于极端的观点起到一种中和作用。这样,即使有些人会完全认可乐观派观点,他们同时会注意到可能存在的不利方面,从而在行动上可以更加谨慎一些。
更进一步,生成式AI可以一定程度上帮助创造现实。
众所周知,一般人的行动主要受到过去的影响,但与此不同,成功的企业家的行动却是受愿景引领。正因如此,在很多人认为不可能的情况下,他们通过创新,创造一个新的现实,成就一番事业。这在商业史上并不罕见。生成式AI经过深度学习,参与到各类科研之中,其实已经具备了一定的创新能力。我们可以通过问题引导,运用这一能力。生成式AI的回答相比于优秀企业家显然仍有差距,但是已经超过普通人的水平。例如:
由此我们发现,生成式AI与企业高层在认清现实问题上可以形成一个良好的互补,具体如下图如示。
🔺企业领导层与生成式AI在直面现实方面的互补性
在反映现实层面,由于AI的信息处理和加工能力远远超过人类,同时掌握了更多的数据,所以它能够更全面地反映现实。因此企业可以AI生成的内容为基础,进一步收集更多、更细致的数据,以及一些难以量化的信息进行补充。
在建构现实层面,企业高管与生成式的互补作用体现得更加充分,可能是最具潜力的部分。由于每位高管个人的认知不同,所以他们对于相同的客观事实作出不同的解释和建构,这是很多内部冲突的来源。这时候,如能运用生成式AI比较不同观点的优缺点,可以让企业高管更容易达成一致和共识。
在创造现实层面,企业高管占据了主导的地位。生成式AI目前可以做的并不多。关键还是在于企业高管提出适当的问题,利用AI广博的知识数据,通过不同领域知识的交叉授粉,让AI“一本正经地胡说八道”变成有价值的创意来源。
柯林斯在书中提出,卓越公司之所以能够看清现实,主要有两大原因:一是有一个深知“事实胜于美梦”的第五级经理人。二是公司的文化氛围:人们有无数的机会被倾听,最后事实就会浮现。
今天,我们还应该加上第三个因素:那些能够有效地利用生成式AI的企业管理者,可能会对现实有更好的把握,从而赢得先机。
本文来自微信公众号“复旦商业知识”(ID:BKfudan),作者:赵付春 于保平,36氪经授权发布。















