复旦团队重大突破登Cell,破纪录复活「冰封」18个月人脑,三体云天明计划成真?
就在刚刚,复旦的科学家们成功了冷冻18个月的人类大脑,直接破了低温技术领域纪录,登上了Cell子刊。网友们纷纷炸锅:三体成真了?!这个项目,马斯克看来是要投了。更有人为已经在液氮罐中冻了几年的冷冻人惋惜:是不是冻早了?
就在刚刚,科学家们成功地复活了冷冻的人类大脑!
这项技术,是低温技术领域的重大突破,为改进神经系统疾病的研究方法铺平了道路。
本月,复旦大学邵志成博士团队的这篇工作,也正式登上了Cell子刊。
论文地址:https://www.cell.com/cell-reports-methods/pdfExtended/S2667-2375(24)00121-8
以前,脑组织是无法在冷冻和解冻过程中存活下来的。这个问题,给医学研究造成了巨大的障碍。
当然,这依然阻挡不了有钱人的脚步——他们前赴后继地投入巨资,把自己的大脑乃至整个身体冷冻起来,以期在未来复活。
如今,他们的理想可以成真了!
免疫荧光染色成像技术显示了解冻的大脑类器官
对此,英国伯明翰大学的João Pedro Magalhães教授表示,自己被震撼到了。
要知道,脑细胞是非常脆弱,对压力极其敏感的。而团队采用的方法却可以成功防止细胞死亡,甚至让它们保留功能,这不得不说是一项奇迹。
Magalhães教授大胆预言,我们现在完全可以想象这样的场景——
几十年或几个世纪后,绝症患者可以被冷冻保存,等待有治愈方法的那天。
宇航员可以被冷冻,醒来时就已经被送到了其他星系。
这是一场豪赌,赌赢了可能就是永生
至此,看来三体是要成真了,云天明的大脑不用靠三体人拦截,靠我们自己就能让他复活。
图源:知乎「吴牛喘月」
这样看来,马斯克大概会非常喜欢这个研究,人体冷冻技术,或将成为可行性巨大的投资。
总的来说,这个研究的亮点就是——
团队开发了一种全新的冷冻保存方法(MEDY)
MEDY不会破坏神经细胞结构或功能
MEDY可用于保存各种脑类器官和人类脑组织
有趣的问题来了——大脑解冻后,脑中所有的信息/记忆也会被完好无损地保存吗?
所以,我们究竟有没有灵魂?
网友:请让我在机器人体内醒来
此消息一出,网友们立马震惊了。
「人类的冰冻世时代要来了,我们将穿越浩瀚的虚空海洋,那里的每一颗星星,每一个未曾见过的角落,都将感受人类的触摸。」
「太癫狂了,我们不仅能扫描人类大脑,还能把它们冷冻起来。」
此前,谷歌的十年神经科学成果——人脑图谱,登上了Science。人们被这张1立方毫米的纳米级人脑皮层图震撼到了
已经有志愿者表示,愿意参加人体试验了。
这位表示,已经迫不及待想冷冻自己的大脑,然后在机器人体内醒来了。
一觉睡过奇点,醒来就会身处一个崭新的纪元。
「等我老了,把我冰冻,推送到一艘殖民船上,让我的大脑在罐子里操作机器人。」
所以,如果当初有人冷冻爱因斯坦的大脑,我们或许就能让它复活了。
评论区被提到最多的科幻,就是三体和波比宇宙。
「现在我们只需要一个1%光速行进的探针,就可以依靠自身动力运行数百万年,同时还要避免空间碎片。三体舰队已经走了200年了。」
当然从现实层面讲,还需要有一个巨大的铅罩,来保护大脑免受宇宙辐射的影响。」
总之,这项研究实在太不可思议了,堪称是打破了科幻和现实的壁垒。
讨论甚至上升到了玄学。
言归正传,之前的那些低温冷冻人,他们还好吗?
目前,美国已有数百人冰封在-196℃液氮罐中,等待复活。最小的冷冻人只有2岁,费用高达22万美金
有懂行的网友解释说,其实这些冷冻人也使用了类似的化学物质。
冻整个人和只冻大脑最大的不同是,在人冷冻后,需要尽快让化学物质进入大脑的血液系统。冷冻必须逐渐进行,以防止冰晶的形成,速度必须很快,因此任务很紧迫。如果没有活跃的血液循环,大脑很快就会退化了。
而只冻大脑的时候,因为是小样本,因此不存在这些问题。
从技术上讲,这些人的身体并不是「冷冻」的,而是「玻璃化」的。一旦身体冷却到零度以下,溶液非但不会结晶,反而会越来越厚。它就像一个玻璃块,将所有细胞固定在原位,没有任何内部结构变化,因此不会造成任何损害
为了保证冰冻人们的未来,Alcor公司成立了一个信托基金,作为一个独立的实体来管理和保护冷冻患者的资金,以防几百年后实施冰冻公司不在了
冷冻人脑组织,现在可以无损复苏
就在最近,著名科学杂志New Scientist,还针对这项研究做了一篇专题报道。
复旦大学团队利用人类胚胎干细胞,在三周时间内培育出了大脑类器官,这些自组织脑细胞的小簇,就可以发育成各种类型的脑细胞。
然后,研究人员将这些类器官浸入不同的化合物中,包括糖和防冻液,这样就可以让它们在液氮中冷冻至少24小时。
样本解冻后,他们在接下来的两周内,监测它们的生长和细胞死亡情况。
尝试了各种不同化合物的组合之后,研究者发现了一种理想组合,可以让组织解冻后死亡的细胞最少、生长得更多。
这种组合,就是由甲基纤维素、乙二醇、DMSO和Y27632组成的化学混合物,被研究者命名为「MEDY」。
有网友在MEDY的成分中发现了「华点」——如果喝了有其中3种成分的洗发水,会长生不老吗?
为何MEDY能保存脆弱的脑组织细胞呢?研究者认为,这是因为MEDY干扰了一个通常会导致脑细胞死亡的路径。
随后,团队对MEDY进行了一系列测试,实验对象包括从28天到超过100天的脑类器官。
这些器官在冷冻前,都会被放入MEDY中冷冻48小时,然后再解冻。
团队惊喜地发现,解冻后的类器官,在外观、生长和功能上与从未冷冻过的同龄类器官非常相似!即使是在MEDY中冷冻了18个月的类器官,也依然如此。
他们甚至创造了一项纪录——在解冻后,大脑类器官可以继续生长,存活长达150天!
这种组合的有效性已经得到了证明:研究者从一名9个月大、患有癫痫的女孩身上取出了3立方毫米的脑组织,脑组织在解冻后至少两周内,仍然保持着活跃状态。
冷冻大脑怎样保存
以下,就是冷冻和解冻大脑的具体步骤。
首先,在进行冷冻保存之前,大脑类器官需要在含有10μM Y27632的培养基中培养1.5小时。
随后,我们需要将它转移到冷冻保存溶液中,在室温下静置1/6-5小时。
这个静置时间,取决于大脑类器官的直径,它的直径每增加1毫米,室温预处理时间就需要延长20分钟。
之所以要进行预处理,就是为了让Y27632充分渗透到器官内部,从而减少玻璃化现象,增加渗透压。
预处理完成后,类器官就就可以放入存储管中,在−80°C的低温下保存了。24小时后,我们需要把它转移到液氮中,进行长期保存。
冷冻完成了,该如何解冻呢?过程是这样的。
首先,把类器官从液氮中取出,尽快在37°C下解冻,这个速度越快越好。
然后,我们需要小心地将类器官转移到含有10μM Y27632的W4培养基中培养两天,然后继续在37°C下培养。
两天后,每天都要更换一次培养基。
从第三天起,就要开始使用不含 Y27632的W4培养基,继续培养两天。
最后,将解冻后的类器官用Matrigel包裹起来,并继续培养。
掌握了以上步骤,我们就可以顺利冷冻自己的大脑了不是。
论文结果
高效保存皮质类器官
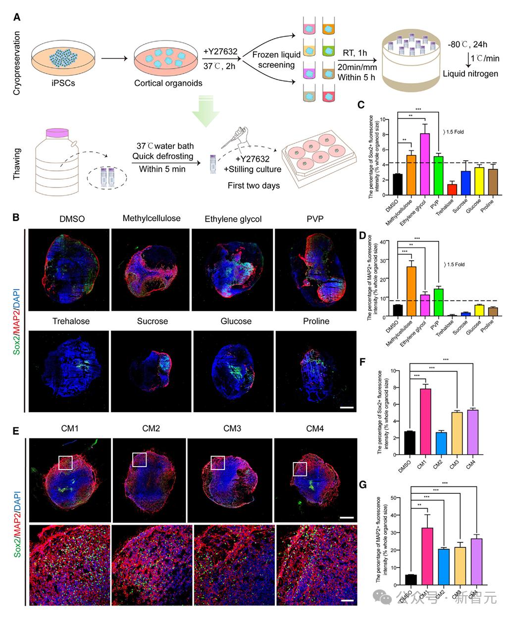
为了解决3D脑类器官长期可靠存储的挑战,团队开发出了一种新的冷冻保存方法,包括对冷冻介质成分和冷冻解冻过程的精确控制(图 1A)。
为了进一步提高冷冻保存的效率,团队测试了候选试剂与ROCK抑制剂Y27632的不同组合,形成了新的冷冻介质(CM1–CM4)。
综合来看,CM1(1% 甲基纤维素 + 10% 乙二醇 + 10% DMSO + 10μM Y27632)是脑类器官的最佳冷冻介质——即MEDY。
图 1. MEDY冷冻保存技术的建立
维持功能性细胞结构
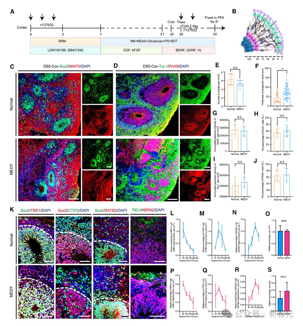
脑室区(VZ)的结构和多个皮质层在维持脑类器官功能方面起着重要作用,能否在冷冻保存后保留这种功能结构至关重要。
团队使用MEDY冷冻保存了28天的皮质类器官,并在解冻后继续培养3周,然后进行皮质层标记物的免疫染色(图 2A和2B)。
在第50天,解冻后的类器官中Sox2+和Pax6+的VZ样结构完全保留(图 2C和2D)。具有正常形态和神经突生长的MAP2+和Tuj-1+神经元均匀分布在VZ样区域的外层附近(图 2C和2D)。
不仅如此,团队还检查了冷冻保存1年半后复苏的类器官。免疫染色显示,祖细胞和神经元得到了良好的维持,大多数祖细胞在解冻后仍在增殖,这与正常组相似。
综上所述,皮质类器官的功能性细胞结构在MEDY冷冻保存过程中得到了很好的保留。
图 2. MEDY对皮质类器官功能结构的保护
细胞多样性和细胞群
为了探讨MEDY冷冻保存是否会影响基因表达,团队进行了整体RNA测序,检查了正常和MEDY冷冻保存类器官的基因表达谱。
结果显示,NPC标记物的表达没有明显差异(图 3A和3B)。与神经元相关的基因,包括运动神经元、多层皮质神经元和胶质细胞,具有相似的转录谱,表明冷冻保存过程没有引起基因表达的变化(图 3A–3E)。
为了研究MEDY冷冻保存类器官的细胞多样性和细胞群,团队还进行了单细胞RNA测序。
结果显示,正常和解冻后的皮质类器官都包含主要的神经细胞群体,包括多层皮质神经元、NPC 和胶质细胞(图 3F 和 3G)。其中,NPC的数量没有减少,这表明MEDY冷冻保存没有抑制正常类器官的神经发育过程(图 3H和3I)。
图 3. 正常和MEDY皮质类器官中细胞多样性的RNA测序和单细胞测序分析
功能活动可得到维持
为了验证解冻后的类器官是否仍具有功能性神经活动,团队进行了钙成像实验。
经过约20秒的刺激后,可以在MEDY冷冻保存的类器官中检测到强烈的钙活动(图 4A–4C)。这些结果表明,冷冻保存后谷氨酸能突触连接仍然得以维持。
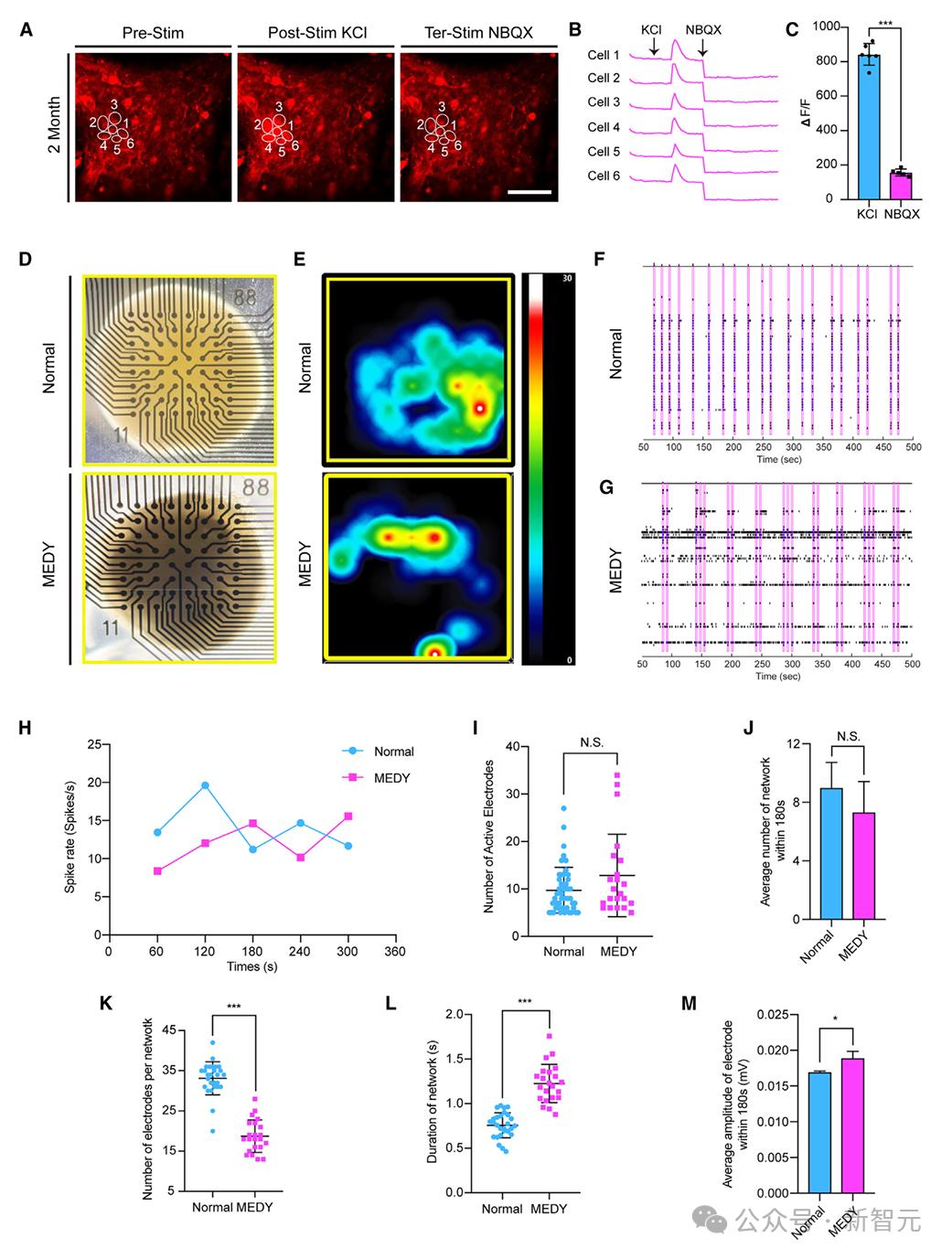
为了进一步确认类器官的神经网络电生理特性,团队使用微电极阵列(MEA)检测了第114天神经元活动的同步性(图 4D)。
在正常和解冻后的类器官中都能检测到同步活动,表明网络爆发得到了良好的保留(图 4E–4G)。类器官的尖峰频率在冷冻保存过程中基本未受影响(图 4H),120秒内激活的电极总数没有差异(图 4I)。网络爆发的数量也没有显著减少,这表明类器官中神经元功能连接的复杂性(图 4J)。
总的来说,MEDY冷冻保存基本上保护了冷冻保存类器官的功能连接。
图 4. 通过钙成像和MEA技术检测正常和MEDY皮质类器官的功能活动
多脑区特异性类器官
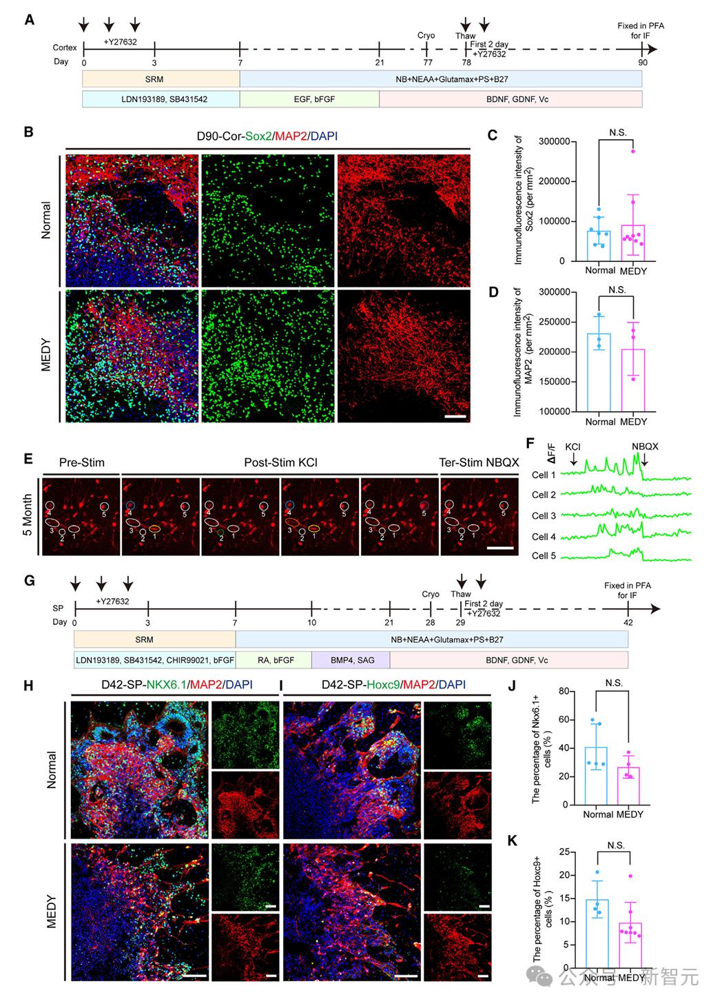
为了进一步验证MEDY冷冻保存是否可以用于维持各种脑区特异性类器官,团队分别诱导了GABA类器官、SP类器官和OVB类器官(图 5G)。
结果显示,每个类器官的轴突在第6天左右开始生长,且在MEDY冷冻保存后几乎没有细胞碎片从类器官中释放出来。
此外,解冻后的GABA类器官中,GAD67+抑制性神经元得到了良好的保护,NKX2.1+抑制性祖细胞也处在相似的水平。
在SP类器官中,Hoxc9+细胞显示出与人类胸椎SP相同的结构特征,并在两组中具有相似的丰度(图 5I和5K)。NKX6.1+腹侧运动神经元祖细胞和Pax6+细胞同样聚集,且丰度相似(图 5H和5J)。
在OVB类器官中,Pax6+和RX+视泡样结构在冷冻保存过程中也得到了保护,与正常相似。
总的来说,各种脑区特异性类器官的细胞多样性和结构得到了良好的保存,这表明MEDY冷冻保存技术可以广泛应用于不同的神经类器官。
图 5. MEDY冷冻保存可用于长期培养的皮质类器官和SP类器官的保护
来自患者的脑组织
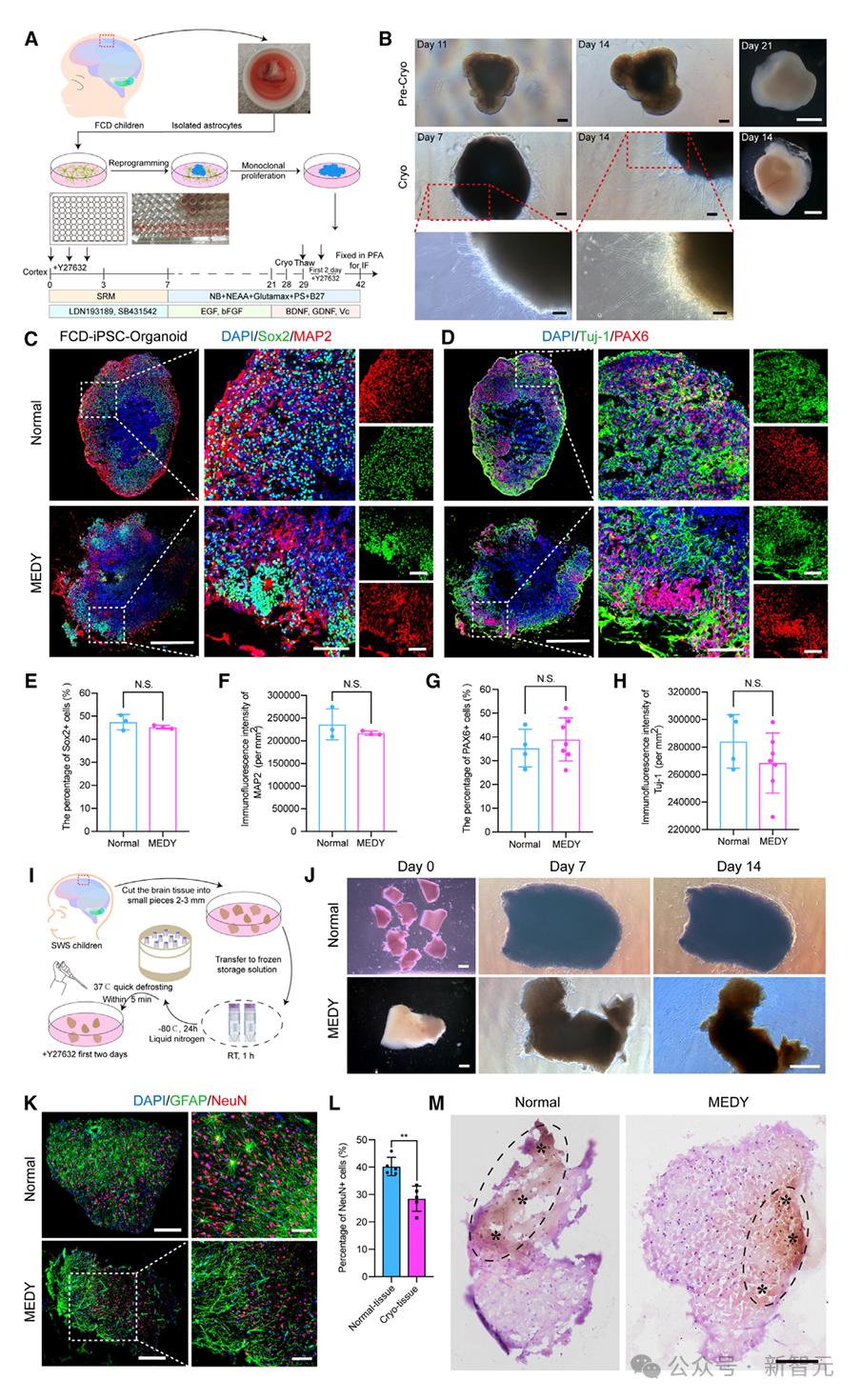
为了扩展MEDY冷冻保存技术在临床上的潜在应用,团队基于癫痫患者的诱导多能干细胞(iPSCs)制备了脑类器官(图 6A)。
解冻后第7天到第14天,轴突生长强劲,超过200μm(图 6B)。此外,免疫染色显示,神经祖细胞和神经元细胞的细胞群体没有异常(图 6C–6H)。这些结果表明,MEDY冷冻保存可用于存储来自患者的神经类器官。
据此可以推测,MEDY也能用于冷冻保存具有病理特征的新鲜患者脑组织,这对基础研究以阐明脑疾病的发病机制至关重要(图 6I)。
结果显示,大小约为3mm的脑组织在MEDY冷冻保存后存活,因为大量活细胞可以在第14天从组织中迁移出来(图 6J)。此外,大多数神经元和星形胶质细胞得到了良好的保存(图 6K和6L)。
总的来说,通过MEDY可以保存来自癫痫患者的脑类器官和具有病理特征的活脑组织。
图 6. MEDY冷冻保存适用于癫痫儿童来源的皮质类器官和活脑组织的保存
对神经的保护作用
为了了解MEDY冷冻保存对脑类器官的神经保护机制,团队对使用MEDY冷冻保存后的皮质类器官进行了整体RNA测序。
结果显示,与未冷冻保存的类器官相比,MEDY在四个基因(APOL1、IL11、ULBP1、ULBP2)上的表达水平相似(图 7G),进一步表明MEDY可以通过在冷冻保存或解冻过程中抑制这些基因的表达来防止类器官细胞的凋亡。
这些结果表明,MEDY冷冻保存可以通过抑制内质网介导的细胞凋亡途径来维持类器官的存活和神经功能(图 7H)。
图 7. RNA测序揭示了MEDY冷冻保存技术背后的基因表达变化
作者介绍
邵志成,博士毕业于上海交通大学,先后在中国科学院神经科学研究所,阿拉巴马大学以及哈佛大学进行博士后研究。
2020年2月加入复旦大学脑科学转化研究院,博士生导师,上海市东方学者特聘教授,主要从事体细胞重编程,中枢神经系统再生,以及精神疾病发病机制研究。
课题组利用特定疾病类型的诱导多能干细胞,结合3D类脑器官(Organoid)等技术,研究精神疾病的发生发展机制,寻找药物靶点和建立药物筛选平台。
同时利用转分化技术,结合材料科学制备类器官芯片,探究3D-organoid移植治疗中枢神经系统组织再生的新策略。
目前,以第一作者和通讯作者在国内外重要学术刊物上发表多篇论文,其中包括Nature Biomedical Engineering、Nature Neuroscience、Biomaterials、Nature Communications、Cell Reports等。
参考资料
https://www.newscientist.com/article/2431153-frozen-human-brain-tissue-can-now-be-revived-without-damage/
https://www.cell.com/cell-reports-methods/fulltext/S2667-2375(24)00121-8
本文来自微信公众号“新智元”(ID:AI_era),作者:Aeneas 好困 ,36氪经授权发布。















