告别预售,京东和淘宝都选择了进一步“回归用户”
在刚刚过去的2023年里,低价再次成为包括京东、淘宝在内的头部电商平台共同的关键词。作为一年一度的大促节点,618和双11无疑是一众电商平台非常重要的两个时间点,多个电商平台都声称去年的618和双11是史上投入最大的一届。
到了今年618,低价不出意料仍是各大电商平台比拼的重点。据悉,在此次618期间,淘宝方面依然追求对“极致价格心智”的打造,并希望借此尽可能抢占用户的钱包份额。而且除了在超级单品、主推款式上“以价换量”外,据称其还将在淘宝直播等场域重点发力。
另一边,京东方面则将在此次618中新增“半年最低价”这一新玩法。如商家成功报名618,同时商品在618期间的价格低于过去180天的到手价,则将自动参与到其中。针对参与“半年最低价”活动的商品,京东会在搜索、推荐等场域为其显示专属标识,设置单独的搜索和筛选标签。
在延续低价策略的同时,京东和淘宝似乎也有意进行一些新的改变。日前有消息源透露,今年618京东和淘宝或将全面取消预售。其中以京东为例,据称此次京东618将在5月31日晚8点启动“开门红”阶段、直接进行现货售卖,随后依次进入专场期、高潮期和返场期。
所谓预售,其实是一种通过支付定金提前锁定商品的方式,即先产生订单,再进行商品的生产、运输、流通与销售。2012年天猫首次在电商行业推出了这一模式,随后全行业迅速跟进。
预售玩法能够在电商行业盛行十余年并非没有道理。在这一交易过程中,缺少“小单快返”能力的商家可以借此实现按量生产,从而合理规划生产计划、减少库存风险,还能加快资金周转,从而为最终成交打下基础。电商平台则能够借此提升用户留存和点击,通过流量的上涨刺激销量的增长,扩大交易规模。而且电商平台还能够借此吊起用户“胃口”,毕竟预售商品的定金较全额付款往往低很多,用户在低价的刺激下,自然更容易冲动消费。
作为提前交付定金的“补偿”,消费者往往也能够得到一些折扣、赠品,或是优先发货等权益。在这样三方共赢的情况下,此前曾有相关数据显示,预售玩法产生的交易额在往年618大促最终成交金额中的占比,甚至可以达到三分之一左右。
那么如今各大电商平台为何又要放弃预售呢?原因无他,那就是这个玩法虽然依旧有利于商家和平台,但用户体验却越来越不友好。
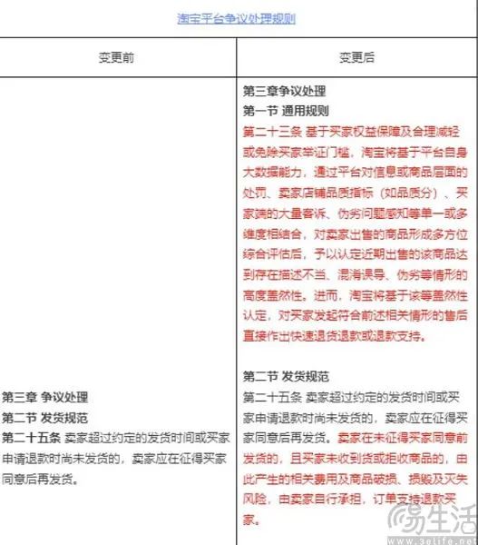
随着机制越来越复杂、时间线越拉越长,预售对用户而言已然意味着复杂难懂的凑单要求、下单到收货之间无比漫长的等待时间、到手价格甚至可能比现货更贵等。更不要说部分商家还肆意延迟发货、甚至毁单,无视交易的公平性,将经营风险完全转嫁给用户,以至于淘宝等平台不得不下场出台相关规范,明确部分品类的预售时间上限。
如今以“预售”为关键词在“黑猫投诉”搜索可以看到,相关投诉多达数万条,且其中大部分都与预售虚假宣传、延迟发货有关。同时在中国青年报社联合问卷网对1507名受访者进行的一项调查中也显示,有78.0%的受访者认为,现在商品预售时间有变长的趋势,79.6%的受访者表示超长预售会降低自己的购物体验。
在如今这个存量竞争时代,相比其他讨好、迎合用户,提升用户体验,继而争夺更多的用户,显然才是电商平台最为重要的任务。君不见,阿里巴巴董事会主席、联合创始人蔡崇信近日在接受采访时就曾提及,阿里过去几年最大的错误是忘记了真正的用户是谁,为纠正这个错误,阿里自然将要把用户体验放在最高位。京东创始人刘强东去年也曾在内网留言称,京东做任何工作的出发点应该是“决策时不要忘了用户”。
所以在这样的背景下,预售被淘汰自然也就在情理之中。
其实在这一逻辑下,淘宝和京东“回归用户”的行动早已开始。自今年以来,淘宝、京东不断优化用户的全流程体验,前者接入微信支付、上线新疆包邮频道,后者加码以旧换新、免费上门退换,进一步降低包邮门槛。
要说到最能体现淘宝、京东“以用户为本”思路的,莫过于其相继效仿拼多多上线“仅退款”机制。毕竟有了“仅退款”,用户也就相当于有了更多威慑商家的武器,一旦遇到货不对板就不再需要去与商家扯皮,直接退款就能解决问题。如此一来,用户在购物时自然也就少了后顾之忧。
几乎可以预料的是,随着后续市场竞争的愈发激烈,对于电商平台而言,“用户是上帝”的局面势必将会更加明显。
本文来自微信公众号“三易生活”(ID:IT-3eLife),作者:三易菌,36氪经授权发布。















