牛人如何用ChatGPT解决难题?快跟他抄作业
你是否有过这样的困惑:
- ChatGPT只是一个玩具,不能用来做正经的事情?
- ChatGPT只能生成一些无关紧要的文本,不能解决实际的业务问题?
- ChatGPT只能单独使用,不能和其他工具结合起来发挥更大的效果?
同样版本的ChatGPT,为什么不同人使用得出的结果质量差异巨大?
沈攀老师是一位企业咨询专家,擅长运用ChatGPT结合各类咨询工具帮助同学解决实际业务问题。在沈攀老师的手上,ChatGPT不仅可以用来聊天、写作、创作,还可以用来解决各种业务问题:通过把AI爆炸性提升的生产力,转化为重新定义市场、创造竞争优势的清晰思路和行动计划,真正帮助你提升业务实战能力。
01 AI的两个角色定位:副驾&自动驾驶
我想给大家树立一个意识,即AI到底是一个什么样的角色定位。
我认为AI有两个角色,一个是副驾驶的角色,COPILOT,另一个是自动驾驶的角色,Autopilot。
这两者有何不同?顾名思义,副驾驶的是挨着主驾驶的,实际上还是人在控制方向盘;而自动驾驶中人已经把方向盘交给了AI。未来五到十年,甚至更长远的时间里,自动驾驶的时代是可能到来的。
我在2016年解读过一本书叫《奇点临近》,当时就畅想在2026年是否可以实现人工逆向大脑,从今天的发展来看,这件事情大概率是会实现的,因为整个科技的发展是指数级的。但当下人们仍处于副驾驶的状态,我们仍要把AI当成一个助理,这样人们才能更好地掌握它。
如果AI是一个助理,这意味着人们和AI的交流同以往的搜索时代是完全不一样的。搜索通常是单回合的,在给出答案之后,人们就要搜索下一个问题,而不是针对前一个问题继续发问,因为问了也没人回答,但是AI是可以及时回答的。
这将为人们带来一个非常重要的习惯改变。过去,人们不擅长问多轮问题,不擅长追问。其实,问多轮问题是一种非常关键的能力,其中有几个事项会让大家感到困惑。
第一,如何提出高质量的问题。问不出好问题,就无法得到好答案。所以,每一个职场人,每一个用AI的人,都应该掌握和拥有提出高质量问题的能力。
第二,怎么让AI协助我们提升工作效率。有些工作是可以交给AI完成的,有些交给AI去做反而很麻烦。哪些可以交给AI去完成,哪些不能,这是一个很大的问题。
第三,如何知道他给的答案和建议是对的。3.5版本的GPT时常会出现幻觉,有一个经典的测试题,称为周树人和鲁迅打架,对于这些AI给出的“一本正经”的答案,你如何知道其是否正确呢?
第四,怎么做赋能组织智能化。我认为组织智能化有三层,第一层叫个人助理;第二层叫智能组织,赋能整个组织;第三层是创新涌现。目前我们是在第一层,即岗位助理层面。
02 如何用AI升职加薪?
人们会被AI淘汰吗?短期而言,人们不会被AI淘汰掉,而是被会用AI的人淘汰掉。
举个狼和羊的例子,狼和羊的竞争更激烈,还是羊和羊的竞争更激烈?
坦率来说,羊和羊的竞争更激烈,另外一个物种要干掉我们的时候,通常我们会先在物种之间进行内斗。干掉我们的,不是那只狼,反而是另外一只羊。落后的结局就是被吃掉,但只要跑赢了最后一只羊,你就赢了。
所以,如何升职加薪?这是职场人最关心的问题。首先,我们要明确升职加薪的本质。
“职”就是在岗位解决问题。职就是一个域,是一个范围。例如,市场总监就要管好市场的这摊子事儿,包括其中的转化率、复购率、品牌曝光率。市场总监是一个职位,职位就是管这摊事儿的大和小、深和浅、决策的难和易。
“薪”就是创造解决问题的价值。员工把问题解决了,老板就要给员工金钱奖励,而老板的钱是从市场里来的,员工的价值是经由公司创造的市场价值,反过来说,市场价值通过公司变成了钱给了员工。如果你是一个有能力解决问题的人,自然会有猎头来挖你,如果没有这种能力就要跳槽,如同一个不会游泳的人换泳道,意义不大。所以,重点不是换泳道,而是学会如何游泳。
所以,升职加薪的本质,是提升解决问题的能力,换取价值。
03 如何用AI提升自己的业务能力?
用AI解决问题的能力落实到场景中,就是用AI提升业务能力。用AI提升业务能力包括三个关键要素:
第一,要提升核心竞争力。
第二,要用AIGC来助力。
第三,要提升业务实战能力。
提升核心竞争力
职场核心竞争力包括哪些?
第一个核心能力是市场分析力。要知道市场的外部发生了哪些变化,掌握它的动态,很多做销售的人都缺乏市场分析力,或者有想法难以实践。
第二个核心能力是用户洞察力。现在的产品,同质化越来越高,实现高转化率和复购率很有难度,这反映的是缺乏对用户深度的洞察和理解,用户的画像不清晰。
第三个核心能力是内容传播力。在社会化传播非常发达的今天,酒香也怕巷子深,大量的产品是可买可不买的,内容的传播和种草是一项非常重要的基本能力,所以,一定要研究内容传播率,种草能力是今天每一个企业、每一个职场人最基础的能力,如何讲好故事,如何把内容传播出去。
第四个核心能力是组织发展力。作为企业家或者CEO,要带好一个团队,要让团队形成凝聚力,从而完成很多具有高难度的工作。
第五个核心能力是战略规划力。企业必须要有一个面向长远的规划,才能完成整体的业务布局。
但为什么大家道理都明白,却做不到?打个比方,这就如同徒手拧螺丝,再有力气也拧不死。如果现在给你一个智能工具包,你知道在什么场合下能够拿出什么工具去完成拧螺丝这项工作,这种方式就大大降低了拧螺丝的难度。使用AI,就可以辅助我们完成现有的能力提升。
用AIGC来助力
在具体业务中,AI有三个角色:
- 第一个角色是助理。完成简单任务,使你专注于高价值业务。
- 第二个角色是教练。启发思考关键问题,AI来问,你来回答。
- 第三个角色是顾问。在陌生领域拿结果,建立框架、补充信息。
记住这三个角色以后,就可以在工作中进行运用。例如,在助理角色中,人们要明确任务和目标,让AI去完成相关工作。在教练角色中,例如你想减肥,就要把自身的身高、体重、饮食习惯等信息告诉AI,它才能给你很好的建议。在顾问角色中,人们要向AI下达指令,它才能给与人们帮助,并且人们要有非常强的鉴赏力。在接触AIGC的时候,人们需要面对三个非常重要的问题。第一个问题,学会提问。第二个问题,提升鉴赏力。AI给与的答案和建议,人们要有能力知道其是否正确。
第三个问题,实践的反馈迭代。不通过实践,没有迭代,就会落后。
如果把AI当成一个真实的人,他是一个助理,他是一个教练,他是一个顾问,他是一个能力很强的人,是有极强通实感的人,他知道的东西非常多,他能够帮助你完成很多事情,但前提是你要把自己事情描述清楚,它才能帮你。
如何把自己要做的事情描述清楚?我曾用过“五步法”:
第一步,人设。把它限定一个范围,例如战略专家、产品经理,目的就是为了划定一个知识范畴,
第二步,目标。要设定一个目标,让AI协助完成什么事情。
第三步,背景。这件事情的前因后果是什么?要把它描述清楚。
第四步,任务。完成一项任务要分几个步骤,有什么要求,希望的成果是什么,要表述情况。
第五步,提示。有时候人们给AI的一些框架和模型,它未必能够知道。例如让AI用“一”思维梳理一场直播,它无法做到。这时候要提示它,先解释什么是“一”思维,然后让AI用这种方式与用户互动。
提升业务实战能力
理论清晰简单,但实战时往往情况纷杂繁琐。如何能将自身从纷杂繁琐、无休无止的折腾当中脱离出来?需要分析问题并解决问题。
这可能是职场人最常见的一个场景,每天开会,处理问题,加班,群内讨论,其实这些都可以归纳为问题的分析和解决。但是成为一个问题解决的高手是有难度的,首先你要知道方法,其次还要练习,此外还需要很强的逻辑条理。
这其中涉及三个重要的部分:一是问题分析;二是市场分析,市场空间有多大?行业发展趋势是什么?如何学习标杆企业?三是用户洞察,从销售数据到用户体验,如何为用户画像?如何做端到端的流程拆解?如何获取精准流量?有了这些以后,组织设计才做得了,否则就是无源之水;四是组织发展,如何打造一个高绩效团队?如何把GPT融入到整个组织的工作流当中,从而提升我们的能力?
04 我的实操案例:AI如何帮助我做自媒体?
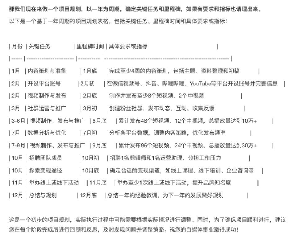
下面讲一个实操案例。比如我现在想做自媒体,完全可以通过与GPT超长多轮对话,把自媒体的整个计划做出来。
其中,需要大家关注如下几个事项。
第一,我是如何跟AI对话的?
首先我做了一个任务的描述,给它一个精通视频专家的人物设定,然后介绍一下背景,方便AI给出有针对性的策划方案。之所以向AI介绍如此详细的背景,因为大家在日常中想做自媒体都会提出这些问题,如果我把GPT当成一个老师,当成一个顾问,我要去请教它的时候,也一定首先提供这些信息,否则它提供的就不是我想要的东西。
第二,我又解释了一下我对他人的意义和对自己的意义。
混沌有大量的思维模板,可以很方便地使用,我利用混沌的模板表述了对自己和对他人的意义,包括提升知名度、变现不是第一诉求,GPT会说非常感谢我提供如此详尽的背景信息,在制定方案之前还要向我了解几个问题,它会通过不断地提出问题得到回答,才能给与一个精确的答案。
此外,GPT还会提问以下问题,包括:是否有团队协助我完成工作?如果有如何分工?我希望自媒体传递何种核心价值和主题?是否已经有明确的目标受众?对视频的风格有何要求?在制作方面侧重于哪些领域?在之前的自媒体当中是否遇到过挑战和困难?讲到这一句话的时候,我已经震惊了。
当我把背景给它的时候,GPT居然问了这样一个问题,是否遇到过挑战和困难?这些经营对你以后有哪些启示?对未来的发展有什么目标?然后我再给它答复,这个过程非常像与一个真实的人的对话。
最终,GPT根据我提供的信息、目标和诉求,形成了一个计划,包括每个阶段要做什么、任务分工表。接下来,我会根据这份计划进行具体调整,要让用户可以点评,让用户能通过自媒体有收获。GPT会根据我提供的内容进行优化,提供模板并进行点评,最终给我一个SOP。
这样我和GPT就有了共创,这种共创相当于高手对决,所以我说GPT在你手上,你是什么水平它就是什么水平,甚至会比你还要高一点,做出来的东西就会非常好。这个SOP真的很棒,我现在做课程基本上都是按照这个SOP来做的。
对于一个超长项目,大家就可以参照这种思路来进行。所以对于提示词的模板而言,它只有形而没有神,更没有魂。神和魂是什么?GPT是一个有幻觉的高手,人们要通过与它互动,为它做人设,给它一个清晰的目标,这些内容一定要输给它,大家一定要把GPT当成一个超级厉害、有结构化思考能力的人,只有这样才能有非常好的反馈。
05 ChatGPT的底层机制与“一”思维不谋而合
GPT的机制很复杂,我大概收集了上百个GPT报告,做了不少研究,结合混沌的哲科思维,我只提其中的一个点进行讲解。GPT的机制是什么?
第一,就是用一个变压器的架构做了一个预生成的模型,通俗而言就是一个预训练,人们要有更多的东西给到它、训练它。
第二,进行微调。然后根据微调生成文本。比如,输入一个问题,GPT就会根据上下文的联动生成一个合理的续写,虽然GPT能够生成连贯的文本,但实际上它并不理解生成的内容,它做的是模拟人类语言,是从大量的文本训练学习到的模式。在此,我想强调的是训练——学习,GPT学习了语法常识和推理的能力,尽管它不能理解这些概念,但是它学习如何去模拟,所以它的行为是涌现的。涌现这个词在混沌的哲科思维当中经常提到,自组织和涌现,因为它不是编程的明确的,而是大量的文本当中自然发生的。生成的时候容易出现一些不知道的东西,GPT就会理解问题,这就是自组织的。
人们以前对世界的理解是机械论,认为这个世界是精密的,像个发条一样,如果出现问题,或者是外力导致的,或者是内部齿轮、机电等内部零件坏了,这就是非常典型的机械论思想。
但是机械论有很多问题解释不了。例如,为什么沙丁鱼群会出现智慧,所有沙丁鱼群回到一起的时候,有非常强的指挥性,都能把鲨鱼赶走,这种行为并不是沙丁鱼的大脑发出来,这就叫做自组织,是复杂科学。所以特别建议大家学习复杂科学,一旦了解复杂科学,了解自组织,了解涌现,就能更好的了解GPT以及深层式模型理论。涌现里面有几个原则。第一个,叫大量个体。第二个,叫简单规则。第三个,要有互动和反馈。在这三个条件之下,一定规模的数量之下,在一定的时间里,它就会产生涌现,然后“嘣”的一下涌现出来,它不是渐进的,它是非线性的。
人的智慧也是“嘣”的一下涌现出来的。人们从小学习的数学、语文、英语、物理等课程,很多在生活当中并没有什么用,学到的东西全部在大脑当中成为了素材,这种相互关联的知识,在某一天“嘣”的一下涌现出了智慧。
今天的GPT也是如此,为什么人们要给它设立人设,为什么要和它有交流和互动,就是这个道理。GPT4.0在今天有了非常强的智慧,所以特别需要对它做一些限定,防止它无序扩张,人们要对它有批判性的思考。
今天用GPT非常牛的人,依然是过往解决问题的高手,他们脑子里面就有思维模型、框架和鉴赏力。今天,我们要把ChatGPT当成个人助理、教练、导师,甚至把它变成一个CEO,最重要的是人们要构建一个做CEO、做领导者的能力,只有你具备了这个能力,才能够驾驭ChatGPT,才能布置任务,布置项目,描述的东西才能清楚,而混沌app里面就有这样的课程。以往大家不学这些东西没有关系,但是现在需要领导一个非常厉害、非常有智慧的机器人,你强它就强,你弱它就弱,如果你比别人更强,你的AI就比别人的AI更强,追根溯源,还是要进化人类的大脑。无论在任何时代,认知升级,学习混沌的课程,一点都没错。
作为领导者,跟下属布置一件工作的时候,不能泛泛而谈,必须要把这件工作描述清楚,为什么你的下属会干不好活,是因为你的任务布置得不好、不够清晰、背景阐述得不够多。
我是如何操作的?比如我要研究用户体验地图,我不会先研究用户体验地图,而是先去看看书,研究用户体验地图的框架是什么,把它的思维模型拉出来,然后把它转成prompt,转成提示词,在输给GPT,让它跟我一起来完成,在这种情况下,你会发现效果会非常好。今天大家通过在混沌的学习,已经知道了这些模型,再去做这些事情的时候就会简单得多。我再次强调,在混沌好好学习这件事情无比重要。大家一定要把混沌的课再看一遍,把这些重要的思维模型再理解一遍,然后把它翻译成跟AI对话的框架,想不成为高手都难,想不在这个时代的潮头都难。
在这个时代,进化应该有一个机制。Π是无限不循环小数:第一,这也预示着我们的人生和事业是无限的,是不需要重复的,拥有无限可能;第二,这告诉我们要不断长见识,一定要去接触更多的事,看尽这个世界很多事情。长见识,多看书,多游世界,这一点太重要了。第三,看本质,一件事一定要往下往深处想。GPT的本质是什么?战略的本质是什么?用户的本质是什么?市场的本质是什么?通过不断看本质、挖本质,就是我们的“一”。
此外,没有什么东西是固定的,不是什么观点都是客观的,我们都可以提出批判、重新审视,这就是一个不断长见识、探本质、破边界的过程。这个过程无限迭代,你的人生就有无限的可能。
本文来自微信公众号“混沌大学”(ID:hundun-university),作者:混沌学园,36氪经授权发布。















