63岁温州地产大佬,即将收获一个期货IPO
8月以来最靓的新股是弘业期货无疑了,自8月5日上市至今仍未破板,累计涨幅高达312%。
(弘业期货上市以来股价表现,Choice)
这使得打新人对主板新股充满期待,近日又有一家期货公司冲刺IPO,新湖期货向上交所递交招股书,这家公司背后的资本一时引起了关注。
01 所属“新湖系”
自古温州出商人,“有市场的地方就有温州人”这句话并不虚,论搞钱,还是得看温州人。
新湖期货的实控人便是来自温州的黄伟。
来源:网络
90年代时,刚毕业的黄伟被分配到中学教书,骨子里流淌的商业基因注定让他成为一个不平凡的人,改革开放的“下海潮”的确走出了一批优秀的创业者,1991年黄伟辞掉铁饭碗,来到杭州通过卖眼镜赚到第一桶金,有了2万元的本金,后来又通过炒股、囤积新股认购证、国债期货、商品期货等,短短两三年的时间赚取了数亿的资金,身价得以迅速增值。
来源:网络
1994年,黄伟以2亿元的注册资本在杭州成立了浙江新湖集团股份有限公司,开始进军房地产。
他不仅在温州开发了香江大厦,还一举拿下温州瑞安外滩的开发权,新湖集团逐步发展成拥有近20家房地产开发公司的大型企业集团。
新湖集团以浙江为基地,扩张的触角伸向了上海、安徽、江苏、山东、辽宁等地,资本市场上的“新湖系”悄然成型。
同时,黄伟一直没有放弃在金融领域的发展。目前其控制新湖中宝(600208.SH)、湘财股份(曾经的哈高科:600095.SH)2家上市公司,其中截至2022年3月31日,湘财股份是互联网金融企业大智慧(601519.SH)的第二大股东。
此外,黄伟还入股了盛京银行、吉林银行、成都农村商业银行及金洲管道等多家上市及拟上市的金融企业,以及通过直接或间接的方式参股万得信息、中信银行、温州银行等。
来源:招股书
黄伟在投资方面的天赋,在地产圈早已不是秘密,其控制的新湖中宝(600208.SH)曾以30.6亿拿下绿城中国12.95%股权,成为第三大股东,一举轰动整个地产圈。
除此之外,他的投资版图也涉及芯片、科技等领域,最近上市的华如科技、龙芯中科背后均有新湖中宝的身影。
当然,投资并不总是成功的,其中黄伟控股的另一家房地产企业新湖创业曾在上交所上市,后因合并事项摘牌退市;此外,新湖中宝背后存在负债高企、曾踩雷51信用卡等情况。
2022年,黄伟以13亿美元财富位列《2022年福布斯全球亿万富豪榜》第2190位。
如今63岁的他即将迎来人生中第四个IPO,新湖期货若成功上市,或将成为A股第五家上市的期货公司。
02 佣金率逐年下降
新湖期货的前身为1995年成立的浙江天地期货,2000年新湖集团入股,并于8年后正式更名为新湖有限。
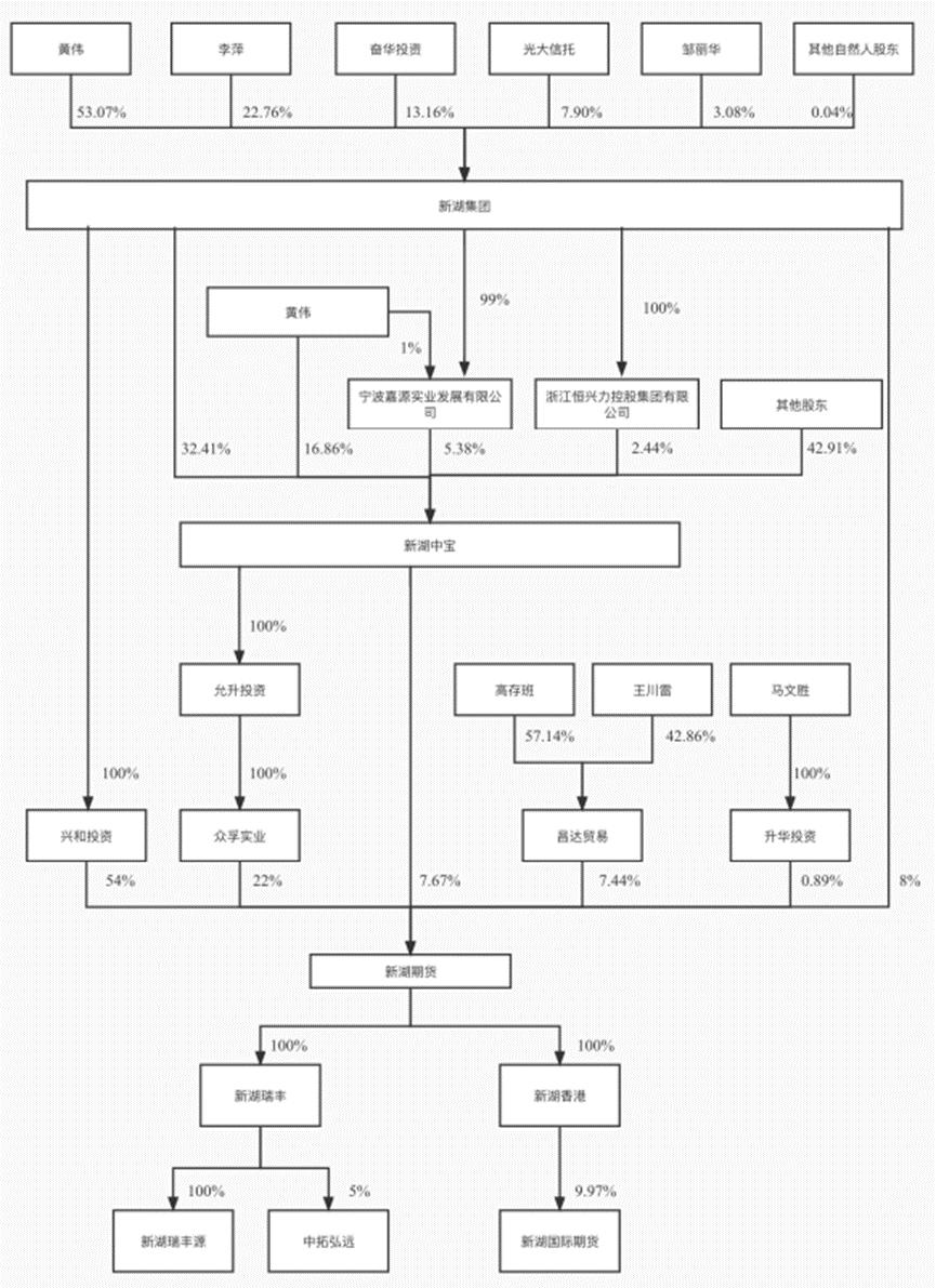
截至发行前,公司的控股股东为兴和投资,其持有54%股份,黄伟通过兴和投资、众孚实业、新湖集团、新湖中宝间接控制新湖期货 91.67%股份的表决权,为实际控制人。
(IPO前股权结构,招股书)
新湖期货自成立以来,主营业务为期货经纪业务、期货投资咨询业务、资产管理业务,并通过全资子公司新湖瑞丰开展风险管理业务。
截至2021年12月31日,公司共设立 2 家子公司、1 家孙公司以及28个分支机构。
在2019年-2021年度各期货公司评级结果中,新湖期货的评级分别为A类A级、AA级和A级;2021年公司在五大交易所的代理交易金额为14.98万亿元,市场份额约1.29%。
目前,监管机构对期货公司实施以净资本为核心的动态监管措施,其业务规模通常与净资本水平挂钩,2021年新湖期货的净资本为6.86亿元,对应的净资产规模为10.25亿元,在已上市的期货公司中处于较低水平。
业绩方面,2019年-2021年公司的营收由58.48亿元增长至77.60亿元,对应的归母净利润由2429.23万元增长至1.66亿元,业绩逐年增长,2021年公司营收和净利润在行业内分别排名第44位、第33位。
报告期内,公司的经营活动产生的现金流量金额分别为2.66亿元、16.99亿元和10.40亿元,均高于当期的净利润规模,可见公司的“造血”能力尚可,能产生持续的现金流入。
具体来看,公司的主要收入来源为手续费、利息和投资收益,其中手续费收入占大头,其占比由33.42%上升至42.25%,分为经纪业务手续费和交易所减收手续费,后者占比较高。
报告期内,公司的经纪业务佣金率分别为万分之0.117、万分之0.116、万分之0.112,呈现逐年下降的态势。
靠低佣金抢占市场份额已经是目前券商、期货公司最常见的方式,不过值得注意的是,2021年期货行业佣金率普遍有所提升,而新湖期货仍在下降,试问价格战的尽头在哪里?当佣金降无可降,公司的竞争力又在哪里呢?
03 走不出上海?
新湖期货的总部位于上海,公司在上海地区实现的手续费净收入占比较高,区域性较强。报告期内,上海地区的手续费净收入占公司手续费净收入的比重分别为86.15%、88.36%和91.20%。
事实上,地域限制已成为期货公司发展的通病。
一方面,难以形成规模经济、降低运营成本,使得公司抵御市场风险的能力较差。
另一方面,期货市场本身集中度不足,国内市场尚未产生专注于某一期货细分领域的期货公司,随着行业竞争不断加剧,经纪业务创造利润的能力下降。
近年来,我国资本市场不断完善和发展,2021全年,全国期货市场累计成交量为 72.62 亿手、累计成交额为 579.39 万亿元,分别同比增长20.68%和32.97%。
不过,今年以来内地期货市场成交情况有所疲软,2022上半年,期货市场成交30.46亿手(单边,下同)和257.48万亿元,同比分别下降18.04%和10.08%,成交量占全球期货市场总成交量的7.9%,较2021年上半年占比12.9%下降了5个百分点。
期货市场易受到经济发展状况、宏观经济政策、利率和汇率波动及国内外大宗商品价格波动和证券市场行情等多种因素影响,具有较强不确定性。
同时,我国的期货公司尚处于业务转型和创新发展的过程中,目前的业务范围和收入相对单一。
04 结语
本次冲刺IPO,新湖期货拟发行股票数量不超过12000万股,具体募资额暂不确定,将全部用于补充公司资本金以及拓展相关创新业务等。
虽然从某种意义上来说,期货公司并不缺钱,但扩大资本规模是公司发展的必经之路,同时,区域性、业务同质化、高杠杆性等问题一直以来都是期货公司难以跨越的难题,未来新湖期货在金融大佬的带领下将会如何破题,值得关注和学习。
本文来自微信公众号“格隆汇新股”(ID:ipopress),作者:周周,36氪经授权发布。















