更迭换代加速,二手手机交易环节解析 | 36氪研究
二手手机交易与痛点全解析
随着我国逐渐进入存量经济时代,社会闲置物品规模越来越庞大,以及80后、90后等年轻消费者群体对二手物品接受度和认可度的不断提高,我国二手交易市场的消费频率和高收入消费者占比越来越高。
二手交易市场的“风口”已经到来,但二手市场在我国相对电商市场还存在行业规范、用户教育成本、用户行为规范等问题,要从二手交易市场占据绝对份额并且获得用户认可,在短期内还需要行业参与者的行业普及和交易结构化。
根据《二手经济下的用户行为观察报告》显示,手机在用户每月及每周所获得的用户关注度最高,用户在浏览平台时对手机的关注度占据49%,在交易频次上至少60%的用户会在一年进行一次二手手机的交易,二手手机业务凭借在平台交易上的透明度和交易标准化获得了用户更多的关注。
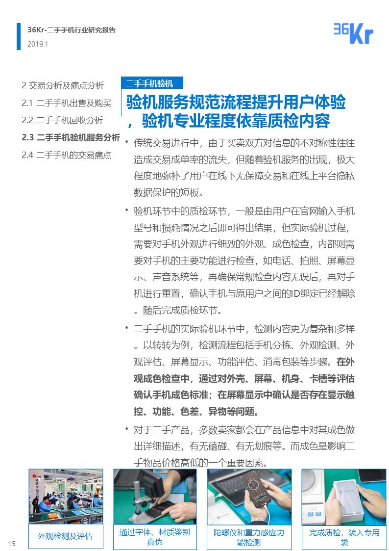
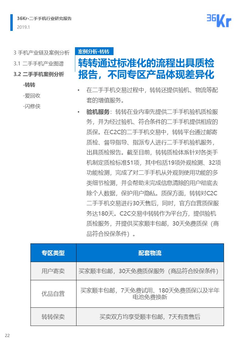
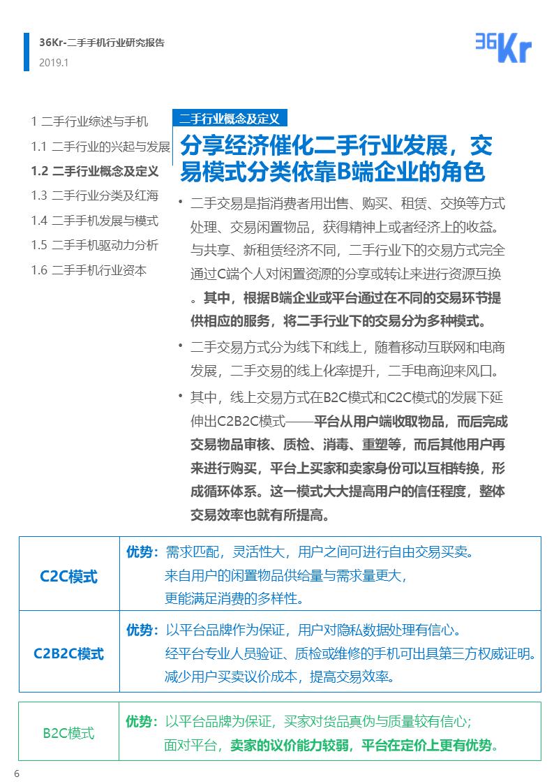
二手手机行业中,综合性平台、垂直类平台相继布局,市场竞争激烈。二手手机交易类型细分为手机出售/购买、手机回收、手机验机、手机维修和租赁等业务。
本报告分为四个章节,对二手手机行业进行分析。重点将输出我们对二手手机行业驱动力、灰色交易产业链解析、二手手机交易分析及交易痛点、投资角度考虑、未来趋势等多方面的观点。
本报告共29页,可能需要较长时间阅读。报告PDF版本可点击链接下载
关于36氪研究院
36 氪研究院是 36 氪子品牌,专注于一级市场的行业研究,通过定性定量结合的方式研究新兴行业与企业,欢迎大家积极与我们交流讨论。
分析师:李坤阳 likunyang@36kr.com,关注消费、科技















