开卖区块链世界杯门票是一种什么样的体验?「Stormbird」有话说
今年6月,我们报道了「Stormbird」与盛开体育合作,上线第21届世界杯赛区块链门票解决方案的消息。今年的俄罗斯世界杯期间,双方联合引入区块链技术测试新的票务解决方案,把盛开体育世界杯票库内的部分门票转化为以太坊上面的ERC875 Token,用户通过 AlphaWallet和线下动态二维码,就能使用世界杯门票。这也是世界上首个不可替代通证与现实物权交互的落地案例。
两个月后,我们也联系了Stormbird与盛开体育,聊了聊这次的AlphaWallet区块链门票测试情况。
一、2018俄罗斯世界杯ERC 875门票的技术实现
先来说下2018俄罗斯世界杯ERC 875门票的技术实现方案(如上图所示)。
其中,公链方面,双方最终选择了以太坊。团队表示,选用以太坊是因为:
世界杯门票对流动性有着极高的要求,需要使用的公链是最广泛被人接受的;
世界杯是全球顶级赛事,测试过程不能有任何闪失,以太坊是支持智能合约的公链内,最成熟稳定的;
世界杯门票价值比较高,对比来看,以太坊的gas费用影响不大;
世界杯门票都是提前销售,就算二级市场内也很少有最后一分钟确认交易的需求,所以现有以太坊的性能可以支撑。
智能合约标准方面,选择了Stormbird开发的ERC875 NFT(Non-fungible Token)标准。团队告诉36氪,比较现有两个NFT标准ERC721和ERC875后,选用ERC875的原因是:
ERC875能简单的实现原子化交易,结合AlphaWallet基于ERC875开发出来的MagicLink功能,能够实现 :①主办方通过任意渠道发送一个链接(MagicLink)给用户用户通过MagicLink就能直接导入1张或多张世界杯门票。不需要用户持有以太币;② 用户可以自己使用AlphaWallet创建MagicLink来导出自己的门票,发送MagicLink给接收方用户,接收方点击链接,盛开体育支付gas,接收方倒入门票。免费转让时,发送方和接收方都不需要支付gas;③用户可以使用AlphaWallet创建MagicLink来出售他们的门票,发送MagicLink给买家或者把MagicLink发布在各种市场内,买家点击MagicLink,在AlphaWallet倒入页面内检查门票信息和价格,点击确认购买,原子化交易发生,买家支付票价和gas费用收到门票,同时卖家收到钱门票消失。
ERC875能够一次打包转让多个NFTs:门票应用场景内有很多时候需要同时转让多张门票,少到2张,多到2万张都有。ERC875能让我们时一次转让任意数量的门票。
用户客户端方面,选择了Stormbird开发的AlphaWallet,是现在少数支持ERC875的加密钱包之一。
主办方检票端方面,选择了Usher Mobile App。检票时Usher应用扫描用户端二维码,读取区块链上信息和二维码内信息进行校验,扫描通过后,用户门票(ERC875 Token)被销毁,防止二次利用。
主办方数据整理工具方面,主办方选择了Akio的解决方案,应该是市场上面现存的唯一解决方案
二、2018俄罗斯世界杯ERC 875门票的测试结果
世界杯期间,Stormbird与盛开体育合作抽取了50个开幕式VIP用户,进行了测试。这些用户在盛开体育官方售票网站,使用人民币购票之后,收到了盛开体育发给他们的确认邮件,在邮件内提示用户可以选择数字门票解决方案或者传统方式,数字门票部分含有一个MagicLink以及相应的使用说明,用户可以自由选择是否把他们的门票兑换卷转化为区块链门票并导入AlphaWallet。如果转化成区块链门票,原有门票兑换卷自动作废。用户可以在开赛前到盛开体育在俄罗斯各处设立的门票兑换柜台,兑换最终的纸质门票。
1. 用户对全数字门票方案的接受程度
最终有28人选择区块链门票,并顺利使用区块链门票兑换到了纸质门票,转化率高于预期。
2. 用户在使用过程中是否有我们没有预料到的问题发生(用户端APP)?
一些国家出于保护消费者远离数字货币欺诈的原因,采取了一刀切的政策,不允许区块链应用上架相应的国家的app市场。
3. 主办方在使用过程中是否有我们没有预料到的问题发生(主办方端APP)?
很多用户不希望自己的区块链门票被销毁掉,希望可以留下来做纪念。基于本次测试只有28人使用区块链门票,最后盛开体育同意用户保留门票,没有把用过的区块链门票销毁,而是选择了额外记录28人使用信息的方式来防止双花。
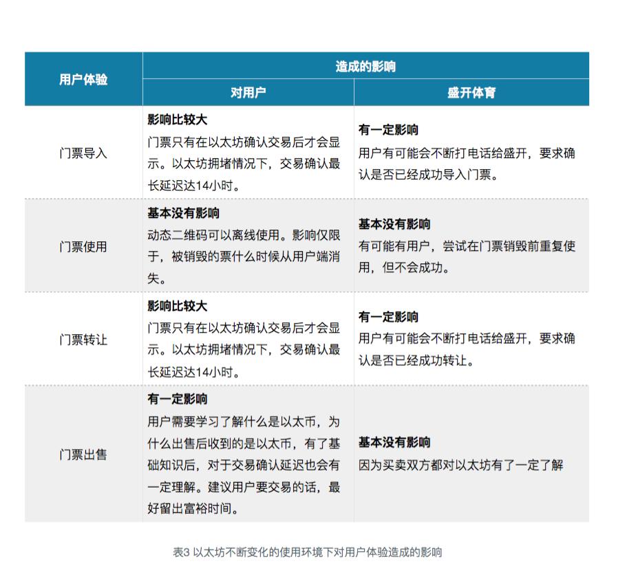
4. 以太坊不断变化的使用环境下,对用户体验造成的影响(如下图所示)















