“东数西算”工程启动,一文看懂云计算巨头数据中心布局
“东数西算”工程启动,数字经济发展“奇点”已至?
2月17日,国家发展改革委等部门联合印发文件,同意在京津冀、长三角、粤港澳大湾区、成渝、内蒙古、贵州、甘肃、宁夏启动建设国家算力枢纽节点,并规划了10个国家数据中心集群。至此,全国一体化大数据中心体系完成总体布局设计,“东数西算”工程正式全面启动。
根据艾媒咨询《2021中国数字经济产业发展研究报告》中显示,2020年我国数字经济总体规模达到40万亿元,数字经济占GDP比重接近40%。国家发展改革委高技术司负责人在答记者问时表示,截至目前,我国数据中心规模已达500万标准机架,算力达到130EFLOPS(每秒一万三千亿亿次浮点运算)。随着数字技术向经济社会各领域全面持续渗透,全社会对算力需求仍十分迫切,预计每年仍将以20%以上的速度快速增长。
当数字经济的市场规模在15年间成20倍规模扩大,超速发展使行业到达了一定瓶颈期,数据需求呈现过度集中态势。数据显示,至2020年底,北京及周边、上海及周边、广州深圳及周边地区IDC(互联网数据中心)资源占比分别为23.3%、16.4%、13.7%,合计65.3%;中部、西部及东北地区总占比不超过三成。
“我国算力和数据处理能力分布不均衡,大量的算力和数据公司集中于东部,而东部地价高,电费和带宽成本也高,数据行业没有实现集约化发展。长此以往,过度集中的运算产业将对东部的承载力提出挑战。同时,我国西部大量电力和带宽由于缺乏用户而被浪费。”工信部信息通信经济专家委员会委员盘和林在达记者问时说到。
简单来说,“东数西算”的本质其实就是将集中的算力需求分摊给资源支持高的地区,对全国的数据算力进行合理的资源配置,以提升效率。
而在整个IDC的应用场景中,互联网巨头们掌握着最为丰富的数据资源,也是“东数西算”计划中迁移的主要角色,据中商产业研究院统计,中国数据中心下游主要应用于互联网厂商,占整体的60%,超过一半。
2月18日,腾讯、阿里、字节、百度、华为、Ucloud等国内几家主流云计算厂商,纷纷发起回应,并公布了新一轮的数字中心部署。
数据中心成本高企,巨头西行“借东风”
在“东数西算”之前,巨头们建设数据中心的成本高居不下。
据Synergy Research Group研究数据显示,就新建数据中心和更新现有数据中心而言,2021年第二季度最大的支出者是亚马逊、谷歌和微软,其次是Facebook、苹果、阿里巴巴、字节跳动和腾讯。可以看出,美国五大超大规模提供商在数据中心季度支出方面仍处于领先地位,但中国超大规模提供商增长势头迅猛。
一位行业分析师对光锥智能介绍到:“互联网巨头的数据囊括和需求量都要远远高于普通公司,以字节跳动为例,今日头条和抖音两款主产品的发迹,使得字节集团数据计算量猛涨,近几年横空出世,如今在整个市场上,数据中心支出排名第七,已经超过腾讯,在国内仅次于阿里巴巴,远远高于许多云计算行业巨头。”
也就是说,数据发展必然会带来成本飙高,从2020年开始,腾讯、阿里等就开始在西部、中部地区寻觅数据腹地,建设一期数据中心。可以说,“东数西算”并不是要指哪打哪,而是在一定的趋势下形成的政策。
在长达几年的全国化布局中,巨头们的既有共性又存在差异性,光锥智能对当下巨头的数据中心布局进行了梳理。
光锥智能整理统计,转载请注明
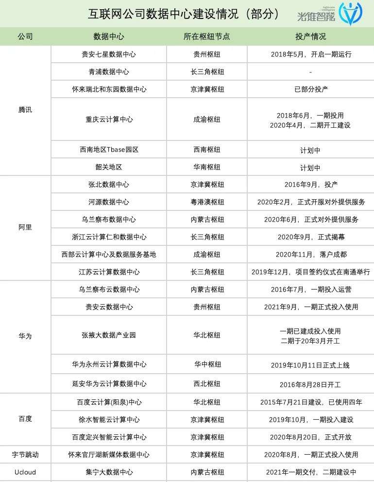
1、腾讯:分区域布局,建设灾备数据中心
在众多互联网巨头中,腾讯的核心产业游戏,对硬件要求是最高的。其数据的计算量相当之大、游戏场景也极其复杂,尤其在对数据容灾方案的要求。据光锥智能了解,市场上高级游戏数据普遍启用6级容灾方案镜像备份,以及7级容灾方案SHARE78进行动态负载平衡,这两种灾备方案对数据灾备中心的算力要求非常高。
所以可以看到,腾讯在不同区域均做了数据中心布局,以保证数据安全和稳定性:
2018年在贵州枢纽里投产贵安七星灾备数据中心,总占地面积约为47万平方米,隧洞的面积超过3万平方米,是一个“高隐蔽、高防护、高安全”的数据中心;
在京津冀枢纽,腾讯在怀来瑞北和东园部署两个数据中心,规划容纳服务器都超过30万台,并都已部分投产;
在长三角枢纽内,腾讯拥有青浦数据中心;
在成渝枢纽中,腾讯云在重庆部署两个云计算数据中心,其中一期已于2018年6月投用,可容纳10万台服务器,是腾讯继天津、上海、深圳汕头合作区三地之后的第四个自建大型数据中心集群。
同时,腾讯正计划打造西南地区腾讯公司的第一个Tbase园区,整体建成后将具备20万台服务器的运算存储能力。
2、阿里:国内首个采用三点式布局的数据中心集群
阿里云张北数据中心2016年9月投产,是国内企业首个采用三点式布局的数据中心集群,大力采用风电、光伏等绿色能源,部署国内云计算数据中心规模最大的浸没式液冷集群。在今年冬奥会中,也是阿里云张北数据中心对整个“冬奥上云”提供底层数据支持。
阿里云张北数据中心
所谓三点式布局数据中心,即该区域由3个相距20公里左右的数据中心园区组成,将定制处理器、存储、服务器三者区分,最大程度的保证数据安全。这和阿里的核心产业电商场景中对数据高级别安全有着密不可分的关系。
除此之外,阿里云披露,在“东数西算”京津冀、内蒙古等枢纽节点均有数据中心。2020年4月,阿里云宣布将在3年投资2000亿,用于重大核心技术攻坚和面向未来的数据中心建设。据悉,阿里云在全国已建成5大超级数据中心,未来计划全国建立10座以上的超级数据中心。
3、华为:全国布局五大数据中心,低成本为重点
华为也表示,未来60%-80%的数据中心将布局西部,积极践行东数西算。据公开消息,2021年9月9日,贵安华为云数据中心一期正式投入使用。该数据中心可容纳100万台服务器,全部建成后将成为华为全球最大云数据中心,承载华为云和华为流程IT、消费者云等业务。
在贵州,华为云已为超过800家贵州企业数字化转型提供服务,并与“云上贵州”在政务云方面开展了深入合作。
当前,华为云在中国布局了五大数据中心。其中,贵安、乌兰察布是华为云一南一北两大云数据中心,还在京津冀、长三角、粤港澳地区布局了三大核心数据中心。华为云数据中心的冷、温、热布局,由时延来决定。冷服务主要建在低成本地方,温服务可以贴近沿海的低成本地方,热服务要布局在贴近客户需求的地方。
华为贵安云数据中心
4、字节跳动:全国部署CDN,加大人才培养和招聘力度
作为以提供短视频、图文、视频内容分发为主营业务的字节集团,其火山引擎相关负责人称:火山引擎在全国部署了大量CDN(内容分发网络)节点,可以为东西部的企业和用户提供传输加速服务。字节跳动首个已交付使用数据中心坐落在怀来官厅湖新媒体产业园。怀来是新能源输出大县,70%以上的电能都是水力发电、风能发电和太阳能发电产生的清洁能源,但这之中有50%的清洁能源无法上网,低廉的电价对于数据中心这种耗电大户而言,具有莫大的吸引力。
同时,正在加强西部数据中心人才培养和招聘,并提出用技术赋能促进产业数字化,提供云服务、数据工具、研发平台、AI技术能力等,助力传统企业、中小企业数字化转型,经营管理提质增效,比如企业数据和业务系统上云、湖仓一体化、云原生等产品和服务等。
5、百度:阳泉+京津冀一直以人工智能为重要战略的百度,也不断在数据中心的底层建设上进行布局。早在2015年7月21日,百度便在山西省阳泉市建设百度云计算(阳泉)中心,依靠太阳能光伏发电,是我国太阳能光伏发电的首例应用。该中心数据存储量超过4000PB,可存储的信息量相当于20多万个中国国家图书馆的藏书总量;同时由于使用了百度自主研发的的高性能、低功耗服务器,数据中心CPU总量高达70万颗、CPU内核总数超过300万个。随着百度智能化的发展,其自建数据中心的步伐也在加快。2019年10月,百度在保定,同时自建两个超大型云计算中心,分别为徐水智能云计算中心和百度定兴智能云计算中心。2020年8月20日,百度在保定自建的超大型数据中心宣布开放,承载36万台AI服务器。不过,最近两年,百度还暂未透露新的数据中心建设。
6、其他
作为国内为数不多的已在科创板上市的中立云厂商,Ucloud优刻得目前在内蒙古和长三角地区均有布局。
在UCloud优刻得的整体规划中,乌兰察布云计算中心位于内蒙古自治区算力网络国家枢纽节点的集宁大数据产业园。更适用于对位置、网络延迟要求不高,对成本控制较为敏感,对扩容需求、数据计算、数据存储高需求的行业,主要针对中大型企业在环京地区的业务部署上云。
除上述企业外,一些新晋互联网公司也在积极在西部数据中心。比如快手负责人公开表示,“乌兰察布大数据中心是快手第一个自建超大规模互联网数据中心,将大量采用国产芯片。”据了解,快手乌兰察布大规模数据中心处于“东数西算”内蒙古枢纽节点,按规划约建设两万个 10 千瓦机柜,全部完成后预计可支撑 30 万台服务器。
由此可见,当下各巨头西迁的主战场多数围绕内蒙古、长三角一带进行战略部署,并根据数据类别、场景的不同,在安全、成本,技术创新及智能应用等多个层面进行差异化部署。
西迁对IDC降本的影响有多大?
互联网巨头建设数据中心的成本在逐年飙升,Synergy数据显示,2018-2020年,国际前五大数据中心使用者,谷歌、微软、亚马逊、苹果和脸书占据总资本支出的 70%以上。市场研究机构Canalys数据显示,2021年第三季度中国云基础设施支出同比增长43%,达到72亿美元。其中,阿里、华为、腾讯、百度四大厂商合计占据八成市场份额。
那么,西迁真的能解决高居不下的IDC建设成本么?
数据中心规模规模庞大,结构复杂。简单来说,IDC建设成本主要分为两大部分:一次性投入成本和长期运营成本。
其中一次性成本包括开发成本(土地取得费、前期工程费、建筑安装工程费、设备购置费、间接费用)和开发期间费用(管理费用、财务费用)。长期运营成本包括房屋土地建筑费和土地成本推销或租金、设备折旧或租金、水电费用、网络通讯费用、管理费用、保险、维修费用等。
针对一次性开发成本,西部土地资源丰富,能够大大降低土地取得费,同时有国家政策扶持,相应的土地价格能够得到一定控制。
而长期运营成本中,数据中心运营产生水电费在长期运营成本中所占比例率较大,尤其是电力费用一般在运营成本中所占比率约为40%,大型或超大型数据中心的电力费用所占比例更高,一般会达到长期运营成本的60%左右。因此,数据中心在运营期间如何有效节约电力成本是数据中心降本的关键所在。
简单对西部和东部的电力进行粗略对比:在河北,一个一万五千平房米的大型数据中心,成本核算后每年使用电费超过2300万。而根据国家公开数据显示,河北220千伏及以上为0.47元/度,内蒙古220千伏及以上0.3708元/度,下降近30%。
也就是说,西迁后,在电费成本上几乎可以节约近30%,这还不包括两地人力成本、水费等费用差价。
可以肯定的是,西迁过后,数据中心的整体成本一定会随之降低,巨头也会更加紧密的进行布局。
但长期来看,数据中心的成本也不会过度降低。
Gatner预计,在未来五年里,全球最大的1000家企业中,70%以上不得不对数据中心进行重大改造,改建、重建,也会增加成本上涨。
其根本原因在于,数据中心的能耗成本居高不下,并呈现急速上升之势,在于服务器利用率不高、数据中心的供电系统设计不合理等原因。据统计,近半数以上的数据中心超过20%的服务器处于限制状态活利用率极低。国内不少数据中心的电力成本每年超过了千万元。
可以预见的是,随着国家政策的推行,数据中心定会迎来下一波强劲发展,但同时也面临着下一段的困难和挑战,降本的同时,如何提升效率?巨头们的比拼,或许才刚刚开始。
本文来自微信公众号 “光锥智能”(ID:guangzhui-tech),作者:刘雨琦 ,36氪经授权发布。















