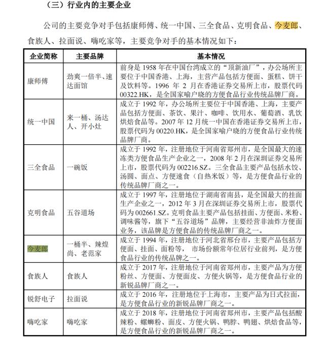
阿宽想做方便面第一股?今麦郎笑了
争夺A股“方便面第一股”,是白家阿宽逃离巨头狙击的途径,也是今麦郎寻求转型试错的资本。但比起来已经寻机四次冲刺资本市场的今麦郎,白家阿宽可能更着急。
争夺A股“方便面第一股”,对于今麦郎和白家阿宽两位实力玩家来说,不仅仅是争一个名头,更像是打一场双方都不想输的战争。
近日,四川白家阿宽食品产业股份有限公司递交了招股说明书,拟深交所挂牌上市,白家阿宽计划通过本次IPO募集6.65亿元,用于健康食品产业园(第一期)建设和研发中心建设。
而早在2020年年末,今麦郎食品股份有限公司已正式接受上市辅导。
他们必须争第一,是因为“第一股”可能意味着“赢家通吃”。就如奈雪和喜茶、每日优鲜和叮咚买菜争抢“行业第一股”时,当第一股落定,后来者的业绩必然备受先入者的影响。
二者相比,已经四次官宣冲击资本市场失利的今麦郎,虽然急需资本支撑、完成蜕变,但毕竟已经卡位到“市场老二”的江湖地位,而白家阿宽如果错过上市良机,大概率仍脱离不了主营“代工厂”的命运,以此避开巨头的直面竞争。
“方便面第一股”的贴身肉搏
今麦郎和白家阿宽,先后传出了冲刺A股“方便面第一股”的消息。
于近日递交招股书的白家阿宽,显得火药味十足,其在招股书中,直接将今麦郎锁定为竞争对手之一。
(白家阿宽的招股书中,将今麦郎列为未上市竞争对手中的第一位)
而业绩可以硬撼“行业老二”统一食品的今麦郎,对外却似乎“不屑”将前者作为对标竞争者。今麦郎创始人范现国公开表示,过去30年是“康统”之间的竞争,今后将开启“康今”竞争的时代。
这条行业鄙视链的背后,是二者不同的市场规模和运营策略。
创办于2001年的白家阿宽,在21年后的今天,仍是行业内的“小个头”。“白家阿宽难以改变方便面的市场格局,因为它只是细分场景的补充。”中国食品产业专家朱丹蓬告诉陆玖财经。
在新消费浪潮下,颇有地域特色的白家阿宽,顺势成为李子柒、三只松鼠、百草味等知名品牌的代工厂。随着新消费浪潮的兴起,不甘于隐居幕后的白家阿宽,希望通过资本市场,完成规模的扩大以及对直营品牌的赋能。更重要的是,方便食品赛道并无护城河,一旦做大很容易引来巨头觊觎。登陆资本市场获得“掰腕子”的资本,也是十分必要。
对于今麦郎来说,其市场规模已经可以视为“康统”双雄争霸的搅局者,但仍以传统的业务为主的今麦郎,也屡屡渴望登陆资本市场,通过资本力量完成新一轮的蜕变。
尽管二者目的迥异,但对顺利拿下A股“方便面第一股”的心情都很焦急。
一方面,赶在疫情期间上市,他们心里都明白,疫情客观上催生方便食品的业绩激增,可以在上市时有靓丽的财报。一旦没有抓住这个短暂的“风口”,再想登陆资本市场,难度必然陡增。
另一方面,尽管双方体量和消费场景均有差异化,但同属方便食品赛道,先入者的资本表现必然对后入者产生传导效应。早前,获得“奶茶第一股”称号的奈雪,其资本表现差强人意,跌跌不休的股价,也让实力更强的喜茶暂缓了登陆资本市场的计划。
同样,“生鲜第一股”每日优鲜的表现,让资本市场大失所望,紧跟其后上市的叮咚买菜,尽管业绩优于每日优鲜,同样在短期内受到很大波及。
既要追上疫情客观催生的红利期,又要抛开同台竞技的友商,难怪今麦郎和白家阿宽都急于摘下“第一股”的名号。
今麦郎不想输给白家阿宽
今麦郎没有将白家阿宽放在眼里,或源于白家阿宽的小众市场和小体量。
成立21年的白家阿宽,在疫情客观刺激下,才勉强迈过10亿元大关。根据招股书显示,2018年至2021上半年,白家阿宽的营业收入分别为4.22亿元、6.31亿元、11.10亿元和5.93亿元;归母净利润分别为608.48万元、2364.85万元、7626.49万元和2192.94万元。
在业内看来,疫情发生前的2018年、2019年,比较能真实反映白家阿宽的真实营收水平。2019年底突如其来的疫情,让以方便面、火腿肠为代表的方便食品销售激增,是特定时期的产物。
此外,白家阿宽尽管有超过200个SKU,但仍陷入主力产品单一的困窘。2020年,“阿宽红油面皮”系列年销售额约4亿元,直接贡献2020年总营收的三分之一。
但白家阿宽营造出来的新消费特质,获得了包括高瓴创投、茅台建信基金、壹叁资本等资本参投,或也能为其带来二级市场的背书。
直接将目标瞄向巨头统一食品的今麦郎,其2019年业绩几乎与统一食品持平,这让其野心勃勃但也忧心忡忡。陆玖财经梳理发现,今麦郎至少有四次宣告冲刺资本市场的过往。
尤其是2019年初,欲借壳上市的今麦郎,或是距离资本市场最近的时刻。但在最后关口,由于合作方并未接到今麦郎共计13亿元转让价款,最终草草收尾。
对于此次失败的原因,业内人士将其归结于今麦郎的资金链紧张。一业内人士表示,今麦郎作为传统企业,始终在通过规模要效益,“对非上市公司的今麦郎,薄弱的利润难以让其拿出13亿真金白银购买壳公司。”该业内人士还认为,资金链的紧绷,也让今麦郎无力承担转型试错成本,这也是其不断谋求上市的原因之一。
从这点看,如果贴有新消费标签的白家阿宽,真能先于今麦郎上市,并获得较为不错的反响。那么,对于贴着传统企业标签的今麦郎来说,或将遭遇第五次折戟。
白家阿宽为何更着急?
从表面看,白家阿宽如果争抢“方便面第一股”失败,哪怕最终不能上市,还可以“大不了把业务重心从直营品牌转回做个代工厂”,貌似退路更多,对于上市的心态,理应更加“平和”。
但其实,从自身状况牌面看,仅有10亿营收体量的白家阿宽,对于上市的急迫感,远远高于今麦郎。
此前,白家阿宽更多的是通过代加工模式,躲在品牌后面“输送弹药”,但现在从幕后到前台,白家阿宽也就亮相在巨头的眼皮子底下。
以康师傅和统一两大巨头的市场对抗中,不难看出方便面行业是很难容下创新的行业。“方便面行业迭代的两个方向,一个是食材升级,走向中高端;另外一个则是创新,适应更多的细分场景。”河南一从事方便面的业内人士告诉陆玖财经,此前的五谷道场,曾以非油炸的概念迅速崛起,但也因为快速扩张,不得不卖身求生。
此后多年,鲜有革新产品出现的方便面市场,“康统”争霸的局面中,即使偶有创新,也被迅速模仿。例如,2008年,统一推出新品“老坛酸菜牛肉面”,康师傅立即推出了“陈坛酸菜牛肉面”回击。
让人始料未及的是,康师傅的新产品完全不是统一的对手。面对市场变局,康师傅直接推出“康师傅老坛酸菜牛肉面”,并在终端市场进行贴身战,最终又将市场占比拉回五五开。
这也让统一和康师傅明白:无论两家企业怎么开发新品,花多少钱打广告,并不再是决定因素,要想打破目前的竞争僵局,就看谁先出现重大失误。这个赛道的其他玩家更是清楚:产品上的创新,只是给头部企业做嫁衣。
对于这一点,白家阿宽已经有过“切身之痛”,此前它在大单品方面的成功试水,已经引来其他新消费品牌和巨头的环伺。就在白家食品(白家阿宽前身)尚未成名时,就引来了河南方便面企业白象食品的模仿,最终作为原告方的白家食品官司失利,最后以改名事罢。
此外,报告期内,白家阿宽的线上渠道的销售收入分别占公司主营业务收入的比例分别为47.53%、50.46%、61.34%和63.58%,如今超过6成已经要依赖线上。这也折射,白家阿宽可能尚无与巨头争抢线下的实力。
对于白家阿宽这样的新品牌来说,成功上市获得更多的资本力量,才能跑得更快,利用速度在巨头压迫的夹缝中杀出一条更好的存活之路。
今麦郎和白家阿宽,前者已经四次冲击资本市场失利,虽然急需资本支撑、完成蜕变,但毕竟已经卡位到“市场老二”的江湖地位,而后者,如果错过此轮上市良机,大概率仍脱离不了主营“代工厂”的命运,以此避开巨头的直面竞争。
本文来自微信公众号“陆玖财经”(ID:liujiucaijing69),作者:陈沛,36氪经授权发布。















