100万老人一个月没和人说过话,背后需求催生年收益上亿美元的生意
编者按:本文来自微信公众号“AgeClub”(ID:AgeClub),作者:Stone,编辑:Mico,36氪经授权发布。
上海虹口区哈尔滨路293号有一家玩具收藏俱乐部,最近火了。
一进去,就能看见满墙的变形金刚等模玩手办,左侧的透明橱窗里摆满经典玩具。
这里吸引了许多老人:
走进来的第一位老人70多岁了。他的父亲是上海康元玩具厂(中国玩具厂的摇篮)的职工,看到橱窗里满满都是小时候玩过的玩具,他十分动容;
有一对老年夫妻,进店后从包里掏出一张折叠好的报纸,上面报道了一篇《为“小小孩”和“老小孩”讲好上海的玩具故事》。他们为此而来,老太太说起小时候玩过的经典玩具,滔滔不绝。
…………
接下来的每一天,都有许多老人走进这家海派玩具俱乐部。
每天都有他们的玩具故事。说起玩具时,他们的眼里绽放光芒。
B站上一位叫“不会武功的zi龙”的UP主,正是这家上海海派玩具收藏俱乐部的负责人。他上传这些“老人与玩具”的故事,吸引了大量点击与关注。
这样的故事不仅仅发生在上海。
在北京通州区,最近也有一家专为老年人设计的玩具店,自开业以来吸引了不少老人,成为“老顽童”们的新宠。
住在附近的赵志刚大爷成了这里的常客。每天早晨八九点、下午三四点,他都会准时进店,看一下小人书,解一下九连环,玩一下投壶。
“我已耄耋,童心不泯”。老年人玩“玩具”的需求,正在显现。
据AgeCLub初步统计,在北京、上海、云南、重庆、长春等地,均已出现“给老年人提供玩具”的场所,“老年玩具”更大范围地进驻养老机构及其它一些老年活动场所中。
我国的老龄化正在加速。老年人人口基数变大,除了满足他们的物质诉求,精神诉求同样不容忽视,而玩具是满足精神需求的一个重要载体。
事实上,已有越来越多主流媒体关注老年人的精神健康需求,表示应让老年人“老有所玩”,正视老年人的玩具需求。
1 老年玩具市场潜力巨大,满足健康益智/情感陪伴/社交三大需求
日本的老年玩具市场最为发达:
日本“少子化”趋势严峻,但玩具行业连续6年超过8000亿元(约合521.7亿人民币),原因之一就在于,“扩大玩具受众年龄范围,将成人作为重要目标群体”。
日本TOP5的玩具企业万代公司2019年玩具业务销售额达2537.1亿日元(约合165.4亿人民币),其成人玩具业务的销售额约占40%。
另一家日本玩具公司Bandai,20%的玩具是专攻老年人市场。
在美国,40%的玩具专为老人研发,还有专门的老年人玩具专卖店,玩具种类丰富。售后服务会注重收集消费者的需求,以便制造出老年人喜欢的玩具。
日本大力发展老人玩具的原因在于其社会老龄化率,而我国老龄化情况同样严峻。
参照日本欧美等国家,我国老年人口快速增长,为中国老年玩具市场预留出了巨大商业空间。
(图注:2006-2050年中国老龄人口数量及比重)
中国加速老龄化意味着,老年玩具市场迎来庞大的消费基数,和庞大的、多样化的“玩具”需求。
AgeClub认为,老年人消费玩具,主要基于“生理、心理、社会关系”三大需求的满足。
1) 生理层面:维持和减缓智力衰退
京东大数据显示,近年来,老年益智类商品在京东平台上的销售整体呈加速增长趋势。
2017年1-9月相关销售额比2016年同期增长2.9倍,2018年销售增幅相比2017年增幅达到5.2倍。
老年人玩玩具能“保持头脑活力、延缓衰老”。部分养老机构显然已经发现这一点。
“噶好看的囡囡,我来抱抱。”患有认知症的陈奶奶看到娃娃玩偶两眼放光,这是自几个月前杭州橡树老年病医院引购了一批玩偶后,天天可以看到的场景。
在这里,玩具主要有两种作用:
一是认知训练,如识图认物、数字游戏、物品分类等;二是作业治疗,如拼图、七巧板、串珠、迷宫等。
杭州市第二社会福利院也在去年6月开辟了认知症照护专区“又稚园”。
“又稚园”里摆放了不少老人爱玩的器物,如“沙锤”、“折纸”以及“简单乐器”等。通过这些玩具,认知症老人集中注意力的时间得到延长。
相比其它文体娱乐活动,老年玩具具有不可替代性,锻炼强度和密集度更高,获益也更明显。
有美国医学专家研究发现,50岁以前开始玩益智玩具的人,老年痴呆症的发病率只有普通人群的32%;一些具有轻度老年痴呆的患者玩益智玩具,也可以减缓、阻止病情的发展,少数病人还有一定程度的智力恢复。
2) 心理层面:缓解孤独的陪伴感
在中国,“空巢”独居老人越来越多。
由于缺少子女的陪伴,加上娱乐的匮乏,他们在精神慰藉方面也更为缺乏。
医学专家早就做出过科学的分析:7岁的儿童与70岁的老人在渴望呵护、渴望关怀、渴望抚慰、渴望集体游戏等诸多因素方面的分值有惊人的相似。
这意味着老年陪伴型玩具市场有巨大潜力。
国外的老年人陪伴型玩具市场发展良好。比如在日本,治愈性、抚慰类的玩具产品蔚然大观,单独成类。
而中国市场也已开始关注老年“情感陪伴”类产品的开发。
例如,小米推出智能老年机,内置“小爱同学语音助理”,解决中老年两大痛点:
一是陪伴功能,比如播放喜欢的音乐、戏曲等有声内容;
二是情感诉求,帮中老年建立与家人之间的情感连接。
3) 社会关系层面:社交
“抽一抽,转转转,鞭打陀螺转得欢”。在公园、广场等比较空旷的场地上,伴随清脆的抽打声,中老年时不时挥动长鞭。
这是十分常见的中老年娱乐。
71岁的严立明打陀螺已经10多年了,技艺愈发纯熟,他的面前经常旋转着两个陀螺。
这项活动是他日常生活的重要组成部分,既能交友,又可健身。熟人之间经常交流经验、拉拉家常,不知不觉,时间就被愉快地打发了。
如果打陀螺时,周边聚集一帮中老年女性观众阵阵喝彩,他会打得更加起劲。
这其实满足的是中老年的社交类需求。
老年人从职场退休之后,更渴望获得沟通、交流、互动。
这一需求外的化表现是,老年人喜欢群聚、陪伴及分享类的社会关系活动,这也是老年旅游、广场舞等群体活动深受中老年欢迎的真正驱动力——他们害怕被社会遗忘。
而玩玩具,既可独乐乐、以最低成本带来最高效益,亦能成为众乐乐的辅具,协助维系熟龄族的良好沟通关系。
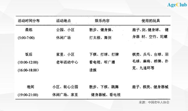
实际上,社交类场景,的确是中国老年人使用玩具频率最高的场景。
据调查,我国现阶段老年人每天超过6小时参与各种文娱活动,在这些活动中,有近二十种与玩具品类相关。
2 国内老年玩具市场仍处发展初期,但趋势已现
中国玩具产业发展相对较晚。据AgeClub观察,目前中国老年玩具市场整体上也仍在“萌芽起步”阶段。
一、 市场起步:个人创业者/传统玩具企业入局
目前在市场上,已经有部分创业者及玩具厂商开始试水老年玩具:
针对老年人的玩具产品出现在电商平台中,在淘宝以“老年玩具”为关键词,共搜索出6400余件商品。
在上海、北京、长春、云南等地,已有线下老年玩具店。
传统玩具企业进入老年市场,开发了多系列的老年产品。
除电商平台外,老年玩具开始出现在杭州银泰、杭州百大、丽水万地等大型商超的货架上。
在这些模式和场景中,我们看到了一些新变化:
1)老年玩具开始作为独立品类存在。
早在2016年,已有网店涉足老年玩具品类,但种类较少。尽管商品描述里有“老年人玩具”,但并非专门为老年人研发,只是一些儿童玩具恰好同时符合老年群体“益智”“健身”等需求。
而近两年,一些网店开始引进专门针对老年人设计的玩具,作为补充SKU。
除了传统的陀螺、空竹等适合老人的健身用品外,还有专门标注了“预防老年痴呆”“老人解闷”“老年益智”等老年人玩具。
2)老年线下玩具店业态逐渐多元。
线下老年玩具店,在2011年就已有商家入局。但相比过去纯粹的“销售”思路,近两年开设的玩具店模式和玩法开始多样化:
一是概念店、主题模玩店出现。
比如前文提到的“上海海派玩具收藏俱乐部”,聚焦情怀,以“老玩具”和潮流风范的“海派原创玩具”为主,从铁皮玩具到葫芦娃,从B站手办到刘看山……不仅仅展示玩具,更是展示独特的海派文化。
二是玩具+老人休闲综合店出现,构建老人“线下社交娱乐”场景。
例如,一家叫“老有所乐”的玩具店,店内面积约180平米,摆放有400余种适合老年人的玩具,还设置了健身运动区和益智休闲区,老人可以玩飞镖、骑四轮脚踏车绕圈,也可坐秋千、摇椅,玩棋牌、解环游戏等。
还有一家北京“老有所玩”老年玩具店,通过活动丰富老年玩玩具的场景,比如和社区合作举办老年玩具公开赛,参赛人员都是年龄超过60岁的老人。
3)从小众“生意”到“大牛”入局,TO C+TO B模式初见雏形
前几年,老年玩具品类仅有规模较小的网店和个人玩具店切入。
而今年,终于迎来较大规模的“传统玩具企业”入局。
比如浙江金马工艺品有限公司开发了益智类、组装类、解锁类等5大系列300多种产品,其中,老年玩具占比5%。
大家渐渐看到中国老龄化趋势、国家相关政策及老年需求背后的市场潜力。
传统玩具企业入局的另一重要原因是,老年玩具的TO B端需求已经显现,养老机构、老年大学、社区/企事业单位等,均有采购需求。
浙江金尔泰玩具有限公司同浙江老年大学合作开发了10多款适合老年人的益智玩具,可作用于枕叶等部位,激发大脑思维。
云和12家养老机构从浙江正艺玩具有限公司、浙江七彩工艺品有限公司等10家企业引进了上百套老年益智玩具。
“老有所玩”玩具店与一些企事业机关单位合作“老年玩具”团购业务。
二、老年人玩具消费特点:线下购买为主/看重质量
在老年玩具市场发展的初期,中国老年人在玩具消费上呈现出一些特点:
1) 消费人群:子女购买/有较多消费需求的老人/男性居多
一是子女出于老人的益智启发、延缓衰老、感官刺激等需求为老人购买。这一类消费者特点是老人年龄偏大,平均年龄在65岁以上,且出现头脑反应迟钝或者手脚不灵活等状况。
二是老年人出于自己的兴趣爱好购买玩具。例如,他们在广场看到其他人玩“陀螺、空竹、甩龙”等,自己也想拥有,就会产生购买。
自己购买玩具的老年人,其特点是,“拥有房屋固定资产,或者能够获得较大且稳定的子女支持,消费需求种类也繁多,开始专注于专门为老年人量身定做的服饰、追求适合老年人的玩具、关注接受新的教育等。”
目前城镇老年人口中,这类老年人最多,他们的消费需求也最大。
另外,如果是老人自己购买玩具,以男性老年人为主,女性偏少。
“相对来说,中国老年市场女性能够选择的文娱活动更多,比如广场舞等,而老年男性对玩具的需求比女性更大。”
2) 消费行为: 看重质量/倾向住所附近购买/120元以下价格受欢迎
在挑选玩具时,多数老年人看重玩具质量、价格及便实用功能。从市场反馈上看,价格30元—120元之间的单件玩具最受老年人欢迎。
在购买渠道上,于老年人而言,较之线上购物,线下的实物更易掌握大小、价格、质量等方面的信息,因此更易产生购买。
他们更倾向于在大型商场或附近商店购买玩具。
一方面,老年人认为大型商场购买产品有质量保证;另一方面,考虑到体力原因,部分老年人更热衷到居住附近的商店进行选购。
而网店的顾客群则截然不同,在网上购买老年人玩具的主要为年轻人,通常是孙辈给自己的爷爷奶奶买。
3) 消费品类:体育、智力型占比大,时尚智能玩具兴起
在文娱活动中,老年人使用的玩具多以老年体育型(如剑、棍、枪、毽子、陀螺)、智力型(棋类、桥牌、麻将、扑克、九连环等)为主。这也是目前活力老人消费玩具最大的类目。
此外,各种品类的成人玩具出现在老年人的生活里,包括一些时尚玩具、电子游戏,看护机器人等等。
对于失能、半失能老人而言,智能老年玩具是刚需。
杭州、天津等地的养老机构都曾引过养老机器人,智能玩具产品能促进老年人情感交流。
三、待开发的老年玩具市场,部分商家持“谨慎乐观”态度
中国老年玩具市场相比几年前有“向好”的趋势,且随着老龄化加速,老年玩具需求和市场正待进一步释放。
但AgeClub调研发现,具体到“实操”层面,部分玩具厂商、创业者对老年玩具市场仍持“谨慎乐观”态度。
1)成本及盈利问题是拦路虎。
对于“盈利”,老年人消费玩具的客单价和复购率都不够高,不如儿童玩具市场大、利润高,且并非所有老人都愿意在玩具上花费许多,这导致厂商投入生产的积极性不高。
成本上,“渠道商加价”、“老年玩具店因未成规模难以享受进货优惠政策”、“老年人有特定的购物习惯,经营场所需要围绕老年人的活动区域来考虑,店面开设成本不菲”等等。
有开设老年玩具店的创业者告诉AgeClub,目前而言,“老年玩具品类是否足以撑起一个生意,市场究竟有多大还不清楚。”
更重要的是,商家也缺乏资源配备和营销经验,认为老年玩具开发难、市场开拓难,不如直接生产儿童玩具来的容易。
2)市场整体发展初期,老年玩具市场发展“土壤”暂不完备。
比如观念问题。
需求虽在,但目前大部分老年人对玩“玩具”仍有顾虑,担心玩玩具被认为‘老不正经’。
另一方面,他们对“玩具”的益处还没有充分认知。老人舍得几千块钱购买保健品,认为对身体有帮助,但是,通过“健身玩具”让自己更健康,这种观念还需时间、市场的教育。
3 日本老年玩具案例分享:全龄段玩具产业/健康关爱型产品切入/多渠道融合
从目前的现实来看,中国玩具厂商对于切入老年市场的担忧不无道理。
到底应该如何发掘老年玩具这个需求已经显现的潜力市场?AgeClub研究了日本玩具厂商的经验。
日本的玩具大厂早从2000年起,就开始积极开拓老年市场。
除了扩增现有玩具的使用方式,更针对老年人群研发专属玩具。典型的有日本玩具协会、sega(世嘉)公司、Takara公司、松下电子公司等。
总结它们在老年玩具品类上的运营方式,有以下三点可供参考:
1)老年玩具作为辅助性产业或补充业务,传统玩具厂切入老年玩具市场更易成功
据AgeClub之前对日本的考察调研,从日本老年群体实际消费结构来看,只要不是养老院这种专门针对老年人的产品,大多数老年消费品市场都是老年细分产品加中性适老化产品的总和。
老年消费市场并没有多大的供需缺口问题,关键是需求侧的适老化教育、供给侧的结构调整。
比如日本老年人每年鞋消费约100亿,打上老年鞋标签的鞋子只有约30亿,还有70%的消费市场被分流到其它泛年龄鞋产品,属于通用型产品。
在玩具品类上,同样如此。
在消费端,日本老人购买两类玩具产品:一是0-99岁的通用型玩具,二是专为老年开发的玩具。
而从供给端来说,老龄化、需求增长背景下,目前切入老年玩具市场的,也多是原本面向低龄人群的传统玩具厂商。
多美、万代、任天堂等公司,它们开拓老年群体及延伸玩具年龄层,很少见到专门主做“老年玩具”品类的企业和模式。
这背后,日本提供的经验是:老年玩具的市场缺口,玩具厂商将其作为辅助性产业或者业务增量。
以日本万代公司为例,其20%玩具专攻老年人市场。
该公司的Purimopueru 娃娃系列最早供儿童使用,但如今,这个系列产品的主顾客群却是50 多岁至60 多岁的女性银发族,她们都对要价达7980 日元(约500多人民币)的娃娃爱不释手。
曾以“儿童机器人变形金刚风靡全球”的Tomy公司也在上延老年人群,其推出的一款会说话的机器人玩偶,畅销于成年女性,特别是60岁以上的女性。
2)从市场回报率最高的品类切入,老年玩具产品开发注重健康、关爱等需求
老年人对玩具的需求并不相同,但纵观日本玩具服务企业,大多将重点放在了老年健康产品和关爱型产品的研发上,满足用户情感交流和健康护理需求,并取得了不错的成绩。
在健康产品研发上,日本老年健康玩具产品分为两大类功能:健体型、益智型。
这里提供两个日本老年益智玩具开发典型案例:
① 针对老年消费者,玩具产品开发更精细化、人性化。
比如日本产业技术综合研究所的PARO海濑机器动物,其交互性、人工智慧等功能并不特殊,但它具有抗菌加工素材,专门考虑到医院及养老院“因患者对有毛动物过敏,没有办法引入真实动物做‘动物疗法’”的需求。
针对独居老人,日本玩具公司开发出“智能机器狗”,不仅能和人类深度交谈,且能随时观察记录人的体温、脸色等变化,若老人跌倒、晕倒等会立即拨通急救电话。
针对认知障碍的老人,日本商家开发出“会给提示的”魔方等,这样不会让老人半天弄不齐一面颜色而气馁放弃。
② 研发相关的周边服务和衍生产品。
日本任天堂游戏公司不仅开发研究锻炼老年人脑力的训练机器和游戏,还继续研发了相关的周边服务和衍生产品。
他们会在老年人产品的包装上贴上家庭医生的联系电话和地址,既有创意又有贴心的服务。
相比健康产品,日本市场对老年关爱型玩具(也称智能型关爱玩具)关注度更高——日本空巢家庭比例较高,孤独空虚的情感状态催生了市场需求。
英国年龄组织(Age UK)曾经公布过一个调查,“超过100万老年人一个多月没有和朋友、邻居或家人说话”。
基于这个需求点,日本玩具厂商研发了一系列能够弥补情感空缺的老年玩具,这类玩具多为可对话的洋娃娃和小型机器人,为子女已经离家或独居的高龄者提供陪伴。
譬如TAKARA TOMY在10年前推出的对话型洋娃娃“梦之子奈露露”,就因为内建6组感应器与1600种对话模式,可对使用者的行动与话语有所反应,因此受到独居的老年人欢迎。
而由医疗卫生用品企业与玩具厂商合作开发的“点头的小南瓜”,外型设定为3岁小男孩的模样,不但会说话、会唱歌,还能依据季节与使用者谈话内容有所反应,在子女已经离家的高龄夫妇之间极获好评。
分析来看,日本玩具企业在玩具开发上从健康、关爱型产品切入,有两点考虑:
其一,“健康、关爱”是老年人群使用玩具最大的需求市场,并且具备“刚需”特点,非其它文娱活动可轻易替代。
其二,日本更善于利用高科技来开发玩具,结合了科学严密的计算和情感化的设计,“精致高价”,议价空间更大,从厂商角度考虑,投入产出回报比更高。
根据市场调查,日本相关企业在老年人玩具和游戏设计的产品和服务上获取的盈利高达上亿美元。
3)在老年玩具营销上,日本市场多渠道、多产业融合
在日本市场,因为社会老龄化达到一定深度,并且养老产业配套服务发展较为完善,所以老年玩具营销上可以借势其它养老产业的通路,融合多种渠道、多种打法。
这种多渠道、多产业融合主要有三种方式:
第一种,较为常见的、普遍意义上的多渠道销售。
比如日本玩具零售商玩具反斗城自2005年起成立“IQ”专柜,此类商品不仅在玩具店销售,还在文具店和书店销售。
第二种,养老产业全面深度融合。
日本的养老产业“深度融合、紧密合作”,更有助于包括老年玩具在内的老年产业,以最小成本获得最大化收益。
以老年益智为例。日本围绕“益智、脑活化”的概念和功能,形成了电视节目、电玩、手游、书店等一系列的相关产业。
在日本,打开电视不时可看到益智猜谜节目,电玩和手机不断推出训练脑力的游戏软件,走进书店,不仅陈列着一堆锻炼脑力的书,还专门开辟出售练习题和电视游戏的区域;甚至连健康食品都出现“有助脑的活性化”等字样。
在老年人“益智”产品消费上,许多日本电视节目、书籍盛行锻炼脑力的主题,已经完成了前期消费者教育普及工作,日本玩具厂商推出“益智”相关产品时,可以瞬间在市场上带动热潮。
sega公司基于“脑力锻炼 ”推出锻炼大脑的玩具之后,市面上出现了一批大脑活性化商品,主要购买年龄层是40-60岁的顾客。
第三种是老年玩具销售是综合业态和多年龄层的融合。
在日本很少看到单独成类“老年玩具店”,老年玩具更多地作为其中一个品类,出现在日本线下综合业态中。
例如日本埼玉县一家店,将咖啡和玩具综合在一起,店内玩具按照年龄层分类摆放,下至刚出生6个月的宝宝,上至百岁老人用的玩具一应俱全。
只要进店后点一样饮品,就可以免费玩一个小时,店内玩具会经常更新。
在饮品上,也充分考虑小孩和老人的特点,包装密封性好、不易倾洒,该店的目的就是营造一个老幼共处、娱乐消遣的环境,增进彼此的亲近感。















