房产税因此出炉?央媒直指打新热,房住不炒走向何处?
编者按:本文来自微信公众号“大胡子说房”(ID:dahuzishuofang),作者:大胡子看深圳,36氪经授权发布。
昨日,新华社发布时评,抑制楼市“打新热”需要“硬核”举措。
这条时评指向何处,非常明显!最近楼市最热的打新,当属深圳华润城润玺。倒挂五百万,买到就是赚,即使经历715最严调控,深圳此次释放的购买力依旧令人瞠目叫绝!头天认筹高达13000多个,冻结资金超455亿,让房住不炒成为笑谈。
眼下看来,深圳此次华润城的众筹打新,确实太过狂热,已经引起央媒的注意。更引人瞩目的是,本次时评提及要建立科学合理的房地产税制度,通过市场化手段抑制投资行为。
这是房地产税要出台的节奏?
确实,房地产税的风吹了很久,但是此刻想要在全国推行,依旧不现实。任何一部税法出台需要的程序都是漫长的,目前最大可能还是,深圳即将成为下一个房地产税试点城市。
但是房地产税能抑制住倒挂打新吗?依照此前的经验来看,不太现实。早在2011年,上海和重庆作为试点开始施行房地产税,主要内容大致为以下:
上海征收对象为本市居民新购房且属于第二套及以上住房和非本市居民新购房,税率暂定0.6%;
重庆征收对象是独栋别墅高档公寓,以及无工作户口无投资人员所购二套房,税率为0.5%-1.2%。
可以看见,两地试点房地产税,主要针对多套房产与豪宅,征收范围都比较小,税率也较低,房地产税增加的持有成本在房产增值面前不值一提,因此对于两地楼市的影响也是微乎其微。
其实抛开这些,房地产税本身作为一种税种,是无法从根本上抑制房价的,只能适当增加房产交易的成本,对于深层次的供需,以及供需下的房产价值,影响微弱。短期可能会出现楼市冷静期,但一旦市场反应过来,房地产税效果甚微。
所以大家也不必过于恐慌,至于深圳接下来会不会出台房地产税?在此前试点经验下,这次究竟有何“硬核”举措?房住不炒下一步将如何走?还将拭目以待!
如果真论抑制打新,建立市场化抑制手段,还得回归市场行情,房地产税只可能是部分,不可能是调控全部。此前我们“大胡子看深圳”也对华润四的火热行情进行过分析!市场为何会如此火热?购买力到底从何而来?下滑即可看到全文。
以下是大胡子看深圳正文:
能买得起2000万房子的人,究竟是多“刚需”?
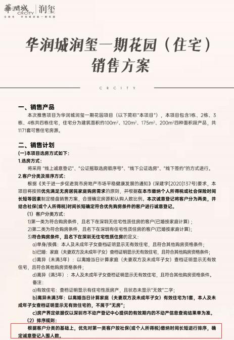
近期的顶级流量奖一定要颁给华润城润玺。
开盘只推1171套住宅,面积段100-200平米,单价13.1万,总价在1184-2829万元/套,根据认筹规则,是无房家庭优先,而第一天认筹量就高达13000多个。
看似非常人性化,还专门为无房家庭“格外照顾”。
但买得起2000万的“无房家庭”,究竟都是什么人?
无独有偶,今天万科臻山海家园发布销售方案,均价10.6万,主推面积127-190平米,总价区间1174-2556万/套,而周边的诺德假日花园二手房挂牌价14.5万/㎡,也是有明显的倒挂空间。
同样,这个项目也是“无房家庭”优先,但1000万起的总价,不知道有这资金量又是无房家庭的,又有哪些?
媒体报道,有个深圳土生土长的人,社保交了11年,无房,选的是200平米的户型,总价接近3000万。
嗯,也是,毕竟有十几栋农民房和小产权,只要不是商品房,就可以认定为无房户。
还有一些很直接,甚至自己文章作者也直接说,合伙打新。
听过合伙做生意,合伙开公司,合伙打新也是够特别。
不是说无房家庭优先吗,没关系,上有政策下有对策,直接来个互助共赢呗,你出名额,我出资金,毕竟买一套就是至少500万的倒挂差价,“傻子”才不去买吧!
而且越有钱越要买大户型,毕竟赚得更多,做生意还可能还会亏本,但在深圳买房,从来不亏。
买彩票还要拼运气耗时间,买房简单多了,搞个指标,就能优先排在前面,买一套至少赚500万,这笔生意,确实太划算了!
当然,我也不是吃不到葡萄说葡萄酸,毕竟资本逐利、市场也足够自由和理性,有钱赚谁不愿意去赚,去打新买房,这些人没什么问题,但有问题的是什么?站在客观角度,我希望大家思考几个问题:
1、能有2000万在深圳买房的人,真的是“无房户”吗?这个规则到底为何而出?
2、限价真的是好事吗?2000万房子限价,优先无房家庭,到底利好谁?
3、这是深圳调控手段的一招,但这招能否解决深圳高房价?又真的是为保护刚需而出吗?
华润城润玺这么火最重要就是限价,大家都冲着限价去买,但这里面有多少自住的?能拿出2000万出来买房的人,能在深圳没房子吗?
限价出台的初心到底是什么?本身限价就是双刃剑,初衷或许是好的,为了体恤民生,为了让买不起房的“夹心层”还有最后可以上车的机会。
可2000万的房子真的适合限价吗?这些去打新华润城润玺的有多少是改善刚需?大家应该心知肚明。
2000万的价格,注定抛弃普通人,试想下,如果华润城润玺不限价,和周边二手房价格持平,还有这样的盛况吗?这种打新盛况除了释放焦虑之外,于深圳人到底有何益处?
买得起的也不是为了自住,而是为了投资而买,买不起的也只能看着,期间还要被迫接受释放的焦虑。
大家发现没有,除了东部部分项目,深圳几乎所有的新盘都要抢。
一夜之间,几乎所有的盘,都成了网红盘,只要有价格倒挂的,不要想,买它!
现在的市场已经魔怔了,真正好地段的项目,价格也不是为刚需准备的,最终通过各种手段,也是沦为投资客掌控市场的把戏。
而真正的刚需项目,早就被炒作一遍,一个万丰海岸城几万甚至几十万人在等,等到周边二手房已经涨了一轮,也根本没入市,很多刚需只能不断打新,不断陪跑,最后精疲力尽之后,要么选择不那么抢手的新盘买了,实在等不起的也只能回到二手房市场。
认真想想,所谓调控,不过是向外展示的决心罢了,至于作用,没人负责。
所以我们想想这几年深圳的调控,其实对按压房价,贯彻“房住不炒”作用不大。
限价不是真正让首套刚需上车,而是给了投资客赚钱倒挂空间的机会,715政策之前,只要落户就能买房,更是诞生了大量房票,只要有钱,完全不用思考,杀入深圳就对了。
而715之后虽然砍掉了一部分房票,但又来了个“无房户”优先,看着是为了照顾无房的刚需,可事实如何,想必也看到了,调控一厢情愿,反而让不是那么刚需,不是那么缺房子的人更有机会中签,这就是当下政策的漏洞。
到底要不要限价?或者是不是应该执行差异化调控?
又到底如何才能解决深圳高房价?
这是通过华润城润玺之后值得思考的问题。
将房价回归市场,短期看似新盘开价会和周边二手房持平,但没有倒挂红利,就不会有大批投资客进场,更不会将焦虑情绪传导回市场。
过去我们团队也针对过是否应该取消限价展开讨论,限价的初衷本该是让那些刚需能踮起脚上车,如今看来确实只是一厢情愿的假嗨罢了。
既然此路不通,不如取消限价,看市场主导的价格能涨到哪里去?只要市场不能接受这个价格,就无法继续往上涨,自然会先涨后回落到市场普遍能接受的价位。
一个城市房价再疯狂,也不可能脱离了这个城市的购买力。
买得起的去买,买不起的等等,这才是一个合理的市场化。
有时候用政策去干预市场,或许还会给市场传导出一个错误信息。
近期深圳一口气拍出8宗地,又是一场史上最大规模的土拍,前段时间我们也写了,这是另一种意义上的调控。
常说供需影响价格,想要解决高房价,最根本还是要增加供应。
所以供地看出调控的决心,我认可,但能不能真的达成目的?
今年4月,深圳市住房和建设局印发《深圳市住房发展2020年度实施计划》(以下简称“实施计划”)的通知。
《实施计划》提出,深圳居住用地占建设用地的22.6%,远低于国家《城市用地分类与规划建设用地标准(GB50137-2011)》中25%-40%的下限标准,要求到2035年实现居住用地占全市建设用地比例逐步提高至25%。
15年的目标才是提升到保底的下限标准,整整15年只提高2.4%,算笔账,深圳每年流入平均40万人左右,2019年新房供应3.7万套,2020年预计供应住宅5万套,哪怕算套均3人三人计算,每年的差额最少8万套,加上历史遗留,现在深圳的商品房根本不够。
差距如此大,今年集中拍出的8宗地也只是下个毛毛雨而已,如果按照当下这样的供地速度和调控政策,华润城润玺的疯狂只是开始而已,以后更的疯狂场景陆续有来·····
当然,站在此刻,拍地也好,调控政策也好,只不过是想向市场释放一个良好的信号:深圳不能继续保持高速上涨了。
可真的压得下去吗?留给大家思考的空间。
深圳楼市发展到现阶段,首套刚需已经越来越少,而以后想上车的机会也越来越难,以后的刚需要么打新碰运气,要么只能从投资客手里买下二手房,总之,想要在深圳买套房,真的无比艰难。















