36氪研究院 | 新基建系列之:2020年中国城市人工智能发展指数报告
2020年是全面建成小康社会与“十三五”规划收官之年,为了实现全面建设小康社会的发展目标、增强经济发展韧性,我国各级政府重视培育壮大新动能,将新型基础设施建设(以下简称“新基建”)作为重要的逆周期调节手段,来实现惠民生、稳增长、补短板、调结构和促创新的目的。
人工智能作为新型基础设施建设的七大建设领域之一,能够实现人类智慧与机器的结合。通过推动人工智能发展,并与云计算、大数据等技术不断融合,可以实现推动产业升级,促进经济发展的作用。
从产业链各环节着手,洞察人工智能发展情况
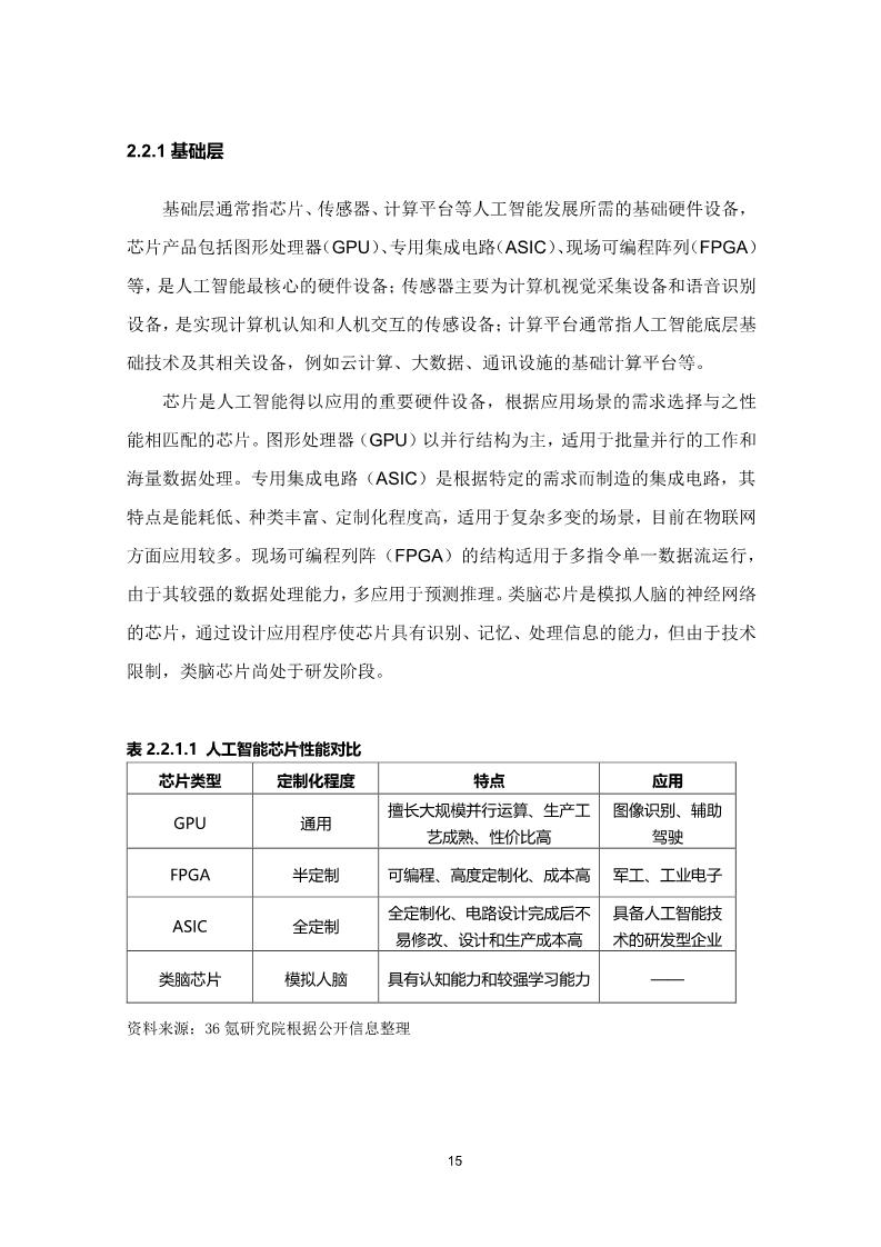
36氪研究院对人工智能产业链进行梳理,将产业链划分为基础层、技术层和应用层。基础层主要包括芯片、传感器、计算平台等;技术层则由计算机视觉技术、语音识别、机器学习、自然语言处理等构成;在应用层中,人工智能应用场景较为广泛且多元化,在金融、安防、教育、医疗、零售、机器人等领域都有相对广泛的应用。
以36个人工智能重点城市为对象,多维度构建指标体系
36氪研究院筛选出36个人工智能重点城市参与人工智能发展指数研究,并构建由5个一级指标,12个二级指标和20个三级指标组成的综合指数评价体系。五类一级指标分别为城市发展环境、资金支持力度、研发能力、基础支持情况和发展成效,从5个角度全面、综合分析城市人工智能发展情况。
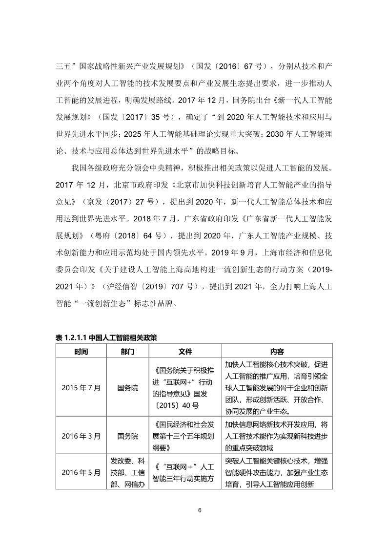
城市人工智能发展总指数从城市发展环境、资金支持力度、研发能力、基础支持情况和发展成效角度出发,考察各城市人工智能发展情况。通过数据分析,截至2020年一季度,中国城市人工智能发展总指数得分位居前五的城市分别为北京(92.93)、上海(87.01)、深圳(86.52)、杭州(81.23)和南京(77.74)。其中排名TOP10城市为我国人工智能发展第一梯队,主要包括北京、上海、深圳、南京、广州、苏州等一线和新一线城市;排名TOP20内的济南、西安、重庆、青岛等城市处于我国人工智能发展的第二梯队;排名靠后的郑州、石家庄、兰州、南宁等城市处于我国人工智能发展的第三梯队。
城市发展环境指数从政策环境、经济环境和交流环境角度出发,考察各城市为人工智能发展打造的基础环境情况。从得分情况来看,排名前三的城市分别为北京(90.54)、上海(88.37)和南京(84.95)。
资金支持力度指数关注各城市对人工智能领域发展建设的资金支持情况,主要从政府投资和VC/PE投资两个方面进行考察。资金支持力度指数排名前三的城市分别为北京(92.68)、深圳(87.02)和上海(82.56)。
研发能力指数主要考察人工智能领域的人才规模和科技成果,以体现各城市人工智能的创新能力。指数排名前三的城市分别为北京(90.91)、上海(86.46)、广州(86.14)。
基础支持情况指数主要考察各城市为人工智能发展所提供的基础设施情况,由产业载体平台和配套基础设施两个二级指标合成。从得分情况来看,TOP3地区分别为北京(96.09)、深圳(91.13)和上海(90.91)。
人工智能发展成效指数主要考察各城市人工智能企业的发展情况,由企业数量、产业链布局和经济乘数效应三个二级指标合成。从指数得分情况看,各城市的得分差距较大,最高分城市为北京。人工智能发展成效指数排名TOP3城市分别为北京(94.33)、深圳(92.60)和上海(87.23)。
重点城市人工智能发展情况对比分析
北京VS上海
北京和上海人工智能发展总指数得分别为92.93分、87.01分,位列全国人工智能发展城市第一位和第二位。北京作为国内人工智能产业的核心中枢都拥有领先优势,是国内人工智能发展最为领先的城市。上海的资金支持力度和基础支持力度与北京相比仍有一定的差距,因此位居第二。
深圳VS广州
深圳和广州人工智能发展总指数得分别为86.52分、77.74分,位列全国人工智能发展城市第三位和第六位。深圳市虽然有深圳大学、南方科技大学等高校资源,但是整体研发能力来看广州更胜一筹,杰出人才总量、论文产出数量均相对领先。虽然广州研发能力较强,但整体实力上与深圳相比还存在一定差距,尤其是城市发展环境、资金支持力度和发展成效上均不及深圳。
杭州VS南京
杭州和南京人工智能发展总指数得分别81.23分、79.55分,位列全国人工智能发展城市第四位和第五位。在研发能力、基础支持和发展成效三个维度上两者得分非常相近,但南京人工智能产业相较之下拥有更好的城市发展环境,杭州政府给予企业更大的资金支持。而南京则在资金支持力度方面存在明显短板,因此总得分稍逊于杭州。
成都VS西安
成都和西安人工智能发展总指数得分别为73.24分、72.37分,分位列全国人工智能发展城市第九位和第十二位。在研发能力、基础支持情况、资金支持力度和发展成效上两者差距较小,成都在城市发展环境上略胜一筹。整体来说,两个西部城市发展起步较晚,与东部城市相比较为落后。但从宏观来看,两城市的政府均重视人工智能的发展,积极推出扶持政策,人工智能未来发展空间十分广阔。
本报告就如下重点问题进行研究:
人工智能发展现状及发展意义
人工智能产业链分析
36个重点城市人工智能发展指数评价体系构建
4组城市人工智能发展指数对比
中国人工智能发展展望与建议
更多精彩内容,详见《新基建系列之:中国城市人工智能发展指数报告》,点击阅读原文,可下载报告PDF版,提取码:kf7d
封面图来源:视觉中国















