IATA支持以代金券抵退款的背后:极度困难的航司,没有退路的代理
编者按:本文来自微信公众号“环球旅讯”(ID:Traveldaily),作者:环球旅讯,36氪经授权发布。
几乎没有旅客的值机柜台,飞机整整齐齐地停在停机坪上,高空俯瞰下宛如飞机模型展览场。这是疫情还未得到有效管控的当下,全球范围内不少机场的光景。
美国亚特兰大机场,这座全球最为繁忙的机场,据NARCITY.com 4月3号的报道,刚刚过去的3月其客运量锐减85%,原本需要提前3-4小时到达机场准备登机的旅客,现在只需要15分钟过安检即可登机。
机场越发冷清,航司越发焦虑。按罗兰贝格的预测,乐观来看,如果疫情下的航空旅行限制持续2个月,到2020冬春航班开始时(即2020年11月初)全球民航业的RPK(收入客公里)可达到疫情之前100%的水平;悲观来看的话,不仅影响要持续到2022夏秋季航班开始之前,并且RPK只有疫情之前80%的水平。
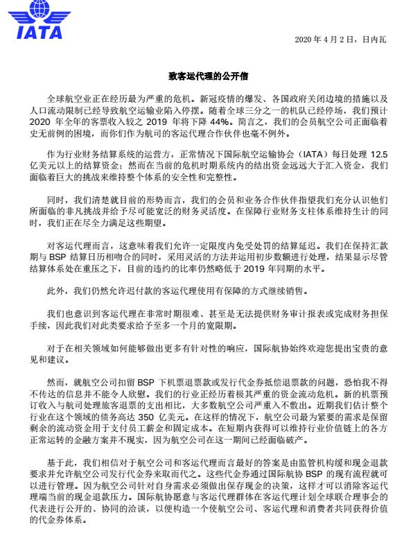
日前,IATA发布的《致客运代理的公开信》(以下简称《公开信》)中明确指出,随着全球三分之一的机队已经停场,预计 2020 年全年全球客票收入较之 2019 年将下降 44%;同时,新的机票预订收入与航司处理旅客退票的支出相比,大多数航空公司严重入不敷出,近期估计整个行业在这个领域的债务高达 350 亿美元。
全球航空业正经历着极其严重的资金流动危机,已经有航司在疫情之下进入破产程序,IATA称这是“史无前例的困境”。
因此,IATA在《公开信》中表示:“我们相信对于航空公司和客运代理而言最好的答案是由监管机构缓和现金退款要求并允许航空公司发行代金券来取而代之。”
目前,加拿大、哥伦比亚和荷兰的监管机构已经意识到此举的必要性,IATA希望其他国家也会推出相同的举措,尽管他们知道这不是客运代理群体希望听到的答案。
消息一出,果然,代理一片哗然。除了要给用户解释为什么真金白银变成几张代金券,部分代理甚至陷入了进退维艰的地步:前期已经为消费者进行了无损退票,后续就算航司将代金券退到平台,假如航司破产或重组,这些代金券就是一文不值的废纸。
一位OTA人士向环球旅讯透露,目前已有将近20家外航加入以代金券抵退款队列,这件事情为退票带来了极大的压力。
同时,在退代金券的规则上,不同航司的设定也是五花八门,并且还存在更改的可能。
举个例子,新加坡酷航在3月16号发布消息提示,除酷航取消航班外,在2020年3月15日(含)前购票,且预订出行日期为2020年1月23日至2020年5月31日(含)的游客,若改变旅行计划,未使用部分机票可按原金额100%以代金券形式退回,代金券有效期为自发出之日起12个月内。
而在4月9日,酷航再度更改了相关规则,相比旧规则显得更加人性化。酷航表示:未使用部分机票可按原金额100%退回至原支付渠道,但退款时期长达14周;未使用部分机票可按原金额120%以代金券形式退回,该代金券自签发日起12个月内有效。
图片截自酷航官网
对航司以代金券抵退款颇有微辞的还有消费者。根据南都发起关于“疫情期间航司不退款只退代金券,你怎么看?”的热点站站队投票结果,超过八成受访网友认为国外航司退票只退代金券的举措并不合理。
这样一个存在多输可能性的解决方案被推到台前,背后是极度困难的航司和没有退路的代理,以及焦虑代金券到期和疫情结束哪个更快到来的消费者。
@环球旅讯特约评论员、海择资本创始人罗海资:
IATA这个文发和不发没有什么区别,意思就是说,该收的钱我們还是照收,BSP结算机制照跑,但是航司不退款只退代金券的事我们管不了,旅行社拿不回现金的话请找各国监管单位。
部分欠缺现金流的航司在退票時拒绝退钱给个人消费者已经众所周知,但是当航司也对组团社(机票代理)做相同处理时,却会衍生重大问题。原本退票的现金流通过BSP结算中心回到组团社时,组团社还能用以周转,现在航司把钱拿在手上,还给组团社代金券,航司持续没有订单还是会破产,却连累无辜的组团社还拿着不知所谓的代金券跟着破产。
@环球旅讯特约评论员一休:
代金券使用的最大问题在于谁为航司履约和破产的风险买单?目前OTA已经为用户垫付的部分,航司的代金券风险就转移到了平台,航司如果破产,代金券就是一堆废纸。
另外代金券的使用还没有形成很成熟的行业通用模式,在供应链以及渠道端的执行上问题很多。
目前来看,全服务航司只有不多的几家用代金券,主要还是廉航。至于国内的航司有没有可能也采用代金券抵退款?我判断民航局不会答应,而且消费者会直接把航司和平台投诉上天。
@环球旅讯特约评论员Tony:
IATA是航司组成的协会,只会从航司的利益出发。目前航司确实面临很大难关,这封《公开信》只是想单方面认可不退钱的事情,避免代理人和航司吵架。
但也不能说IATA是“保护航司,牺牲代理”,毕竟是特殊时期,代理也可以拿着文件跟旅客解释。至于已经向用户垫付了钱的代理,这是代理人的行为,很多航司也没有所谓的无损退票,也没有说不收退票费。像很多全球商旅公司在没有收到航司的退款之前是不是会给用户退钱的,一般就是航司一个月时间内退钱,就一个月时间内退给用户,这其实是账期的问题。
据了解,有一些OTA为了提升用户体验和品牌美誉度提前给用户垫付,数目不小,按照现在的情况来看可能会有一些钱没有办法收回来。航司如果退代金券,退到平台还好,只要航司 不倒闭至少平台还能用。但现在来看也没有具体和统一的操作规则,代金券到底是航司直接退到用户个人还是平台还没有定论,最怕的是平台给用户垫钱了,航司又给用户发代金券,这样平台很尴尬。
此外,关于已经倒闭或者即将倒闭的航司,如果平台提前垫了钱,那平台只能吃哑巴亏,垫掉的钱只能算广告费或公关费了。海外的OTA平台其实是不会给用户先垫钱的,都在等航司。这跟平台的风控有关。
民航业也是多灾多难的行业,从911以来每几年就会发生一些事情导致航司破产或倒闭。国内的OTA都还比较年轻,国内也没有出现过航司倒闭的事情,他们对风险预期较低才敢于提前为用户垫钱。而海外很多OTA,可能是见惯了航司倒闭,所以防患意识较高。我相信这次事情之后,国内的OTA应该会提高风控意识,在遇到这种影响大、持续时间长的黑天鹅事件时,在退款方面来说会更谨慎或利用保险来规避。
@航路信息创始人詹谊:
关于IATA的发文,需要留意一个时间点,就是欧盟和美国的相关机构表示不允许航司退代金券必须退现金之后。这其实是IATA对航司的EMD政策在做背书和支持。但IATA本身作为一个由航司组成的全球非盈利组织,自己为自己的行为背书,并且是在这个行为是否触犯相关法律法规还不清楚的情况下,这本身就是一个问题。
EMD对于代理人而言,理论上其实是没什么损失和风险的。代理人就是航司给啥卖啥,退啥还啥,就是在旅客的解释工作上承担了一些沟通压力。有些代理人和OTA、平台在前期没有明确EMD的情况下先行垫退了部分机票退款,有些因为前期退票激增导致操作不及时的赔偿,这两部分确实是有些实际损失,但目前来看都在大家能承受的极限范围内。
现在最大的问题是和风险其实在旅客侧。
首先是很多航司对于发EMD的规则还不太清晰。看其他家发EMD发现圈钱效果很好,但完全不知道怎么搞。就算旅客现在说可以接受EMD,也不知道如何操作。EMD就是免费改期、改线,一个很简单的售后问题,很多航司非要复杂化。
其次是有些航司发的券堪称“坑爹”,一是不能转让,二是必须在某个时间内用完。有的航司说可以在两年内用完还好,有一些就是让旅客在三个月内或半年用完,按现在疫情发展的情况,三个月或半年能用完?
最后,对旅客来说最大的风险是发券的航司在疫情过后是否还活着。如果航司都没了,这些券去哪里用?
代金券这个事情说得更直接一点,就是强制旅客购买自己发行的无息债券,规则多不说,旅客还没得选,航司就是强制摁着旅客在地上摩擦。这时候IATA假装不知道就算了,还要发一个文来支持,不知道是怎么想的。
正常情况下航司收取各种不成比例的退票款、向代理人开各种有理由没理由的ADM眼都不眨一下的,也不见IATA出来说句话、做一些行业规范。如果发EMD的航司倒闭,旅客可以直接找IATA索赔吗?应该是不可能的。另外,那是不是以后只要说我有困难,面向客户都能强制性的退各种各样的券,这样子有法律依据可言吗?
最后,你说航司是不是有困难?对,是有困难,而且是世纪难题。可这么大的问题不是靠克扣旅客的机票款来解决或者说能解决的,而是应该相关监管部门牵头来系统解决。这么一次历史性的困难,如果靠券就能解决,那简直就愧对这次全行业的困难指数了。如果相关国家政府的眼光足够高,用各种办法让航司快速退钱,这其实也是拉动全球经济的一个手段。















