36氪研究院 | “十五五”时期重点产业前瞻与发展路径研究
智造未来,铸就新支柱
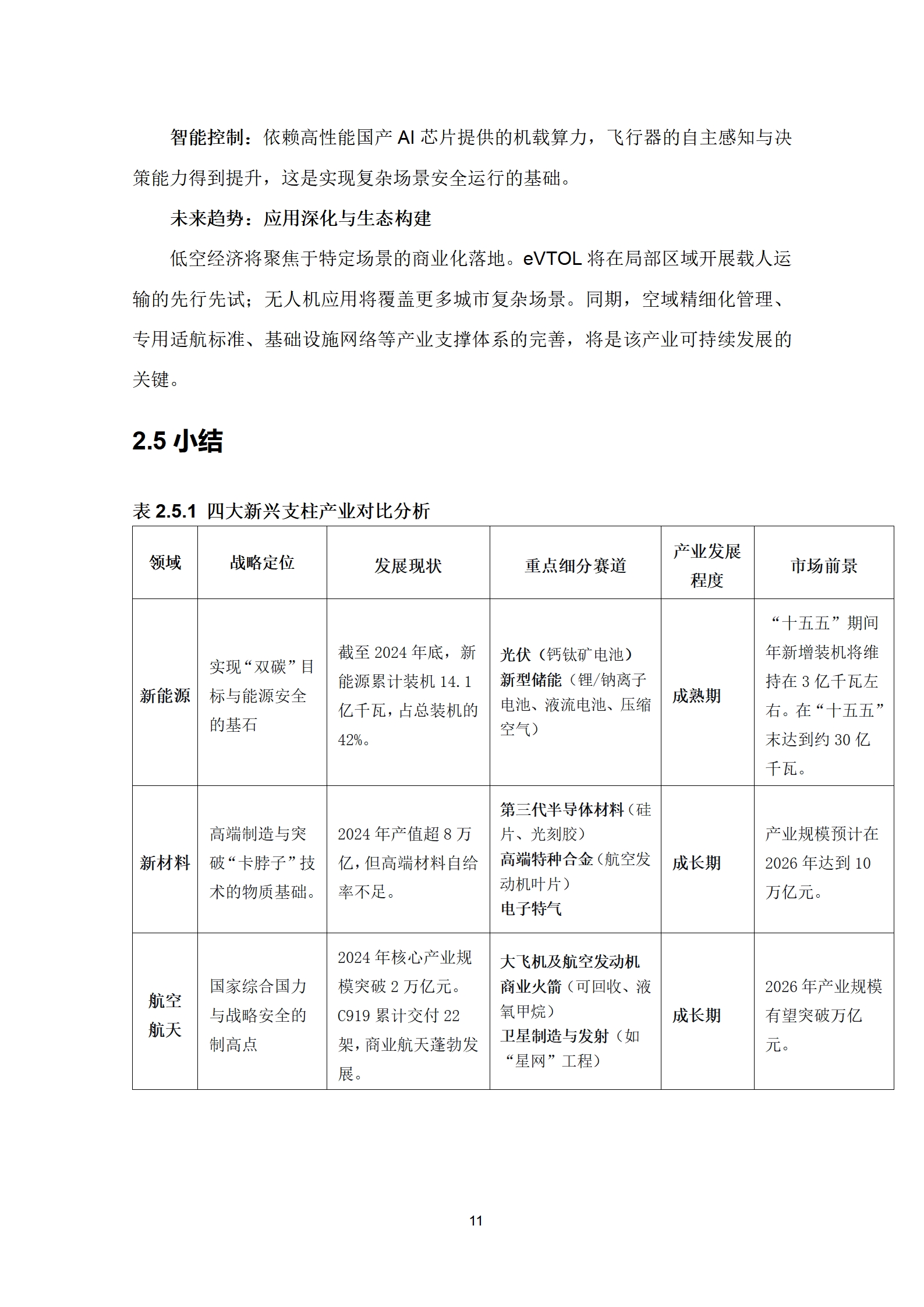
“十五五”时期是我国全面建设社会主义现代化国家新征程的关键五年,也是产业体系迈向全球价值链中高端、实现高质量发展的攻坚阶段。此外,面对深刻变化的国际竞争格局与国内高质量发展要求,产业体系的现代化升级已成为核心战略任务。36氪研究院系统剖析“十五五”时期产业发展的核心蓝图,聚焦新兴支柱产业、未来产业与传统产业三大板块的协同演进,通过详实数据刻画产业发展动态,并前瞻性地探讨其发展路径,为把握新一轮产业变革与科技革命的历史性机遇提供决策参考。
图:现代化产业体系各领域发展阶段
核心观点
1. “十五五”时期将建设现代化产业体系提升为首要战略任务,标志着发展思路从单点技术突破转向系统性产业升级。
2. 新能源产业正从追求装机规模转向构建“源网荷储”协同体系,更加注重生产与消纳的动态平衡。
3. 航空航天形成国家工程与商业航天双轮驱动格局,大飞机产业化与商业航天将共同推动产业链规模放量与能力建设。
4.未来产业如6G、量子科技等我国已处于全球研发第一梯队,旨在通过前瞻布局抢占技术标准与产业生态的制高点。
5.传统产业转型不仅强调绿色化与智能化,更首次明确推动“服务型制造”,引导制造业向产品全生命周期服务延伸。
更多精彩内容,详见《“十五五”时期重点产业前瞻与发展路径研究》,点击下载链接,提取码:jpex















