为什么上海越来越多的发房票?
有没有发现,房票安置正在以更快的速度全面在上海铺开。
这件事还有一个背景值得交代,那就是上海在这两年启动巨量拆迁旧改。简单提几个数字,感受力度,2025年上海征地和动迁补偿预算总额1400多亿,比去年提高约23%,其中徐汇区以约430亿,成为上海如今当之无愧的旧改大区。
还有就是,根据上海政府制定的2026-2028城市更新方案,接下来的2026年,上海全市将启动全面的城中村旧改。
也就是说,明年开始上海又将产生大量的动迁户,不管是郊区还是市区,保守估计小几万名。而以往上海城中村旧改有两种补偿方式,一种是安置房,另一种是货币,现在让事情变得不一样的地方在于,上海今年在以往两种补偿方式中,又增加了一种全新的补偿政策,从安置房直接过渡到商品房市场,就是:房票安置。
并且未来极有可能会在上海全市范围内全面铺开,成为主流方式,房票安置可以看作是一张有时效性的“购房代金券”或“奖励补贴”,未来手拿房票进入楼市买房的动迁户,只增不减,只会更多,这也将会成为未来上海楼市的一个全新变量。
01
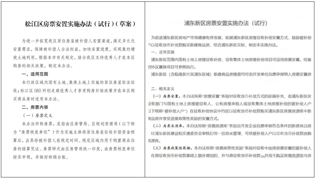
市区也不例外,徐汇动迁也开始发房票了
简单回顾一下房票安置在上海铺开的时间线,2024年6月,金山发出上海001房票,并给予购房金额的7%作为现金奖励。
后来,青浦和嘉定跟进,涉及的房源数量也越来越多,房源要求也有所放开,从现房,到6个月内竣工楼盘均可。
房票安置被视为上海为了帮助外环外新房市场去库存的一大手段,很多人猜测是属于为郊区定制的政策工具。
而这两天,连市区的徐汇也开启了动迁的房票奖励制度了, 不仅如此,作为上海楼市半壁江山的浦东也在早前发布过房票安置的试行文件。
可见,房票安置全面在上海铺开的可能性变大,它不再仅仅是“郊区去库存工具”,而是“全市楼市结构性调整的杠杆工具” 。
这次徐汇江南新村的房票安置政策,还有几大创新,简单来说,就是放 宽条件,采用 “全域可选+一二手通兑”模式,这种模式未来也极有可能全市铺开。
一、房源池的地域范围,扩大至全市
换句话说,从之前的“区域内流动”变成了“全市范围流动”,未来江南新村拆迁户选择房票奖励,可以全市范围内选房。
二、不再只刺激新房,而是一二手联动
对比前几个郊区的房票政策,这次徐汇的房票不再定向要求购置新建商品房,而是在规定的时间范围内 , 可拿房票直接购新房或二手房,都有补贴。
三、购房时间线也拉长
从今年年初到未来18个月都有效,对比之前的6-12个月内必须购房,缓解了时间焦虑。
我们可以假设换算下,当一个拥有江南新村40㎡房产的动迁户,拿到约565万的货币补偿后,如果在这两年有买房计划,假设他选择在徐汇购买一套二手房或者新建商品房,原被征收房屋面积约为80㎡,那么他将得到房票奖励为16万,过期无效 。江南新村的总户数为1187户,部分居民已经提前购房,并享受补贴。
可以看到,上海动迁的房票安置政策,是一区一策来制定的。很明显的,对于郊区新房市场提振大于市区,郊区置换的成本更低,有些不仅拿了房票买了更大更好的新房,剩下的差额还有现金补贴。 对于市区置换成本相较更高,2000元/平的房票奖励不算很高,有可能客户也会流向郊区。
而不管怎么样,我们今年看到上海政府在房票安置上的推进速度和决心,从徐汇房票开始,标志着房票制度真正从郊区向市区渗透,正式上升为全市策略了。
02
上海为什么会要全面开启房票安置
回到文章开头,此时上海的城市更新正处于要全面提速的阶段。
首先,房票安置可以有效缓解城市旧改带来的资金压力。民建上海市委网站上,有提到一个数据,关于上海城市旧改的资金缺口其实是很大的,从“两旧一村”改造的结果来看,2018至2022年间,仅中心城区成片二级旧里以下房屋征收总费用就接近7000亿元。未来三年,上海将要全面启动的城中村改造数量为66个,遍及全市的郊区和市区,体量远远超过“两旧一村" 。
它们不仅体量大、权属复杂、资金平衡难度更大,但城中村旧改这件事,是上海接下来十五五期间的重点,板上钉钉,不得不做。
而房票安置一定程度上降低动迁资金成本,缩短安置周期。政府无需再垫付数十亿资金建设安置房,拉长资金周期,未来还叠加后续安置房小区的物业管理等隐形成本。将原本用于建设安置房的资金,转化为即时流通的购房补贴,既加速了旧改进程,又避免财政资金长期沉淀和投入,让安置成本在楼市形成内循环,而非流入股市或者其他城市。
资金是一方面,房票安置也节约了城市的土地成本。未来的城中村旧改项目,如果大部分通过房票安置模式而不是安置房模式,将会有大量的土地释放出来,不管是建设产业园也好,商业也好,都对于郊区的城市配套有所补充 ,从而,郊区也不再会有更多的动迁大居被建造出来 。
最后,上海郊区楼市的冷清也为房票安置提供了必要的条件。
大家想象一下,如果现在不是楼市下行周期,如果上海新盘依旧存在大幅价格倒挂,积分制,摇号入围等等,房票安置根本就没有存在的必要,因为新房供不应求,市场自己消化就好。
而现在楼市进入的是,供需转换时代,从需求方角度来刺激购买力,才是上策,本质原因还是上海新房的库存压力太大。数据显示,崇明、金山、奉贤等远郊商品房去化周期,曾最高超过30个月。
所以,这也是房票安置能够在这个时代下,顺势诞生的原因。一边开发商积压的库存压力得到有效缓解,另一边政府启动城中村旧改的资金和时间压力都变小。
另外,居民也受益,选择房票安置基本上都有额外补贴。金山7%,嘉定8%,浦东航头项目甚至达到15%,大几十万的现金赤裸裸放在眼前,不心动是假的,不得不说,房票安置是一箭三雕的精准好政策。
03
房票安置将会如何改变上海楼市
要回答这个问题,我们得首先搞清楚一个前提是,未来的动迁户中,会有多少比例的居民选择房票安置?
如果大家对房票并不感冒,其实也无从谈论所谓的改变还是不改变了。但目前能看到的反馈都相对积极,尤其是郊区,房票安置的吸引力是更高的。 网上数据显示,在嘉定彭赵村的268户动迁户中,超过140户居民计划使用房票购房,占比达约52%。
而单户按照平均330万元的额度计算,可形成近4.6亿的新房市场购买力,这对于今年分化明显的上海新房市场来说,绝对会是一大振奋。
那么第二个问题是那些郊区不好卖的新房,有没有真的因为房票安置带来去化的提升?
上海中原地产测算显示,房票可将远郊局部去化周期缩短3-6个月,位于南翔的某新盘项目,约30%成交量来自房票客户。我们设身处地的思考,本区置换一直是上海动迁户的主流方式,对于土著来说,去市区买房不现实,留在本区更方便。而现在又有产品更优,价格也优惠的新房选择,叠加各种奖励刺激,提升购买总价覆盖范围,因此,可以判断未来上海郊区动迁,选择房票安置能成为主流。
若按2025–2027年全市66个城中村、5.2万户测算,可以感受下,即便只有一半选择房票安置,也足够形成未来上海新房市场的重要力量。
而对于市区来说,目前徐汇给到的政策力度,说实话有限。每平米2000元的补贴,叠加各种奖励,可能没办法直接置换本区的优质新房,毕竟徐汇新房如今在上海不仅难抢还很贵。
但可以刺激其他区的新房成交,还有徐汇区域内优质二手房流通,而那些卖了二手房的房东,也有可能再次进入新房市场。因此,一二手,因为房票带来的联动,此时具象化了。
别忘了上海的五大新城也有人口导入的目标,而上海郊区的主要商品房供应就在新城区域内,因此房票安置也有利于市区人口疏散和五大新城人口导入。
最后,更深远的影响是产品供给结构优化。以往远郊楼盘多以小户型产品为主,而为了匹配房票用户需求, 倒逼如今郊区开发的房企转型改善产品。如今上海动迁户,对于居住品质的需求有较大提升,而现在上海楼市新房进入卷产品时代。
选择房票动迁户,可以选择新一代商品房,甚至未来的第四代住宅都有可能。房票安置带来的唯一负面影响,对郊区的二手房又会是一次价值冲击,现有的所有政策都利好新房去化,老破小二手再次成为牺牲品。
04
如果上海房票安置这件事上,现在看着或许只是小试牛刀,毋庸置疑,未来会慢慢铺开,全面渗透。
目前看到的政策都是比较灵活的,也就是给到市民选择的自由权,提供动迁补偿的更多选项。现阶段用更多奖励的方式,让大家更愿意选择房票安置或奖励,进入置换链条上。
而当楼市置换链条能够滚动起来,市场活力才会激发。对于今年太过冷清的上海郊区新房市场来说,也很有可能是接下来的最大的窗口期了。
本文来自微信公众号“真叫卢俊”,作者:真叫卢俊团队,36氪经授权发布。















