城市更新或成为“十五五”城市发展重要抓手,各项政策机制有望加快建立
随着我国城镇化从快速增长期转向稳定发展期,城市发展也从大规模增量扩张阶段转向存量提质增效为主的阶段,城市更新重要性显著提升。尤其是今年以来,城市更新多次被中央会议及文件提及。7月15日,中央城市工作会议强调城市工作要以推进城市更新为重要抓手,在重点任务中也指出要高质量开展城市更新。8月29日,中共中央、国务院发布《关于推动城市高质量发展的意见》,细阐述推动城市高质量发展的工作内容。而在10月11日,国新办举行的“高质量完成‘十四五’规划”系列主题新闻发布会”上,住建部介绍了十九届五中全会以来,通过出政策、明底线,推试点、抓项目,城市更新取得的成效。
从趋势来看,实施城市更新行动,既是推动城市高质量发展、不断满足人民美好生活需要的重要举措,也有望成为稳投资、促消费的重要支点。就房地产而言,城市更新中的城中村改造不仅有利于释放增量购房需求,也将为构建房地产发展新模式提供持续动能。
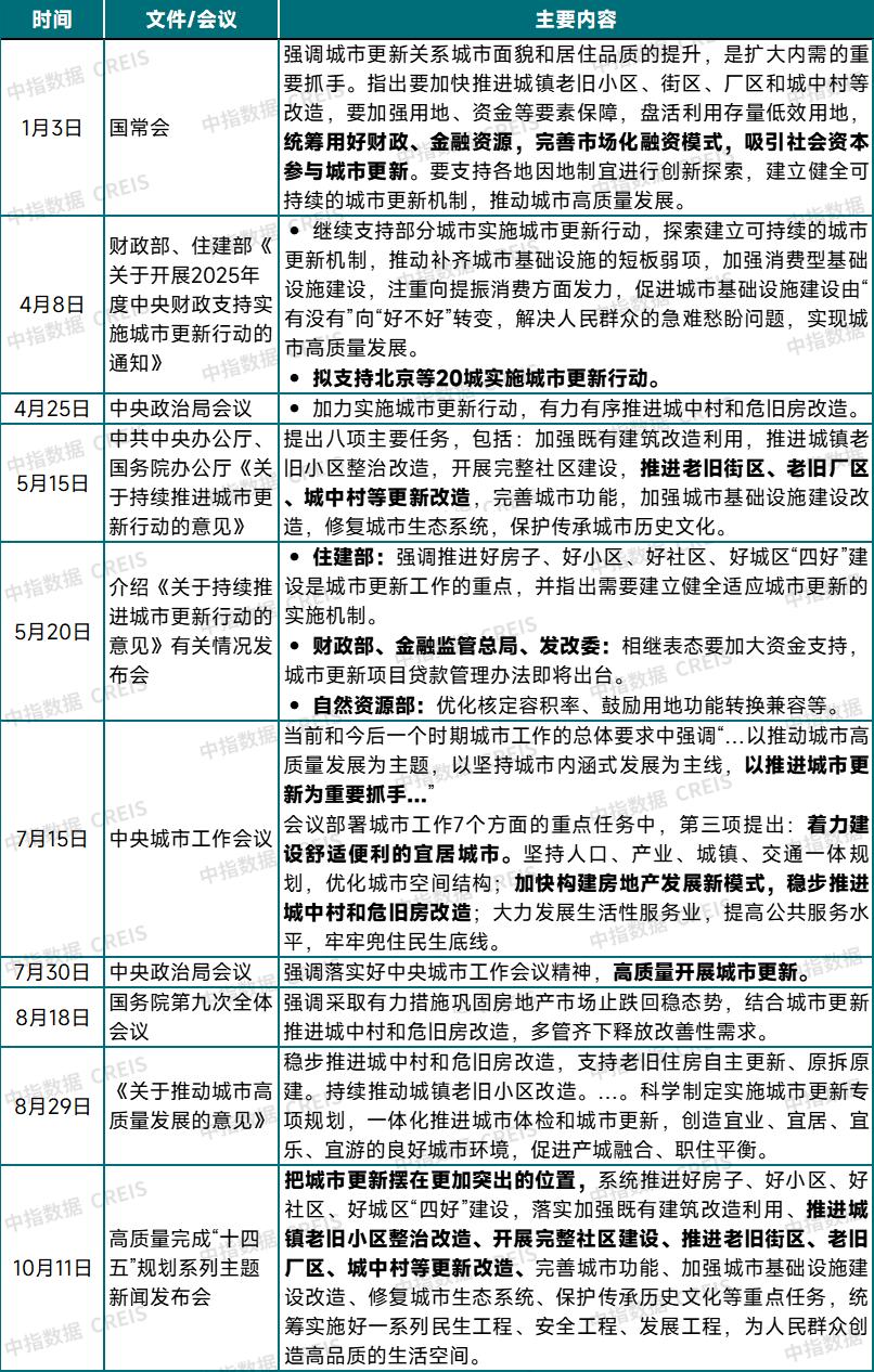
政策回顾:今年以来中央多次会议强调城市更新,5月纲领性文件落地,7月中央城市工作会议定调城市工作要以推进更新为重要抓手
表:今年以来中央关于城市更新相关提法
数据来源:中指研究院综合整理
早在2019年底,中央经济工作会议就提出要“加强城市更新和存量住房改造提升”。2020年,“实施城市更新行动”首次写入我国五年发展规划,其重要性明显提升。2021年,城市更新首次被写入政府工作报告,同时住建部在21个市(区)开展第一批城市更新试点工作。2022年以来,从中央到各地城市更新政策密集发布,不断为城市更新的开展构建良好的政策环境。
2025年是“十四五”收官之年,中央重要会议基本都有提及城市更新相关内容,为“十五五”高质量开展城市更新行动奠定了基础。如5月15日,中共中央办公厅、国务院办公厅印发《关于持续推进城市更新行动的意见》,城市更新顶层设计进一步完善,随后多部委相继出台相关城市更新配套措施举措。7月15日,中央城市工作会议锚定城市发展方向,将“城市更新”写入总体要求。8月中共中央、国务院在《关于推动城市高质量发展的意见》中,提出“科学制定实施城市更新专项规划,一体化推进城市体检和城市更新”。
发展现状:城市更新逐渐步入快车道,城中村改造或激活楼市新动能
图:我国城市发展阶段
数据来源:中指研究院综合整理
随着我国城镇化持续推进,城市发展已从早期“大拆大建”的粗放模式,迈入以存量空间提质增效为核心的高质量发展阶段。目前全国城镇居民人均住房建筑面积已超40平方米,户均超1套房,城镇居民基本住房需求已经得到满足,居民住房需求已经从“有没有”向“好不好”转变。在此背景下,开展城市更新正成为城市高质量发展的重要途径,也是房地产发展新模式的重要一环。
自2019年我国提出“实施城市更新行动”以来,行业各主要参与主体积极发力,推动城市更新不断迈向更成熟的发展阶段。
从投资规模来看,“十四五”期间城市更新完成投资约15万亿元,成为稳投资的重要力量。根据住建部披露数据,2021年全国411个城市共实施2.3万个城市更新项目,总投资达5.3万亿元;2022年全国共实施6.5万个城市更新项目,总投资达5.8万亿元;2023年,全国实施各类城市更新项目约6.6万个、完成投资约2.6万亿元;2024年全国共实施城市更新项目6万余个,完成投资约2.9万亿元。2025年城市更新作为扩大内需重要抓手,预计投资有望保持较大规模。
从投资领域来看,城镇老旧小区改造、城中村改造及地下管网改造等是城市更新重要内容。10月11日,国新办举行“高质量完成‘十四五’规划”系列主题新闻发布会,介绍“十四五”时期住房城乡建设高质量发展成就。会上倪虹部长介绍,“十四五”期间,全国建设筹集各类保障性住房和城中村、城市危旧房改造等安置住房1100多万套(间)、惠及3000多万群众。全国累计改造城镇老旧小区24万多个,惠及4000多万户、1.1亿人;加装电梯12.9万部,增设停车位340多万个、养老托育等社区服务设施6.4万个;更新改造供水、燃气、供热等地下管网84万公里;打造“口袋公园”1.8万多个、城市绿道2.5万公里,以“小切口”改善“大民生”。在回答记者问时,秦海翔副部长提到,“十四五”时期,我国共实施城中村改造项目2387个,建设筹集安置住房230多万套;启动城市危旧房改造17.5万套(间);改造老旧街区6500多个、老旧厂区700多个。
值得关注的是,城中村改造作为城市更新重要方向,对房地产市场影响明显。2024年10月,住建部提出将通过货币化安置等方式,新增实施100万套城中村和危旧房改造。同时,多地明确要减少回迁房实物安置占比,更多采用货币化或房票安置政策。同年11月,住房城乡建设部、财政部联合印发通知,提出扩大城中村改造政策支持范围(扩围至近300个地级及以上城市),推进城中村改造货币化安置,将城中村改造作为城市更新的重要内容有力有序有效推进。而专项债对该工作展开也发挥积极作用,2024年以来,中央明确允许把城中村改造纳入地方政府专项债券的支持范围,如广州、武汉、成都、西安、郑州等地将“专项债+货币化/房票安置”结合操作,对当地楼市均产生一定积极效果。
根据中指监测,2025年1-9月,全国已经发行的新增地方专项债中,保障性安居工程、保障性租赁住房、城镇老旧小区改造、棚户区改造、土地储备等房地产相关的专项债发行约6400亿元,同比增长89%,其中,城镇老旧小区改造、棚户区改造专项债分别为632亿元、1302亿元,涉及城中村改造的专项债发行816亿元,同比增长1.4倍。从地方实践来看,今年以来多地已经落地城市更新相关实施文件,如深圳、上海等,部分城市也探索老旧住房自主更新,通过政策优化奖励,鼓励小区房屋产权所有人参与开展自主更新,加速推进老旧小区项目更新。预计未来居民自主更新、原拆原建等模式有望在更多城市推广,老旧小区改造仍有较大空间。
城市更新主要做法方面,2022年到2025年,住房城乡建设部印发了四批《实施城市更新行动可复制经验做法清单》(以下简称“清单”),持续完善城市更新工作方法,从9月30日住房城乡建设部印发的第四批《清单》来看:
一是强化组织实施,包括健全城市更新工作组织机制、完善城市更新制度政策两方面,如四川省率先构建“省级统筹-市级主责-区县主抓”机制,由省住房城乡建设厅牵头,协同发展改革、财政、自然资源等10个部门建立协调机制。
二是建立健全城市更新实施机制,涉及建立城市体检和城市更新一体化推进机制、建立完善规划实施体系、强化城市设计对城市更新项目实施的引导作用、完善适应城市更新的工程项目建设实施管理制度四个方面,从“体检评估、规划落地、设计引导、审批优化”四个环节,推动更新工作从“碎片化”向“系统化”转变。
三是完善用地政策。主要聚焦“存量低效用地盘活、地价规则优化”两方面,当前房地产市场已处于存量时代,如何盘活存量、利用好存量土地是当下推动土地市场健康发展的重要问题,《清单》中提到江西省九江市支持土地用途混合使用、合理转换,明确混合使用管控要求和用途转换支持方向;北京通过明确土地价款缴纳标准、免缴情形等方式,鼓励和规范市场主体在符合规划和本市产业政策的前提下,更新利用存量土地资源,推动城市更新项目落地实施。
四是健全多元化投融资方式,《清单》从“财政引导、信贷支持、市场化投资”三方面总结各地方资金相关渠道,如安徽省设立省级财政专项引导资金,累计奖补城市更新项目3.2亿元;浙江省组建城市更新金融服务团,广泛吸纳政策性银行、大型商业银行、股份制银行、地方银行等金融机构参与,为城市更新重点项目搭建高效对接平台;北京市发行基础设施领域不动产投资信托基金推动产业园更新。另外,《清单》也从构建可持续模式、健全法规标准等方面进行相关总结。
“十五五”城市更新行动有望全面铺开,金融、财税、土地政策预计将加快落位
针对未来城市更新发展方向,5月中共中央办公厅、国务院办公厅出台的《关于持续推进城市更新行动的意见》提出主要目标是:到2030年,城市更新行动实施取得重要进展,城市更新体制机制不断完善,城市开发建设方式转型初见成效等,预计“十五五”时期我国城市更新将进入加速阶段。同时《意见》提出六大保障措施,包括:建立健全城市更新实施机制,完善用地政策,建立房屋使用全生命周期安全管理制度,健全多元化投融资方式,建立政府引导、市场运作、公众参与的城市更新可持续模式、健全法规标准等。10月住建部发布会也提到“十五五”期间,将立足于城市内涵式发展和城市更新大场景,落实好构建房地产发展新模式的各项任务,推动形成供应体系健全、要素配置合理、监管制度规范、行业经营稳健的房地产发展新格局,促进房地产高质量发展。
城市更新项目投资额较大、开发周期长,用地政策和资金支持是市场关注重点。用地政策方面,推动土地混合开发利用和用途依法合理转换,优化零星用地集中改造、容积率转移或奖励政策等政策有望加快落实。资金支持方面,中央预算内投资、超长期特别国债、地方政府专项债等资金预计将保持较强支持力度,同时银行信贷及债券投资、股权投资等多元化金融支持也有望逐步完善。预计“十五五”时期,城市更新各项新机制将进一步加快建立,配套的金融、财税、土地等支持政策也有望逐渐落位。
本文来自微信公众号“中指研究院”,作者:中指研究,36氪经授权发布。















