禹王生物营养冲刺港股:上半年营收3.4亿,期内利润同比降74%

雷帝触网·2025年10月22日 17:17
重组前,禹王制药于2024年12月宣派3.2亿元的股息。

禹王生物营养有限公司(简称:“禹王生物营养”)日前递交招股书,准备在港交所上市。

重组前,禹王制药于2024年12月宣派3.2亿元的股息。截至最后实际可行日期,禹王生物营养的应付股息为5580万元。

上半年营收3.4亿,期内利润同比降74%

禹王生物营养是一家食品级精制鱼油及其制品供应商,主要业务是开发、生产和销售精制鱼油;鱼油软胶囊和其他膳食补充剂产品,包括CDMO和品牌膳食补充剂产品及药品及其他。

招股书显示,禹王生物营养2022年、2023年、2024年营收分别为5.34亿元、6.61亿元、8.32亿元;毛利分别为1.36亿元、1.85亿元、2.16亿元;毛利率分别为25.4%、28.1%、26%。

禹王生物营养2022年、2023年、2024年年内盈利分别为6730万元、1.02亿元、1.25亿元;年内盈利分别为12.6%、15.4%、15.1%。

禹王生物营养2025年上半年营收为3.43亿元,较上年同期的4.7亿元下降27%;期内利润为2276万元,较上年同期的8759万元下降74%。

禹王生物营养2022年、2023年、2024年经调整净利分别为6730万元、1.02亿元、1.25亿元;2025年上半年经调整净利为3536万元,较上年同期的8759万元下降59.6%;经调整净利率为10.3%,较上年同期的18.6%降8.3个百分点。

截止2025年6月30日,禹王生物营养持有的资产净值为7131万元。

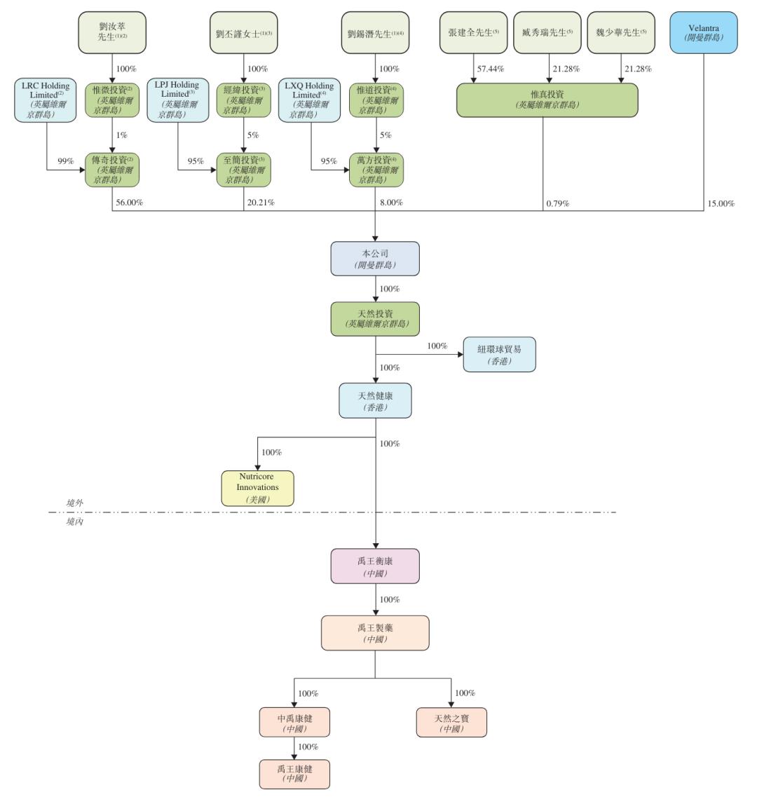
Velantra斥资1900万美元获15%股权

禹王生物董事会主席及非执行董事为刘汝萃,执行董事分别为张建全、臧秀瑞,非执行董事为范书琴女士,独立非执行董事分别为周霞博士、李德志博士、李远友博士。

2025年8月25日,Velantra与禹王生物营养、天然投资、天然健康、禹王衡康及禹王制药签署股权认购协议。

据此Velantra同意认购公司合共17,647,059股普通股,认购价为1940万美元。认购价已于2025年8月29日悉数结清。

Velantra由Bayland Health全资拥有。Bayland Health为美国顶级健康和营养公司之一。

IPO前,刘汝萃及及其控制的实体(即惟微投资、传奇投资及LRC Holding Limited)(共同作为禹王生物营养的控股股东)控制6588万股股份,相当于已发行股本总额的约56%。

刘丕谨女士持股为20.21%,刘锡潜持股为8%,惟真投资持股为0.79%,Velantra持股为15%。刘锡潜为刘汝萃及刘丕谨女士的父亲。刘丕谨女士为刘汝萃的妹妹。

可以看出,Velantra入股禹王生物营养前,禹王生物营养公司是一个妥妥的家族企业。

本文来自微信公众号“雷递”(ID:touchweb),作者:雷建平,36氪经授权发布。

+1
8

好文章,需要你的鼓励

参与评论
评论千万条,友善第一条
后参与讨论
提交评论0/1000

下一篇

36氪APP让一部分人先看到未来
36氪
鲸准
氪空间

推送和解读前沿、有料的科技创投资讯

一级市场金融信息和系统服务提供商

聚焦全球优秀创业者,项目融资率接近97%,领跑行业