卫龙“缺斤短两”?消费者称遭背刺,创始人身价缩水超百亿
浓眉大眼的卫龙,又双叒叕摊上“麻烦”了。此次让卫龙卷入舆论风波的,是其旗下的网红零食魔芋爽。
据了解,这款商品原本包装标注为每包重15克,但消费者实测后发现自己买到的产品一包重12.6克,另一包甚至仅有8.9克,均未达标。而当消费者联系卫龙客服时,对方却反问其是否为“普通消费者”。
值得注意的是,除了“缺斤短两”的问题,在黑猫投诉平台上也能看到多条与卫龙食品安全问题相关的投诉。
风波之外,卫龙去年的营收及年内利润均实现了不同程度的增长。不过,位列卫龙营收第一大来源的调味面制品去年少卖了2.61万吨,而包括魔芋爽在内的蔬菜制品去年多卖了1.69万吨,目前已成长为卫龙的第二增长曲线。
得益于平均售价提升等原因,卫龙的毛利及毛利率指标在去年均有所提升。但不断走高的价格,也让卫龙的一些产品如今卖得甚至比猪肉还贵。
产品“缺斤短两”的背后,卫龙在营销方面却一点也不“吝啬”。2018年至2023年期间,卫龙的推广及广告费用从2680.9万元一路飙升到了2.14亿元。这六年时间里,卫龙仅该项费用就花费约5.36亿元。不过,卫龙也曾多次因营销卷入争议。
尽管顶着“辣条第一股”的光环,但卫龙在资本市场上的表现并不是十分亮眼。上市至今,卫龙的股价跌去四成,市值蒸发超91亿港元,而卫龙创始人刘卫平在《胡润全球富豪榜》的财富,也从2022年的280亿元降至今年的115亿元。
标15克实际只有8.9克,卫龙身陷“缺斤短两”风波
日前,有消费者反映,自己购买的卫龙魔芋爽存在“缺斤短两”的情况。虽然产品包装袋上标注为每包重15克,但自己买的其中两袋实际带包装称重的重量却仅为12.6克和8.9克,均未能达到包装袋上标注的重量。
虽然消费者反馈的卫龙魔芋爽的实际重量与标注重量仅有几克之差,看似差距不大,但对于每包标注仅有15克的零食而言,实际12.6克的产品比标注重量少了16%,而实际8.9克的产品更是比标注重量少了40%。
随后,这名消费者拨通了卫龙的客服电话寻求解决方案,但电话的另一边却向其发出其是不是“普通消费者”的提问。
对此,该消费者回应道,“首先别管我是不是职业打假人,都跟产品问题没有任何关系。其次,我也不是职业打假人,我就是一个普通的消费者,买了之后发现有问题,解决不了选择了曝光。”
事件曝光后,“卫龙15克装魔芋爽实际只有8.9克”的话题随即冲上微博热搜。
据现代快报报道,卫龙公司品牌公关部的一位工作人员表示,卫龙出厂的每一整盒产品都符合净含量的要求,并且有一定比例的超重。但由于生产过程中用的是自动化机械臂揽料,确实可能导致较小比例单包分装不均匀的情况发生,出现“这包多一点、那包少一点”的情况。
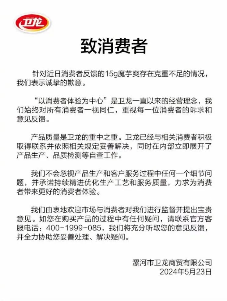
5月23日上午,卫龙官方发布《致消费者》的致歉信。针对近日消费者反馈的15g魔芋爽存在克重不足的情况,卫龙表示诚挚的歉意。卫龙强调,“以消费者体验为中心”是卫龙一直以来的经营理念,卫龙始终对所有消费者一视同仁,重视每一位消费者的诉求意见反馈。
同日下午,卫龙再发一篇《致消费者书》称,针对产品净含量不足,公司已配合漯河市市场监管局进行产品净含量抽检,待报告生成后会进行公示。而针对客服与消费者初步沟通过程中的不当言论,公司已在内部展开工作检讨。
雷达财经注意到,除了“缺斤短两”的问题外,卫龙近来还被部分消费者投诉存在食品安全问题。截至发稿,在黑猫投诉平台上,与卫龙食品相关的投诉共有6 43条。
翻阅消费者发起的这些投诉,可以看到消费者从卫龙产品中发现铁丝、虫子、塑料、线头、头发等异物的情况。除了吃出异物,还有消费者反映卫龙产品存在变质发霉、包装破损、食用后身体出现不适等问题。
在公司此前发布的财报中,卫龙称其建立了健全的全链条、全生命周期的食品安全和品质保障体系,该体系覆盖了产品生产的全过程,覆盖研发、采购、生产、储存、经销到销售等环节。
此外,卫龙还设立了品质管理部门,主要负责原材料与包装材料管理、生产过程管理和产品检验管理、代工厂以及客户服务管理以及食品安全和品质保障,全力打造源头掌控、生产管控、认证严控、售后把控的闭环管理体系。
但卫龙也坦言,食品安全风险是影响食品类企业经营发展的关键因素之一,从研发生产到市场转化的过程中任何细节的疏忽都可能造成重大食品安全事故。若集团未能根据最新法律法规及监管要求对原辅料及产成品进行检验,未能对采购、生产及质检流程进行标准规范和有效管控,可能引发食品安全负面事件,进而影响集团声誉,造成经济利益损失。
去年少卖2.61万吨辣条,卫龙部分产品身价贵过猪肉
自1999年创立以来,卫龙经过二十余年的发展如今已成为辣条行业的“一哥”。财报显示,2023年,卫龙共计录得48.72亿元的营收,与上年同期46.32亿元的营收相比实现5.17%的增长。
在2020年的合作伙伴大会上,刘卫平曾为卫龙立下2022年销售额达100亿元的雄伟目标。即便目前已是2023年,卫龙的年营收依然没达到刘卫平预期。
将时间线进一步拉长来看,卫龙去年增速虽然一扫2022年营收同比出现下滑的颓势,但其5.17%的营收增速仍不及2019年至2021年的表现。前述时间段内,卫龙营收同比分别实现23.01%、21.73%、16.5%的增长。与之相比,卫龙去年的营收增速从此前的双位数下降到了单位数。
按产品划分,卫龙的营收主要可以划分为调味面制品(俗称辣条)、蔬菜制品、豆制品及其他产品,此次“缺斤短两”的魔芋爽隶属于卫龙的蔬菜制品大类。尽管卫龙的营收在去年实现了整体增长,但其实卫龙的三大产品中有两个板块的收入在去年同比出现了下滑。
其中,由于线下传统渠道流量下滑带来的影响,卫龙调味面制品较上年少卖了2.61万吨,销量同比下滑17.4%,该板块的收入同比减少6.2%至25.49亿元;由于豆制品销售下滑,卫龙豆制品及其它产品的销量同比下滑12.7%,收入同比减少7.4%至2.04亿元。
不过,卫龙旗下以魔芋爽为代表的的蔬菜制品在去年多卖了1.69万吨,该板块的收入同比增加25.1%至21.19亿元,占卫龙总营收的比重借此从上一年的36.6%上升至43.5%,进一步缩小了与调味面制品营收占比(2022年为58.7%,2023年为52.3%)之间的差距,这意味着蔬菜制品目前已成为卫龙营收的重要组成部分。
与营收相比,卫龙的年内利润在去年增势颇为迅猛。2023年,卫龙录得8.8亿元的年内利润,相比2022年的年内利润暴涨了481.87%,而这也是卫龙继2020年、2021年后年内利润再度回到8亿元以上的水准。2020年、2021年,卫龙分别录得8.19亿元、8.27亿元的年内利润。
卫龙的年内利润之所以可以在去年实现暴涨,这主要是由于卫龙上一年的年内利润基数较低。2022年,卫龙的年内利润为1.51亿元,相较上年骤降超八成,这主要是因为与首次公开发售前投资有关的以股份为基础的付款,部分被集团的毛利增加所抵销。
助推卫龙去年年内利润狂飙的原因,主要有两点。刨除掉上年度有与首次公开发售前投资有关的以股份为基础的付款外,卫龙的毛利率指标在去年也得到了明显的提升。
如果单论经调整净利润,卫龙的该项指标由上年度的9.13亿元增加6.3%至本年度的9.7亿元,经调整净利润率由上年度的19.7%提升至本年度的19.9%,同样得益于毛利的上升。
2023年,卫龙的毛利由上一年的19.6亿元增长18.53%至23.23亿元,同期卫龙的毛利率也从2022年的42.3%增长到了2023年的47.7%,同比提升5.4个百分点。
进一步深挖卫龙的毛利和毛利率,其该项指标在去年有所提升得益于三个方面的原因。其一是因为集团在上年度对主要产品结构调整带来了平均售价的提升,通俗点说就是涨价;其二是去年原材料价格有所下降;其三是卫龙通过持续优化生产工艺流程,优化了成本管理。
据卫龙财报中的数据显示,去年其调味面制品、蔬菜制品、豆制品及其他产品的单价分别为20.5元/kg、29.6元/kg、38.4元/kg,相较上年单价分别上涨2.4元/kg、-1.5元/kg、2.2元/kg。
而将时间线进一步拉长可以看到,卫龙产品的价格在近些年不断走高。据公司发布的招股书及财报显示,以调味面制品为例,2019年至2023年,卫龙该产品板块的单价分别为14.3元/kg、15元/kg、15.1元/kg、18.1元/kg、20.5元/kg,五年间累计涨幅超过43%。
另据农业农村部监测,截至5月31日14时,全国农产品批发市场猪肉的平均价格为22.66元/kg。这意味着,卫龙旗下蔬菜制品、豆制品及其他产品的价格均超过猪肉。
豪掷重金营销偶有翻车,创始人财富两年缩水165亿
此番因产品出现“缺斤短两”问题而翻车的背后,卫龙在营销方面却颇舍得砸钱。2023年,卫龙的经销及销售费用达8.07亿元,相较上年的6.33亿元增加了27.4%。
其中,由于集团销售团队的不断扩大,卫龙经销及销售费用下的雇员福利费用由上一年的2.49亿元上涨至去年的3.46亿元。
与此同时,由于推广及广告投入的增加,卫龙的推广及广告费用由上一年的1.39亿元上涨到了2023年的2.14亿元,同比涨幅达到53.6%。
雷达财经进一步梳理发现,2018年至2022年,卫龙的推广及广告费用分别为2680.9万元、3082万元、4665.8万元、7870万元和1.39亿元。据此可知,卫龙在过去六年的时间里累计在推广及广告方面砸了约5.36亿元,且其在推广及广告方面的投入呈现出逐年上升的趋势。
然而,在营销上豪掷重金的卫龙,此前还频频因营销卷入争议漩涡。早在2016年,卫龙食品旗舰店展示的诸如“又粗又长的老伙计”、“火辣的皮衣女王”、“卤多了 看东西容易模糊”、“足控福利”的广告宣传语,就曾被外界质疑低俗营销。
彼时,卫龙网店的负责人陶捷还曾表示,“如果说三年前是鸡汤的时代,那么现在就是与恶趣味、搞笑、娱乐等元素相关的时代,营销是适应时代的趋势去走的。”
2022年,多款在包装上印有“约吗”、“贼大”、“强硬”等宣传语的产品,再一次将卫龙送上舆论的风口浪尖。事后,卫龙就产品包装的版面文案内容引起部分网友的争议深表歉意,最终决定停止有争议文案包装的生产,同时进行版面文案及设计的优化。
对于卫龙而言,2022年还有着特殊的意义。当年12月,卫龙终于叩开港交所的大门,成功摘得“辣条第一股”的称号。伴随着卫龙正式登陆资本市场,卫龙的创始人也在一夜之间成为了亿万富豪。
上市当年,卫龙创始人刘福平、刘卫平兄弟二人以280亿元的财富齐齐登上当年的《胡润全球富豪榜》,两人均高居榜单第789名的位次。目前,刘卫平在卫龙担任董事长一职,刘福平则在公司担任副董事长职务。
在不久前胡润研究院发布的《2024胡润全球富豪榜》中,刘卫平的财富缩水到了115亿元,相较上市当年整整少了165亿元,其排名也跌到了榜单第2171名的位次。
刘卫平财富缩水,与卫龙在资本市场上遭受“冷眼”有关。截至5月31日收盘,卫龙报收5.64港元/股。据同花顺iFinD数据显示,自上市以来,卫龙的股价下跌超四成,市值蒸发超95亿港元。
值得注意的是,今年3月,深交所发布公告称,港股通标的证券名单发生调整并自即日起生效,其中卫龙美味被调出港股通标的证券名单。
把“让世界人人爱上中国味”视为企业愿景的卫龙,接下来能否满足消费者们日益丰富的消费需求?雷达财经将持续关注。
本文来自微信公众号“雷达Finance”(ID:leidaplus),作者:孟帅,编辑:深海,36氪经授权发布。















