深度调查:破产潮后,美妆代工厂有何新“活法”?
以消费者为中心,代工行业的巨变才刚刚拉开序幕。
2024年一季度刚过,整个美妆消费市场看似市场“波澜不惊”,而幕后的美妆供应链端却暗流涌动。
近日,中国美妆市场最大的代工企业科丝美诗宣布换帅,崔京时代落幕之后,继任者沈相培抱着“二次创业”的心态开启了科丝美诗中国的新战略,企业内部一系列重大调整已在落地实施。
另一边,芭薇股份成功在北交所上市,引发行业广泛关注。而2023年底,知名代工企业,泽平品牌母公司上海华伊美申请破产,其名下包括3项专利、21项注册商标、1项作品著作权在近日以1元的价格起拍。整个2023年,共有14个省份发布了化妆品生产许可证注销公告,共计150家企业注销化妆品生产许可证……
大型代工在动荡调整,中、小代工企业近年业绩则普遍下滑,种种现象表明,一场供应链端的剧变已大幕拉开,身处其中的美妆代工企业会走向何方?
化妆品代工市场K型分化
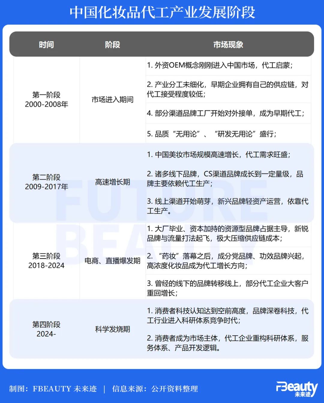
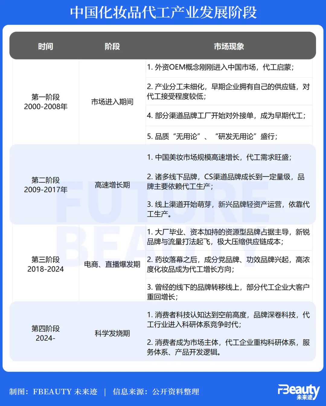
在过去的3年里,美妆代工产业端的格局已经悄然改变。
巨头科丝美诗在2023年中国市场的业绩已经突破30亿元大关,代工企业的天花板再次抬高。而美妆消费市场的缓慢复苏,让不少代工企在过去的3年里,业绩出现了不同程度的下滑,代工行业Top10 的门槛线已经退回2亿时代。
走访一线市场可以明显看到,代工产业端的马太效应也在加剧。天玺国际创始人、董事长史学东用“剧烈”一词来形容当下供应链行业的两极分化:“优秀的品牌客户在加速向有品牌效应、能快速反应、质量优异、产品差异化突出的代工靠拢。”
从BEBD美修大数据对多家代工厂过去一年的数据分析来看,合作品牌数量和工厂产量的下滑是代工行业的普遍现象。
与此同时,彩妆和护肤的格局也发生了变化。
近年来彩妆市场高速发展,让莹特丽在中国市场跨过10亿元门槛,创元等彩妆代工企业的快速成长,让代工产业端从过去“向护肤一边倒”的格局,逐渐趋于护肤与彩妆的平衡。据科丝美诗(中国)总经理助理申英杰透露,科丝美诗中国的业绩份额比例已经从过去的20%彩妆+80%护肤逐渐转为当前的40%护肤+60%彩妆,彩妆品类份额已经超过了护肤。
市场环境和格局的变化反映到代工企业端,则带来了客户群体的改变。首先,即便是大客户集中的头部代工企业,也要面对客户碎片化的挑战。
申英杰表示,客户碎片化趋势已经十分明显:10年前,科丝美诗上千家客户中的Top20就能贡献80%的业绩份额,而现在40%的客户才能贡献80%份额。过去最大客户订单规模可以超过10亿元,而现在,最大客户的订单规模已经降到5亿元以下。
“当客户成长到一定量级,会自建供应链体系。”申英杰对《FBeauty未来迹》分析到,现在大客户不会“把鸡蛋放到一个篮子里”,而会把产品交给不同的代工生产,降低风险,大客户、小订单成为常态。
其次,客户的稳定性在下降。由于法规趋严,化妆品行业的入行门槛正在不断提升,生产责任到人,让许多起步期的小品牌也更多地开始选择大型代工企业。然而事实上新生品牌存活率较低,进一步降低了代工企业的客户稳定性,代工企业需要不断地开发新客户才能让业绩保持增长。
随着大客户、高增长时代渐渐远去,代工产业的总体竞争格局也更加严峻。
代工企业竞争再升级
归根结底,从代工产业到代工企业内部的生态变化,是国内美妆产业向高质量发展的必然结果。
《FBeauty未来迹》梳理过去中国市场代工产业发展阶段发现,从市场大盘的增长到细分品类(比如面膜、冻干粉等)的增长,在过去为代工行业带来了大量结构性的增长空间。无论是哪个层面的增长,作为美妆上游产业的代工企业都能吃到对应的红利。
而现在,无论中外企业,品牌上新的步伐都在变“慢”,这背后除了合规的需求,更多是消费市场底层驱动带来的的转变:
1. 从商品匮乏的卖方市场转为供给泛滥、消费者为主导的买方市场;
2. 市场机会从渠道、品类结构、流量转向产品品质和科研体系;
3. 代工企业从服务好品牌客户,转向以服务消费者为宗旨。
“现在的产品开发节奏,不是自己想怎么样就怎么样,而是消费者需要什么,品牌就得做什么。”申英杰表示:“科丝美诗很早就提出代工企业最终服务的还是消费者,唯有最懂消费者的品牌,才能获得市场的主动权。”
这意味着,代工企业必须在思维上从只服务品牌转向与品牌一起服务最终消费者。
在开品逻辑上,从实现企业直接盈利,转向做出消费者认可,能够为消费者创造价值的产品,给提供从产品开发到终端市场传播的整套解决方案。
同样,代工企业自身的开品逻辑也在改变,过去代工企业会主动开发新的配方、剂型,并主动输送到行业和消费者端,成为产品开发的引领者。而现在,代工企业所有的创新起点是消费者的实际需求。
“功效化”正是当前消费者对市场提出的核心诉求。
品赫生物创始人赵锟对《FBeauty未来迹》表示,当下消费者对“无功无过”的护肤品已经越来越“无感”了,在“该省省该花花”的理性消费潮流和科学护肤认知普遍加深的背景下,消费者一定程度上更看重产品的功能价值。
以消费者的功效化需求为起点,美妆产业日渐浓厚的科技氛围,正在推动代工企业从单纯的生产企业向综合供应链体系转型。也就是说,如今代工企业需要在基础研究和应用研究两端并行,构建完备的科研体系,从基础研究到原料筛选、产品生产甚至市场落地,完成企业和服务体系的重构。
首先,在研发端对功效护肤品要“知其然更知其所以然”。这要求代工企业对各类型功效护肤品的皮肤机理、分子机理、靶点通路有非常清晰的认知,需要企业研发人员有很高的专业度和很强的学习能力,同时也需要结合皮肤科医生,分子生物学等学科专家教授的指导。
这意味着代工企业要走出固有的配方思维,成为一家具备“综合科研体系+成熟产品”的服务型供应商。
在这一维度的竞争上,不止传统化妆品代工企业在向上迭代,传统医药及供应链企业也在不断下沉,例如华熙生物、福瑞达、佰鸿集团等科研型企业将部分供应链下沉到化妆品产业中,将自建的供应链体系对行业开放。
其次是对功效活性物原料的筛选和自研能力。在已经对产品功效机理和路径有充分研究的基础上,品牌和供应链企业需要通过高通量的筛选、与原料企业的合作,最终实现产品的功效和安全。
《FBeauty未来迹》也观察到,过去一年本土原料企业行情火热,诺斯贝尔、全丽生物、天津尚美等一批拥有原创核心原料技术的企业更能获得客户青睐。而拥有原料的筛选和深度开发能力,就意味着这样的企业拥有更成体系的科研支持,以及核心技术的自研能力。
例如在“芯片”级原料创新上,诺斯贝尔正在加快新材料研发步伐,重点开发合成生物原料、电活性技术材料、天然植物泥原料、天然微生态调控原料等高新原材料,推进高新原材料的应用和市场转化,在产品功效提升和透皮吸收方面发挥价值。
同时,化妆品代工企业的基本功——配方,也在精度方面提出了更高要求。
在基础研究和原料筛选之上,总体把控整个配方的机理,根据全面的皮肤靶点和通路,精准地搭配好活性物及其比例,生产工艺,对配方的功效性、渗透驻留、膏体五感、安全性进行全面的严谨考虑和实验测试。
“功效护肤的研发,产品开发和生产是一个要求很高的严密体系”,赵锟认为,“建立完备的科研体系需要时间的沉淀,无法一蹴而就,目前能形成这种体系的企业还是比较少。”
此外,在消费者主导的市场里,代工企业在向综合供应链企业迭代的同时,还正在构建更完备、更科学的服务体系。这也导致了品牌与供应链企业关系的重构。
众所周知,当下新品牌在0-1的起盘阶段需要投入巨量的试错成本,从产品定位到营销策略,乃至整个供应链体系的打通,都需要付出极高的学费。“上百万买一个教训”的案例在行业里比比皆是。这个背景下,供应链企业会追求为化妆品品牌提供全生命周期的服务,通过提升新生品牌客户的存活率,从而提高新客户的返单率和大单转换率。
事实上,一定程度上来说,服务众多品牌的代工企业也确实拥有更强的生意全局思维和策划能力,能够帮助新生品牌渡过创业生存期。
比如,天玺国际成立了15人的市场团队,团队由拥有知名品牌操盘经验的熟手构成,通过紧盯市场热点,通过大数据分析,找到未来的原料爆点和市场爆点,并通过研发不断去实现,做到精准开品,并通过超过200个新品的市场资料库,进一步赋能品牌。
“我们还能够发现极具潜力的创业团队和商业模式。”史学东还表示,天玺的投资公司会适度投资参股,与品牌一起做大做强。
对于相对成熟的品牌客户,如何加强客户黏性,与客户完成深度绑定则成为了供应链企业面对的新难题。
对于这个命题,科丝美诗会选择在客户服务端,将颗粒度拉得更细。
据申英杰透露,过去一个客户由一个客户经理完成统一的对接与服务,从设计打样到产品交付“一路跟到底”,而现在一个客户会由整个团队来服务、对接,在各个供应链环节给到更细致的服务。
同时,代工企业也在面临越来越多客户自建供应链体系,脱离代工生产带来的挑战。在这一维度,科丝美诗、全丽等代工企业选择把和品牌企业的合作模式深化至共建工厂,从而形成更紧密的捆绑。
“硬核增长”成为主旋律
从“代工制造”跨越到“品牌质造”的综合供应链企业,是这个时代为上游企业做出的选择。不少代工企业已经开始积极着手转变,以期未来在中国美妆市场的硬核式增长。
首先,各大代工企业已经开始将科研的根系扎得更深。
据申英杰对《FBeauty未来迹》透露,科丝美诗在中国市场的研发中心将于今年4月动工,总投资将达到8亿元。同时,科丝美诗已经将全球研发中心总院长调往中国市场,在这个更大、竞争更激烈的市场里总览全局。
值得注意的是,科丝美诗总部一直给科丝美诗中国极高的“自主权”,这意味着科丝美诗中国可以自主开启任何品类、剂型、原料乃至基础研究端的创新。“只要有利于中国业务发展,科丝美诗中国都可以‘先斩后奏’,自主尝试和布局,在这个更卷的市场里赢得主动权。”
同时,科丝美诗对研究院体系也重新布局,类似资生堂集团在研究院内设置“产品价值开发部”一样,科丝美诗会将研发体系全部打乱,从基础的护肤研究所,变为综合的产品研究所,为实现更先进的生产力重新布局“生产关系”。
而诺斯贝尔则在过去几年里,平均每年投入超过8700万元的研发费用。截至目前,该公司拥有超180人的研发团队,拥有139项专利,参与了14项国家、行业、团体标准的制定,连续多年被评为“国家高新技术企业”。
在顶级巨头提供的良好样板之下,中、小型代工企业也在夯实自身的研发基础。
不久前,品赫生物用“不低于一家新工厂”的投入建立起功效护肤研究院。由中山大学中山医学院教授黄朝峰担任首席科学家,广州中医药大学教授丁慧担任首席皮肤科学家,汇集产、学、研、医11位科学家,联合国内外研发企业、检测企业重构研发体系。
在更系统的研发体系支持之下,头部供应链企业可以更好地服务有多元品类需求的客户。与头部企业大而全的生存思路不同的是,中、小供应链企业不再只着眼增长型品类,而是更加专注于自身在特定品类的穿透力。
不止一位供应链企业操盘手曾对《FBeauty未来迹》表示,化妆品代工企业不需要做到面面俱到,所有产品品类做到80分,远不如在某一个品类做到90分以上,唯有击穿特定品类,才能为企业构建独有优势。
与此同时,无论头部企业还是中、小企业,都开始注重自身的品牌化。
诺斯贝尔很早就注重“工厂品牌化”建设,不仅积极参加各类行业展会活动,每年发布展会新品超150个,还参与起草全球首个《化妆品用静电纺纤维膜》团体标准,体现一流企业的行业地位和使命。
天玺国际则将 “工厂品牌化”细化为技术品牌化、品类品牌化、服务品牌化、客户品牌化、自有品牌(参股品牌)品牌化5大维度,从多个维度重构自身的服务能力。
事实上,工厂品牌化并不是一个新话题,然而,目前仅有科丝美诗、莹特丽等头部企业具有足够的“品牌力”,成为品牌用户在供应链端的“第一性选择”。当然,随着更多供应链企业开始向高质量道路发展,这样的“第一性选择”也会越来越多。
那么,未来供应链企业增长的着力点在哪里?
首先,消费者对更高品质产品的追求不会改变,在未来,更高质量、更具性价比的“高效率产品”对低效率产品的替代成为必然。
这种消费趋势反馈到美妆产业,其实是对功效护肤品提出了更极致的要求,也在变相倒逼供应链企业提升科研效率。唯有科研体系更完备、技术积累更深的供应链企业,才能将产品的功效做得更强,把性价比、质价比拉得更高,挖深自身护城河。
同时,虽然像BB霜、冻干粉、次抛精华一类的创新品类机会越来越少,但高质量发展的供应链企业还能够基于基础研究,从微生态护肤、再生医学、情绪护肤、节律护肤等更多维度,构建未来市场的前沿技术储备。
此外,白牌市场、供应链出海依旧能够为一些相对滞后的供应链企业提供一定的缓冲空间,但不卷技术就必须卷价格,随着行业门槛和法规门槛的不断提升,这类代工企业的生存空间正在被加速收窄。
总而言之,以消费者为核心驱动的行业高质量发展,正在倒逼整个供应链产业加速迭代,过去被视为“旱涝保收”的代工企业,也需要主动迎接变化,打牢基础,在充满不确定性的未来里,找到生存和发展的压舱石。
本文来自微信公众号“未来迹”(ID:F-beauty0312),作者:陈龙,36氪经授权发布。















