这个知名品牌遭集体诉讼
近日,据美国提供有关集体诉讼及和解信息的网站Top Class Actions报道称,一位名为Melissa Gonick的消费者在纽约联邦法院对强生消费者公司(J&J Consumer Inc.)旗下露得清品牌提起集体诉讼,指控该品牌将洗发水产品贴上不含防腐剂的标签。那么,这究竟是怎么一回事呢?
宣称“不含防腐剂”,露得清遭集体诉讼
据Top Class Actions报道显示,在针对露得清品牌的这场集体诉讼中,原告Melissa Gonick指控露得清T-Sal水杨酸洗发水对外宣称“不含防腐剂”,但该款产品实际上却含有柠檬酸(防腐剂),并且在其非活性成分列表中明确列出了柠檬酸成分。而据诉讼文件披露,柠檬酸通常被添加为酸化剂,以延长化妆品和护肤品的保质期。
截自Top Class Actions官网
“强生消费者公司的意图并不重要,因为柠檬酸在产品中起着防腐剂的作用,即使它被添加以执行不同的产品功能。”Melissa Gonick在诉讼中称,“如果知道强生消费者公司错误地宣传该产品不含有防腐剂,就不会购买露得清T-Sal水杨酸洗发水。”
Melissa Gonick认为,“露得清T-Sal水杨酸洗发水利用了消费者对不含防腐剂产品的偏好,产品包装上‘不含防腐剂’的声明旨在‘诱使’有健康意识的买家购买洗发水,并‘因其欺骗行为而获得不公正的利润’”。为此,Melissa Gonick代表她自己,以及其他购买露得清T-Sal水杨酸洗发水的消费者对露得清提起了集体诉讼。
Top Class Actions报道进一步称,在这起针对露得清品牌的集体诉讼中,原告主要认为强生消费者公司违反了纽约一般商业法、违反明示保证和不当得利,由此向该公司索赔。报道还提及,2023年,美国一名联邦法官曾驳回了一起集体诉讼,该诉讼声称强生的Aveeno Baby产品与成人版相同,但却被错误地宣传为专门为婴儿制造。
根据公开资料,柠檬酸是一种重要的有机酸,广泛存在于柠檬、柑橘等水果及动物的骨骼、肌肉、血液中。1784年,瑞典化学家卡尔·威廉·舍勒从柠檬汁中结晶分离出了柠檬酸,后随着生产方法的改进,柠檬酸的产量和消费量逐年增加,现已成为大宗的化工原料,被广泛应用于食品、软饮料、糖果、护肤品中。
据了解,在化妆品界,柠檬酸属于α-羟基酸(或者AHA)的一员,在美妆产品中的主要作用是去角质,同时也充当抗菌剂和pH调节剂。据公开报道,2016年,美国食品药品管理局(FDA)的化妆品自愿注册计划(VCRP)指出,柠檬酸几乎被用于所有类别的化妆品中,有超过10000种的用途。
打擦边球,“真实防腐剂为水杨酸”
值得一提的是,我国《化妆品安全技术规范(2015年版)》中包括51种准用防腐剂,但并不包含柠檬酸。而在欧盟化妆品法规 (EC)No 1223/2009 化妆品防腐剂清单(附录 V)中,柠檬酸也并未收录其中。另据了解,美国FDA则没有对化妆中的防腐剂进行清单式管理,仅收录了六氯酚和汞化合物两种防腐剂。
“柠檬酸是否属于防腐剂,需要看这个成分在配方中的真实添加目的来进行判定。”多位行业人士表示。广东百博生物技术有限公司研发经理潘广乐告诉青眼,“如果产品中添加柠檬酸的真实目的是抑制细菌繁殖,那宣传就是属于误导;而如果柠檬酸只是用于调节产品的酸碱性,或者只是方便于某成分溶解,那则不属于误导。”
一位化妆品资深行业人士则表示,“在洗发水中,柠檬酸要作为防腐剂最少要让产品的PH值调节到4以下,这样才具有一定的抑制微生物生长作用。另外,仅依赖柠檬酸来实现防腐功效,其效果并不是很好。”
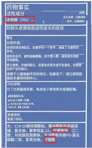
青眼调查发现,露得清T-Sal水杨酸洗发水目前尚未入驻国内主流电商平台。不过,在露得清官网、亚马逊、沃尔玛电商均有销售。而从这款产品包装上标注的化妆品成分来看,产品配方中含有3%的活性成分水杨酸,同时在非活性成分中的确包含柠檬酸、柠檬酸钠。
露得清T-Sal水杨酸洗发水包装 截自露得清官网
上海一位洗护发品牌负责人告诉青眼,“露得清T-Sal水杨酸洗发水产品真正起防腐作用的成分是水杨酸,柠檬酸和柠檬酸钠则作为配方中PH缓冲剂使用。”
据了解,我国《化妆品安全技术规范》(2015年版)对于水杨酸的使用有两处规定,一处规定其为化妆品限用组分,驻留类产品和淋洗类肤用产品中最大允许浓度为2.0%,淋洗类发用产品中最大允许浓度为3.0%。另一处规定水杨酸及其盐类为化妆品准用防腐剂,产品中最大允许浓度为总量0.5%(以酸计)。
与此同时,欧盟《化妆品法规1223/2009》对于水杨酸的使用也有两处规定。其中,附录Ⅲ规定当水杨酸为限用组分时,在淋洗类发用产品中限量为3.0%;另外,当水杨酸作为防腐剂使用时限量为0.5%(以水杨酸计)。
化妆品违禁词网创始人李锦聪告诉青眼,“其实水杨酸不管是作为限用物质来使用,还是作为防腐剂来使用,均改变不了水杨酸具有防腐作用的事实。在露得清T-Sal水杨酸洗发水中,虽然添加的3%水杨酸使用目的并不是作为防腐剂,但实际上,主要起防腐功效的成分还是为水杨酸。同时,水杨酸也为防腐剂清单中的成分,露得清这款洗发水相当于打了擦边球。”
至于为什么在这起集体诉讼中所针对的是柠檬酸,而非水杨酸?潘广乐认为,“这应该是该消费者不熟悉化妆品研制配方所导致的。实际上,整体诉求方向是正确的,也即产品配方中实际添加了真实目的是防腐剂的成分,却宣称‘不含防腐剂’。”他进一步说道。
“规定范围内使用防腐剂均是安全的”
众所周知,化妆品中添加的防腐剂,主要是指添加在化妆品中预防或延缓生物生长、防止化妆品腐坏变质的成分。不过,在抑制微生物生长的同时,防腐剂也可能会刺激皮肤,导致皮肤敏感。由此,导致不少消费者谈“腐”色变。
事实上,有关化妆品防腐剂的相关科普并不少见。国家药监局官网在2017年10月发布的《化妆品中的防腐剂会有安全风险吗》一文中指出,防腐剂对皮肤没有益处,同时也是引起化妆品过敏反应及其他刺激性反应的常见因素,但化妆品如果不添加防腐剂,则会带来更大的安全风险。此外,化妆品生产商很难做到完全不添加防腐剂。
“化妆品无防腐主要包括两方面,一是配方中不加入任何防腐成分,二是配方中加入了化妆品准用防腐剂清单外的防腐成分。”潘广乐称,前者主要是次抛等一次性使用产品,对生产车间有严格的控制要求;而后者则对生产车间环境要求不高,目前市面上宣传的无防腐化妆品大多数都是后者。
李锦聪则指出,“化妆品不是即时使用的产品,合理及在规定范围内使用防腐剂均是安全的。另外,无防腐化妆品不一定说明品质更好,不少无防腐能力的产品,在细菌超标后,消费者无法肉眼判断,风险会更高。”
青眼在小红书上检索“无防腐”,出现了不少“无防腐化妆品”“无防腐剂面膜”“无防腐剂面霜”等宣传词条。另外,在各大电商平台上,宣称“天然无添加防腐剂”的化妆品不在少数。此外,根据公开数据,近年来,中国护肤品市场中无防腐宣称的新品活跃度逐年增加,由2019年的428个上升至2021年的488个。
“宣称‘无防腐’存在贬低其他添加防腐剂产品,尽管可能是合规合法的,但不倡导这种行为。”李锦聪表示,目前法律法规尚未对宣称“无防腐”作出明确规定,建议监管部门进一步加强管理,比如,在什么样的条件下允许宣称“无防腐”,以及宣称“无防腐”需要增加什么标识等。
“真正无防腐化妆品的市场份额还有很大提升空间,希望在推动更好技术诞生的同时,监管主体、检测主体、生产主体、经营主体、消费主体互相制衡,打造有序的市场。”上述化妆品资深行业人士则如是说道。
本文来自微信公众号“青眼”(ID:qingyanwh),作者:Gloria,36氪经授权发布。















