36氪研究院 | 2022—2023中国财产保险行业创新研究报告
2022—2023年,随着社会经济恢复常态化运行,国内消费生产逐步复苏,财产保险行业保持平稳增长。整体而言,财产保险行业头部效应明显,龙头险企凭借自身品牌、渠道、规模、技术等优势,行业地位保持稳固。但受宏观经济变化影响,叠加权益市场波动、市场营销拓展难度加大、全行业险种结构调整等因素,财产保险行业仍然面临一定压力与挑战,市场竞争激烈,险企纷纷通过创新方式来提升市场竞争力。
产品利润空间不断压缩,财产保险公司普遍经营承压,亟须依托创新升级实现业绩优化
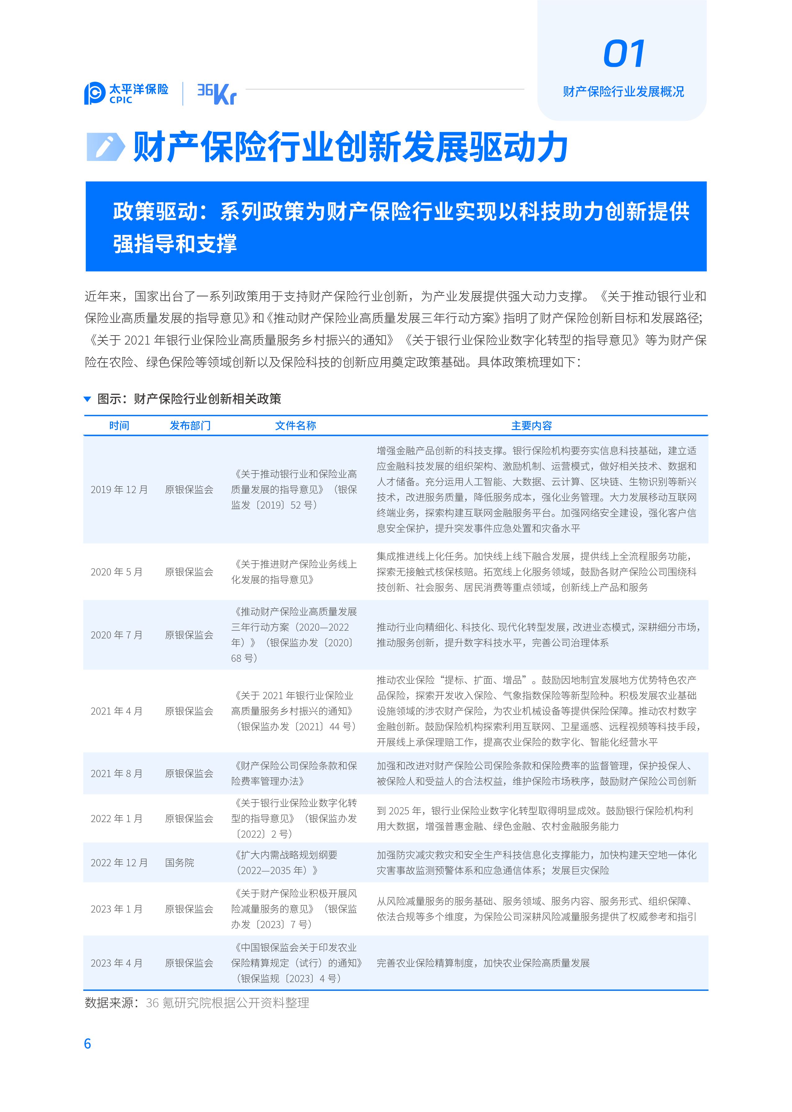
近年来,中国财产保险行业保费增速放缓,市场竞争愈发激烈,产品利润空间不断压缩,险企普遍面临经营承压。基于此,财产保险公司亟须进行创新升级,控本增收,实现业绩优化。
从最新的行业经营数据来看,2022—2023年上半年,财产保险头部前三大公司实现保险服务收入合计14273.2亿元,同比增长9.9%;然而,实现承保利润合计约567.1亿元,同比减少4.8%。非上市公司方面,虽然七成财产保险公司实现盈利,但仍有近三成公司面临亏损,其中不乏百亿险企。
财产保险公司主要在技术、产品、服务、渠道、模式、管理等六个方面进行创新升级
1. 技术创新:人工智能和大数据、物联网、云计算、区块链、安全技术等在财产保险领域加速创新应用
从实践来看,人工智能和大数据应用最为广泛,已全面融入财产保险全价值链;其次是物联网技术,智能传感器和物联网设备在财产险领域的作用尤为明显;云计算技术主要提供基础资源支撑;区块链和隐私计算等技术目前只在局部应用。
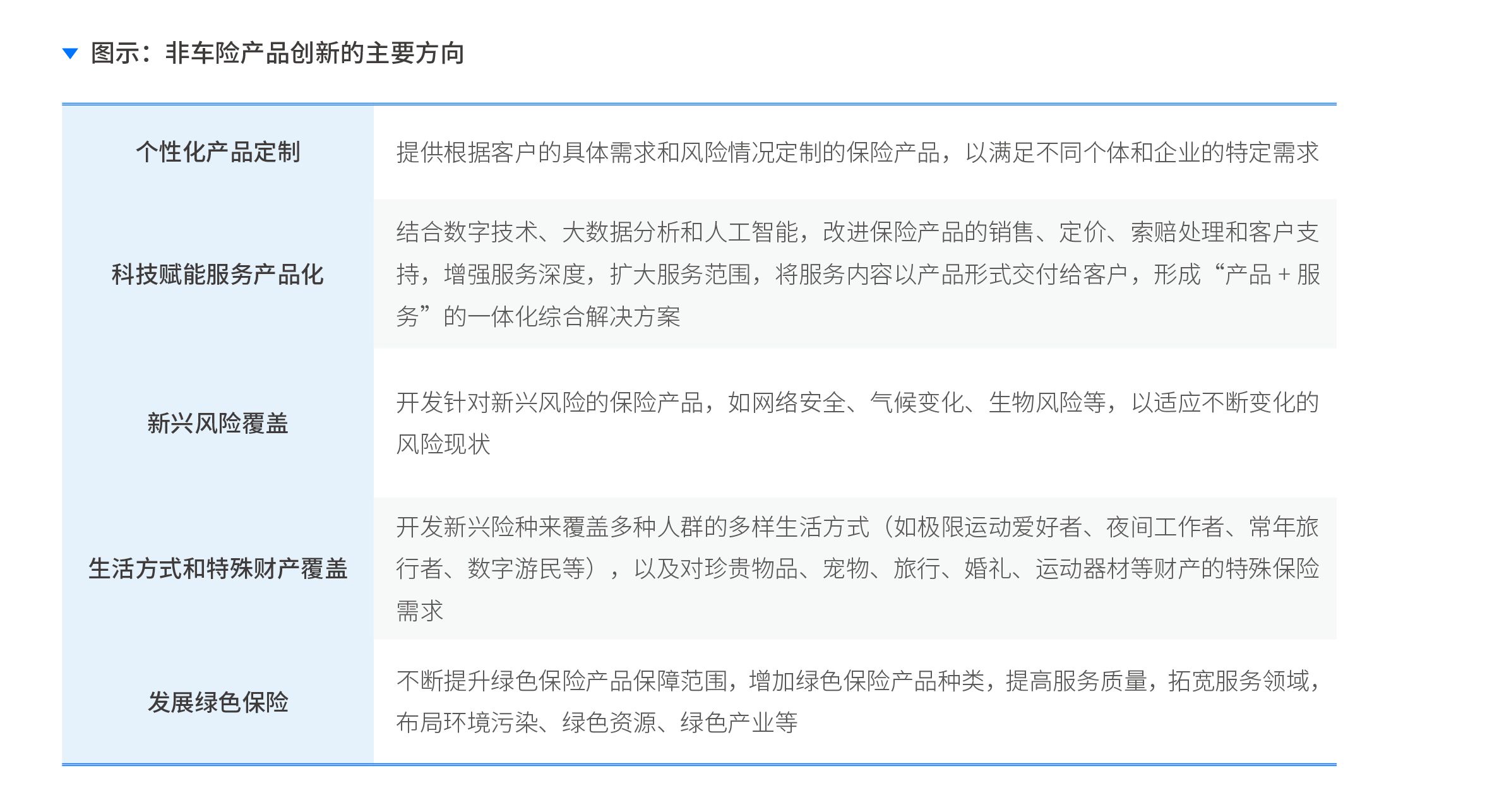
2. 产品创新:车险聚焦新能源,非车险构建多层次、多元化产品体系,满足个性化需求
新能源车险具有千亿级的增量市场空间,成为财产保险公司的必争之地。非车险侧重于构建多层次、多元化产品体系,满足个性化需求,具体创新方向有个性化产品定制、科技赋能服务产品化、新兴风险覆盖、生活方式和特殊财产覆盖、发展绿色保险等。
3. 服务创新:应用保险科技,为客户提供更为智能、便捷、个性化的服务
引入深度学习、自然语言处理、图像处理等先进技术,利用数据驱动客户经营线上化,在投保与核保、理赔、客户服务等维度,为客户提供更为智能、便捷、个性化的服务。
4. 渠道创新:完善多渠道客户触达方式,打造渠道差异化竞争优势
渠道创新呈现两大特征:其一,利用社交媒体平台提升宣传和服务效率;其二,加大与产业链上下游及产业生态的合作,扩大渠道触达。具体创新方法表现为保险科技赋能代理人、精准营销、全域流量经营、保险生态构建等。
5. 模式创新:开拓“保险+”多样发展模式,向风险减量服务模式转型
结合自身业务特点,开拓“保险+”发展模式,拓宽业务范围,提供更多增值服务,增加收入来源。同时,向风险减量服务模式转型,提供有特色、多样化的风险减量服务。
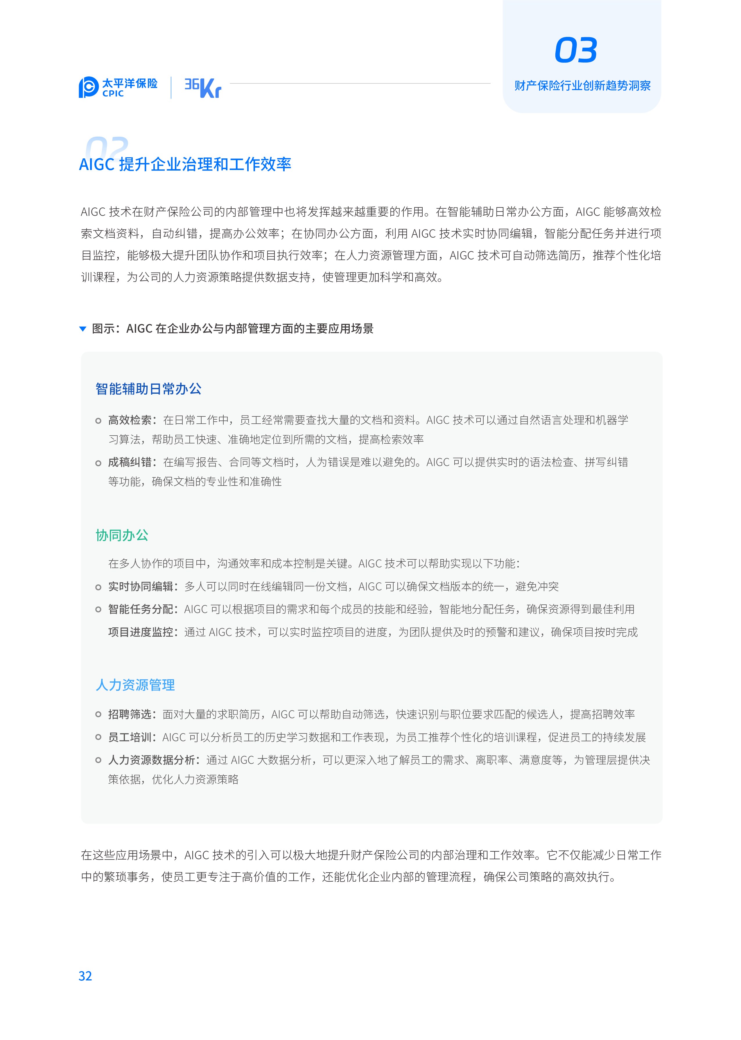
6. 管理创新:借助数字化转型,实现业务流程重构、数据驱动决策、办公效率提升等管理创新
财产保险公司的管理创新主要体现在企业借助数字化转型所带来的业务流程重构、数据驱动决策、办公效率提升、组织结构调整、人才培养方式变革、企业文化建设等方面。
未来,财产保险将持续拓展业务边界,为各大产业转型升级提供全方位安全保障
随着智能制造、精准农业、新能源、自动驾驶、医疗健康等领域的飞速发展,技术创新产生无限可能性的同时也带来了新的风险。这些新的风险与传统风险有很大不同,更加复杂和多样。如何准确评估和管理这些风险,成为财产保险行业面临的新任务。未来,随着新兴产业的快速发展,财产保险行业将持续拓展其业务边界。不仅仅局限于传统的财产损失险、责任险等,将更加深度地融入其他产业生态,为新兴产业发展提供全方位的保障和支持。
本报告就如下重点问题进行研究:
- 目前财产保险行业发展现状如何?有怎样的发展趋势?
- 财产保险行业为什么需要创新?创新发展驱动力有哪些?
- 财产保险行业将从哪些方面进行创新升级?核心与关键是什么?
- 创新发展将为财产保险业带来怎样的颠覆性价值?
- AIGC将如何为财产保险行业创新发展赋能?
- 未来财产保险行业将如何为其他新兴行业提供保障和支持?
更多精彩内容,请关注“36氪研究院”微信公众号。
附:36氪研究院微信公众号















