科蒂挖来谷歌高管,美妆巨头们“竞速”数字化
信息是21世纪的石油,而分析则是内燃机。
近日,Coty集团宣布,谷歌前高管兼Meta董事 Pierric Duithot将出任集团最新首席数字官,该任命将于2024年1月1日生效。
Pierric Duithot
不久之前,科蒂在巴黎获得了第二次证券交易所上市资格。此节点发生人事变动,于科蒂而言有何特别意义?随着越来越多高级人才的加入,美妆巨头在数字化领域的布局呈现哪些新特点?
吸纳互联网精英,科蒂将加码元宇宙?
“是时候做出改变了,感谢Coty的热情邀请。” Pierric Duithot在Linkedln上发文表示。
据了解,这位科蒂即将上任的首席数字官毕业于Saint-Cyr (圣西尔工程学院)和 HEC(巴黎HEC MBA商学院),自2022年11月开始担任META FRANCE(前身为Facebook Inc.)的业务总监。
2022年,Duthoit从业务总监转为销售总监,负责META FRANCE的零售和电子商务。进入META之前,他为谷歌工作了七年,曾担任莫斯科、中东和非洲销售总监,负责科技、电信、FMCG(快速消费品)、公共部门和旅游业。
此外,Duthoit还拥有时尚行业经验,曾在美国知名户外品牌巴塔哥尼亚(Patagonia)担任两年的俄罗斯顾问,并在俄罗斯时尚平台Woman Journal担任首席执行官近五年。
科蒂表示,Duithot之前在国际范围内发展数字和快速消费品业务的经验,将为科蒂的数字战略带来有力补充。
公开资料显示,科蒂于2020年10月设置首席数字官一职,首位数字官为此前在LVMH集团旗下品牌担任娇兰数字总监的Jean-Denis Mariani。据悉Mariani还负责发展公司的全球电子商务和直接面向消费者的业务。
首个首席数字官职位的出现,代表在科蒂内部,数字化转型已然成为推动集团发展的关键内动力之一。
Mariani的任命正值科蒂电子商务销售加速之际,彼时正逢疫情期间,诸多消费者选择在线购物。Mariani在Linkedln的个人资料显示,在其任职期间,科蒂的电子商务净收入翻番,从4.5亿美元增加到9亿美元。
“数字和电子商务的迅速崛起是我们这个行业发生的众多巨变之一。”科蒂首席执行官Sue Y. Nabi曾表示。
在此理念下,科蒂也通过吸纳人才的方式,不断为数字化转型添砖加瓦。今年1月,欧莱雅集团前任首席数字官Lubomira Rochet加入科蒂集团董事会,其在美妆行业及数字化转型方面具有丰富经验,曾领导欧莱雅电子商务扩大到集团收入的27%,平均年增长率超45%。
值得关注的是,有别于倾向发展电商业务的Mariani和Roche,Duthoit更为擅长AI和元宇宙领域。有分析人士认为,科蒂未来很有可能将在元宇宙开发上获得更多创新。
数字化正重塑科蒂,构建全渠道营销模式
人事调整,仅仅是科蒂集团数字化转型的冰山一角。
2020年,Sue Y. Nabi上任科蒂集团首席执行官后,制定了集团发展的六大重要战略,“增强电商和直销(DTC)能力”就是其中的重要战略之一。而数字化转型,则是推动这一战略完成的关键。
近些年来,科蒂通过投资、合作等方式,启动了一场深刻的数字化革命,极大改善了供应链、销售、营销等业务板块,推进了创业式的变革。
例如,在供应链方面,2020年,科蒂与运输管理同台oTMS合作,旨在加速供应链数字化转型,实现产品运输全程可视化,提升用户体验;在品牌组合方面,科蒂与King Kylie和金.卡戴珊创立的KKW Beauty建立了战略合作伙伴关系,这两家都是数字化的本土美妆企业,在社交媒体上拥有广泛影响力。
与此同时,在面向消费者的营销端,科蒂也试图与数字化紧密结合,通过品牌传播、线上线下互动的全渠道营销等方式,来提升购物体验。
例如,2021年,科蒂与玩美移动达成多渠道合作协议,将在其美容品牌的数字营销工具包中,嵌入增强现实和人工智能体验;2022年,科蒂与新罗免税店合作,推出一系列以数字为驱动的沉浸式体验。二者在今年6月达成数字伙伴合作关系,探索AR和VR领域的先进数字技术,增强顾客在机场和市区免税店的参与度。
科蒂与新罗免税店推出的名为“Fly With Me”多品牌快闪店,以互动式零售娱乐、沉浸式展示和数字驱动的产品探索为特色
在2023财年年报中,科蒂表示要通过提升数字化影响力来增加销售额,旨在建立品牌资产和消费者参与度的电子商务和数字、社交媒体营销。
这一策略已经取得了可圈可点的成绩。最新财报中特别指出,集团大众美妆业务在电商渠道表现尤为强劲,LFL(like-for-like sales,指上一年相同数量的零售额可比增长指标)销售额同比增长超10%。在英国市场,Rimmel 和 Max Factor两个化妆品牌在赢得媒体价值和知名度、影响力和信任度方面排名前十。
今年9月,科蒂正式推进其在法国巴黎双重上市计划。这一加速变革的举动,被外界视为走出“转型期”阵痛,恢复市场信心,进一步实现增长的表现。在此背景下,科蒂未来将如何在数字化领域进行持续创新,发力护肤、彩妆、香水三大业务,值得期待。
中外美妆巨头数字化进入“竞速期”
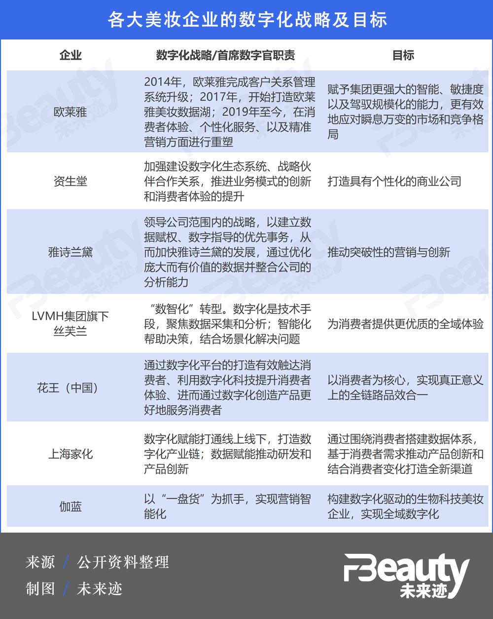
不止科蒂一家,近些年来,各大中外美妆企业在数字化方面的战略都在提速。《FBeauty未来迹》梳理发现,诸多企业现已提出数字化战略,并以此作为转型重塑的关键驱动力。
根据上述信息可见,各大中外美妆集团的数字化战略可以大致分为两大板块:一方面是“向内”,提升集团内部运营效率,利用数字化工具进行管理分析,降本增效;另一方面则是“向外”,面向消费者端,通过数字化科技打造品牌资产,收集大量消费者数据,提升企业洞察力,进而提升消费体验。
值得关注的是,数字科技也为美妆企业带来更自由、更独特的产品创新能力。伴随着企业对于数字化重视程度的提高,市面上出现越来越多的虚拟试妆、虚拟主播、元宇宙产品……在科技加持下,美妆产品得以与消费者产生更加多元化的互动,带来更加丰富的感官体验,并为品牌建立起一个更加独立的“小宇宙”。
例如,早在十年前就开启数字化转型的欧莱雅,在全球拥有2500名数字专家,并布局未来AI人工智能引擎,陆续推出多项数字设备“黑科技”,成为行业科技创新的一股重要力量。
而作为中国美妆公司中数字化转型的“头雁”,伽蓝集团数字化营收占比已高达98.8%,在过去三年间,通过持续地数字化基建、外部资源打通,实现了全域数字化,进一步夯实了企业的竞争壁垒。
在《未来简史》中,尤瓦尔·赫拉利认为“数据主义(Dataism)”将是人类历史的下一个落脚点。有声音指出,在以数据、算力和算法驱动的未来,将没有传统企业,有的只是数字企业和智慧企业。
在当下以脆弱和不确定性为特点的BANI时代,数字化和智能化转型显然是未来十年企业穿越周期的利器,帮助企业在重塑组织力和个性化服务中构建起面向未来的竞争力。
本文来自微信公众号“未来迹”(ID:F-beauty0312),作者:林宇,36氪经授权发布。















