2022年11月5A级景区品牌100强榜单
一、景区市场动态
1.11月景区总况:11月旅游出行政策利好,多地景区恢复运营
11月国家战略层面发布多项利好政策,多地疫情防控措施调整,出行政策大幅松动。在此背景下,景区形势向好。居庸关长城景区恢复对外开放,按照防疫要求,景区将严格执行50%限流措施;东方明珠电视塔于12月1日起恢复开放;洛阳龙门石窟景区于12月5日恢复开园,景区最大入园人数为景区最大承载量的70%。在大环境整体放宽的事实下,各OTA平台景区预订数据均实现大幅提升,多项产品形态受到市场追捧。仲冬不期而至,致使各地“一秒”入冬,冰雪目的地最先火热,各大滑雪场陆续开板,用户赏雪、滑雪致使出游热情持续升温,各地景区积极着手布局冰雪游产品。从10月25日零点起,飞猪平台第一批囤完“雪货”的消费者已经开始预约自己的冰雪之旅,截至目前,吉林长白山成为热门核销目的地第一名。丽江市玉龙雪山、雪乡国家森林公园、长白山景区、漠河北极村旅游区等景区热度排名靠前。温度骤降,温泉旅游成为最受关注的旅游产品。广东、福建等省份的温泉游线路热度高涨,温泉产品订单将进入一个明显的上升周期。国唯一以独特的火山温泉资源为特色的国家级5A景区云南省保山市腾冲火山热海旅游区推出火山热海免费游活动。
2.纾困政策盘点:11月政府高站位“真金白银”再助文旅企业纾困
在疫情反复横跳之下,各地政府在扩大奖励范围的基础上积极落实具象优惠政策,现金补贴+金融政策补充,多维度解决市场实际困难,多管齐下助力市场复苏。据敦煌文旅局数据显示,今年敦煌市累计争取航线航班补贴1985万元,暂退缓缴旅行社质保金808万元。同时,兑现“引客入酒”旅游包机专列补贴57万元,以及产业扶持奖励、冬春旅游奖补71万元,让市场主体充分享受政策红利、提振发展信心。
3. 景区运营概况:11月景区运营波折反复,市场推介、暖冬旅游推广共同激活淡季市场
11月全国5A级景区通过数字藏品发布盘活业绩,不断挖掘特色文化优势,补充文旅市场供给。武陵源风景区推出“仙境·张家界-乾坤柱”数字文创藏品,该产品依托跨领域、跨客群等优势,全面展示武陵源景区独特之美,推动文旅产业与数字经济融合发展。近年来武陵源风景区的发展建设力度不容小觑,数字藏品的发布也意味着景区正式进军数字发展新赛道,通过实体赋能线上数字文创藏品,带动景区运营模式多元化发展。
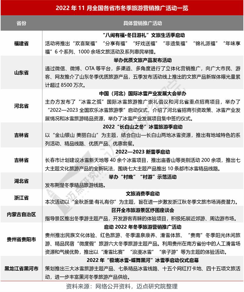
冰雪旅游无疑是11月市场关注焦点。各省市积极举办推介会,开展冬季旅游营销推广活动,为冰雪旅游项目“开疆拓土”。冬奥会红利、市场需求、优质冰雪资源等多重因素叠加,促推黑龙江在冰雪旅游产业加码布局,通过深入贵州省、江西省等进行冬季旅游推介会,联合开展资源共享、市场共推、客源互送,努力资源转化,将资源优势转化为经济优势。
二、百强榜单
以下是迈点研究院独家发布“2022年11月5A级景区品牌影响力(MBI)100强榜单”。 11月,故宫博物院、乐山市峨眉山景区、颐和园表现抢眼位列前三甲,湖南省长沙市岳麓山·橘子洲旅游区、杭州市西湖风景名胜区、拉萨布达拉宫景区、北京八达岭-慕田峪长城旅游区、黄山市黄山风景区、丽江市丽江古城景区、晋中市平遥古城景区跻身榜单前十。
本月新晋百强景区共14个,分别为:微山湖旅游区、衡阳市南岳衡山旅游区、敦煌鸣沙山月牙泉景区、大理市崇圣寺三塔文化旅游区、山东省临沂市萤火虫水洞·地下大峡谷旅游区、甘肃省临夏州炳灵寺世界文化遗产旅游区、山东省东营市黄河口生态旅游区、湖北省恩施州腾龙洞景区、河北省邯郸市广府古城景区、济宁市曲阜明故城(三孔)旅游区、天津盘山风景名胜区、常州环球恐龙城休闲旅游区、新疆天山天池风景名胜区、扬州市瘦西湖风景区 。
三、榜单分析
1.5A级景区整体和TOP100品牌指数比较
经迈点研究院监测,11月5A级景区品牌指数略有回升,所有5A级景区的平均品牌指数为246.44,环比上升0.75%;11月100强5A级景区MBI品牌指数均值为373.11,环比上升0.77%。多地防控举措不断放宽,出行阻碍不断减少,景区市场再度活跃,为适应开放以后的旅游市场,各大景区不断丰富旅游产品、服务以满足市场需求。
2.5A级景区整体和TOP100细分维度比较
整体来看,11月,5A级景区的点评指数和媒体指数持续领先,整体和TOP100搜索指数分别为3.02和8.42;整体和TOP100媒体指数分别为56.22 和154.71;整体和TOP100点评指数分别为174.88和181.02;整体和TOP100运营指数分别为12.33和28.97。
搜索指数来看,多地一秒入冬,但世界杯开展火热,“冰雪+”、“旅游+体育”“温泉+”成为热点,景区各显所长,迎合市场热点推出创新项目。5A级景区中搜索热度前十的分别是:故宫博物院、颐和园、拉萨布达拉宫景区、苏州园林(拙政园、虎丘山、留园)、安顺市黄果树大瀑布景区、黄山市黄山风景区、金华市东阳横店影视城景区、大同市云冈石窟、乐山市峨眉山景区、丽江市丽江古城景区。
媒体指数来看,11月,中国文化报、人民网、迈点网、百度、网易、腾讯、新浪等相关媒体平台上,相关内容涉及 “冰雪游”、“景区纾困”、“景区开放”等关键词。榜单TOP10的5A级景区分别是:故宫博物院、乐山市峨眉山景区、颐和园、湖南省长沙市岳麓山·橘子洲旅游区、杭州市西湖风景名胜区、晋中市平遥古城景区、黄山市黄山风景区、北京八达岭-慕田峪长城旅游区、丽江市丽江古城景区、拉萨布达拉宫景区。
点评指数来看,11月,从各大OTA平台的点评数量和点评均值来看,5A级景区整体口碑评价较好,其中提升景区服务质量,完善防疫防控措施与应急预案有助于提高点评指数。本月杭州市西湖风景名胜区表现良好跻身前十。11月底杭州迎来第一场雪,绝佳观赏地的西湖人满为患,纷纷打卡“断桥残雪”让西湖风景名胜区一度登上热搜;官方消息,西湖风景名胜区旅游旺季已于11月30日结束,12月1日起,西湖景区工作日及双休日(除法定节假日以外)停车收费价格下调。点评指数跻身前十的景区分别是:广州市长隆旅游度假区、故宫博物院、上海野生动物园、西安市秦始皇兵马俑博物馆、上海东方明珠广播电视塔、颐和园、杭州市西湖风景名胜区、北京八达岭-慕田峪长城旅游区、常州环球恐龙城休闲旅游区、苏州园林(拙政园、虎丘山、留园)。
运营指数来看,11月热点颇丰,景区渐恢复元气,布局疫后产业项目,力争丰富文旅市场产品供给。运营指数主要得分集中在微博、搜狗微信等,得分TOP10的5A级景区分别为是:河北省承德市金山岭长城景区、乐山市峨眉山景区、金华市东阳横店影视城景区、大同市云冈石窟、枣庄市台儿庄古城景区、福建省土楼(永定·南靖)旅游、洛阳市龙门石窟景区、恭王府景区、上海科技馆、南充市阆中古城旅游区。
四、景区分布与细分榜单
1.5A级景区品牌类型分布
(1)5A级景区类型分布
5A级景区百强榜单中,人文景观类、自然景观类依旧稳居冠亚军,分别上榜53和36个5A级景区;细分类型中,以历史遗址型景区、山岳型景区、小镇型景区为主,分别占据31、13、11个席位。从品牌指数来看,11月5A级景区各类型中品牌指数由高到低分别为:现代娱乐类景区(446.93 )、人文景观类景区(388.45 )、自然景观类景区(360.23 )、综合吸引类景区(281.09 )。细分类型品牌指数由高到低分别为:文化演艺型景区(529.76 )、文化场馆型景区(521.64 )、海滨型景区(458.52 )。
(2)5A级景区5个类型细分榜单TOP10
2.5A级景区品牌区域分布
(1)5A级景区7个区域分布
区域所属中,华东保持领先地位,占据38个席位。其次是西南,占据18位。11月,华东地区表现良好,冬奥会的成功举办,将滑雪运动带入了大众视野,今年南方人民的滑雪热情依旧不减,南方滑雪场在马蜂窝国内十大热门滑雪场中占据4席,安吉的云上草原星空滑雪场高居第二。华北地区(16)、华中地区(11)、西北地区(10)、华南地区(6)、东北地区(2)。
从省份角度来看,榜单前十分别为:江苏省、浙江省、新疆维吾尔自治区、四川省、广东省/河南省、湖北省/江西省/山东省、安徽省/陕西省。
从品牌指数来看,华北区域指数遥遥领先,为477.51 。其中河北省、北京市表现突出。河北省,品牌数量位居华北地区榜一,北京市品牌指数均值断层式领先。11月温度骤降,冰雪游致使资源丰富的东北、华北地区市场活跃。携程数据显示,河北张家口的多个雪场近期在平台上的访问量大涨超200%,来自京津冀的用户成为其主要客源。
(2)5A级景区7个区域细分榜单TOP10
疫情防控措施的优化调整,让整个旅游行业看到了转机,新华时评发文称,“最困难的时期已经走过,现在奥密克戎病毒致病力在减弱,我们的应对能力在增强,这为持续优化完善防控举措奠定了基础,提供了条件。”但也有相关业者说:“旅游有希望了,但别指望大反弹和报复性。”反观疫情三年,高度脆弱敏感的文旅景区夹缝里求生存,三年淡季寒冬困难重重。从跨省旅游不再与风险区联动管理,再到公交、景区等公共场合不再查验核酸,利好消息让行业看到了曙光。但是疫情给文旅业带来的“后遗症”需要长时间的恢复,即使瞬时开放,各文旅业主体也很难迎接猛烈的市场需求,破局自救仍可能暂时持续,各地政府也应该继续出台、落地相关纾困政策,妥善收尾,助力经济再恢复。
本文来自微信公众号“迈点”(ID:meadin),作者:邢晶晶,36氪经授权发布。















