《中国智慧病理行业白皮书》发布:商业化初露锋芒,直击病理AI的破与立
病理诊断作为绝大部分疾病尤其是癌症诊断的“金标准”,病理医生被称为“医生的医生”,钟南山院士曾为《中华病理学杂志》题词“临床病理水平是衡量国家医疗质量的重要标志”。在当前的肿瘤治疗中,病理诊断在分子分型的检测以及对现有疗效的评估中所占的权重越来越大,病理诊断结果关乎患者后续治疗方案的选定,决定患者的生命健康。如此看来,病理诊断似乎是一个无限风光的行业,但事实恰好相反。
因为处于“幕后”,病理业内人自嘲病理科是医院的“角落科室”;与其高技术含量的医疗服务相对立,病理医师是医技科室中收入最低的一群人。我们在诸多影视作品中感受过急诊科的“分秒必争”、看到过手术外科的“惊心动魄”,而以“一台显微镜伴终生、遍阅吨级病理切片样本”来总结自身工作生涯的病理医师在退休那一刻的荣光,却似乎无人记录。病理诊断行业陷入了“人才成长慢-科室发展难-人才招不到”的恶性循环。中国病理诊断需求量大且逐年高速上涨,而产业却面临病理医生匮乏、病理资源严重分布不均的问题。病理诊断行业供需失衡,亟待有效工具打破发展困境。数字与智慧病理的诞生,通过提升病理医师工作效率、促进优质病理专家资源下沉,就像一剂解决行业痛楚的良药,让传统的病理诊断行业经历变与革,引导病理科室从“幕后”走向“前台”。
当下正是智慧病理行业发展的关键时刻。病理行业“四化”进程的不断推进、数字病理设备的国产化、病理数据的不断积累、企业多种灵活商业模式的探索以及摩尔定律下存储成本的不断降低,都为智慧病理进一步发展成熟铺好了沃土。
行业正孕育着哪些发展机会?一线创业企业经历了怎样的商业化探索,目前如何落地、未来如何推进?“病理+AI”的首张三类证会在什么时候由谁拿下?行业快速发展的同时面临哪些问题?行业的未来趋势是什么、爆发节点在何处?……
蛋壳研究院与近20位身处一线的创业者、资深病理专家以及正在寻求投资机会的优秀创投人进行了长达40余小时的深入讨论,制作了《中国智慧病理行业白皮书》,尝试回答以上疑问,力求为业内人士展现病理诊断行业正在发生的这场生动变革,剖析行业未来发展趋势。
病理诊断发展的最新阶段:数字与智慧病理时代
2000年前的古代,通过尸体解剖等方式,人类开始了最早的病理探索。一直到20世纪30年代,电子显微镜诞生,超微病理时代开启,病理学研究从细胞和亚细胞水平过渡到分子水平,开始研究疾病的起因和发病机制。进入21世纪,生命科学领域发展突飞猛进,一系列新方法、新技术、新设备等加速融入病理学研究和诊断中,精准病理时代,在互联网、人工智能等技术加持下,数字与智慧病理时代拉开序幕。
2012年,我国远程病理诊断开始推广。2015年前后,得力于国家大力支持"互联网+智慧医疗”,我国远程病理会诊普及率快速提升。远程病理会诊的发展,使得传统病理诊断和会诊模式突破时空限制,大大提高了医疗机构的病理诊断质量和诊断效率。
碍于实际国情,相比欧美等发达国家,我国病理诊断行业在数字化方面发展的较为缓慢和不充分,长久以来大部分病理诊断实践还是“一台显微镜+病理组织切片”的传统人工诊断模式。但病理诊断在数字化方面的发展与积淀,仍然为我国病理诊断的智慧化奠定了不错的发展基础,使得在2016-2017年,我国基本与全球同步,开启了智慧病理的发展。
中国进入数字与智慧病理时代发展的不同阶段数据来源:调研访谈,蛋壳研究院制图
智慧病理的出现,在促进病理医师诊断工作效率提升、改善病理资源分布不均现状的同时,也有力地推动病理行业完成数字化变革。
当下的智慧病理通常指主流的人工智能辅助病理诊断环节,但这只是智慧病理应用场景的一部分。目前常规病理制样的先进性还仅限于自动化脱水、包埋和染色等制样环节,还缺乏基于病变可视化信息(包括临床和分子影像等)的自动而智慧取材、基于器官组织个体化特性的智慧制样与质控(包括免疫组织化学染色和分子病理)等。
智慧病理诊断也不仅限于基于组织、细胞的形态学特征进行辅助诊断,而是集患者的临床症状和体征信息、临床检验结果和影像信息、病理形态与免疫组化、分子病理于一体,通过人工智能辅助诊断系统获得的“病理表型组”整合式诊断。整合式病理智慧辅助诊断,是下一代诊断病理学(Next-generation diagnostic pathology, NGDP)的核心内涵。
人工智能在肿瘤精准医疗中的多模态诊断模式
数据来源:《生命科学》期刊,蛋壳研究院制图
未来,基于影像、病理及基因等的大数据进一步被挖掘,人工智能技术与医疗大数据的融合不断深入,整合式病理表型组智慧诊断将为全面量化肿瘤异质性,实现恶性肿瘤精准预后预测开拓新思路。在人工智能的加持之下,人类更快地向NGDP时代进发,患者将得到更加精准的个性化诊疗。
病理行业当前面临诸多痛点,智慧病理发展势在必行
中国患癌人群基数大,且呈现不断上升的趋势,加速释放病理诊断市场需求,但我国病理医生匮乏、病理资源分布严重不均,行业供需失衡。
病理诊断行业供需严重失衡
数据来源:调研访谈,蛋壳研究院制图
中国是世界第一人口大国,癌症新发人数远超世界其他国家。2022年2月,国家癌症中心发布最新一期全国癌症统计数据:2016年中国恶性肿瘤发病人数为406.4万人,比世界平均高了67.66%。此外,由于恶性肿瘤发病率随年龄增加逐渐上升,而中国老龄化进程加剧,中国患癌人数持续增加。病理诊断作为绝大部分疾病尤其是癌症诊断的“金标准”,行业对于病理诊断的需求进一步增加。
然而,由于我国病理行业存在病理医师培养周期长、培养难度大、工作量大、收入低等问题,病理科室陷入了“人才成长慢-科室发展难-人才招不到”的恶性循环,导致病理医生缺口大、病理资源分布严重不均。
我国病理科陷入“人才成长慢-科室发展难-人才招不到”的恶性循环
数据来源:公开资料,蛋壳研究院制图
按照原国家卫生部2009年发布的《病理科建设与管理指南(试行)》中规定的“二级、三级医院均需设置病理科,每100张床位需配置1-2名病理医师”标准计算,截止2021年末,病理医师需求量约为14.17万人,而现有病理医师仅2.1万人,中国病理医师缺口高达12万人。根据医政医管局2019年9月抽查数据,全国抽查的9620家医院中有5758家医院未设置病理科或未开展病理业务,约占抽查医院总数的59.9%。病理医师、技术人员资源稀缺,难以满足临床需求。
此外,从各等级医院分布来看,我国病理医师资源分布严重不均:据《2015国家病理科医疗质量报告》统计,2014年我国61.8%的执业病理医生分配在三级医院,仅有0.9%的病理医生分配在一级医院,而2014年一级医院的数量占所有公立医院的44.3%。
行业供需严重失衡,亟待有效工具打破发展困境,而要解决我国病理医生缺口大、病理资源严重分布不均的问题,提升病理医师工作效率、促进优质病理专家资源下沉是破解行业难题的关键。
在病理切片数字化的基础上,依托海量的数字化病理切片所形成的丰富数据集,借助计算机的强大运算能力及深度学习能力,AI 辅助诊断软件可以助力实现智慧化的病理阅片,以迅速、标准化的方式处理医学影像,分辨出单个小区域内被标注为“肿瘤”的像素,对可疑影像进行勾画、渲染,并给出辅助诊断建议。
大幅提升诊断效率,促进优质病理专家资源下沉,病理AI辅助诊断工具有望破解行业困境
数据来源:调研访谈,蛋壳研究院制图
有数据表明,病理 AI 系统投入临床使用,在保证100%灵敏度的条件下, 能够减少病理医生65%-75%的无谓读片工作,从而直接将注意力全部集中在可疑位点,做出快速、准确、重复性高的病理诊断。
此外,由于AI不受环境条件和疲劳程度的影响,诊断结果一致性好,可重复性高,能够很好地消除病理医生之间的主观判读差异,提升病理医师的诊断准确率。通过病理AI辅助诊断,不仅能够缓解患者就诊压力,同时有助于解决我国病理资源严重分配不均的问题。政策、技术、资本多方因素推动,智慧病理发展势在必行。
近年来,国家连续发文鼓励和扶持病理诊断行业的建设与发展,可以看到国家对我国病理诊断行业存在问题的重视以及推动病理行业向好发展的决心。
国家推进病理科和病理中心建设的相关政策
数据来源:公开信息整理,蛋壳研究院制图
在近年的医保改革中,病理诊断不仅没有受到影响,还出现了病理诊断收费标准逆势提高的发展趋势,体现了国家对于病理医师技术劳务价值的肯定。以北京市为例,2019年北京市正式实行医耗联动综合改革,化学发光免疫诊断项目收费总体下调5%-10%,而病理诊断相关项目收费明显提高,其中部分项目收费涨幅超过200%。
政策春风同时吹向“AI+医疗”,“AI+病理”得到快速发展,成为各国竞争的新赛道、国家重点培育的人工智能领域创新应用。
国家推进“AI+医疗”领域发展的相关政策
数据来源:公开信息整理,蛋壳研究院制图
产品审评审批方面,从原来“一刀切”的三类证,到依据产品的预期用途、算法成熟度等因素综合判定管理类别,国家对人工智能类医用软件申报条件进一步放宽,刺激行业快速发展。
2021年7月8日,国家药监局发布《人工智能医用软件产品分类界定指导原则》,明确了用于非辅助决策的人工智能医疗软件将按照第二类医疗器械管理。由于二类证可由地方审批,审批速度加快、审批难度降低,行业受到激励、发展进一步加速。
另外,由于政策大力支持基层开展免费两癌筛查,带来强劲基层病理诊断需求的同时,促进病理AI行业进一步发展。2022年1月,国家卫健委印发《两癌(宫颈癌和乳腺癌)筛查工作方案》,提出到2025年底,要实现适龄妇女宫颈癌筛查率达到50%以上,宫颈癌筛查早诊率达到 90%以上,乳腺癌筛查早诊率达到70%以上。方案还规定,筛查服务对象范围由以往的农村适龄妇女扩大为城乡适龄(35至64周岁)妇女。
为提高宫颈癌和乳腺癌的基层防治能力,政府鼓励积极运用互联网、人工智能等技术,病理AI发展加速。目前,包括湖北在内的多个省份都已经将宫颈液基细胞学计算机辅助分析纳入社保收费目录,收费金额150-220元/例不等。以宫颈癌筛查为例计算我国宫颈癌细胞病理筛查潜在市场规模,以我国适龄女性每人年均 0.5 次宫颈癌液基薄层细胞学检查(TCT)检查计算,约为 442 亿元。
全球病理行业千亿级市场规模,目前病理AI行业尚处于发展早期,发展潜力大,未来市场空间广阔。据2020年世界病理学大会报告数据,预计到2024年,全球病理行业市场规模将从2019年的303亿美元增长至444亿美元,复合增长率为6.1%。据GrandViewResearch数据,2019年全球数字病理学市场规模为7.676亿美元,预计到2027复合年增长率为11.8%。“AI+病理”大有可为。
病理诊断行业痛点解决迫在眉睫、多项政策多重加持,伴随着相关技术的不断发展,近几年数字与智慧病理领域颇获资本青睐。
数字与智慧病理领域最新融资事件一览
数据来源:蛋壳研究院
商业化现状:纯软件收费难,搭配设备耗材服务形成整体解决方案
目前,国内智慧病理产业链上游主要包括病理诊断仪器设备、试剂耗材研发生产企业,提供常规病理诊断仪器设备、数字病理设备,以及各类试剂耗材;中游为病理AI软件研发企业,进行各类病理AI软件系统的研发;下游主要包括各级医院/其他医疗机构和第三方独立实验室/第三方病理诊断中心等,提供第三方病理诊断服务。
中国智慧病理产业图谱
数据来源:各企业官网,蛋壳研究院制图
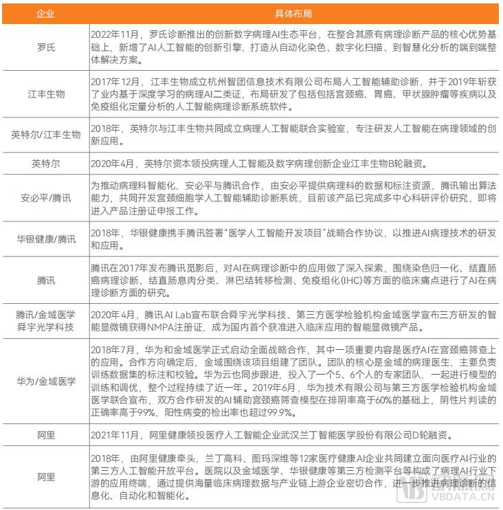
由于看好病理AI产业的发展前景,除了病理AI 初创企业本身,智慧病理产业的上下游企业也纷纷布局病理AI软件系统的研发、互联网科技巨头也参与其中。
智慧病理产业上下游企业、互联网巨头纷纷布局病理AI软件研发
数据来源:公开信息整理,蛋壳研究院制图
不同产业方布局病理AI辅助诊断系统的研发,具有不同的优势特点。
蛋壳研究院认为,病理Al初创企业具备领先的产品研发能力,产品竞争优势明显,且企业本身运作以及对于市场需求的捕捉和反应非常灵活,能更深入一线市场洞悉临床需求和痛点;上游医疗器械/试剂耗材企业、第三方病理诊断中心布局病理AI领域优势在于具备底层病理数据资源与渠道优势,产业上下游资源丰富,同时与医院合作紧密;跨界的互联网科技巨头布局病理AI领域,优势在于财力雄厚、算法技术人员充沛且无须追求中短期产业化盈利,能够与各大医院/企业并行开展项目合作,高效产出科研成果。
然而,尺有所短、寸有所长,产业各方同样具有能力短板,不是所有企业都适合到病理AI领域“分一杯羹”。蛋壳研究院在报告中对不同产业方布局病理AI软件研发的不同优势和短板进行了详细分析,此处限于篇幅不再扩展。
不同产业方布局病理AI软件研发具有不同优势特点
数据来源:调研访谈,蛋壳研究院制图
纯软件收费难,病理AI企业通过提供软件+仪器设备配套 、软件+试剂配套以及软件+仪器设备+试剂+整体服务配套打包整体方案等以“B2B”“B2H”“B2B2H”等多种商业模式灵活落地。
纯软件收费难,原因在于,医院作为病理AI软件研发企业的主要付费方,通常却未设置单独购买软件服务的预算,多数省份未建立数字化相关收费目录,多数医院未建立数字化相关收费标准。于是,病理AI企业业务逐渐向上下游延伸布局,通过间接途径完成软件产品的收费。对于医院而言,消费软件+仪器设备配套、软件+试剂配套一体化解决方案不仅在采购方面更加顺畅,在产品出现问题时找寻责任方也更加便利,问题能够得到更迅速地解决,避免了从多方购买产品可能出现的责任推诿现象。
针对部分区域医院普遍病理资源匮乏,即使购买软硬一体化配套方案也难以开展有效病理诊断的情况,部分病理AI软件研发企业还试着以提供全套仪器设备/试剂耗材+软件+整体服务的形式,向区域医院主体进行按次收费以覆盖各项支出成本。
通过医疗器械/试剂研发厂商、当地渠道商、第三方独立实验室/第三方病理诊断中心/体检机构/保险机构等“推广合作桥梁”,病理AI企业间接实现向医院或患者的收费,推进商业化落地。报告中对每类商业模式进行了详细的介绍与分析,此处限于篇幅不再扩展。
病理AI产品主要推广路径
数据来源:调研访谈,蛋壳研究院制图
相比影像AI等领域,病理诊断领域有着自动化、标准化、数字化、信息化程度低,发展慢等特点,这使得AI+病理领域的发展不如AI+影像等领域发展成熟而快速。但蛋壳研究院认为,正是由于这诸多发展“劣势”,病理AI软件研发企业的商业落地模式反而更加灵活和多样化。
在智慧病理行业上游,我国在仪器设备、试剂耗材等方面高端市场,进口厂商占据主导,但国产企业在广阔的中低端市场占有很大发展空间。通过与发展空间大、发展势头快速的上游仪器设备/试剂耗材厂商携手,病理AI企业与上下游企业在业务上相互协同、促进,优势互补,从而实现共赢。当下,病理AI行业商业化探索仍处于初期,未来市场空间广阔。
不过,由于不同领域产品所需团队能力不同、所含竞争要素不同、产品开发思维不同等,未来智慧病理产业在以提供整体解决方案的最终产品形态下,产业各方应进一步加强协同方能实现社会资源的效益最大化。对于大部分企业而言,盲目的领域扩张不仅会造成资源的浪费和消耗,投入后的进展难达预期,而且还会压缩核心团队的生存空间。
未来待病理AI软件未来获批三类证后,将进一步打开市场空间。按照《人工智能医用软件产品分类界定指导原则》中规定,用于非辅助决策的人工智能医疗软件可按照第二类医疗器械管理,在刺激行业进一步活跃发展的同时,也让很多企业打了“擦边球”。国内多家企业成功获批病理AI二类证,但其辅助诊断性能具有较大差异,品质不一。多数医院消费这类产品存在顾虑。待国家完善相关审评审批标准,病理AI获得真正代表其价值的三类证,将类似AI+影像领域产品获批三类证成功纳入大多数医院收费目录,进一步打开市场空间。
挑战与对策,智慧病理行业未来趋势展望
虽然近几年数字病理赛道涌入不少企业,但总体上AI病理诊断还是处于一个非常初期的发展阶段,面临诸多挑战。病理AI产品由于专业壁垒高、研发周期长,近几年陆陆续续已“劝退”了不少布局该领域的产业团队。
数据问题是限制当前病理AI行业发展的最大壁垒。病理AI软件算法模型开发需要大量优质训练数据,但病理AI行业的数据面临质和量的双重挑战,优质且大量的训练数据难以获得。临床上病理AI产品众多,但品质参差不齐。
病理AI领域面临的数据挑战、对策与未来发展趋势
数据来源:调研访谈,蛋壳研究院制图
俗话说“开源节流”,要提升病理科室的“四化”建设程度,促进病理AI更高效、快速发展,除了“节流”——上游设备及耗材的国产替代推进医院建设病理科投入成本降低,同时也要“开源”——加强社会、尤其是医院行政管理层对病理诊断于医疗行业重要性的认识,加大对病理科的建设投入。
数字病理切片扫描仪作为发展数字病理的重要设备,虽然目前国产化程度并不低,但医院普及度并不高。设备本身的价格是一方面,配套存储成本同样是影响数字病理发展的大阻碍因素。好在随着存储成本遵循摩尔定律逐年降低,越来越多的国产扫描仪厂商在市场机制的调配下,积极发挥本土优势,经过不断的技术攻关,也不断提升着产品的性价比,进一步推动扫描仪等数字病理设备进院、下沉基层市场。
上游设备/耗材企业在病理科建设的花费上“打主意”,进一步发展国产替代,病理AI企业同样在探寻多种模式,推进病理AI产品的商业化落地以解决盈利问题,通过搭建区域病理中心、共建病理实验室等形式,不断提升病理AI产品的覆盖率。
通过大医院的辐射作用,联合多家基层医疗机构,以搭建区域病理中心、共建病理实验室等形式,能够分散病理科室的数字化、智慧化建设成本,发挥规模效应,更有利于基层医疗机构进行数字病理和智慧病理的发展,实现资源效益最大化,解决因病理科室建设预算不足、病理资源匮乏而导致的病理诊断供求不平衡的问题。此外,对于基层医院而言,将病理诊断任务外包给第三方医学实验室/病理诊断中心也是应对自身病理资源不足的有效方式。
在政府的支持下,区域病理中心更有能力承担像数字病理切片扫描仪等动辄数十万甚至百万的重资产硬件设备,以及在信息、存储系统方面进行基础建设投入。在具备基本硬件条件的基础上,区域病理中心将病理切片实现数字化并上传至区域病理诊断云平台,进一步开展数字+智慧远程病理诊断,解决了基层病理资源覆盖不足的问题,促进分级诊疗,也保证了医院创收。
第三方医学实验室/病理诊断中心在自主性、创新性、机动性方面能力强,相比公立医院具备明显的成本优势和专业化优势,集约化经营下可以最大程度提高病理诊断设备和医师资源利用率,大量承接来自基层医疗结构的标本外送。
共建病理实验室是一些企业通过采取提供病理诊断所需的各类仪器设备,试剂耗材,AI辅助诊断软件以及病理医师资源,通过与妇幼保健院共建病理实验室的方式来解决基层医疗机构病理资源匮乏、病理科建设不足的问题。由于是在医院、协会和当地卫健委的监督指导下进行,实现了病理诊断的质量控制,提升当地妇幼保健院的病理诊断阳性检出率的同时,也为医院创造了经济效益。
搭建区域病理中心、共建病理实验室、外包给第三方病理诊断中心是当前病理行业进一步解决我国病理医生匮乏、病理资源严重分布不均问题的有效解决方案,也是产业未来的发展趋势。三种模式适应不同的区域主体情况,各有落地场景和对应发展优势,蛋壳研究院在报告中对三种模式进行了详细的论述分析,读者有兴趣可自行下载报告了解。
针对当前数字病理切片数据质量参差不齐的问题,一是需要政府主导,携手国内病理专家,推进制定病理诊断统一标准;二是需要规范人员流程操作,提升流程自动化程度,促进病理诊断前处理环节的标准化。另外,产业各方加强协同,开放数据接口、推进行业标准的制定,图像数据归一化,病理AI企业让算法模型对不同维度数据进行适配,提升算法模型鲁棒性等都是当前病理AI企业面临数据质量问题的重要解决方案。
此外,一些新技术如飞秒激光无标记影像技术由于无需切片和染色即可生成标准化数字影像,能够直接规避病理切片、染色、切片扫描过程带来的数据差异,是作为病理AI模型输入的理想数据,产业可投以关注。
智慧病理行业面临的盈利挑战、对策与未来发展趋势
数据来源:调研访谈,蛋壳研究院制图
盈利问题,是目前整个AI+医疗领域的目前面临的难题,除了进一步加大市场教育,提升社会对于软件价值的认识之外,病理AI辅助诊断工具在病理诊断各应用场景须得进一步丰富以满足科室需求。
当下,病理AI辅助诊断工具在病理诊断各应用场景发展不均衡。企业在数据积累多、市场规模大、形态学特征相对简单的细胞病理领域(主要指TCT)扎堆;除了辅助病理诊断,病理诊断各环节待解决痛点多,但AI介入发展尚少。
国内病理AI企业在病理诊断各领域布局情况一览
数据来源:蛋壳研究院
未来,细胞病理领域产品应进一步开展更大范围的临床验证,提升细胞病理AI算法模型的准确度,向获批三类证做准备。对于组织病理AI产品来说,由于组织学病理形态学特征复杂,背景噪音多,除了保证精标注数据、产品开发思路正确,要完成让组织病理复杂的形态学特征判别标准让人工智能“领会”的工作,需要团队在算法上有所创新;提升相关产品算法模型准确度的同时,拓展产品功能、扩大病种覆盖范围以满足科室多病种辅助诊断需求也同样重要。病理AI软件覆盖到80%左右日常样本量的时候可能是该领域的爆发点。
除了辅助病理诊断,病理切片的前处理环节如取材、制片、质控等都是AI可以介入的应用场景,有待企业进一步开发。除了横向覆盖,在多模态信息的深层次解读上,智慧病理产品还有更多的应用场景和开发空间。
精准医疗时代,蓬勃发展的靶向治疗、免疫治疗展现了对于免疫病理和分子病理的更多需求。如免疫组化中的很多指标,需要进行精准定量分析,其结果会直接影响到恶性肿瘤的用药和患者预后。但免疫组化结果的判读在检测和病理医生诊断过程中,存在主观性判读的稳定性和一致性差、图像分析工具脱离正常工作流程、无法精准定量分析、指导药物治疗抗体的判读标准不统一等问题。AI辅助进行免疫组化结果的精准判读,已经在肿瘤诊断、指导治疗策略选择、疗效评估以及预后预测等方面显示出良好的应用前景。随着未来免疫病理、分子病理进一步发展,病理AI将在药物临床科研领域,释放更多市场潜力。
本文来自微信公众号 “动脉网”(ID:vcbeat),作者:陈宣合,36氪经授权发布。















